最近不少朋友问我,有没有既能覆盖老年失能风险,又能做长期资金规划的保险产品?
今天要聊的中荷人寿岁岁享3.0护理保险,
就是这样一款“保障+储蓄”双属性的终身产品,
它把护理风险覆盖、资金稳健增值、灵活支取这几个需求捏在了一起,
咱们慢慢拆解它的核心价值、优缺点,以及谁更适合把它放进家庭保障清单里。
一、岁岁享3.0优缺点解析,看清再投保

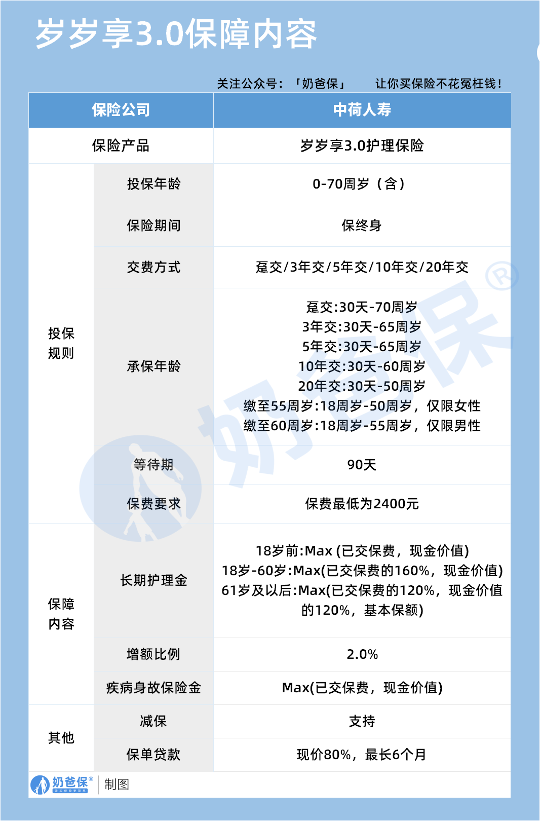
中荷人寿岁岁享3.0护理保险,
是一款将“风险兜底”与“资金增值”明确分离的终身产品。
它的保障端聚焦失能与身故风险,收益端锚定稳健储蓄,
接下来分两部分拆解其核心价值,再聊优缺点与适配人群。
(一)保障端:聚焦全周期风险,精准兜底人生责任
岁岁享3.0的保障核心,是为“失能护理”与“身故传承”提供明确的经济缓冲,
其设计完全贴合不同年龄的风险需求:
1.长期护理金:分阶段赔付,匹配人生责任周期
护理金是这款产品的核心保障,赔付规则随被保险人的人生阶段动态调整:
18岁前:赔付“已交保费”与“现金价值”的较大值。此阶段被保险人无家庭经济责任,赔付金可直接覆盖护理服务成本,避免家庭因孩子失能额外承担过重开支。
18-60岁:赔付“已交保费的160%”与“现金价值”的较大值。
这是多数人的家庭支柱期,失能不仅意味着护理开支,更会中断收入来源。
61岁及以后:赔付“已交保费的120%、现金价值的120%、基本保额”三者的较大值。
老年是失能风险高发期,此时现金价值已随时间稳步增长,
叠加基本保额兜底,赔付额度足以匹配晚年更高的护理成本,避免因失能耗尽养老积蓄。
2.疾病身故保险金:实现财富定向传承
无论是否触发护理金赔付,若被保险人不幸身故,将赔付“已交保费”与“现金价值”的较大值。
这笔资金可定向传递给指定受益人,无需经过复杂的继承流程,是实现家庭财富稳定传递的工具之一。
3.保障的基础规则
投保年龄覆盖0-70周岁,保终身意味着被保险人能获得全生命周期的护理与身故风险兜底;等待期为90天,是护理险的常见设置,过等待期后保障正式生效,无保障空窗的额外风险。
保障端的实际价值,在于“让风险有明确的资金兜底”——它既避免了失能后依赖子女积蓄或时间的困境,也让身故后的家庭责任得到延续,是“提前锁定风险成本”的实用工具。
4.节税优惠

根据不同的税率,能够给予一点的税务优惠,
省下的前,不论是存起来,或者是投保意外险或者医疗险补充保障都是非常不错的。
(二)收益端:以确定性为核心,实现资金稳健增值
岁岁享3.0的收益端,核心是“无风险、可预期、能灵活支配”,
是典型的长期稳健储蓄工具:
1.2.0%固定增额:终身确定的增值节奏
这一增额比例是写入保险合同的终身承诺,意味着从投保之日起,产品的现金价值会以固定比例逐年增长,不受市场利率波动、经济环境变化的影响。
无论未来市场利率如何调整,这笔资金的增值节奏都是确定的,是“无风险增值”的代表。
2.现金价值:透明可查的资金积累

以30岁女性年交2400元、交10年为例,每一年的现金价值都明确列在合同中:
40岁(交满保费)时现金价值为24561.6元,
50岁为29908.8元,80岁为52387.2元,90岁为58824元。
投保人可提前知晓未来任意时间的资金规模,无需承担收益波动的风险。
3.资金灵活支配:不被绑定的储蓄工具
减保:投保人可随时支取部分现金价值(剩余现金价值需满足产品要求),
用于教育、医疗、养老等开支,无需退保即可灵活使用资金;
保单贷款:若遇临时周转需求,可贷出现金价值的80%,贷款期限最长6个月,能快速获取应急资金,同时不影响保障与收益的持续积累。
收益端的实际价值,在于“强制储蓄+稳健增值+灵活使用”的结合,
它帮助投保人在无风险的前提下,长期积累一笔确定的资金,
既可以作为晚年养老补充,也可以应对生活中的临时开支,
让闲置资金在“安全”的前提下稳步增值。
(三)产品缺点
护理金理赔需满足“长期护理状态”的条款约定,等待期90天略长于部分短期健康险。
其次,收益属于稳健型,并非市场中收益最高的储蓄类产品。
最后,有关健康保障,只能提供护理保障,
应对疾病方面,特别是重疾上,相对力度不足,
建议投保人在做足健康保障之后,再去考虑。
(四)适配人群
关注老年失能风险者:担心晚年失能后给家人添负担,希望提前锁定护理资金的人群;
家庭经济支柱:18-60岁处于责任期的成年人,需要覆盖“失能导致收入中断”的风险;
在意资产传承者:希望通过保险实现财富定向传递给家人的人群。
稳健型资金规划者:厌恶风险、不接受收益波动,希望闲钱安全增值的人群;
强制储蓄需求者:
难以自主积累长期资金,需要通过分期交费养成储蓄习惯的人群;
需灵活资金储备者:既想长期攒钱,又需要应急资金出口的人群。
二、奶爸总结
岁岁享3.0的“保障与收益分离”,
刚好适配了多数人“既要风险兜底,又要资金稳健”的需求,
保障端帮你锁定未来的风险成本,
收益端帮你积累确定的长期资金,两者互不干扰却互为补充。
同时,这款产品还有节税优惠,
想了解更多产品相关和具体节税的优惠,可以私信奶爸~
如果大家挑选保险有什么困难,可以扫码关注:奶爸保公众号 进行1对1咨询,
现在关注“奶爸保”公众号,回复“官网”,还可以免费领取价值199元的保障大礼包哦,让您买保险变得更简单。
微信扫一扫
微信扫一扫
关注微信
客服热线
奶爸保

