最近,复星联合健康推出的完美人生8号重疾险,
以其全面的保障范围和灵活的附加选项,在保险市场引起不小震动。
但更令人关注的是,该产品正在推出一项限时核保放宽政策,截止日期为2026年3月31日。
这意味着许多过去可能被拒保或加费的人群,现在有机会获得标准体承保。
完美人生8号多重保障,如何选择?
核保放宽,这些“异常”不再是障碍
选购重疾险,这些要点不容忽视
奶爸总结
一、完美人生8号多重保障,如何选择?
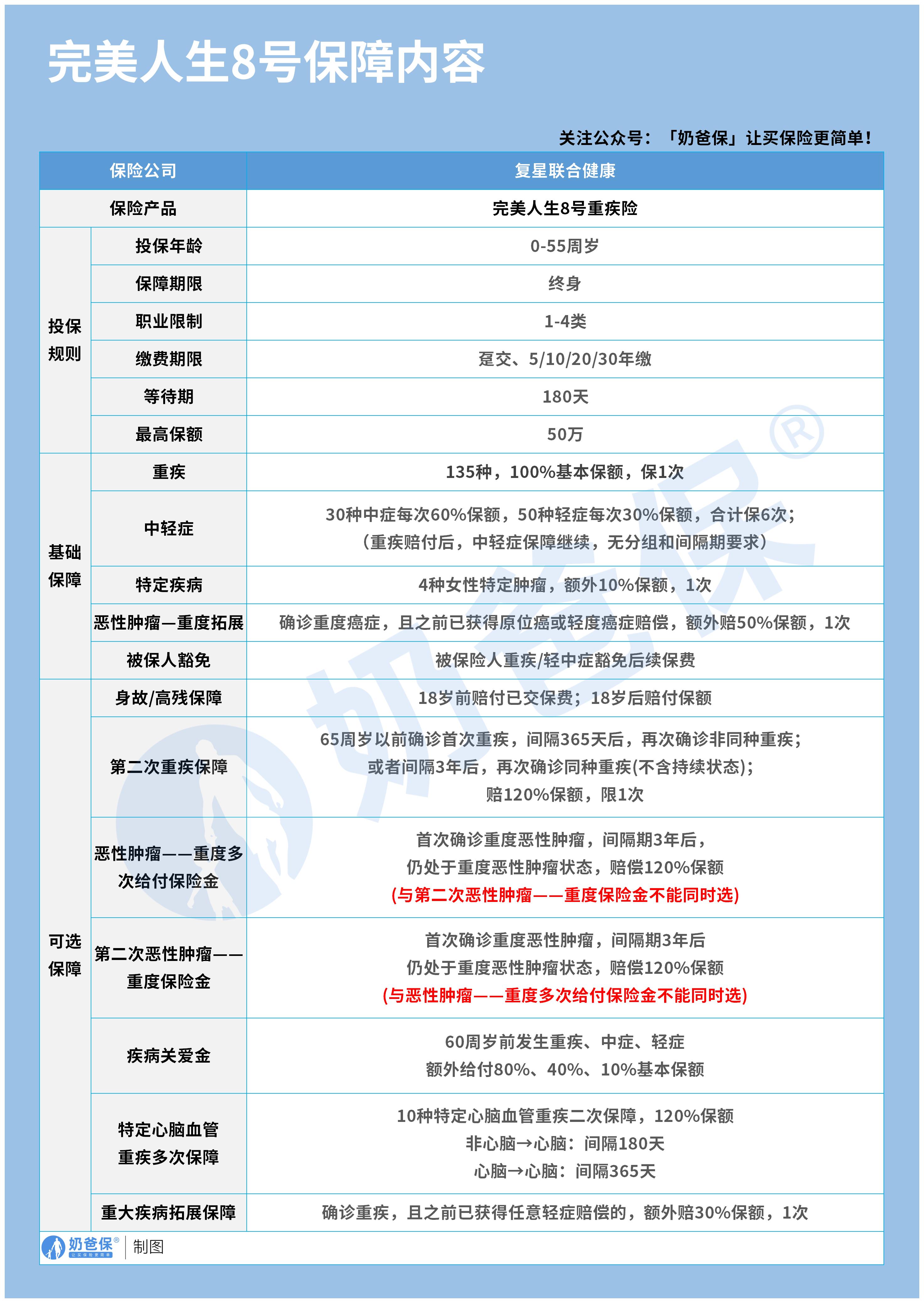
老规矩,一起来看看完美人生8号长什么样。
完美人生8号重疾险的基础保障涵盖135种重疾、30种中症和50种轻症。
其中最吸引人的设计是:重疾赔付后,中轻症保障继续有效,且无分组和间隔期要求。
这意味着即使已经获得重疾理赔,后续发生的中轻症仍然可以获得赔付,这在市场上极为罕见。
可选保障方面,这款产品提供了六个方向的拓展空间:
疾病关爱金能在60周岁前提供额外赔付;第二次重疾保障为65周岁前的首次重疾患者提供第二次机会;
恶性肿瘤—重度多次给付和第二次恶性肿瘤—重度保险金(二者只能选其一)则为癌症患者提供长期保障。
特定心脑血管重疾多次保障,覆盖10种心血管疾病;
重大疾病拓展保障则在确诊重疾且之前已获轻症赔偿时,提供额外30%的保额。
这些可选保障可以根据个人健康风险、家庭病史和经济状况进行灵活组合。
例如,有心血管疾病家族史的人群,可以考虑附加特定心脑血管重疾多次保障;
而对癌症风险更为担忧的群体,则可重点考虑恶性肿瘤相关附加保障。
额外值得一提的是,产品还包含特定疾病保障,针对4种女性特定肿瘤提供额外10%的保额。
这一设计精准回应了女性特有的健康风险,数据显示女性在一生中罹患特定生殖系统肿瘤的风险不容忽视。
二、核保放宽,这些“异常”不再是障碍
完美人生8号最引人注目的创新点,无疑是限时放宽的核保政策。
这项政策将持续至2026年3月31日,为许多健康“小瑕疵”人群打开了标准体承保的大门。
这项政策覆盖了多种常见但过去常导致加费或拒保的健康状况,具体如下:
心血管方面,ST段异常、T波改变、三尖瓣轻度返流或关闭不全、肺动脉瓣轻微返流或关闭不全,在满足条件的情况下可标体承保。
消化系统方面,慢性萎缩性胃炎、肝囊肿、轻度脂肪肝、双肾囊肿等常见异常也有机会获得标准体承保。
女性健康方面,卵巢囊肿、子宫肌瘤,以及妊娠期出现的糖尿病和高血压,同样在政策覆盖范围内。
这项政策的突破性在于,它正视了现代人普遍存在的“亚健康”状态。
据《中国心血管健康与疾病报告》显示,我国心血管病患者人数约3.3亿,其中不少人仅表现为轻微心电图异常或心脏瓣膜轻微反流。
过去,这些“小问题”往往成为购买重疾险的障碍。
而现在,完美人生8号的核保放宽政策,为这部分人群提供了难得的保障机会。
需要特别注意的是,每项异常都有具体的核保条件要求。
例如,轻度脂肪肝通常要求肝功能正常且无其他代谢异常;子宫肌瘤则要求直径不超过一定标准且无恶性特征。
复星联合健康此次放宽核保,既是市场策略,也反映了公司对风险管理的信心。
这项核保放宽政策并非永久性措施,而是有明确的时间窗口。
2026年3月31日之后,政策可能会收紧或取消。
对于存在上述健康异常的人群,这一时间窗口提供了难得的机会。
三、选购重疾险,这些要点不容忽视
除了关注核保政策,选购重疾险时还需要注意多个方面。
保险条款是保险合同的核心,特别是疾病定义、理赔条件和除外责任,必须仔细阅读。
重疾险的保额应至少覆盖3-5年的收入损失和康复费用。
根据《2023中国大中城市健康报告》,重大疾病患者的平均治疗费用在30-50万元之间,还不包括后续康复和收入损失。
因此,一般建议重疾险保额不低于30万元,有条件的情况下可考虑50万元或更高。
缴费期限的选择也值得深思。
较长的缴费期限虽然总保费略高,但每年缴费压力小,且更易触发保费豁免条款。
完美人生8号提供最长30年的缴费期,对于年轻投保人来说是减轻经济压力的良好选择。
完美人生8号的等待期为180天,在等待期内出险,保险公司通常不承担赔付责任,仅返还已交保费。
因此,在等待期内应尽量避免进行非必要的体检或医疗检查。
不同产品在保障范围、价格和附加服务上各有特点,建议至少比较3-4款产品,找出最适合自己需求的那一款。
四、奶爸总结
完美人生8号的限时核保放宽政策所剩时间不多了。
对于那些体检报告上带有ST段异常、轻度脂肪肝或子宫肌瘤等字眼的朋友来说,这可能是获得全面重疾保障的最佳机会。
当然咯,保险产品的选择应当基于个人实际需求和经济能力,避免盲目追求高保额或全面保障而导致缴费压力过大。
奶爸也给大家推荐几款优质的重疾险产品:
1、君龙人寿超级玛丽15号
第一,结节保障超全面
自带保障在原有肺结节基础上,拓展到乳腺/甲状腺结节,范围更广了。
可以说是目前市场上,少有的三大高发结节都有保障的产品。
第二,癌症保障丰富
超玛15号的癌症保障,从早期到晚期,都安排得妥妥的。
本身自带癌症拓展金,
首次确诊原位癌/轻度癌症后,确诊恶性肿瘤—重度,额外赔50%。
如果觉得不够,还可以附加以下保障:
癌症津贴或癌症多次赔(二选一):间隔一定周期后,可以赔一笔钱用于癌症持续治疗,癌症津贴有次数限制,多次赔则不限次数。
癌症重度特药治疗金:确诊癌症后需要吃高价特药,做过相关手术可以赔50%保额。

第三,重疾多次赔灵活选
重疾多次赔可以按需选择:
65周岁版,要求是65岁前确诊,额外赔2次,每次赔120%保额;
另一版则是不限年龄,额外赔2次,每次赔120%保额。

同种不同种都赔,且同种间隔周期短,只要2年
像心脏病术后复发了也能保,不用怕赔过一次就没保障了。
【适合人群】
看中结节、癌症保障,预算不多的朋友。
2、复星联合达尔文12号
第一,自带意外重疾额外赔和住院津贴。
前者因为意外导致首次重疾,可多赔35%基本保额。
等于一张保单覆盖重疾+意外,且是保至终身的双重保障!
后者在60周岁前未发生重疾,60岁后确诊,每天给付0.1%基本保额作为住院津贴。
人一辈子不一定会得重疾,但60岁后难免因小病小痛住院,
达尔文12号这个保障,可以让不确定的赔付变得更确定。
不过,这里需要注意的是,如果后续重疾/身故/全残,
会扣掉累计已给付的住院津贴金额后,再赔付。
第二,可选责任丰富
达尔文12号多重附加保障:
重疾多次赔:分65周岁版和终身版(二选一),满足多种人群需要;
重疾保费补偿:缴费期内发生重疾返还保费,实现“重疾免单”;
疾病关爱金/顶梁柱关爱保险金:家庭责任最重阶段赔更多;
癌症津贴:癌症间隔一定周期就能获得一笔理赔金。
第三,理赔门槛更低
5种特定重疾(如严重心肌炎)、原位癌、癌症津贴赔付,都比同类产品更宽松。
【适合人群】
看重理赔门槛、重疾返还保费的朋友
3、复星联合医联有盟
第一,轻中症保障灵活
必选保障是重疾,像轻中症保障、身故保障,可以加钱获得。
如果预算有限,也可以只买个重疾,先把大病保障做好;
如果预算多一点,建议大家还是要附加轻中症保障。
第二,自带一般医疗金
医联有盟自带医疗金,非常实用:
保单前5年,每年提供报销额度=0.5%*保额,100%报销,
未用完可累计,终身有效,身故/全残一次性赔剩余额度!

像买药、体检、看牙等日常开支,都能用上。
可以说是实打实把钱返还给客户使用!
第三,健康告知非常宽松
健康告知只有4条:
比如过去1年内的检查异常、是否有被医生建议住院或手术;
过去2年内的手术情况以及过去5年内的疾病情况。
针对非常高发的甲状腺/乳腺/肺结节,没有问询是否有进行手术,也没有问询是否多发,
只要结节等级在3级以内,结节直径符合要求,就有机会标体承保!
就连癌症,如果5年前已经治愈,没有复发和转移,
同时不涉及其他健康告知,也有机会投保!
【适合人群】
有健康异常的、注重就医资源和健康管理,看中产品实用性的朋友。
4、瑞华健康华佗1号康泰版
第一,基础保障扎实
轻中重疾保障都涵盖了,且轻症+中症赔付次数共7次,
目前市场上赔付次数算比较高的。
且重疾赔完,轻中症不分组还能继续赔,
不分组的好处就在于,赔付规则更宽松。
第二,性价比高
同样50万保额,保终身,基础保障,分30年交,
30岁人群投保华佗1号康泰版,比超级玛丽和达尔文便宜100元/年!
30年下来立省3000块!
第三,可选保障丰富
如果预算比较多,还可以附加:
重疾多次赔、疾病关爱金、癌症津贴、重疾保费补偿金和身故保障。
都是目前市场上热门可选保障内容,实用性强。
【适合人群】
追求高性价比、看中基础保障全面的朋友。
微信扫一扫
微信扫一扫
关注微信
客服热线
奶爸保

