和超级玛丽、达尔文系列一样,完美人生系列重疾险,也经常出现在各大推荐榜单。
8月预定利率下调后,不少朋友就在后台咨询我们:
完美人生新品什么时候回来?
最近,终于完成迭代,完美人生8号重疾险,正式回归!
同样自带女性特定疾病保障、性价比一如既往的高。
我们一起来看看这款产品有哪些优点?适合哪些人买?
一、完美人生8号重疾险有哪些优点?
我给大家汇总了一下,完美人生8号重疾险的保障情况:
直接说产品优势:
1、基础保障全面、理赔门槛低
常见的重疾、轻中症保障全部都有,且轻中症共享赔付次数,最高可赔6次,
有机会获得更多赔付比例。
重疾赔付后,轻中症保障继续有效,且无间隔期、无分组限制!
要知道,市面上大多数产品,重疾赔付后,轻中症保障就失效了;
个别产品虽然也支持轻中症保障继续有效,但要么有分组、要么有间隔期。
完美人生8号这个赔付设计,无需等待、无需纠结分组限制,是目前少有的低门槛。
比如女性先确诊乳腺癌(重疾)获赔,后续若发生轻度脑中风、原位癌等轻症或中症,依然可以正常获赔。
2、女性特疾额外赔,覆盖全、无年龄限制
除此之外,完美人生8号还自带癌症拓展金和女性特疾保险金:

癌症拓展金,市面上优质的一些重疾险也会自带,
但女性特疾保险金,就非常少了,
针对常见的4大女性高发癌症:阴道癌、子宫癌、卵巢癌和输卵管癌,
确诊即可额外赔10%保额,且无年龄限制!
也就是说,无论年轻女性还是中老年女性,
只要确诊这4种特疾,就能在重疾保额基础上多拿10%赔付。
3、可选保障内容丰富,非常全面
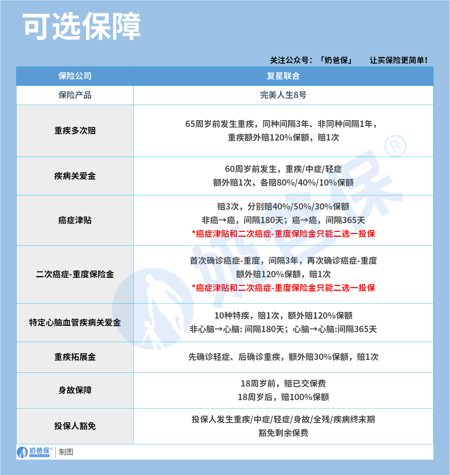
完美人生8号重疾险真的超丰富,包括有:
重疾多次赔、疾病关爱金、癌症治疗津贴等。
下图是保障内容的汇总:

简单说几点:
1)癌症保障
一般来说,市面上常见癌症保障,
要么只有癌症津贴,要么只有癌症二次赔。
满足了前者,就满足不了后者的需求,
完美人生8号真的【完美】解决了这个问题,
两个可选保障全都有,你想选哪个就选哪个。
不过需要注意的是,这两个可选保障只能二选一。
2)特定心脑血管疾病关爱金
除了癌症外,另一大高发特疾,就是心脑血管类疾病,
完美人生8号也能附加:
10种特疾,赔1次,额外赔120%保额。
如果家族有心脑血管遗传病史的朋友,这个保障可以重点考虑。

3)重疾拓展保险金:
先确诊轻症,后确诊重疾,额外赔付30%保额。
近年来,轻症理赔率呈现上升趋势,很多疾病,往往一发现也不是重疾。
所以这项保障还是蛮实用的。

二、完美人生8号重疾险怎么买好?
了解完产品特点,完美人生8号怎么买好呢?
我整理了以下投保指南:
1、确定保额:至少30万,按需提升
买重疾险,就是买保额。
保额太低,重疾险的作用就大大削弱。
建议投保完美人生8号时,最低30万起步,
若预算宽松,50万起更好。
2、缴费期限:优先选30年,触发豁免更划算
完美人生8号支持5年、10年、15年、20年、30年缴费,
无论哪个年龄段,建议都优先选择30年缴费:
一是降低每年保费压力:
30年缴费将总保费分摊到更长周期,每年保费更低,不会影响日常生活质量;
二是最大化豁免权益:
完美人生8号包含轻/中/重症保费豁免,30年缴费期内,
若不幸罹患轻中症或重疾,后续保费无需缴纳,保障继续有效。
缴费期越长,触发豁免的概率越高,相当于用更少的保费,获得更久的保障。
3、可选责任搭配:按年龄和预算精准选择
不同年龄段的风险点不同,可选责任搭配也应差异化,推荐以下3种方案:

方案一:基础保障型
预算不多,先买好保额,做好基础保障最重要,
适合刚入职场、预算有限的朋友。
方案二,预算充裕型
预算比较充裕一点的,可以在基础保障+1/2项可选保障
不同人群对保障需求不同,如果看中重疾赔付次数,
可以考虑附加第二次重疾保险金、又或者疾病关爱金。
都能在关键年龄段时,可以多赔一点点。
比如有癌症/心脑血管疾病等家族病史人群,可以考虑附加癌症津贴/二次赔/心脑血管特疾保障。
方案三,顶配保障型
追求全面保障,且预算较高的,可以考虑:
基础+第二次重疾保险金+癌症津贴+身故。
覆盖重疾多次赔和癌症全周期保障,且不管将来是否出险,
这份保额是一定可以拿到的,保障非常全面。
PS:身故和重疾,只赔其中一个。
不清楚怎么选的,也可以点这里添加我们规划师微信,帮你捋一捋。
三、奶爸总结
完美人生8号完美的沿袭前任的保障,是一款很适合女性朋友的重疾险。
不仅覆盖了广泛的高发疾病,还有女性特定疾病额外保障,
从轻症到重疾都有充分的赔付支持。
这既是对女性的一项保障,也是给她们的一份安心。
奶爸也给大家推荐几款优质的重疾险产品:
1、君龙人寿超级玛丽15号
第一,结节保障超全面
自带保障在原有肺结节基础上,拓展到乳腺/甲状腺结节,范围更广了。
可以说是目前市场上,少有的三大高发结节都有保障的产品。
第二,癌症保障丰富
超玛15号的癌症保障,从早期到晚期,都安排得妥妥的。
本身自带癌症拓展金,
首次确诊原位癌/轻度癌症后,确诊恶性肿瘤—重度,额外赔50%。
如果觉得不够,还可以附加以下保障:
癌症津贴或癌症多次赔(二选一):间隔一定周期后,可以赔一笔钱用于癌症持续治疗,癌症津贴有次数限制,多次赔则不限次数。
癌症重度特药治疗金:确诊癌症后需要吃高价特药,做过相关手术可以赔50%保额。

第三,重疾多次赔灵活选
重疾多次赔可以按需选择:
65周岁版,要求是65岁前确诊,额外赔2次,每次赔120%保额;
另一版则是不限年龄,额外赔2次,每次赔120%保额。

同种不同种都赔,且同种间隔周期短,只要2年
像心脏病术后复发了也能保,不用怕赔过一次就没保障了。
【适合人群】
看中结节、癌症保障,预算不多的朋友。
2、复星联合达尔文12号
第一,自带意外重疾额外赔和住院津贴。
前者因为意外导致首次重疾,可多赔35%基本保额。
等于一张保单覆盖重疾+意外,且是保至终身的双重保障!
后者在60周岁前未发生重疾,60岁后确诊,每天给付0.1%基本保额作为住院津贴。
人一辈子不一定会得重疾,但60岁后难免因小病小痛住院,
达尔文12号这个保障,可以让不确定的赔付变得更确定。
不过,这里需要注意的是,如果后续重疾/身故/全残,
会扣掉累计已给付的住院津贴金额后,再赔付。
第二,可选责任丰富
达尔文12号多重附加保障:
重疾多次赔:分65周岁版和终身版(二选一),满足多种人群需要;
重疾保费补偿:缴费期内发生重疾返还保费,实现“重疾免单”;
疾病关爱金/顶梁柱关爱保险金:家庭责任最重阶段赔更多;
癌症津贴:癌症间隔一定周期就能获得一笔理赔金。
第三,理赔门槛更低
5种特定重疾(如严重心肌炎)、原位癌、癌症津贴赔付,都比同类产品更宽松。
【适合人群】
看重理赔门槛、重疾返还保费的朋友
3、复星联合医联有盟
第一,轻中症保障灵活
必选保障是重疾,像轻中症保障、身故保障,可以加钱获得。
如果预算有限,也可以只买个重疾,先把大病保障做好;
如果预算多一点,建议大家还是要附加轻中症保障。
第二,自带一般医疗金
医联有盟自带医疗金,非常实用:
保单前5年,每年提供报销额度=0.5%*保额,100%报销,
未用完可累计,终身有效,身故/全残一次性赔剩余额度!

像买药、体检、看牙等日常开支,都能用上。
可以说是实打实把钱返还给客户使用!
第三,健康告知非常宽松
健康告知只有4条:
比如过去1年内的检查异常、是否有被医生建议住院或手术;
过去2年内的手术情况以及过去5年内的疾病情况。
针对非常高发的甲状腺/乳腺/肺结节,没有问询是否有进行手术,也没有问询是否多发,
只要结节等级在3级以内,结节直径符合要求,就有机会标体承保!
就连癌症,如果5年前已经治愈,没有复发和转移,
同时不涉及其他健康告知,也有机会投保!
【适合人群】
有健康异常的、注重就医资源和健康管理,看中产品实用性的朋友。
4、瑞华健康华佗1号康泰版
第一,基础保障扎实
轻中重疾保障都涵盖了,且轻症+中症赔付次数共7次,
目前市场上赔付次数算比较高的。
且重疾赔完,轻中症不分组还能继续赔,
不分组的好处就在于,赔付规则更宽松。
第二,性价比高
同样50万保额,保终身,基础保障,分30年交,
30岁人群投保华佗1号康泰版,比超级玛丽和达尔文便宜100元/年!
30年下来立省3000块!
第三,可选保障丰富
如果预算比较多,还可以附加:
重疾多次赔、疾病关爱金、癌症津贴、重疾保费补偿金和身故保障。
都是目前市场上热门可选保障内容,实用性强。
【适合人群】
追求高性价比、看中基础保障全面的朋友。
微信扫一扫
微信扫一扫
关注微信
客服热线
奶爸保

