咱们身边总有不少朋友愁重疾险不好买:要么年纪稍大,要么有点小健康问题,要么职业特殊,常规产品的门槛总把人拦在外面。
众安这款众民保简易健告重疾险,就是冲着这些 “投保难” 的需求来的,它的核心标签是 “宽松”—— 从健康告知到投保规则,都在降低重疾险的准入门槛。
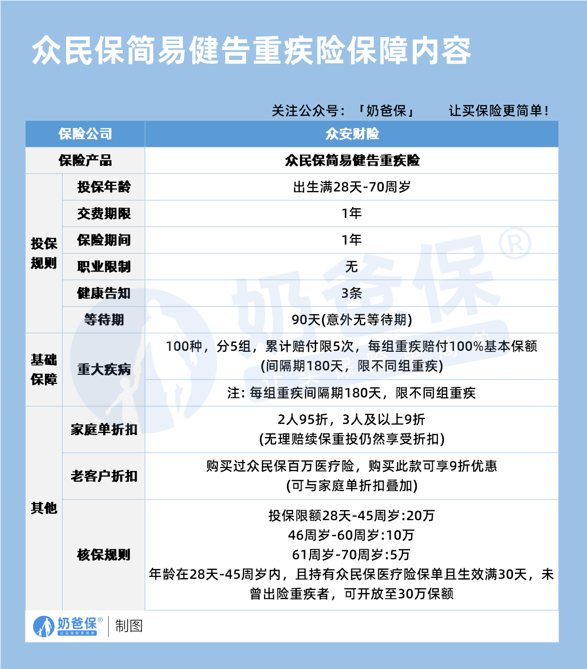
一、健康告知:3 条规则,给 “非标准体” 留足空间

咱们先聚焦它的 “简易健告”—— 这是这款产品最核心的竞争力,毕竟很多人买不了重疾险,根源就在健康告知过不了关。
这款产品的健康告知只有 3 条,拆成 “就医行为” 和 “健康状况” 两类,咱们一条一条说清楚它的宽松度。
第一条是就医行为:只问过去 6 个月内,是否被医生建议住院或手术,或是因检查异常被建议做特定项目检查。
常规重疾险的就医问询,往往会拉长到 1-2 年,甚至问 “是否有过检查异常”,而这里不仅时间短,只限定 “被建议” 的情况,普通的体检小异常根本不涉及。
第二条同样是就医行为:问过去 2 年内,是否有过住院治疗满 7 天或接受手术治疗的情况。
注意这里的限定是 “满 7 天”,如果是普通的 3-5 天住院(比如急性阑尾炎术后住院 5 天),是不在这条问询范围内的,常规产品大多不会卡这么宽松的时间。
第三条是健康状况:只问过去 5 年内,是否被确诊过特定的严重疾病,比如恶性肿瘤、心梗、中风等重症。
像咱们常见的结节、三高、胃炎、轻微脂肪肝这些小毛病,都不在这条的问询列表里,常规重疾险往往会把这些都纳入告知范围,这也是它能让更多人投保的关键。
这么一看就能明白,它的健康告知不是 “简化”,而是精准地放过了大部分 “非标准体” 的小问题,只把真正的高风险重症排除在外。
二、保障内容:短期灵活,带着 “多次赔” 的亮点

讲完健康告知,咱们再看这款产品的保障框架 —— 它是一款 1 年期的重疾险,但保障责任里藏着不少适配目标人群的设计。
先看投保规则的包容性:投保年龄覆盖了出生满 28 天到 70 周岁,几乎是重疾险里年龄跨度最广的一档,高龄人群终于不用再因年龄被拒之门外。
缴费期限和保障期间都是 1 年,这意味着缴费压力会比较小,对于预算有限的人来说,不用承担长期缴费的压力,也能先把重疾保障配上。
职业限制这里也是 “无”,不管是高空作业、货车司机这类高危职业,还是普通白领,都能投,不用再因为职业类型被保险公司拒保。
再看核心的重疾保障:覆盖 100 种重大疾病,分成 5 组,累计最多可以赔付 5 次,每次赔付 100% 的基本保额,不同组的重疾间隔 180 天就能赔。
虽然是 1 年期产品,但 “多次赔付” 是个不小的亮点 —— 毕竟重疾不是只患一次的风险,尤其是现在重疾年轻化,多次重疾的概率也在提升,这个责任能给更多安全感。
除了基础保障,它还有些实用的优惠设计:家庭单投保的话,2 人就能享 95 折,3 人及以上是 9 折,即便是理赔后续保,折扣也能继续享。
如果是买过众民保百万医疗险的老客户,买这款还能再享 9 折,而且这个折扣能和家庭单折扣叠加,性价比会更高一些。
核保规则里也有细节:不同年龄段的保额有上限,但 28 天到 45 周岁的人群,如果先买了众民保医疗险,且保单生效 30 天内没出险重疾,保额能开放到 30 万,能一定程度上弥补保额不足的问题。
不过这里也要客观说一句:1 年期的保障意味着续保稳定性会弱一些,后续是否能续保,可能要看产品的停售情况,但对于本来就买不到长期重疾险的人来说,有当下的保障总比没有强。
三、适合人群:这些情况,选它大概率没错
结合前面的健康告知和保障设计,这款产品不是 “万能险”,但对特定人群来说,几乎是 “刚需选项”,咱们来捋捋最适配的几类人。
第一类是健康异常的 “非标准体” 人群。
比如你有甲状腺结节、乳腺结节这类常见的良性结节,或是有轻度高血压、慢性胃炎,又或是几年前因肺炎住院过 3 天,这些情况去投常规重疾险,要么加费、要么除外,甚至直接拒保,但这款产品的健康告知不会问到这些,能顺利投保。
第二类是高龄人群。
常规重疾险大多把投保年龄上限设在 55 或 60 周岁,70 岁几乎买不到重疾险,但这款产品能让 70 岁的老人也配上重疾保障,哪怕是 1 年期,也能给子女减轻后续的大病经济压力。
第三类是职业受限的人群。
像建筑工人、快递员、货车司机这些高危职业,常规重疾险要么把他们归为高风险职业拒保,要么保费贵得离谱,但这款产品没有职业限制,能以正常保费拿到保障。
第四类是预算有限或需要临时过渡的人群。
刚毕业的年轻人、收入暂时不稳定的自由职业者,长期重疾险的保费可能有点压力,用这款 1 年期的产品先做临时保障,等后续预算充足了再补充长期险,能避免保障空窗期。
第五类是众安的老客户或多家庭成员投保的人群。
如果已经买了众民保百万医疗险,买这款能享双重折扣,家庭多人投保的话折扣力度更大,能以更低的成本拿到保障,性价比会更高。
四、奶爸总结
总的来说,众安众民保简易健告重疾险,更像是重疾险市场里的 “补位者”—— 它不跟长期重疾险比保障的稳定性,也不跟高保额产品比杠杆,但它精准解决了 “买不到重疾险” 的痛点。
对于那些被常规重疾险拒之门外的人来说,它是能实实在在拿到重疾保障的机会,哪怕是短期的、保额有限的,也比 “裸奔” 面对大病风险要强。
不过还是要提醒一句:如果你的健康状况允许、预算也足够,长期重疾险依然是更稳妥的选择;但如果当下只能选它,那它就是现阶段最好的兜底选项。
毕竟买保险的核心,是先 “有” 再 “好”,能先把重疾风险盖上,才是当下最实际的事。
奶爸也给大家推荐几款优质的重疾险产品:
1、君龙人寿超级玛丽15号
第一,结节保障超全面
自带保障在原有肺结节基础上,拓展到乳腺/甲状腺结节,范围更广了。
可以说是目前市场上,少有的三大高发结节都有保障的产品。
第二,癌症保障丰富
超玛15号的癌症保障,从早期到晚期,都安排得妥妥的。
本身自带癌症拓展金,
首次确诊原位癌/轻度癌症后,确诊恶性肿瘤—重度,额外赔50%。
如果觉得不够,还可以附加以下保障:
癌症津贴或癌症多次赔(二选一):间隔一定周期后,可以赔一笔钱用于癌症持续治疗,癌症津贴有次数限制,多次赔则不限次数。
癌症重度特药治疗金:确诊癌症后需要吃高价特药,做过相关手术可以赔50%保额。

第三,重疾多次赔灵活选
重疾多次赔可以按需选择:
65周岁版,要求是65岁前确诊,额外赔2次,每次赔120%保额;
另一版则是不限年龄,额外赔2次,每次赔120%保额。

同种不同种都赔,且同种间隔周期短,只要2年
像心脏病术后复发了也能保,不用怕赔过一次就没保障了。
【适合人群】
看中结节、癌症保障,预算不多的朋友。
2、复星联合达尔文12号
第一,自带意外重疾额外赔和住院津贴。
前者因为意外导致首次重疾,可多赔35%基本保额。
等于一张保单覆盖重疾+意外,且是保至终身的双重保障!
后者在60周岁前未发生重疾,60岁后确诊,每天给付0.1%基本保额作为住院津贴。
人一辈子不一定会得重疾,但60岁后难免因小病小痛住院,
达尔文12号这个保障,可以让不确定的赔付变得更确定。
不过,这里需要注意的是,如果后续重疾/身故/全残,
会扣掉累计已给付的住院津贴金额后,再赔付。
第二,可选责任丰富
达尔文12号多重附加保障:
重疾多次赔:分65周岁版和终身版(二选一),满足多种人群需要;
重疾保费补偿:缴费期内发生重疾返还保费,实现“重疾免单”;
疾病关爱金/顶梁柱关爱保险金:家庭责任最重阶段赔更多;
癌症津贴:癌症间隔一定周期就能获得一笔理赔金。
第三,理赔门槛更低
5种特定重疾(如严重心肌炎)、原位癌、癌症津贴赔付,都比同类产品更宽松。
【适合人群】
看重理赔门槛、重疾返还保费的朋友
3、复星联合医联有盟
第一,轻中症保障灵活
必选保障是重疾,像轻中症保障、身故保障,可以加钱获得。
如果预算有限,也可以只买个重疾,先把大病保障做好;
如果预算多一点,建议大家还是要附加轻中症保障。
第二,自带一般医疗金
医联有盟自带医疗金,非常实用:
保单前5年,每年提供报销额度=0.5%*保额,100%报销,
未用完可累计,终身有效,身故/全残一次性赔剩余额度!

像买药、体检、看牙等日常开支,都能用上。
可以说是实打实把钱返还给客户使用!
第三,健康告知非常宽松
健康告知只有4条:
比如过去1年内的检查异常、是否有被医生建议住院或手术;
过去2年内的手术情况以及过去5年内的疾病情况。
针对非常高发的甲状腺/乳腺/肺结节,没有问询是否有进行手术,也没有问询是否多发,
只要结节等级在3级以内,结节直径符合要求,就有机会标体承保!
就连癌症,如果5年前已经治愈,没有复发和转移,
同时不涉及其他健康告知,也有机会投保!
【适合人群】
有健康异常的、注重就医资源和健康管理,看中产品实用性的朋友。
4、瑞华健康华佗1号康泰版
第一,基础保障扎实
轻中重疾保障都涵盖了,且轻症+中症赔付次数共7次,
目前市场上赔付次数算比较高的。
且重疾赔完,轻中症不分组还能继续赔,
不分组的好处就在于,赔付规则更宽松。
第二,性价比高
同样50万保额,保终身,基础保障,分30年交,
30岁人群投保华佗1号康泰版,比超级玛丽和达尔文便宜100元/年!
30年下来立省3000块!
第三,可选保障丰富
如果预算比较多,还可以附加:
重疾多次赔、疾病关爱金、癌症津贴、重疾保费补偿金和身故保障。
都是目前市场上热门可选保障内容,实用性强。
【适合人群】
追求高性价比、看中基础保障全面的朋友。
微信扫一扫
微信扫一扫
关注微信
客服热线
奶爸保

