2025年10月,中国精算师协会正式发布了《中国人身保险业经验生命表(2025)》,
金融监管总局也同步明确:这套咱们业内常说的“第四套生命表”,
2026年1月1日就要全面启用啦!

这可是近十年人身险行业第一次更新核心参考依据,
它不光精准反映了咱们国人寿命、健康状况的变化,
更直接关系到保险产品的价格、条款,以及咱们普通人买保险的每一个决策。
说白了,读懂这套新表,就能摸清以后买保险的门道,避免多花冤枉钱、错失好机会~
一、中国第四套生命表解读,搞清楚本质在投保
其实生命表一点都不神秘,你可以把它理解成保险公司的“风险度量标尺”,
本质就是统计不同年龄、性别的人,
未来的死亡率、生存率,进而算出保险产品该定多少钱、要准备多少准备金应对赔付。
这次更新,就是因为这十年咱们的生活变化太大了,旧表早就跟不上趟了。
2016年第三套生命表启用时,
国人平均寿命才74.8岁,可到2024年已经涨到79岁了,短短几年涨了4.2岁;
而且医疗水平越来越高,大家的健康状况也越来越好,保险人群的死亡率明显下降。
如果还按旧表算,不管是保险公司评估风险,还是咱们买保险的价格,都不够精准。
所以这套新表,用的是近十年全行业的保单数据,样本量是全球保险市场最大的,
还加了人工智能帮忙分析,能更真实反映咱们现在的生存状态。
新表的核心变化有三个,咱们记重点就行:

一是全年龄段死亡率平均降了15%-27%,男性降得稍多(约22%),女性略少(约19%),尤其是小朋友和欠发达地区人群,死亡率改善更明显;
二是预期寿命又涨了,男性能活到85岁(比旧表多2岁),女性能活到89岁(多1岁),长寿越来越普遍;
三是新增了“单一生命表”,以前是按保单号统计,现在能按身份证号跨公司追踪每个人的情况,数据更靠谱,也能帮保险公司更精准地设计产品。
二、重点!对投保人的直接影响,每条都和你有关
这部分是核心,咱们一条条说清楚,看完就知道新表对你买保险有啥影响了:

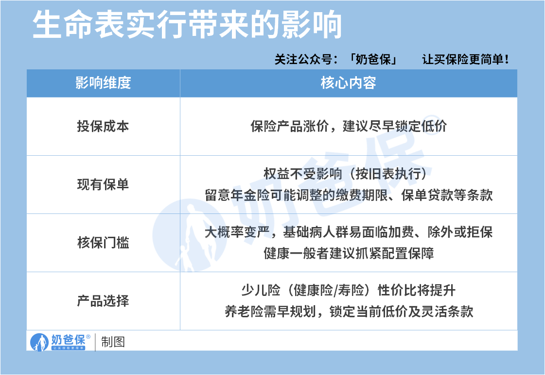
1.投保成本
产品涨价,别踩错节奏对咱们来说,最直观的就是保费变化。
对年轻人、有家庭责任的人来说,提前锁定保障更划算;
2.现有保单
权益不受影响,放心持有已经买了保险的朋友别担心,新表只影响2026年1月1日之后新投保的产品,你现在手里的保单,不管是保费、保障责任,还是分红规则,都按买的时候的旧表来,不会因为新表落地就涨价、缩水,你的既定权益会被牢牢保障。
不过要留意一下手里的年金险,部分产品可能会在新表落地前调整缴费期限、保单贷款这些条款,有变动的话保险公司会通知,及时关注就行。
3.核保门槛
可能会变严,健康一般的人要抓紧新表让保险公司能更精准地识别不同人的风险,以后对健康状况的要求可能会更高。
比如有高血压、糖尿病等基础病的人,再投保可能会面临加费(多交保费)、除外承保(不保某类疾病),甚至直接拒保;就算是健康人群,年龄越大,核保越严。
所以不管是年轻人还是中老年人,尤其是健康状况一般的,趁现在核保还没明显变严,赶紧把保障配齐,别等以后错失机会。
4.产品选择
少儿险性价比会提升,养老险要早规划新表里明确体现了少儿群体死亡率大幅下降,
以后小朋友的健康险、寿险,价格可能会更便宜,性价比更高,
家里有娃的可以多关注后续产品动态,给孩子搭配合适的保障;
而养老规划要趁早,年金险涨价是大趋势,现在买不仅保费低,
部分产品还保留着灵活缴费、保单贷款的功能,以后再买可能就没这么划算的条款了。
三、为啥要在新表确认前投保?这4个理由劝你别等
提前投保更划算,核心理由有4个:
1.锁定低价
保险产品涨价已成定局,早买早省,
现在投保能锁定当前的低费率,不管未来涨多少,
你都按买的时候的价格交,长期下来能省不少钱。
2.锁定好条款
现在的年金险更灵活,以后可能收紧目前市面上的部分年金险,
还支持30年缴、保单贷款、减保等灵活条款,
但新表落地后,保险公司为了控制长期风险,可能会取消这些灵活功能。
现在投保,就能把这些好条款锁定下来,未来不管产品怎么调整,你的权益都不受影响。
3.规避核保风险
趁健康还好,赶紧锁定承保条件保险买的是“健康资格”,不是单纯的钱。
现在你可能身体健康,能标准体承保(正常保费、全保障),但等几个月,万一健康状况有变化(比如体检查出结节),再投保就可能加费、除外,甚至拒保;
而且年龄越大,保费本身就越贵,核保也越严。提前投保,就是趁现在的“健康优势”,锁定最有利的承保条件。
4.尽早享保障
避开等待期,风险不暴露所有保险都有“等待期”(比如重疾险等待期90天,医疗险30天),等待期内发生风险,保险公司不赔付。
现在投保,能尽早度过等待期,让保障早日生效;要是等新表落地后再买,不仅可能多花钱、条款变差,还得重新等等待期,期间万一发生风险,就会陷入“没保障”的真空期,太不划算。
四、奶爸总结
这里要提醒一句:提前投保不是盲目跟风,要结合自己的需求来,
比如你现在有房贷、有孩子要养,就先配定期寿险、重疾险;
要是担心养老,就优先规划年金险。
别为了“怕涨价”就买不需要的产品,理性投保才是关键。
第四套生命表的落地,本质上是跟着咱们国人的生活变化走的,
对咱们投保人来说,就是一次“调整投保节奏”的好机会。
保险的核心是“提前规避风险”,买的是一份安心。
新表落地后,保险产品的成本和条款只会越来越适配当下的生存状态,
早规划、早投保,才能最大限度享受当下的有利条件,
给家人和自己一份稳稳的保障。
毕竟,风险不等人,合适的投保时机,错过了可能就再也没有了~
如果大家挑选保险有什么困难,可以扫码关注:奶爸保公众号进行1对1咨询。
现在关注“奶爸保”公众号,回复“官网”,还可以免费领取价值199元的保障大礼包哦,让您买保险变得更简单。
微信扫一扫
微信扫一扫
关注微信
客服热线
奶爸保

