这几年,重疾险成为不少家庭保障规划的核心配置。
毕竟一场大病,不仅会给患者带来身体上的痛苦,经济压力同样也不小。
重疾险作为给付型保险,赔付到手的钱,
不仅可以拿来当医疗费,还可以用作患病期间的收入损失,为家庭撑起防护伞。
尤其是临近12月底,第四套生命表即将启动,
重疾险也会涨价,不少朋友最近都在抓紧时间配置。
市场产品那么多,复星联合健康保险推出的系列产品,包括:
达尔文12号、完美人生8号和医联有盟。
凭借高性价比、保障灵活等优势,迅速成为行业热门产品。
但这3款重疾险同属一家保险公司,不少朋友买起来就很纠结:
同样都是复星联合出品,都有哪些区别?
怎么才能买到适合自己的?
我们从基础保障、可选保障、保费等多个维度,帮大家进行了详细对比分析,
一起来看看!
一、复星联合健康保险公司怎么样?
可能有些朋友,对复星联合这家保险公司不是很了解,
在讲产品前,我先简单跟大家介绍一下保司情况:
复星联合健康保险股份有限公司(简称“复星联合健康”)成立于2017年,
初始注册资本5亿元,是国内7家专业健康险公司之一。
1、股东实力情况
其实从名字大家就看得出来,这家保司最大的股东就是上海复星集团,
国内医药领域的龙头企业,成立于1992年,福布斯中国企业排名47位。
之前火爆全网的120万一针CAR-T疗法——奕凯达,就是它家引进的。
除了医疗行业外,复星集团还涉及旅游、服务等多个产业。
像大家比较熟悉的青岛啤酒、上海豫园等等,都是它家旗下产业之一。
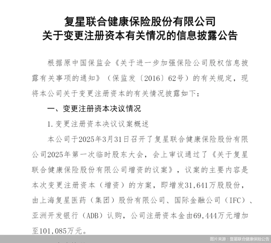
2024年4月,复星健康新增两家股东:复星医药与广州南沙科金(国资)
2025年4月,再次新增了两大国际资本股东——国际金融公司(IFC)和亚洲开发银行(ADB)。

增资完成后,注册资本金增加至10.11亿元。
且股东构成也发生了变化:

复星医药持股比例从14%增至20.05%,成为第一大股东;
国际金融公司与亚洲开发银行分别持股10.43%,成为并列第二大股东。
要知道,国际金融公司IFC是世界银行集团,
专注新兴市场私营部门的开发机构,ADB是亚太区域性多边开发银行。
复星联合健康是他们首次入股的中国保险公司。
这对复星联合健康来说,不仅是一种认可,更是实力的提升和加持。
以后可以借助IFC和ADB的全球网络,拓展海外市场并开展国际健康险项目,在国内健康险公司中也颇具特色。
2、经营和投资情况
一家保司的经营能力,直接反映在其营收与利润的增长轨迹中:
我们先来看保费收入:

2017年成立之初仅0.59亿元,2024年已飙升至52.26亿元,
8年时间翻了近90倍,年均复合增长率超60%,增速在专业健康险公司中名列前茅。
净利润:
2021年实现扭亏为盈,2024年净利润达0.44亿元。
尽管绝对值不算高,但连续4年稳定增长,展现了其盈利模式的可持续性。
投资收益率:
近3年平均综合投资收益率约7.85%,在已公布数据的人身险公司中排名第3,
超越了不少大保司、甚至是知名合资保司。

3、偿付能力
保险公司经营是否稳定,主要看三个硬指标:
风险综合评级≥B,核心偿付能力充足率≥50%,综合偿付能力充足率≥100%。
我们来看看复星联合健康的三项评分:

基本都在监管要求线以上,说明公司核心家底厚实。
4、理赔情况
买重疾险,最关心的就是理赔情况。
2024年,复星联合健康交出了一份亮眼的理赔成绩单:
年度赔付金额为12.2亿元,理赔服务37.9万人。
理赔速度方面,复星联合健康也表现出色:
1万元以下小额案件平均1.5天结案,10万元以上大案平均3.2天,
比行业平均快1天左右,理赔效率优势明显。
总的来说,
从背景到经营,从偿付能力到理赔服务来看,
复星联合健康虽然年轻,但展现出了专业健康险公司的实力与担当。
二、达尔文12号、完美人生8号和医联有盟哪款保障好?
了解完保司情况,我们来看看这三款的保障对比:
1、基础保障对比
PS:这里需要注意,医联有盟轻中症属于可选保障,
为了便于对比,我们统一放到基础保障这里来说哈!

从投保规则来看,
如果是55~60岁朋友,只能选医联有盟,需注意保费倒挂情况;
如果预算不多,可以考虑达尔文12号,35周岁以内可选保定期;
如果想快速获得保障,推荐医联有盟,等待期只有90天。
从重疾保障来看,
三款产品都是重疾赔1次,每次赔100%保额。
不过达尔文12号部分重疾理赔更人性化:
严重心肌炎等5种重疾:从需满90天改成提前身故也能正常赔;
原位癌:从【手术治疗】改成【积极治疗】;
癌症津贴:从【且进行癌症治疗】改成【或进行癌症治疗】。


如果特别看重理赔门槛的朋友,可以重点考虑达尔文12号。
从轻中症保障来看,
三款赔付比例一致,区别在于:
一个是赔付次数,
达尔文12号:轻症赔4次+中症赔3次,总赔付次数多;
完美人生8号:轻中症共赔6次,赔付更灵活、有机会赔更多。
另一个重疾赔后轻中症赔付,
相对来说,达尔文12号和完美人生8号更宽松:
没有间隔期,没有分组,还有次数就能继续赔。
2、特色保障对比
3款产品都自带一些特色保障。
比如达尔文12号,
自带意外重疾额外赔+住院津贴:
前者因意外导致首次重疾,可多赔35%基本保额;
等于一张保单覆盖重疾+意外,且是保至终身的双重保障!
后者60岁前未发生重疾,60岁后住院,每天赔0.1%保额;
每个保单年度限90天,最高赔100%保额。
人一辈子不一定会得重疾,但60岁后难免因小病小痛住院,
达尔文12号这个保障,可以让不确定的赔付变得更确定。
适合经常有出差需求、担心重疾一直不出险钱就打水漂的朋友。
完美人生8号,
自带女性特疾+癌症拓展金:

前者针对4种高发女性特疾,额外赔10%保额,特别适合女性朋友投保。
后者针对癌症从轻度到重度,可以额外赔50%保额,癌症保障力度非常强。
医联有盟,则是自带一般医疗金:
保单前5年,每年提供报销额度=0.5%*保额,100%报销,
未用完可累计,终身有效,身故/全残一次性赔剩余额度!

像买药、体检、看牙等日常开支,都能用上。
可以说是实打实把钱返还给客户使用!
3、可选保障对比(需加费)

达尔文12号,
重疾多次赔可选保定期版和保终身版,可选更灵活且还能赔同种;
疾病关爱金赔付比例,也更高一些;
同时还有顶梁柱关爱金和重疾保费补偿金,
前者适合顶梁柱提高赔付力度,后者适合薅保险公司羊毛的朋友。
完美人生8号,
癌症保障更灵活,可选癌症津贴或二次癌症保险金;
同时还有特定心脑血管保障+重疾拓展金,
前者适合家族有心脑血管病史的,后者适合看重重疾赔付力度的。
医联有盟,
买主险就能附加中高端医疗险,无须健告、保证续保20年,
我们都知道,百万医疗险健康告知通常比重疾险还要严格些,
而医联有盟本身健康告知就宽松,附加的医疗险又无需二次进行健康告知,可以直接投保。
简单来说,相当于跟重疾险是共用一个健康告知表。
因为结节、乙肝、癌症等买不了百万医疗险的朋友,这下也有机会投保了!
相对来说,达尔文12号和完美人生8号可选保障更多,也更相似一些,
适合追求保障全面性的朋友。
医联有盟适合看重医疗险+重疾险搭配投保的朋友。
三、达尔文12号、完美人生8号和医联有盟哪款更划算?
了解完保障内容,我们来看看这3款产品的保费,
以30岁人群,30万保额,保终身为例子:
PS:2026年3月31日前,医联有盟限时保额提高,最高可投40万(原20万)。

虽然总体来看,达尔文12号都更便宜些,
但实际上完美人生8号价格也非常接近,没有贵很多。
所以这两款产品,性价比差别不大。
稍微贵一点的是医联有盟,
这也能理解,毕竟这款产品健康告知只有4条。
这就意味着支持更多人带病投保,而这些都是需要算到保费费率中的。
四、奶爸总结
总的来说,重疾险的选择核心是适配性,
而不是盲目看哪款产品“保障最全”或“保费最低”。
在投保前,建议根据自身的健康情况、预算和需求来进行选择:
经常出差、看重理赔宽松,追求较高性价比的,推荐达尔文12号;
女性朋友投保、看重心脑血管特疾保障,希望兼顾保费的,推荐完美人生8号;
有检查异常,看重核保宽松,兼顾医疗保障的,推荐医联有盟。
奶爸也给大家推荐几款优质的重疾险产品:
1、君龙人寿超级玛丽15号
第一,结节保障超全面
自带保障在原有肺结节基础上,拓展到乳腺/甲状腺结节,范围更广了。
可以说是目前市场上,少有的三大高发结节都有保障的产品。
第二,癌症保障丰富
超玛15号的癌症保障,从早期到晚期,都安排得妥妥的。
本身自带癌症拓展金,
首次确诊原位癌/轻度癌症后,确诊恶性肿瘤—重度,额外赔50%。
如果觉得不够,还可以附加以下保障:
癌症津贴或癌症多次赔(二选一):间隔一定周期后,可以赔一笔钱用于癌症持续治疗,癌症津贴有次数限制,多次赔则不限次数。
癌症重度特药治疗金:确诊癌症后需要吃高价特药,做过相关手术可以赔50%保额。

第三,重疾多次赔灵活选
重疾多次赔可以按需选择:
65周岁版,要求是65岁前确诊,额外赔2次,每次赔120%保额;
另一版则是不限年龄,额外赔2次,每次赔120%保额。

同种不同种都赔,且同种间隔周期短,只要2年
像心脏病术后复发了也能保,不用怕赔过一次就没保障了。
【适合人群】
看中结节、癌症保障,预算不多的朋友。
2、复星联合达尔文12号
第一,自带意外重疾额外赔和住院津贴。
前者因为意外导致首次重疾,可多赔35%基本保额。
等于一张保单覆盖重疾+意外,且是保至终身的双重保障!
后者在60周岁前未发生重疾,60岁后确诊,每天给付0.1%基本保额作为住院津贴。
人一辈子不一定会得重疾,但60岁后难免因小病小痛住院,
达尔文12号这个保障,可以让不确定的赔付变得更确定。
不过,这里需要注意的是,如果后续重疾/身故/全残,
会扣掉累计已给付的住院津贴金额后,再赔付。
第二,可选责任丰富
达尔文12号多重附加保障:
重疾多次赔:分65周岁版和终身版(二选一),满足多种人群需要;
重疾保费补偿:缴费期内发生重疾返还保费,实现“重疾免单”;
疾病关爱金/顶梁柱关爱保险金:家庭责任最重阶段赔更多;
癌症津贴:癌症间隔一定周期就能获得一笔理赔金。
第三,理赔门槛更低
5种特定重疾(如严重心肌炎)、原位癌、癌症津贴赔付,都比同类产品更宽松。
【适合人群】
看重理赔门槛、重疾返还保费的朋友
3、复星联合医联有盟
第一,轻中症保障灵活
必选保障是重疾,像轻中症保障、身故保障,可以加钱获得。
如果预算有限,也可以只买个重疾,先把大病保障做好;
如果预算多一点,建议大家还是要附加轻中症保障。
第二,自带一般医疗金
医联有盟自带医疗金,非常实用:
保单前5年,每年提供报销额度=0.5%*保额,100%报销,
未用完可累计,终身有效,身故/全残一次性赔剩余额度!

像买药、体检、看牙等日常开支,都能用上。
可以说是实打实把钱返还给客户使用!
第三,健康告知非常宽松
健康告知只有4条:
比如过去1年内的检查异常、是否有被医生建议住院或手术;
过去2年内的手术情况以及过去5年内的疾病情况。
针对非常高发的甲状腺/乳腺/肺结节,没有问询是否有进行手术,也没有问询是否多发,
只要结节等级在3级以内,结节直径符合要求,就有机会标体承保!
就连癌症,如果5年前已经治愈,没有复发和转移,
同时不涉及其他健康告知,也有机会投保!
【适合人群】
有健康异常的、注重就医资源和健康管理,看中产品实用性的朋友。
4、瑞华健康华佗1号康泰版
第一,基础保障扎实
轻中重疾保障都涵盖了,且轻症+中症赔付次数共7次,
目前市场上赔付次数算比较高的。
且重疾赔完,轻中症不分组还能继续赔,
不分组的好处就在于,赔付规则更宽松。
第二,性价比高
同样50万保额,保终身,基础保障,分30年交,
30岁人群投保华佗1号康泰版,比超级玛丽和达尔文便宜100元/年!
30年下来立省3000块!
第三,可选保障丰富
如果预算比较多,还可以附加:
重疾多次赔、疾病关爱金、癌症津贴、重疾保费补偿金和身故保障。
都是目前市场上热门可选保障内容,实用性强。
【适合人群】
追求高性价比、看中基础保障全面的朋友。
微信扫一扫
微信扫一扫
关注微信
客服热线
奶爸保

