随着家庭对孩子健康风险的重视,少儿重疾险成为家长配置保障的核心选项。
复星联合健康推出的妈咪保贝爱常在 B 款,凭借全面的保障设计引发广泛关注。
本文将从保障特色、适配人群与选购建议三个维度,解析这款产品的实际价值。
一、妈咪保贝爱常在重疾险值得买吗?适合哪些人买?

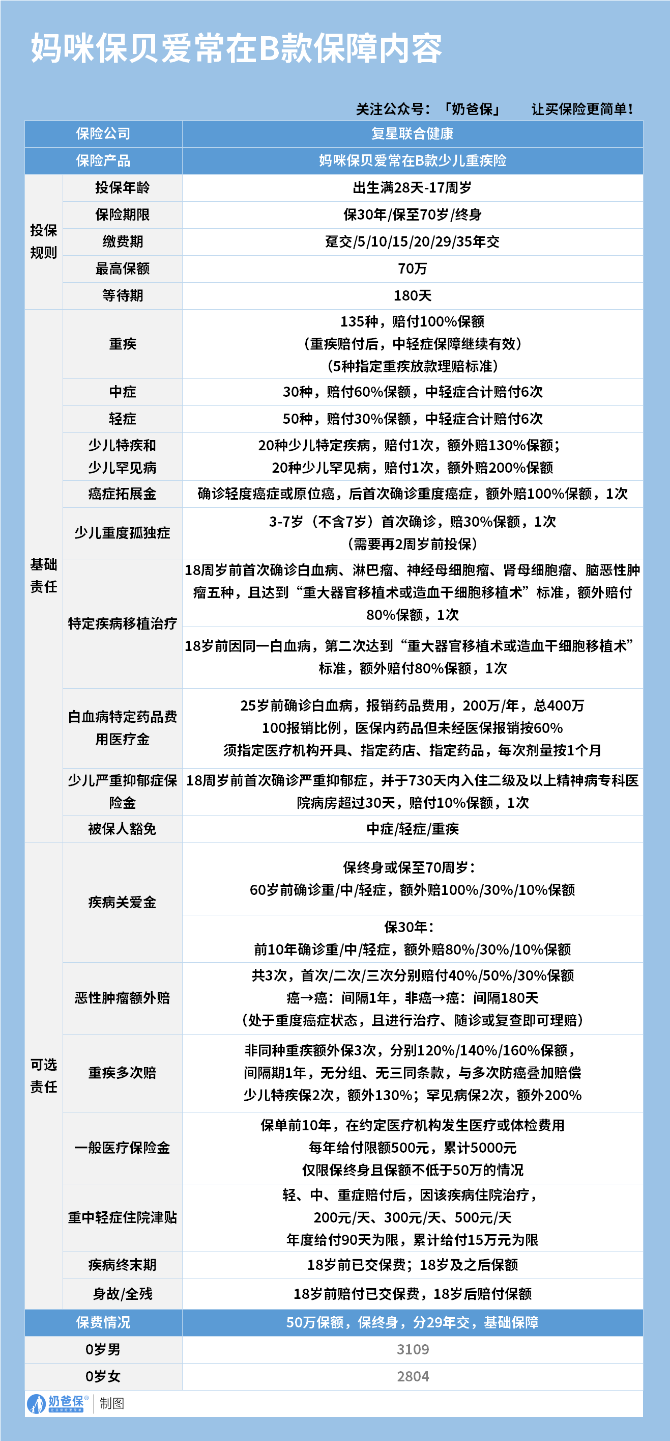
基础责任覆盖 135 种重疾、30 种中症与 50 种轻症,赔付比例符合行业主流水平。
重疾赔付后中轻症保障仍有效,避免单次赔付后保障断层,实用性较强。
20 种少儿特疾额外赔 130% 保额、20 种罕疾额外赔 200% 保额,强化高发风险覆盖。
针对白血病等少儿高发重疾,提供特定移植治疗保险金与药品费用报销,力度突出。
3-7 岁首次确诊少儿重度孤独症可获赔 30% 保额,填补了精神类疾病保障的空白。
可选责任包含重疾多次赔、恶性肿瘤额外赔等,可根据需求灵活搭建保障体系。
疾病关爱金在保终身或至 70 岁时,60 岁前确诊重疾额外赔 100% 保额,提升赔付力度。
白血病特定药品费最高 400 万报销额度,医保内外药品覆盖,缓解医疗费用压力。
轻中重症住院津贴按天赔付,年度累计最高 15 万,可弥补患病期间的收入损失。
预算中等、希望给孩子搭建全面基础保障的家长,这款产品的基础责任已足够扎实。
关注白血病、神经母细胞瘤等少儿高发重疾的家庭,特定疾病保障能精准应对风险。
需要灵活配置保障的投保人,可选责任可按需附加,避免为不需要的责任买单。
计划给孩子配置长期保障的家庭,保至 70 岁或终身的选项能锁定长期风险。
孕期产检发现异常、担心孩子先天性疾病风险的家长,产品核保规则相对宽松。
看重医疗费用报销细节的家庭,白血病特定药品费报销能有效减轻经济负担。
预算有限但想兼顾短期与长期保障的家长,可选择保 30 年搭配附加责任的方案。
先明确预算与保障期限,保 30 年适合预算有限的家庭,保终身适合追求长期稳定的人群。
仔细核对健康告知,若孩子存在既往症或发育异常,需提前确认核保规则。
对比同类型少儿重疾险,重点关注特疾覆盖范围、赔付比例与附加责任成本。
若家庭已有医疗险配置,可侧重重疾险的核心赔付责任,减少附加医疗责任的支出。
优先配置基础责任,再根据经济能力选择附加重疾多次赔、恶性肿瘤额外赔等选项。
注意等待期 180 天的规则,避免在等待期内就医导致保障失效。
二、奶爸总结
妈咪保贝爱常在 B 款并非市场上唯一的少儿重疾险,但其扎实的保障设计值得关注。
家长在选购时无需盲目追求 “爆款”,而应结合孩子的实际需求与家庭预算做决策。
合理配置少儿重疾险,能为孩子的成长筑牢健康防线,让家庭更从容地应对风险。
奶爸也给大家推荐几款优质的重疾险产品:
1、君龙人寿超级玛丽15号
第一,结节保障超全面
自带保障在原有肺结节基础上,拓展到乳腺/甲状腺结节,范围更广了。
可以说是目前市场上,少有的三大高发结节都有保障的产品。
第二,癌症保障丰富
超玛15号的癌症保障,从早期到晚期,都安排得妥妥的。
本身自带癌症拓展金,
首次确诊原位癌/轻度癌症后,确诊恶性肿瘤—重度,额外赔50%。
如果觉得不够,还可以附加以下保障:
癌症津贴或癌症多次赔(二选一):间隔一定周期后,可以赔一笔钱用于癌症持续治疗,癌症津贴有次数限制,多次赔则不限次数。
癌症重度特药治疗金:确诊癌症后需要吃高价特药,做过相关手术可以赔50%保额。

第三,重疾多次赔灵活选
重疾多次赔可以按需选择:
65周岁版,要求是65岁前确诊,额外赔2次,每次赔120%保额;
另一版则是不限年龄,额外赔2次,每次赔120%保额。

同种不同种都赔,且同种间隔周期短,只要2年
像心脏病术后复发了也能保,不用怕赔过一次就没保障了。
【适合人群】
看中结节、癌症保障,预算不多的朋友。
2、复星联合达尔文12号
第一,自带意外重疾额外赔和住院津贴。
前者因为意外导致首次重疾,可多赔35%基本保额。
等于一张保单覆盖重疾+意外,且是保至终身的双重保障!
后者在60周岁前未发生重疾,60岁后确诊,每天给付0.1%基本保额作为住院津贴。
人一辈子不一定会得重疾,但60岁后难免因小病小痛住院,
达尔文12号这个保障,可以让不确定的赔付变得更确定。
不过,这里需要注意的是,如果后续重疾/身故/全残,
会扣掉累计已给付的住院津贴金额后,再赔付。
第二,可选责任丰富
达尔文12号多重附加保障:
重疾多次赔:分65周岁版和终身版(二选一),满足多种人群需要;
重疾保费补偿:缴费期内发生重疾返还保费,实现“重疾免单”;
疾病关爱金/顶梁柱关爱保险金:家庭责任最重阶段赔更多;
癌症津贴:癌症间隔一定周期就能获得一笔理赔金。
第三,理赔门槛更低
5种特定重疾(如严重心肌炎)、原位癌、癌症津贴赔付,都比同类产品更宽松。
【适合人群】
看重理赔门槛、重疾返还保费的朋友
3、复星联合医联有盟
第一,轻中症保障灵活
必选保障是重疾,像轻中症保障、身故保障,可以加钱获得。
如果预算有限,也可以只买个重疾,先把大病保障做好;
如果预算多一点,建议大家还是要附加轻中症保障。
第二,自带一般医疗金
医联有盟自带医疗金,非常实用:
保单前5年,每年提供报销额度=0.5%*保额,100%报销,
未用完可累计,终身有效,身故/全残一次性赔剩余额度!

像买药、体检、看牙等日常开支,都能用上。
可以说是实打实把钱返还给客户使用!
第三,健康告知非常宽松
健康告知只有4条:
比如过去1年内的检查异常、是否有被医生建议住院或手术;
过去2年内的手术情况以及过去5年内的疾病情况。
针对非常高发的甲状腺/乳腺/肺结节,没有问询是否有进行手术,也没有问询是否多发,
只要结节等级在3级以内,结节直径符合要求,就有机会标体承保!
就连癌症,如果5年前已经治愈,没有复发和转移,
同时不涉及其他健康告知,也有机会投保!
【适合人群】
有健康异常的、注重就医资源和健康管理,看中产品实用性的朋友。
4、瑞华健康华佗1号康泰版
第一,基础保障扎实
轻中重疾保障都涵盖了,且轻症+中症赔付次数共7次,
目前市场上赔付次数算比较高的。
且重疾赔完,轻中症不分组还能继续赔,
不分组的好处就在于,赔付规则更宽松。
第二,性价比高
同样50万保额,保终身,基础保障,分30年交,
30岁人群投保华佗1号康泰版,比超级玛丽和达尔文便宜100元/年!
30年下来立省3000块!
第三,可选保障丰富
如果预算比较多,还可以附加:
重疾多次赔、疾病关爱金、癌症津贴、重疾保费补偿金和身故保障。
都是目前市场上热门可选保障内容,实用性强。
【适合人群】
追求高性价比、看中基础保障全面的朋友。
微信扫一扫
微信扫一扫
关注微信
客服热线
奶爸保

