国寿鑫鸿福养老年金保险(分红型)作为中国人寿推出的养老产品,凭借品牌背书和灵活的保障设计,受到不少消费者关注。
这款产品以 “固定收益 + 浮动分红” 为核心,搭配多版本选择和灵活领取规则,旨在为被保险人提供稳定的晚年现金流。
本文将从产品基本信息、核心保障利益、适配人群与理性评估三方面,全面解析其保障实力与购买价值。
一、鑫鸿福年金保险详细介绍,保障如何?值得买吗?

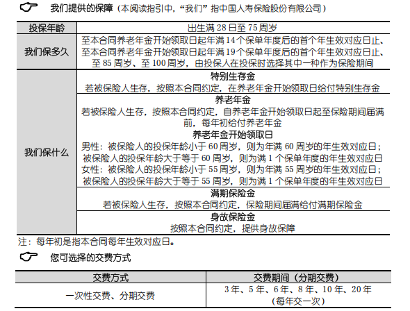
国寿鑫鸿福的投保范围覆盖出生满 28 天至 75 周岁的健康人群,年龄跨度大,适配不同年龄段的养老规划需求。
保障期限提供四种选择,分别是养老年金开始领取日起满 14 年、满 19 年、至 85 周岁或至 100 周岁,可根据预期寿命和养老需求灵活挑选。
缴费方式支持趸交和分期缴费,分期缴费可选择 3 年、5 年、6 年、8 年、10 年或 20 年,能适配不同收入节奏和资金规划。
领取年龄有明确规定,女性投保时未满 55 周岁则 55 岁起领,已满 55 周岁则合同生效一年后起领;男性投保时未满 60 周岁则 60 岁起领,已满 60 周岁则次年起领。
产品分为基础版、典藏版和越享版三个版本,核心差异集中在特别生存金比例和养老年金领取额度上,满足不同领取偏好的需求。
固定保障:本金安全与稳定领取双重保障
特别生存金是产品的特色固定收益之一,基础版趸交按 1% 年交保费给付、期交按 5% 年交保费给付;典藏版趸交按 2% 年交保费给付、期交按 8% 年交保费给付,越享版无此项保障。
养老年金领取规则因版本而异,基础版和典藏版按基本保额每年给付,越享版则按 200% 基本保额给付,翻倍力度显著高于同类部分产品。
满期保险金是产品的本金保障核心,无论选择哪个版本和保障期限,合同期满时均可领取全部已交保费,确保本金不受损失。
身故保障条款明确,被保险人身故时,保险公司将赔付已交保费与现金价值中的较大者,避免因过早身故导致保费损失。
浮动收益与附加权益:灵活增值与资金周转支持
分红收益是产品的浮动增值部分,每年根据中国人寿的经营状况确定分红金额,并非保证给付。
分红领取方式有两种选择,可直接现金领取补充日常开支,也可选择累积生息,让红利在保单内持续增值。
附加万能账户是产品的增值亮点,保底结算利率为 1%,现行结算利率在 2.6%-3.1% 之间,年金和分红均可转入账户二次生息。
保单支持减保操作,同一保单年度内累计减保额度不超过合同生效时基本保额的 20%,后期可根据需求调整保障规模。
还提供保单借款权益,中途遇到资金周转需求时,可通过借款方式动用保单现金价值,避免因退保造成收益损失。
中国人寿作为头部险企,品牌实力雄厚,线下服务网点遍布全国,后续保单服务和理赔流程更有保障,适合看重品牌信誉的消费者。
本金安全有明确保障,满期金返还全部已交保费,身故赔付已交保费或现金价值较大者,完全契合保守型投资者的风险偏好。
领取规则灵活多样,保障期限、缴费方式、领取版本均可自由选择,能适配不同家庭的养老规划节奏和资金实力。
附加权益实用性强,减保、保单借款功能满足中途资金周转需求,万能账户为闲置资金提供二次增值渠道,提升资金使用效率。
需重点关注的不足:收益与灵活性限制
固定收益水平偏低,预定利率仅 1.75%,扣除运营成本后实际固定年化收益不足 1.75%,低于部分同类养老年金险产品。
分红收益不确定性较强,中国人寿近年分红实现率波动较大,2020 年约 124.6%,2022 年降至 67.4%,2023 年进一步降至 35.1%,实际收益可能低于演示水平。
万能账户保底利率仅 1%,在同类产品中竞争力较弱,且现行结算利率存在下调风险,长期增值潜力有限。
养老年金固定领取年龄缺乏弹性,女性仅能 55 岁起领、男性仅能 60 岁起领,无法根据个人退休规划灵活调整领取时间。
适合年龄在 40-60 岁、风险偏好保守,追求本金安全的消费者,可将其作为养老资金的稳健补充部分。
适合已有基础社保养老金,希望通过商业保险增加稳定现金流,同时预留部分资金传承给家人的人群。
适合资金流动性需求较低,能长期持有保单,不依赖短期收益的消费者,长期持有才能充分发挥满期金和分红的增值作用。
不适合追求高收益的投资者,产品综合收益(含分红)长期复利约 2.2%-2.77%,低于部分增额终身寿险和纯年金险产品。
不适合养老金缺口较大、需要高现金流补充的人群,其每年固定领取金额低于泰康乐享百岁、人保鑫享嘉 2025 等极致领取型产品。
二、奶爸总结
国寿鑫鸿福养老年金保险(分红型)的核心价值在于 “稳健保底 + 品牌保障”,其满期金返还和身故保障确保了本金安全,多版本选择和灵活权益满足了不同家庭的基础养老需求。
但分红不确定性、固定收益偏低等特点,决定了它更适合作为养老保障体系的 “压舱石”,而非收益核心。
消费者在购买前需结合自身养老资金缺口、风险承受能力和资金使用规划综合判断,若更看重收益稳定性和领取金额,可对比同类极致领取型产品;若优先考虑品牌和本金安全,这款产品仍是合理选择。
建议投保前详细了解各版本差异和分红实现率历史数据,必要时咨询专业保险顾问,确保产品与自身需求精准匹配。
奶爸也汇总了几款优质的年金险产品:

1、固收型年金险
推荐大富翁6.0,出自富德生命人寿。
目前市场少有有保证领取的年金险,安全感十足:
方案一保证领取25年;方案二保证领取已交保费。
到80岁还有一笔祝寿金到账,领100%保费,基本不少朋友以后都有机会拿到。
活多久领多久,提供细水长流的现金流:
30岁女性,5年交,年交10万,投保方案二,55岁每年都能领18930元。
【适用人群】
有养老补充需求、看中保证领取的朋友。
2、快返型年金险
推荐3款产品:蛮好的人生2025、星颐朱雀版分红型和悦活人生B款分红型。
前面一款是固收型,后面两款是分红型。
这3款产品,最快第5年起就可以开始领钱了。
以30岁女性,5年交,年交10万为例子:
蛮好的人生2025计划一:第5年领10500元;第6年~74年领9690元;
星颐朱雀版分红型:保证最低可领7992元/年;叠加分红有机会领7992~50311元/年;
悦活人生B款分红型:第5~9年保证领4290元;第10~74年则是8580元;叠加分红有机会领4290~83824元。
可以说,
蛮好的人生2025领取是非常稳定的,收益IRR在1.8%左右。
星颐朱雀版分红型保证领取高,且前期现价增长非常快!
保单第10年,收益IRR为2.129%,最高有机会超过3%!
悦活人生B款分红型,前面9年领取不高,第9年后是翻倍领取,先低后高,
且产品分红也很大方。
保单第10年,收益IRR为2.136%,最高接近3%!
【适用人群】
这3款产品可以这么选:
看中大保司、追求稳定领取,推荐蛮好的人生2025;
看中总体领取水平较高,推荐星颐朱雀版分红型;
看中养老社区、希望后面可以多领一些的朋友,推荐悦活人生B款分红型。
想要了解产品详细信息的朋友,也可以私聊奶爸~
微信扫一扫
微信扫一扫
关注微信
客服热线
奶爸保

