在健康风险日益凸显的当下,重疾险早已成为家庭财务规划的核心配置。
面对市面上琳琅满目的产品,
如何在基础保障的扎实性与可选保障的灵活性之间找到平衡,
是每个投保人都需要思考的问题。
今天我们就以君龙人寿超级玛丽15号重疾险与太平洋人寿阿基米德2025重疾险为例,
从基础保障到可选保障做一次深度对比,
帮你看清两款产品的设计逻辑与适配人群。
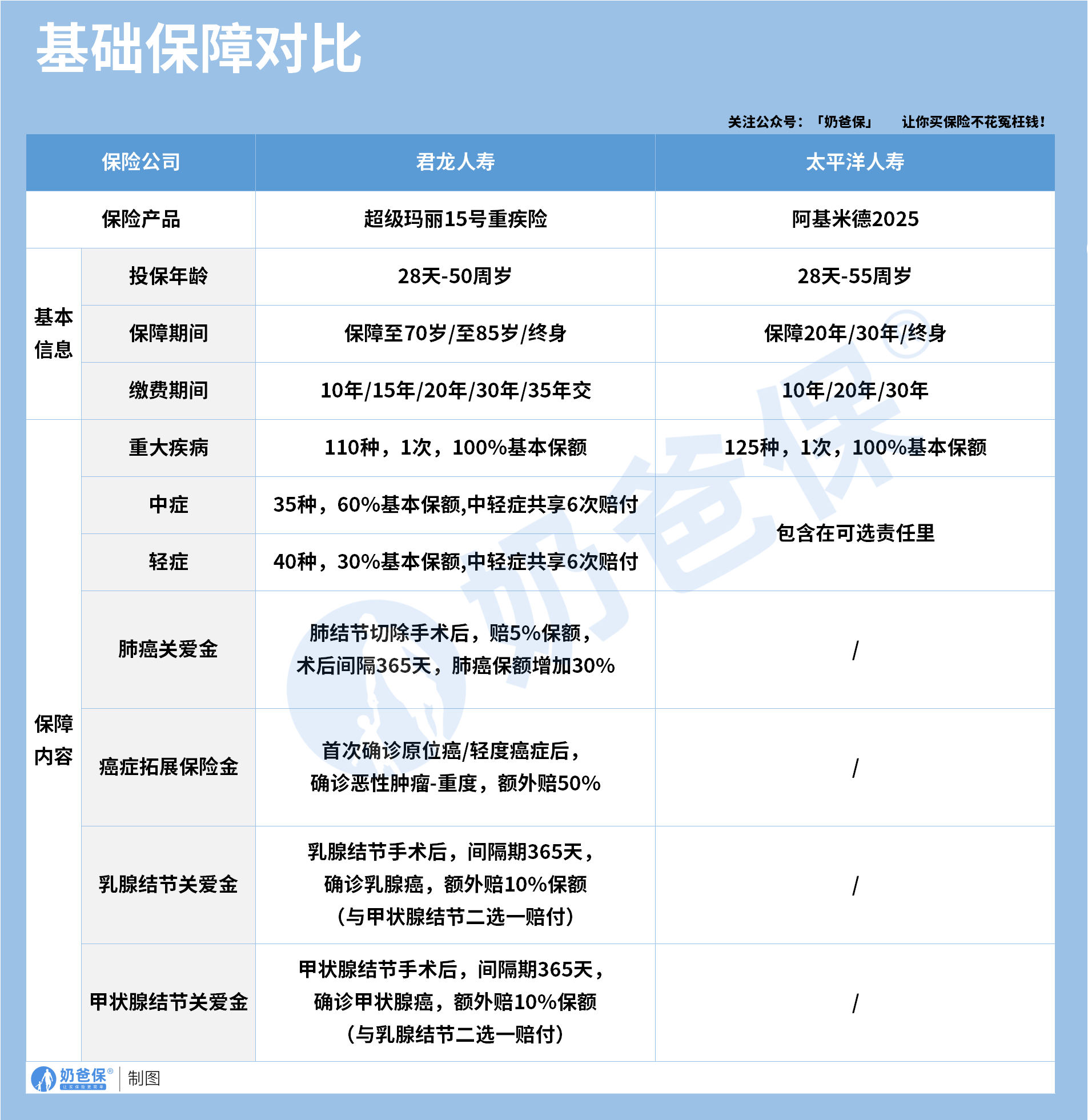
一、阿基米德重疾险2025对比超级玛丽15号,基础保障哪个更全面?

1、投保规则
从投保的基本规则来看,阿基米德2025的投保年龄覆盖28天到55周岁,
比超级玛丽15号的28天到50周岁多出5年的空间,
这一差异对临近退休或年龄稍长的人群尤为友好,意味着更多人能获得投保资格。
保障期间的选择上,阿基米德2025提供20年、30年、终身三种选项,
短期保障的设置满足了部分预算有限或仅需阶段性覆盖风险的用户需求;
超级玛丽15号则聚焦中长期保障,仅提供至70岁、至85岁、终身三种选项,
更适合希望锁定长期风险的人群。
缴费期间的设计同样体现了不同思路,超级玛丽15号支持最长35年缴费,
阿基米德2025最长为30年,更长的缴费期能显著降低年交保费压力,
对刚步入社会、预算有限的年轻人来说,超级玛丽15号的35年交更具优势。
2、保障内容
核心保障责任中,重疾赔付的基础规则趋于一致,两款产品均为单次赔付100%基本保额,超级玛丽15号覆盖110种重疾,阿基米德2025覆盖125种。
但重疾险的重疾定义由行业统一规范,病种数量的差异对实际保障影响有限,
关键在于高发重疾的覆盖,两款产品均包含恶性肿瘤、急性心肌梗死等高发重疾,这一层面难分伯仲。
真正的核心差异出现在中症与轻症保障上:超级玛丽15号将35种中症、40种轻症纳入基础保障,中症赔付60%基本保额,轻症赔付30%基本保额,且中轻症共享6次赔付机会;
阿基米德2025则将中症轻症完全放在可选责任中,基础保障仅保留重疾赔付。
这一设计直接决定了两款产品的“基础厚度”,
超级玛丽15号的基础保障更完整,中轻症作为重疾的高发前兆,
自带保障能避免投保人因预算不足或认知疏漏陷入“裸险”风险;
阿基米德2025的设计则更激进,通过剥离中轻症降低基础保费,
让预算极低的用户也能上车,但代价是基础保障的“裸奔”风险,
若投保人未附加中轻症责任,一旦罹患中轻症将无法获得赔付。
3、特色保障
特色基础保障是超级玛丽15号的显著优势。
针对国内高发的肺结节问题,超级玛丽15号设置肺癌关爱金,
肺结节切除术后满365天确诊肺癌,可额外获得30%保额赔付;
癌症拓展保险金则针对原位癌或轻度癌患者,确诊恶性肿瘤-重度时额外赔付50%保额,填补了从早期癌到重疾的保障缺口;
乳腺结节与甲状腺结节关爱金则为有结节病史的人群提供额外保障,术后确诊对应癌症可获10%保额赔付。
这些责任精准贴合国内人群的健康痛点,尤其对体检中常见结节的用户来说,是极具实用价值的“雪中送炭”。
相比之下,阿基米德2025的基础保障更侧重纯重疾的框架搭建,未设置任何特色责任,整体呈现“极简”风格。
二、阿基米德重疾险2025对比超级玛丽15号,可选保障哪个更灵活?

超级玛丽15号的可选责任是在扎实基础上的“锦上添花”。
由于中轻症已纳入基础保障,超级玛丽15号的可选责任聚焦于保障力度的提升:
疾病关爱金针对60岁前确诊的中症额外赔付50%保额,
45岁前确诊重疾额外赔付100%保额,45岁至60岁前确诊重疾额外赔付80%保额,
强化了人生责任最重阶段的保障;
重疾多次赔覆盖65岁前的高发期,首次重疾后,
同种重疾间隔2年可再次赔付120%保额,
不同种重疾间隔1年可赔付120%保额,累计赔付2次,解决了重疾复发或新发的风险;
恶性肿瘤相关责任则细分出重度医疗津贴、重度多次给付与特药治疗三项,
津贴覆盖首次重疾后的癌症持续治疗费用,多次给付应对癌症复发转移,
特药治疗则直接解决高价抗癌药的支出压力。
此外,身故责任与豁免责任均为可选,投保人可根据预算与需求灵活选择。
阿基米德2025的可选责任更像是“补全框架”的必要补充。
由于中轻症被剥离出基础保障,其可选责任1成为核心补全项,包含25种中症与50种轻症的赔付责任,以及被保人中轻症豁免。
这意味着若投保人希望获得完整的重疾+中轻症保障,必须额外附加该责任,否则基础保障仅能覆盖重疾,实用性大幅降低。
在此基础上,阿基米德2025的可选责任2至5进一步丰富保障:
疾病关爱金仅在附加可选责任1时才能投保,
针对60岁前的重疾、中症、轻症分别额外赔付100%、60%、30%保额;
特定重大疾病额外给付覆盖20种少儿与成人特疾,
18岁前后确诊均可获得100%保额赔付;
重度恶性肿瘤扩展保险金针对癌症复发转移提供额外赔付;
身故责任则区分18岁前后的赔付规则,
18岁前返还已交保费,18岁后赔付保额、现金价值与已交保费的最大值。
三、阿基米德重疾险2025对比超级玛丽15号,该如何选择?
对于预算有限、追求基础保障全面性的年轻人,超级玛丽15号是更稳妥的选择。
自带中轻症保障避免了“裸险”风险,35年缴费期降低年交压力,
结节关爱金等特色责任贴合年轻人体检中常见的健康问题,
可选责任的灵活附加也为未来提升保障预留了空间。
年龄在50至55周岁、投保渠道受限的人群,阿基米德2025的宽投保年龄是核心优势。
若仅需短期覆盖至退休或特定阶段,其20年、30年的保障期间也能满足阶段性需求,
基础保费的低廉则适合预算极低的过渡性配置。
有结节病史或癌症家族史的用户,超级玛丽15号的特色基础保障更具针对性。
肺结节、乳腺结节、甲状腺结节的额外赔付,
以及癌症拓展保险金,能有效应对这类人群的高发风险,减少健康告知与核保的阻碍。
预算充足、希望搭建全面保障体系的用户,两款产品均可适配,但逻辑不同。
超级玛丽15号适合“基础扎实+按需升级”,
在自带中轻症的基础上,附加疾病关爱金与癌症多次赔,打造高杠杆的长期保障;
阿基米德2025则适合“极简基础+精准补全”,先以纯重疾锁定基础风险,
再根据预算逐步附加中轻症、关爱金与特疾保障,适合对保障配置有清晰规划的人群。
四、奶爸总结
重疾险的选择从来不是“非此即彼”的判断题,
而是基于个人需求的选择题。
超级玛丽15号以“扎实基础+特色补充”的思路,为追求稳健的用户提供了全面的底层保障;
阿基米德2025则以“灵活框架+按需附加”的设计,满足了预算有限或阶段性需求的用户。
在配置过程中,无需纠结产品的绝对优劣,
只需回归自身的年龄、预算、健康状况与风险偏好,就能找到最适合的保障方案。
毕竟,真正的保障不是纸上的条款,而是在风险来临时,能为你托住生活底气的那份确定。
奶爸也给大家推荐几款优质的重疾险产品:
1、君龙人寿超级玛丽15号
第一,结节保障超全面
自带保障在原有肺结节基础上,拓展到乳腺/甲状腺结节,范围更广了。
可以说是目前市场上,少有的三大高发结节都有保障的产品。
第二,癌症保障丰富
超玛15号的癌症保障,从早期到晚期,都安排得妥妥的。
本身自带癌症拓展金,
首次确诊原位癌/轻度癌症后,确诊恶性肿瘤—重度,额外赔50%。
如果觉得不够,还可以附加以下保障:
癌症津贴或癌症多次赔(二选一):间隔一定周期后,可以赔一笔钱用于癌症持续治疗,癌症津贴有次数限制,多次赔则不限次数。
癌症重度特药治疗金:确诊癌症后需要吃高价特药,做过相关手术可以赔50%保额。

第三,重疾多次赔灵活选
重疾多次赔可以按需选择:
65周岁版,要求是65岁前确诊,额外赔2次,每次赔120%保额;
另一版则是不限年龄,额外赔2次,每次赔120%保额。

同种不同种都赔,且同种间隔周期短,只要2年
像心脏病术后复发了也能保,不用怕赔过一次就没保障了。
【适合人群】
看中结节、癌症保障,预算不多的朋友。
2、复星联合达尔文12号
第一,自带意外重疾额外赔和住院津贴。
前者因为意外导致首次重疾,可多赔35%基本保额。
等于一张保单覆盖重疾+意外,且是保至终身的双重保障!
后者在60周岁前未发生重疾,60岁后确诊,每天给付0.1%基本保额作为住院津贴。
人一辈子不一定会得重疾,但60岁后难免因小病小痛住院,
达尔文12号这个保障,可以让不确定的赔付变得更确定。
不过,这里需要注意的是,如果后续重疾/身故/全残,
会扣掉累计已给付的住院津贴金额后,再赔付。
第二,可选责任丰富
达尔文12号多重附加保障:
重疾多次赔:分65周岁版和终身版(二选一),满足多种人群需要;
重疾保费补偿:缴费期内发生重疾返还保费,实现“重疾免单”;
疾病关爱金/顶梁柱关爱保险金:家庭责任最重阶段赔更多;
癌症津贴:癌症间隔一定周期就能获得一笔理赔金。
第三,理赔门槛更低
5种特定重疾(如严重心肌炎)、原位癌、癌症津贴赔付,都比同类产品更宽松。
【适合人群】
看重理赔门槛、重疾返还保费的朋友
3、复星联合医联有盟
第一,轻中症保障灵活
必选保障是重疾,像轻中症保障、身故保障,可以加钱获得。
如果预算有限,也可以只买个重疾,先把大病保障做好;
如果预算多一点,建议大家还是要附加轻中症保障。
第二,自带一般医疗金
医联有盟自带医疗金,非常实用:
保单前5年,每年提供报销额度=0.5%*保额,100%报销,
未用完可累计,终身有效,身故/全残一次性赔剩余额度!

像买药、体检、看牙等日常开支,都能用上。
可以说是实打实把钱返还给客户使用!
第三,健康告知非常宽松
健康告知只有4条:
比如过去1年内的检查异常、是否有被医生建议住院或手术;
过去2年内的手术情况以及过去5年内的疾病情况。
针对非常高发的甲状腺/乳腺/肺结节,没有问询是否有进行手术,也没有问询是否多发,
只要结节等级在3级以内,结节直径符合要求,就有机会标体承保!
就连癌症,如果5年前已经治愈,没有复发和转移,
同时不涉及其他健康告知,也有机会投保!
【适合人群】
有健康异常的、注重就医资源和健康管理,看中产品实用性的朋友。
4、瑞华健康华佗1号康泰版
第一,基础保障扎实
轻中重疾保障都涵盖了,且轻症+中症赔付次数共7次,
目前市场上赔付次数算比较高的。
且重疾赔完,轻中症不分组还能继续赔,
不分组的好处就在于,赔付规则更宽松。
第二,性价比高
同样50万保额,保终身,基础保障,分30年交,
30岁人群投保华佗1号康泰版,比超级玛丽和达尔文便宜100元/年!
30年下来立省3000块!
第三,可选保障丰富
如果预算比较多,还可以附加:
重疾多次赔、疾病关爱金、癌症津贴、重疾保费补偿金和身故保障。
都是目前市场上热门可选保障内容,实用性强。
【适合人群】
追求高性价比、看中基础保障全面的朋友。
微信扫一扫
微信扫一扫
关注微信
客服热线
奶爸保

