最近保险圈的消息牵动着很多家庭支柱的心,
主流定期寿险产品正迎来集体涨价,
更有不少高性价比产品将在2026年2到3月集中下架,
其中同方全球人寿的臻爱2026两全险也将于2月28日正式停售。
面对行业变局,我们有必要先读懂定期寿险涨价的底层逻辑,
再看清臻爱2026两全险的独特价值,才能明白为何此刻是锁定保障的最佳窗口。
一、定期寿险真的要涨价吗?

定期寿险的涨价并非偶然,而是多重行业因素共同作用的结果。
首先是预定利率的下调。
随着市场利率持续下行,监管部门为防范行业风险,推动预定利率逐步下调至,
这意味着新开发的产品需要通过提高保费来维持保障力度,
直接导致定期寿险的价格水涨船高。
其次是风险数据的更新。
保险公司的定价基于长期的身故率、理赔率等精算数据,
近年来人口结构变化、疾病谱更新等因素,使得精算模型中的风险成本有所上升。
为了确保产品的可持续性,保险公司不得不调整保费,以覆盖潜在的赔付压力。
再者是监管政策的趋严。
监管部门对保险产品的设计规范提出了更高要求,
比如对保障责任的明确性、风控流程的严谨性都有了新的标准。这使得保险公司在产品开发中需要投入更多成本用于合规建设,这些成本最终会传导到保费定价上。
最后是再保市场的波动。
保险公司通常会通过再保险转移部分风险,
而近年来全球再保市场受地缘政治、通胀压力等影响,
分保价格持续上升。
再保成本的增加,也迫使前端保险产品提高保费,以平衡整体风险与收益。
二、同方全球臻爱2026会下架吗?值得投保吗?
在这样的定期寿险涨价的背景下,
臻爱2026两全险也将于2月28日下架。
那么这款产品是否值得现在投保呢?且听奶爸给您分析:

臻爱2026两全险的核心优势,在于它兼顾了保障与储蓄的双重属性。
作为一款两全险,它既包含定期寿险的身故全残保障,
又约定了满期生存时返还累计保费的责任。
对于家庭支柱而言,这意味着在承担家庭责任的周期内,既能获得高额的身故保障,确保家人在极端情况下的生活不受影响;
又能在保障期满后,拿回累计缴纳的保费,作为子女教育、养老补充或家庭备用金的资金来源。
这种“有事赔钱,无事返本”的设计,契合了国人对资金安全性与保障实用性的双重需求。
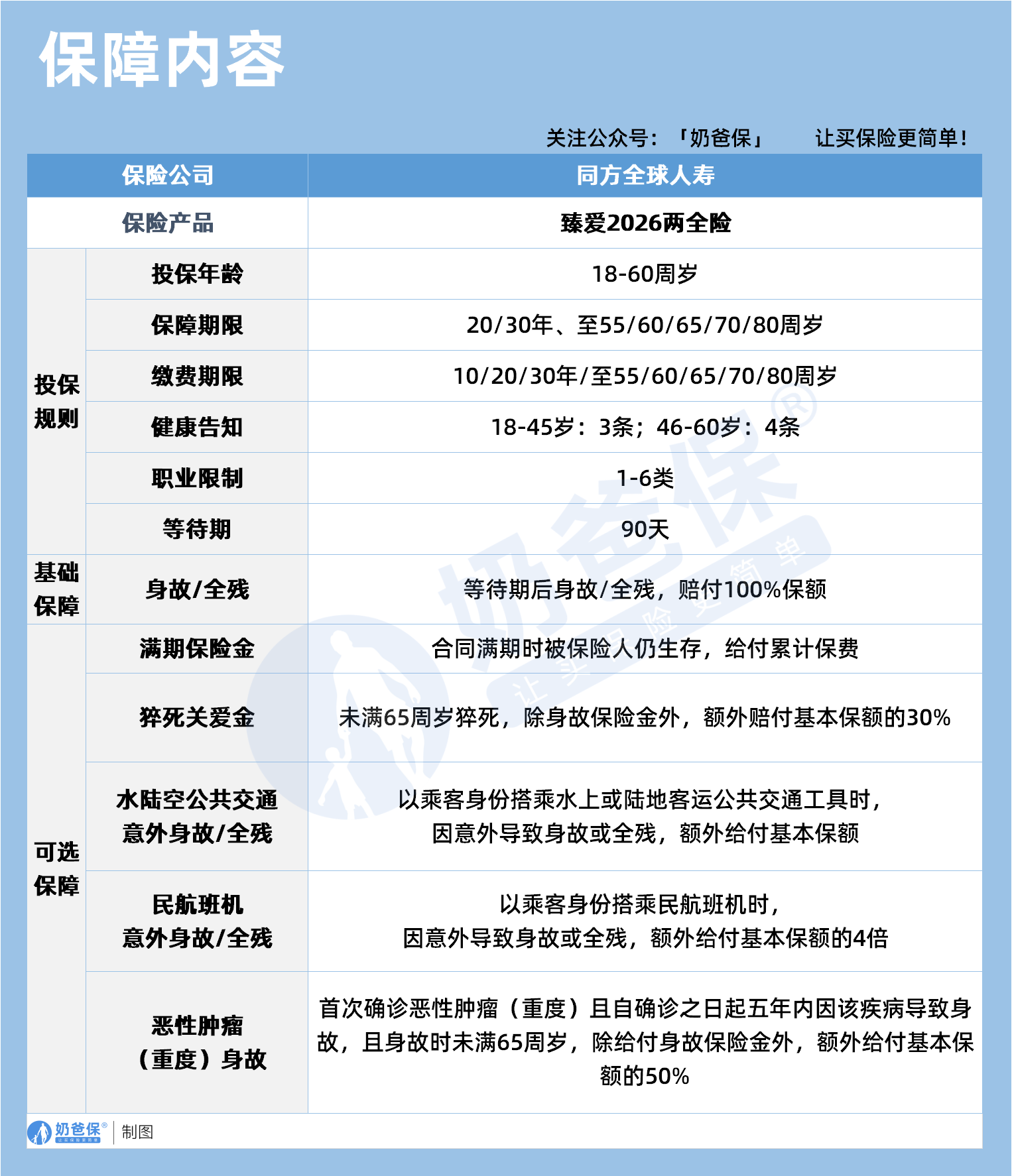
在投保规则上,臻爱2026两全险展现出极大的灵活性。
投保年龄覆盖18到60周岁,几乎涵盖了所有具备劳动能力的成年人群。
保障期限提供20年、30年,或至55、60、65、70、80周岁等多种选择,
缴费期限也支持10年、20年、30年,或至对应年龄的灵活搭配。
无论是刚步入职场的年轻人,还是临近退休的中年人,都能根据自己的家庭责任周期、收入规划,找到最适配的保障方案。
职业限制仅为1到6类,不仅涵盖了普通上班族,也包容了快递员、建筑工人等从事高风险职业的人群,让更多人能获得充足保障。
健康告知也相对友好,18到45岁人群仅需3条告知,46到60岁人群为4条,相比同类产品大幅简化,降低了投保门槛。
基础保障的扎实性,是臻爱2026两全险的另一大亮点。
等待期仅为90天,远短于市场上不少产品的180天,意味着被保险人能更快进入全面保障状态。
等待期后,若遭遇身故或全残,将直接赔付100%基本保额,这一责任直接对标纯定期寿险的核心保障力度。
针对当下高发的猝死风险,产品额外设置了猝死关爱金,
未满65周岁的被保险人若因猝死身故,除了身故保险金外,
还能额外获得30%基本保额的赔付,进一步强化了对家庭支柱的风险防护。
可选保障的丰富性,让臻爱2026两全险能适配不同人群的个性化需求。
针对经常出行的人群,产品提供水陆空公共交通意外身故全残保障,
以乘客身份搭乘公共交通工具时遭遇意外,可额外获得100%基本保额的赔付;
民航客机意外保障则升级为额外4倍基本保额的赔付,充分覆盖了航空出行的高风险场景。
对于关注健康风险的人群,恶性肿瘤(重度)身故保障是一大亮点,
首次确诊重度恶性肿瘤后,若五年内因该疾病身故且未满65周岁,除身故保险金外,
还能额外获得50%基本保额的赔付,为癌症高发的风险周期提供了强化保障。
此刻选择投保臻爱2026两全险,不仅是应对产品下架的被动选择,
更是主动锁定长期保障的明智之举。
此刻选择投保臻爱2026两全险,
从价格角度看,后续新上架的定期寿险产品保费大概率会显著上涨。
现在投保臻爱2026,相当于锁定了定价,未来即使产品涨价,
已投保人群的保费也不会受到影响。
同时,年龄是影响寿险保费的核心因素之一,越早投保,保费越低。
30岁投保与40岁投保,相同保障期限和保额下,保费差距可能达到30%以上。
此刻抓住机会,能以更低的成本获得同等力度的保障。
三、奶爸总结
定期寿险迎来涨价其实早有预料,未来不少定期寿险产品还会下架。
臻爱2026两全险的下架进入倒计时,
在定期寿险涨价已成定局、高性价比产品持续减少的当下,
尽早投保不仅是对家庭责任的担当,更是对未来生活的远见。
当行业变局来临,我们能做的就是抓住最后的窗口期,
用一份确定的保障,为自己和家人筑牢抵御风险的防线。
大家也可以看看奶爸推荐的优质定期寿险产品:

1、投保规则
这3款产品的投保年龄、等待期都是一样的,
保障期和缴费期略有不同,但也几乎差别不是很大。
我们重点来说两点:
一个是健康告知,
大多数会从以下几个方面进行询问:
投保经历、高风险运动和既往病史。
只有大麦2026针对45岁以上人群,还多了就医行为问询,
内容涉及近两年内的手术或住院情况,以及检查异常需要进一步治疗等。

从投保经历来看,三款产品都会问到:
最近两年的投保异常经历→3款产品差不多;
重疾理赔经历→定海柱7号额外问询了轻中症理赔;
累计投保保额→擎天柱11号一生中意版更宽松,只问的是最近1年的保额。
从高风险运动来看,三款产品都差不多,
只有定海柱7号问询是否有长期从事。
从既往病史来看,定期寿险问的都是一些重大疾病,
比如癌症、冠心病、心肌梗死等。
常见的肺结节、甲状腺结节和乳腺结节都没有问。
像擎天柱11号一生中意版对先天性心脏病比较友好,心超复查已自行闭合的不在问询范围。
拿捏不准的,可以点这里协助核保。
另一个是最高保额,
单从保额上限来看,大麦2026是最高的,上限是400万。
但不同地区、年龄、职业可能略有不同。
以大麦2026为例子:

只有超一类和一类地区,18-45岁以内人群,且符合BMI要求,
才能买到400万保额。
超一类和一类地区如:
北京、上海、重庆、广州、深圳、杭州、南京、成都、宁波、苏州、武汉、厦门、佛山。
2、必选保障
作为定期寿险,其实必选保障,
都是差不多的,即都含身故和全残保障。
不过这里需要提醒大家的是,
身故和全残,只能二赔一。
擎天柱11号一生中意版还额外多了一项——家庭守护保障:
被保人及法定配偶因同一意外事故身故或全残,额外赔付100%基本保额。

作为家里的双顶梁柱,如果同时出险,对家中双亲和孩子来说,打击真的太大了。
这个双倍保额保障,至少可以让父母孩子在经济上有足够多的补偿和支持。
而且,这里说的是【出险时】存在法定配偶,
即买的时候不管是否结婚,婚后都会额外获得这个保障。
所以,如果是夫妻双方投保,擎天柱11号一生中意版有机会赔得更多。
3、可选保障
3款产品都含猝死关爱金+交通意外身故或全残。
只是赔付力度略有不同。
定海柱7号还多了个身故或全残特别关爱金:
45周岁后,身故或全残额外赔50%保额。

如果比较看重特殊年龄赔付比例的,可以重点考虑。
如果你想详细了解上述几款定期寿险测评,也可以联系奶爸~
微信扫一扫
微信扫一扫
关注微信
客服热线
奶爸保

