随着人口老龄化趋势加剧,提前布局养老保障已成为当代人的刚需。
稳健的养老年金险,能为未来的退休生活提供持续稳定的现金流支持。
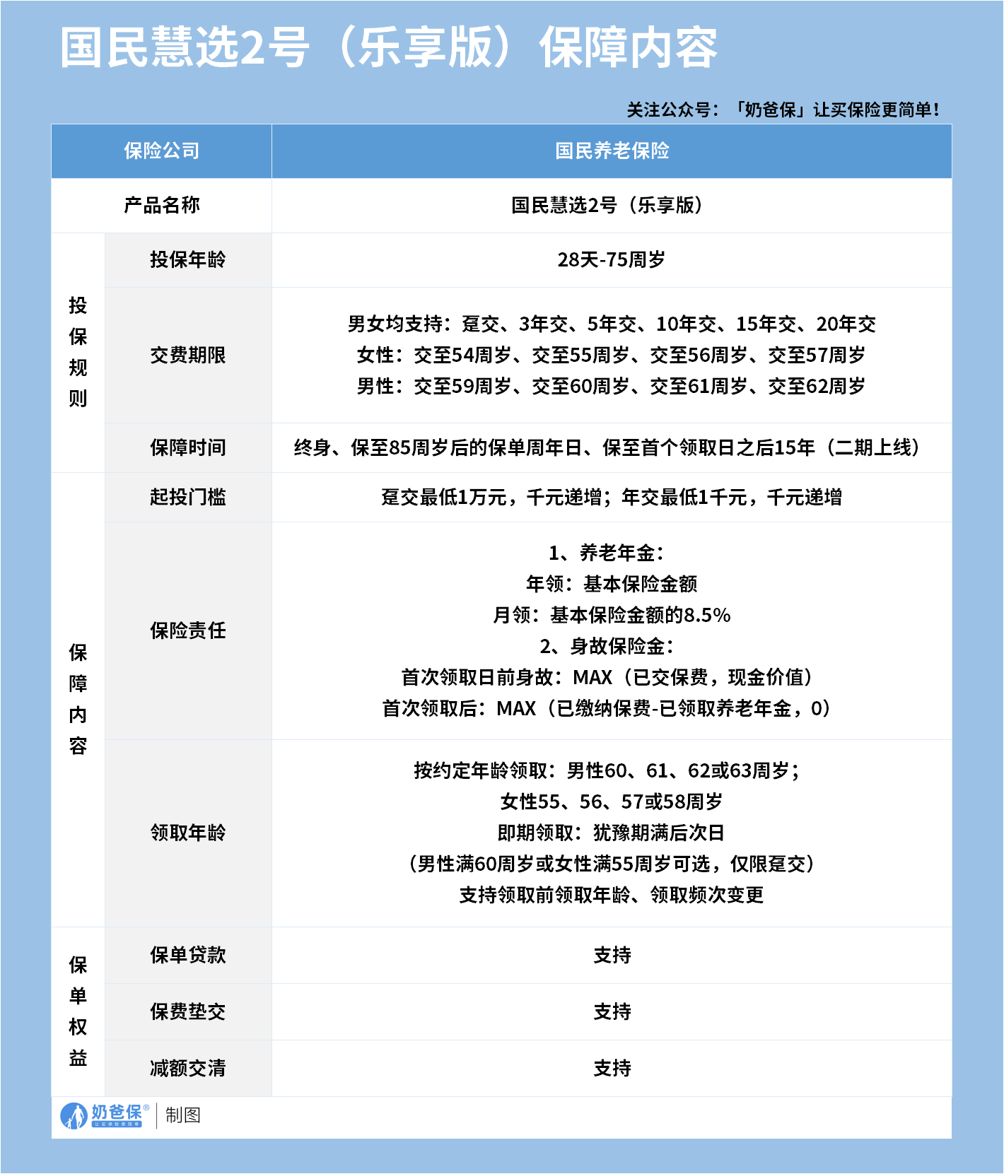
国民慧选2号(乐享版)作为国民养老保险的产品,具备诸多独特优势。
一、国民慧选乐享版养老年金险有哪些特点?30岁的人适合买?

这款产品投保年龄覆盖28天至75周岁,不同年龄段人群都能找到参与机会。
交费期限选择丰富,支持趸交、3年交到20年交,还可按性别选交至特定年龄。
保障时间可任选终身或定期,满足追求长期保障与阶段性规划的不同诉求。
领取年龄灵活可调,女性可选55到58周岁,男性对应60到63周岁,适配多样退休节奏。
除了终身领取的养老年金,还提供身故保障,首次领取日前赔付已交保费与现金价值的较大者。
首次领取后赔付已交保费减去已领年金的差额,为投保人的资金安全筑牢防线。
保单权益涵盖贷款、垫交与减额交清,提升资金使用的灵活性与应急能力。
30岁正处于事业上升期,收入稳步增长,具备持续支付保费的经济基础。
选择5年交等中长期交费方式,可通过分期投入分摊压力,积累充足养老储备。

以30岁女性年交2万交5年为例,55岁起每年可领5858.6元,且支持终身领取。
长期领取下累计金额可观,到85岁时累计领取超18万元,有效补充养老现金流。
年轻时投保,复利增值周期更长,生存金账户按2.5%累积生息,进一步放大资金收益。
30岁距离领取年龄还有25年左右,充足时间让保单现金价值实现稳步增长。
若未来遇到资金周转需求,保单贷款等权益可解燃眉之急,不影响长期养老规划。
尽管产品设计灵活,仍需结合自身收入结构,选择合适的交费期限与领取方案。
30岁人群要平衡当下消费与长期储蓄,避免因保费投入过高影响生活质量。
若追求更高收益,可搭配其他理财工具,但年金险的稳健性仍是核心优势。
投保前需明确个人养老目标,比如期望的养老生活水平,再倒推所需保费投入。
建议优先配置健康险等保障型产品,再用年金险补充养老,构建全面保障体系。
定期审视保单状态,根据收入变化与养老需求调整规划,确保保障始终适配自身情况。
二、奶爸总结
养老规划是一场漫长的旅程,越早出发,越能在未来拥有从容的生活底气。
国民慧选乐享版凭借灵活设计与稳健收益,为30岁人群提供了可靠的养老选择。
合理运用这类金融工具,能让我们在人生下半场收获更充足的安全感与幸福感。
奶爸也汇总了几款优质的年金险产品:

1、固收型年金险
推荐大富翁6.0,出自富德生命人寿。
目前市场少有有保证领取的年金险,安全感十足:
方案一保证领取25年;方案二保证领取已交保费。
到80岁还有一笔祝寿金到账,领100%保费,基本不少朋友以后都有机会拿到。
活多久领多久,提供细水长流的现金流:
30岁女性,5年交,年交10万,投保方案二,55岁每年都能领18930元。
【适用人群】
有养老补充需求、看中保证领取的朋友。
2、快返型年金险
推荐3款产品:蛮好的人生2025、星颐朱雀版分红型和悦活人生B款分红型。
前面一款是固收型,后面两款是分红型。
这3款产品,最快第5年起就可以开始领钱了。
以30岁女性,5年交,年交10万为例子:
蛮好的人生2025计划一:第5年领10500元;第6年~74年领9690元;
星颐朱雀版分红型:保证最低可领7992元/年;叠加分红有机会领7992~50311元/年;
悦活人生B款分红型:第5~9年保证领4290元;第10~74年则是8580元;叠加分红有机会领4290~83824元。
可以说,
蛮好的人生2025领取是非常稳定的,收益IRR在1.8%左右。
星颐朱雀版分红型保证领取高,且前期现价增长非常快!
保单第10年,收益IRR为2.129%,最高有机会超过3%!
悦活人生B款分红型,前面9年领取不高,第9年后是翻倍领取,先低后高,
且产品分红也很大方。
保单第10年,收益IRR为2.136%,最高接近3%!
【适用人群】
这3款产品可以这么选:
看中大保司、追求稳定领取,推荐蛮好的人生2025;
看中总体领取水平较高,推荐星颐朱雀版分红型;
看中养老社区、希望后面可以多领一些的朋友,推荐悦活人生B款分红型。
想要了解产品详细信息的朋友,也可以私聊奶爸~
微信扫一扫
微信扫一扫
关注微信
客服热线
奶爸保

