在当前保险市场中,分红型增额终身寿险凭借兼顾保障与收益的特点,受到不少消费者关注。
中英人寿推出的福满佳 C 款分红型产品,便是这类产品中的代表之一。
它不仅提供终身保障,还通过红利分配方式,让投保人有机会分享公司经营成果。
接下来我们从产品框架、收益表现和特色服务三个方面,详细分析这款产品。
一、中英福满佳C产品如何?收益水平怎么样?

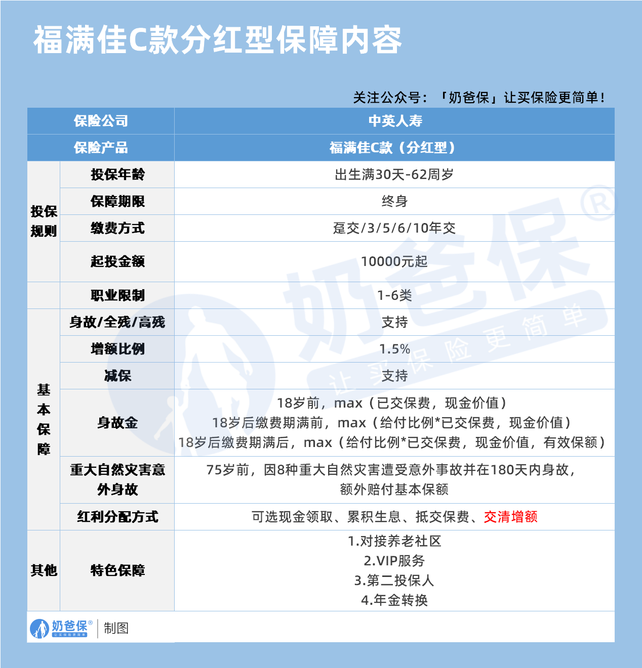
福满佳 C 款的投保规则较为灵活,投保年龄覆盖出生满 30 天至 62 周岁的人群。
保障期限为终身,缴费方式可选择趸交或 3/5/6/10 年交,起投金额为 10000 元。
职业限制为 1-6 类,大部分常规职业都能投保,投保门槛相对友好。
在保障责任方面,产品支持身故、全残和高残保障,增额比例为 1.5%,支持减保操作。
身故金赔付分三个阶段,18 岁前赔付已交保费与现金价值的较大值。
18 岁后缴费期满前,赔付给付比例乘以已交保费与现金价值的较大值。
18 岁后缴费期满后,赔付给付比例乘以已交保费、现金价值和有效保额的较大值。
针对重大自然灾害,75 岁前因 8 种自然灾害意外身故,额外赔付基本保额。
红利分配方式有四种可选,包括现金领取、累积生息、抵交保费和交清增额。
其中交清增额可以提升保单的有效保额,让保障和收益同步增长。
我们以 30 岁女性,年交 5 万,交 3 年,100% 分红实现率的案例来分析收益。

保单前 3 年为封闭期,第 4 年固定现价为 122600 元,预期收益现价为 130919 元。
第 5 年固定现价 146250 元,预期收益现价 157629 元,预期 IRR 达到 1.25%。
第 7 年固定现价 IRR 首次转正,为 0.07%,预期 IRR 提升至 1.96%。
第 10 年固定现价 157350 元,预期收益现价 186327 元,预期 IRR 为 2.44%。
第 20 年固定现价 182100 元,预期收益现价 260380 元,预期 IRR 提升至 2.94%。
第 30 年固定现价 210950 元,预期收益现价 364204 元,预期 IRR 为 3.11%。
第 40 年固定现价 244800 元,预期收益现价 510018 元,预期 IRR 达到 3.19%。
第 50 年固定现价 284100 元,预期收益现价 714217 元,预期 IRR 为 3.24%。
第 60 年及以后,固定现价 IRR 稳定在 1.37%,预期 IRR 稳定在 3.29%。
需要注意的是,分红型产品的预期收益并非确定值,受公司经营状况影响。
固定现价部分是合同约定的确定收益,而分红部分则存在一定的波动空间。
如果公司经营表现良好,投保人能获得更多的红利分配,反之则可能减少。
福满佳 C 款的特色保障较为丰富,首先是对接养老社区,满足条件可入住中英合作的养老社区。
其次提供 VIP 服务,包括就医绿通、健康管理、高端体检等,提升投保人的服务体验。
产品支持第二投保人设置,可避免投保人去世后保单传承的复杂流程。
后期还可进行年金转换,将保单现金价值转换为年金,满足养老阶段的资金需求。
从适用人群来看,这款产品适合有长期储蓄需求的人群,能兼顾保障和收益。
对于关注养老规划的消费者,对接养老社区的功能能提供更全面的养老保障。
有财富传承需求的人群,也可通过第二投保人等功能,灵活规划资产传承。
不过,这款产品起投金额较高,且分红收益存在不确定性,不适合短期资金周转的人群。
只有能接受长期持有,且对分红波动有一定心理准备的消费者,才更适合选择。
二、奶爸总结
综合来看,中英福满佳 C 款分红型产品,在保障责任和特色服务方面表现较为突出。
收益方面,固定部分稳健,预期收益在分红型产品中处于中等偏上水平。
但消费者在选择时,需充分考虑自身的资金规划和风险承受能力。
如果追求长期稳健的保障和收益,且能接受分红的不确定性,这款产品值得考虑。
在投保前,建议结合自身需求,仔细阅读合同条款,或咨询专业的保险顾问。
这样才能做出更适合自己的保险选择,让保险真正成为家庭财务的稳定器。
奶爸也给大家推荐几款目前值得选择的终身寿险产品:
1、一生中意福享版(分红型)
中意人寿经典款——一生中意系列!
虽然保底收益都在1.3%左右,但演示利率是目前少有的4.25%产品。
叠加分红收益后,封闭期只有7年,
10年预期红利IRR达1.8%以上,最高红利IRR有机会超过3.2%,目前5款产品最高。
保单权益丰富、增值服务又多,资金周转更方便。
【适用人群】
能接受较低的确定性,来换取更高的分红预期的朋友。
2、一生中意鑫享版(分红型)
同样也出自中意人寿热门IP,但和福享版优点不一样的是,
鑫享版的保底收益更高一点,演示红利就下调了些。
30岁女性,5年交,年交10万,叠加红利收益,
封闭期只有7年,而持有10年预期IRR就超过1.5%,
最高无限接近3%!
【适用人群】
追求更稳定收益、看重保司综合实力、产品保单权益的朋友。
3、鸿利鑫享3.0(分红型)
陆家嘴国泰人寿出品,和中意人寿一样,有着20多年的分红险运营经验。
保司实力出众,产品也很优秀:
30岁女性,5年交,年交10万,单保证收益最高也超过1.5%,
如果叠加红利收益,最高超过3.1%!
可以说两者都兼得。
【适用人群】
看中保司综合实力,兼顾保底+分红的朋友。
4、悦享盈佳福享版(分红型)
中邮人寿出品,妥妥的大保司系分红险。
且投保门槛超低的,年交5000元起就能买了,普通工薪阶层都能拥有!
30岁女性,5年交,年交10万,
单看保证收益,比鸿利鑫享3.0还略高一点点。
附加红利收益后,封闭期只有6年,
持有10年,预期红利超过1.7%,最高有机会超过3.1%!
【适用人群】
看中大品牌产品、预算不多,兼顾保底+分红收益的朋友。
5、光明至尊乐享版(分红型)
光大永明人寿的爆款系列——光明至尊,一直以来好评都非常不错。
新上的光明至尊乐享版,前期现价增长非常快,
单看保证收益,回本只要8年;叠加分红只要6年。
而且,保证收益是这里面最高的:
30岁女性,5年交,年交10万,最高超过1.6%!
如果叠加红利收益,
保单第10年,预期红利IRR>2%,市场少有,
最高预期红利IRR>3%
【适用人群】
看中前期回本速度快、保证收益高,有养老社区需求朋友。
想要了解产品详细信息的朋友,也可以私聊奶爸~
微信扫一扫
微信扫一扫
关注微信
客服热线
奶爸保

