在人口老龄化加剧的背景下,越来越多人开始关注兼具保障与储蓄的保险产品。
中英人寿福满佳 C 款分红型终身寿险,凭借灵活的规则和特色服务进入大众视野。
它能否成为个人或家庭养老规划的选择,需要从多维度进行理性分析。
一、福满佳C款适合买吗?可以用于养老吗?

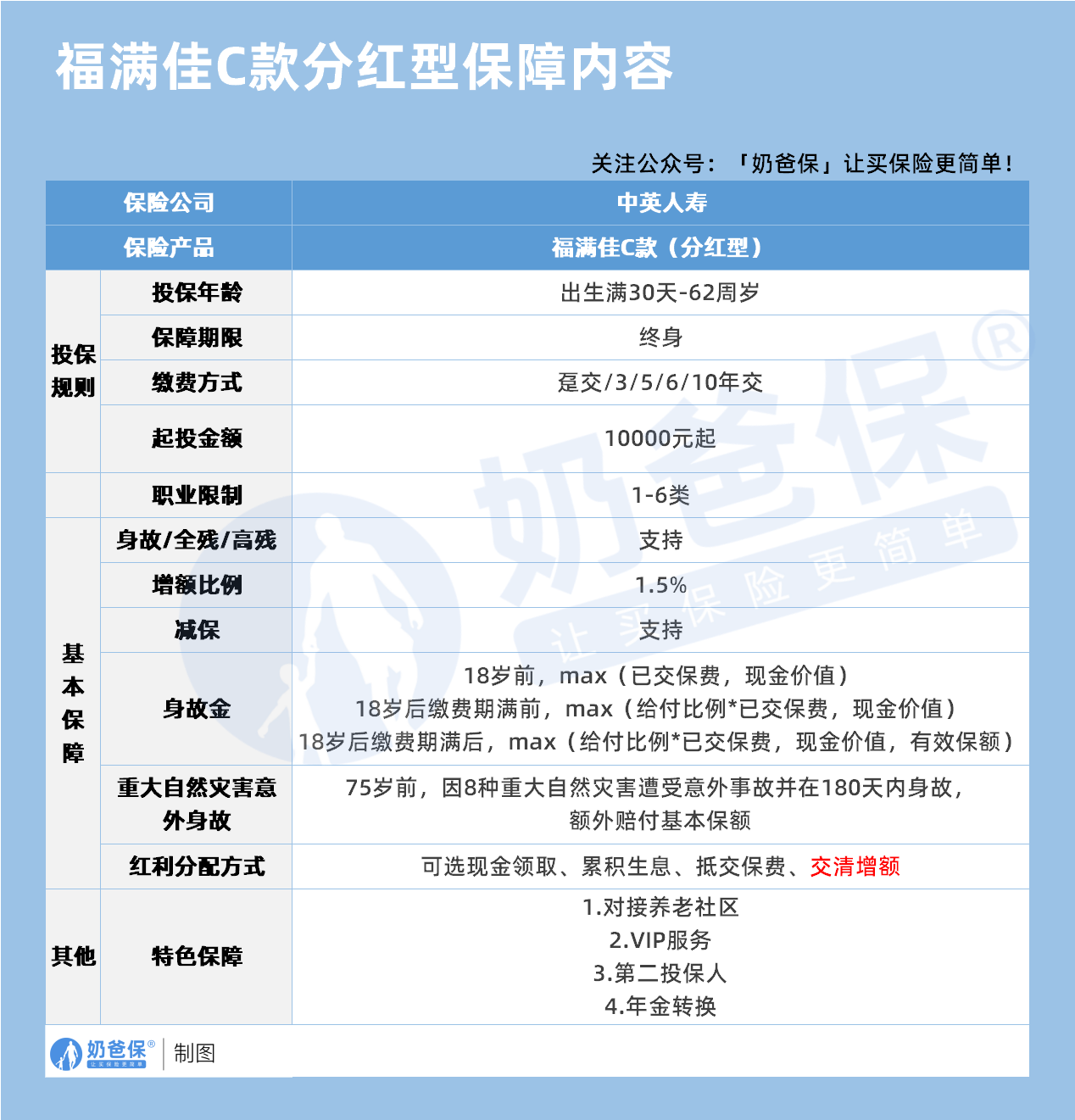
福满佳 C 款的投保年龄覆盖出生满 30 天至 62 周岁,保障期限为终身。
缴费方式支持趸交或 3/5/6/10 年交,起投金额为 10000 元,职业限制为 1-6 类。
产品支持身故、全残、高残保障,增额比例为 1.5%,同时支持减保操作。
身故金赔付分阶段设计,18 岁前赔付已交保费与现金价值的较大值。
18 岁后缴费期满前,赔付给付比例乘以已交保费与现金价值的较大值。
18 岁后缴费期满后,赔付给付比例乘以已交保费、现金价值和有效保额的较大值。
针对重大自然灾害,75 岁前因 8 种自然灾害意外身故可额外赔付基本保额。
红利分配方式有四种,包括现金领取、累积生息、抵交保费和交清增额。
交清增额可提升有效保额,让保障和收益同步增长,增强长期价值。
特色保障方面,产品对接养老社区,满足条件可入住合作的养老社区。
还提供 VIP 服务、第二投保人设置以及年金转换功能,丰富了产品的实用性。

我们以 0 岁男宝趸交 100 万,选择交清增额的案例来分析收益表现。
保单第 1 年,固定现价为 408000 元,红利累积 7733 元,分红现价 415733 元。
第 10 年,固定现价 1086000 元,红利累积 224493 元,分红现价 1310493 元。
单利 3.10%,IRR 达到 2.74%,此时已超过已交保费,实现资金增值。
第 20 年,固定现价 1260000 元,红利累积 574911 元,分红现价 1834911 元。
单利 4.17%,IRR 提升至 3.08%,长期持有收益开始逐步显现。
第 30 年,固定现价 1461000 元,红利累积 1107160 元,分红现价 2568160 元。
单利 5.23%,IRR 为 3.19%,资金增值幅度进一步扩大。
到 60 岁时,固定现价 2282000 元,红利累积 4767878 元,分红现价 7050878 元。
单利 10.08%,IRR 达到 3.31%,此时可通过减保或年金转换获取养老资金。
70 岁时,固定现价 2684000 元,红利累积 7225571 元,分红现价 9847571 元。
单利 12.68%,IRR 为 3.33%,养老阶段的资金储备较为充足。
80 岁时,固定现价 3074000 元,红利累积 10703674 元,分红现价 13827674 元。
单利 16.03%,IRR 稳定在 3.34%,长期持有收益表现稳定。
需要注意的是,分红收益受保险公司经营状况影响,存在一定波动空间。
固定现价是合同约定的确定收益,而分红部分则属于非保证收益。
年金转换功能可将保单现金价值转化为年金,满足养老阶段的持续资金需求。
这一功能让福满佳 C 款在养老规划中具备了更强的灵活性和实用性。
福满佳 C 款适合有长期储蓄和养老规划需求,且资金充裕的人群。
对于希望兼顾保障与收益,同时关注养老社区资源的消费者较为友好。
有财富传承需求的人群,可通过第二投保人功能灵活规划资产传承。
产品起投金额为 10000 元,对资金实力有一定要求,不适合预算有限的人群。
分红收益的不确定性意味着实际收益可能低于预期,需要理性看待。
长期持有才能充分体现产品的收益优势,短期持有可能面临资金亏损。
在用于养老规划时,需结合自身养老目标,合理规划减保或年金转换的时间。
投保前应仔细阅读合同条款,明确保障责任、收益规则和免责条款。
建议咨询专业保险顾问,结合家庭财务状况和风险承受能力做出决策。
避免盲目跟风投保,确保产品与个人或家庭的长期财务规划相匹配。
二、奶爸总结
综合来看,福满佳 C 款分红型终身寿险在保障和收益方面表现较为均衡。
它具备对接养老社区、年金转换等特色功能,可作为养老规划的选择之一。
但消费者需充分认识到分红收益的不确定性和长期持有的要求。
只有在资金充裕、能长期持有且对养老有明确规划的前提下,这款产品才值得考虑。
在选择保险产品时,应始终以自身需求为核心,理性评估产品的适配性。
让保险真正成为个人和家庭财务安全与养老保障的重要支撑。
奶爸也给大家推荐几款目前值得选择的终身寿险产品:
1、一生中意福享版(分红型)
中意人寿经典款——一生中意系列!
虽然保底收益都在1.3%左右,但演示利率是目前少有的4.25%产品。
叠加分红收益后,封闭期只有7年,
10年预期红利IRR达1.8%以上,最高红利IRR有机会超过3.2%,目前5款产品最高。
保单权益丰富、增值服务又多,资金周转更方便。
【适用人群】
能接受较低的确定性,来换取更高的分红预期的朋友。
2、一生中意鑫享版(分红型)
同样也出自中意人寿热门IP,但和福享版优点不一样的是,
鑫享版的保底收益更高一点,演示红利就下调了些。
30岁女性,5年交,年交10万,叠加红利收益,
封闭期只有7年,而持有10年预期IRR就超过1.5%,
最高无限接近3%!
【适用人群】
追求更稳定收益、看重保司综合实力、产品保单权益的朋友。
3、鸿利鑫享3.0(分红型)
陆家嘴国泰人寿出品,和中意人寿一样,有着20多年的分红险运营经验。
保司实力出众,产品也很优秀:
30岁女性,5年交,年交10万,单保证收益最高也超过1.5%,
如果叠加红利收益,最高超过3.1%!
可以说两者都兼得。
【适用人群】
看中保司综合实力,兼顾保底+分红的朋友。
4、悦享盈佳福享版(分红型)
中邮人寿出品,妥妥的大保司系分红险。
且投保门槛超低的,年交5000元起就能买了,普通工薪阶层都能拥有!
30岁女性,5年交,年交10万,
单看保证收益,比鸿利鑫享3.0还略高一点点。
附加红利收益后,封闭期只有6年,
持有10年,预期红利超过1.7%,最高有机会超过3.1%!
【适用人群】
看中大品牌产品、预算不多,兼顾保底+分红收益的朋友。
5、光明至尊乐享版(分红型)
光大永明人寿的爆款系列——光明至尊,一直以来好评都非常不错。
新上的光明至尊乐享版,前期现价增长非常快,
单看保证收益,回本只要8年;叠加分红只要6年。
而且,保证收益是这里面最高的:
30岁女性,5年交,年交10万,最高超过1.6%!
如果叠加红利收益,
保单第10年,预期红利IRR>2%,市场少有,
最高预期红利IRR>3%
【适用人群】
看中前期回本速度快、保证收益高,有养老社区需求朋友。
想要了解产品详细信息的朋友,也可以私聊奶爸~
微信扫一扫
微信扫一扫
关注微信
客服热线
奶爸保

