君龙小青龙7号A款即将在2月13日零点正式停售,
这款专为孩子打造的终身重疾险,凭借全面的保障和贴合少儿成长的设计,
一直是家长们心中的高性价比选择。
很多家长在得知停售消息后都在咨询产品细节,担心错过这款优质产品,
也想知道它究竟好在哪里、适不适合自己的孩子。
接下来,奶爸就和大家好好聊聊这款产品的保障、特色与适配人群,
帮大家抓住最后的投保机会。
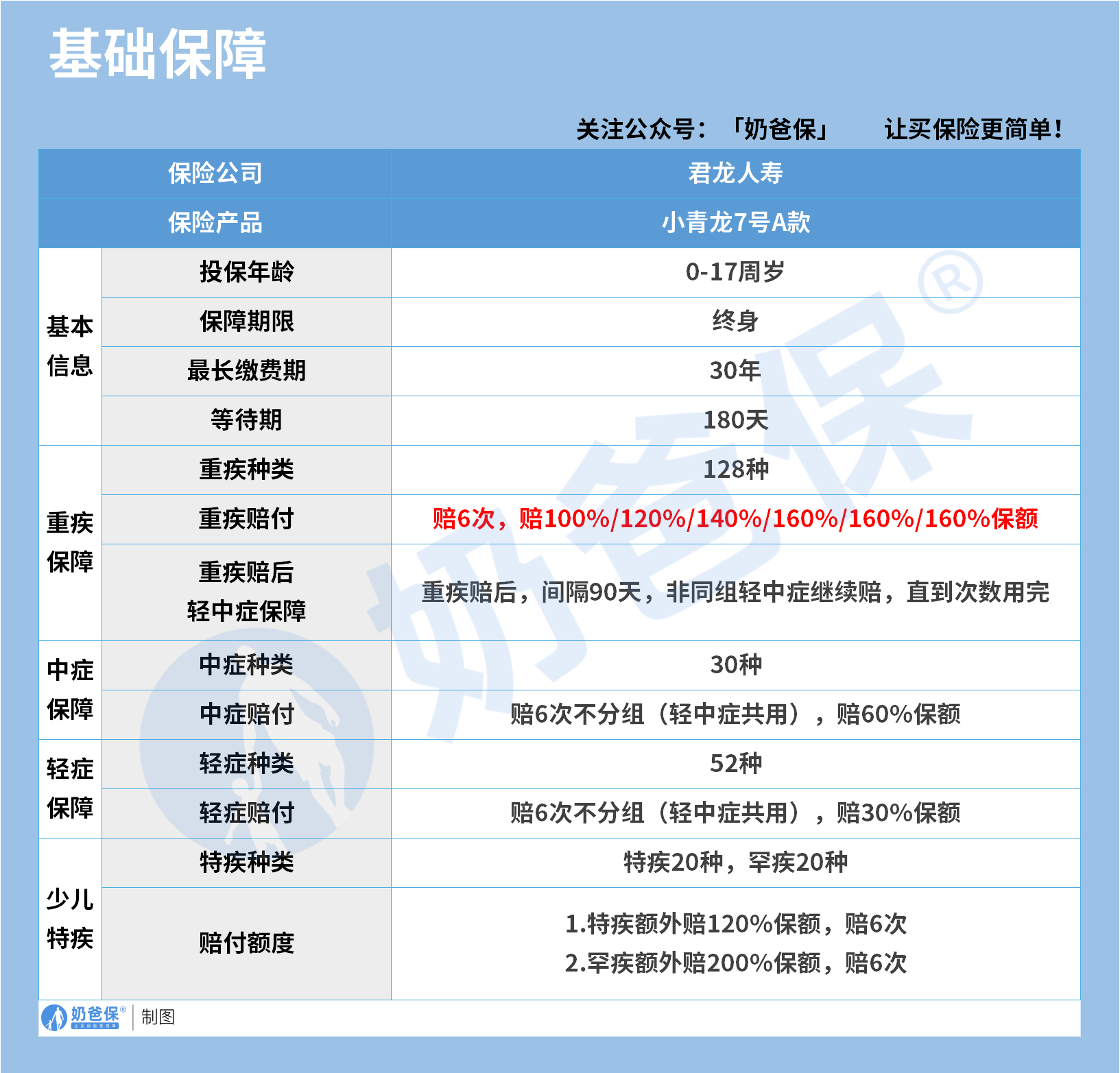
一、小青龙7号基础保障全面吗?

小青龙7号的基础保障没有短板,
从核心重疾到轻中症,再到少儿专属高发疾病,都做了全覆盖,
是一款能扛住长期保障考验的产品,这也是它能成为热门少儿险的根本原因。
这款产品面向0到17周岁的孩子投保,保障期限为终身,
最长可以选择30年缴费,很长的缴费期限能有效分摊每年的保费压力,
用更低的年均投入,撬动更高的保障杠杆,对普通家庭十分友好。
在重大疾病保障上,产品覆盖128种常见高发重疾,支持6次赔付,
赔付比例会逐次递增。首次确诊重疾赔付100%基本保额,第二次赔付120%,
第三次赔付140%,从第四次开始,每次都能赔付160%基本保额。
递增式的赔付设计,考虑到了孩子罹患重疾后,后续健康风险会持续升高的情况,
多次赔付可以避免一次理赔后保障直接终止,让孩子在人生的不同阶段,都能持续拥有重疾保障。
更贴心的是,重疾赔付之后,只要间隔90天,
非同组的中症和轻症责任依然可以继续赔付,直到理赔次数用完,
打破了多数产品重疾理赔后轻中症保障失效的规则,保障的完整性和实用性远超同类产品。
中症和轻症的保障同样贴心,
产品包含30种中症和52种轻症,轻中症共享6次赔付机会,且不做分组。
中症每次赔付60%基本保额,轻症每次赔付30%基本保额,
不分组的设计让理赔的概率大幅提升,不会因为疾病分组限制理赔次数,
覆盖了孩子成长过程中绝大多数轻中度健康风险,
小到常见的轻症病症,大到需要住院治疗的中症问题,
都能给到经济补偿,减轻家庭的医疗支出负担。
针对少儿群体高发的特定疾病和罕见病,产品也做了专项强化。
一共覆盖20种少儿特疾和20种少儿罕疾,两类疾病都支持6次赔付。
少儿特疾在重疾赔付的基础上,额外赔付120%基本保额,少儿罕疾额外赔付200%基本保额。
少儿罕见病的治疗周期长、康复费用高,高额的额外赔付,
能完整覆盖诊疗、康复、护理的全部开销,
彻底解决普通家庭面对罕见病时的经济难题,给孩子最充足的治疗支撑。
二、小青龙7号特色保障怎么样?

小青龙7号真正打动家长的,是它量身打造的特色保障,这些责任不做表面功夫,
全部瞄准孩子成长中最容易遇到、花费最高的健康问题,
每一项都实用又暖心,是同类产品中少有的精细化设计。
针对少儿发病率最高的白血病,产品设置了专属保险金,孩子18周岁前,因为治疗白血病进行造血干细胞移植手术,可以额外赔付100%基本保额。
造血干细胞移植是治疗白血病的核心手段,手术费用和术后抗排异治疗的开销巨大,这项责任直接针对关键治疗环节加码赔付,给家庭充足的资金支持,让孩子不用因为费用问题耽误最佳治疗时机。
恶性肿瘤拓展保险金,衔接了癌症从轻症到重度的全部保障。如果孩子先确诊原位癌或者癌症轻度,后续又确诊癌症重度,就可以额外赔付100%基本保额。
癌症的发展是一个渐进的过程,这项责任填补了轻症到重度的理赔空白,无论病症处于哪个阶段,都能获得对应的补偿,让癌症保障全程无断点。
针对当下越来越受关注的少儿自闭症,产品设置了双重保障。
在两周岁前投保的孩子,确诊重度自闭症,可以额外赔付30%基本保额。同样是两周岁前投保,孩子满三周岁不满七周岁时,在指定康复机构接受治疗,保险公司会按照15%的比例赔付,累计最高可以赔付100%基本保额。
自闭症的康复是一个长期过程,持续的赔付比一次性理赔更有实际意义,能长期支撑孩子的康复治疗,缓解家庭多年的经济与精神压力。
除此之外,产品还有少儿生长发育保险金和癌症重度先进医疗保险金。
在七周岁前投保,不满三十周岁确诊三种特定生长发育疾病,可额外赔付20%基本保额,补充生长发育阶段的治疗费用。
三十岁前确诊癌症重度且接受特定疗法,能额外赔付50%基本保额,让孩子可以用上更先进的治疗方式,不用因为费用问题妥协治疗效果,紧跟现代医疗的发展步伐。
三、小青龙7号适合哪些人?
小青龙7号的保障设计贴合少儿成长规律,并非适合所有投保需求,
结合产品的责任和特性,这几类家庭选择它,会是最贴合、最划算的选择。
第一类是家里有0到17周岁孩子,尤其低龄儿童的家庭。
产品的多项特色保障都对投保年龄有要求,两周岁前、七周岁前投保,能激活全部的特色责任,完整享受自闭症、生长发育等专属保障。
孩子年龄越小,投保后保障的覆盖周期越长,从幼年到成年再到老年,一生的健康风险都能被锁定,是给孩子最长久的健康守护。
第二类是想要给孩子配置终身保障的家庭。
市面上很多少儿重疾险是定期保障,价格更低,但保障到期后,孩子可能因为健康状况变差无法续保,也可能面临成年后投保保费大幅上涨的问题。
小青龙7号的终身保障,能在孩子健康状况最好的幼年时期,锁定终身的重疾保障,彻底规避未来无法投保的风险,从长远来看,是一劳永逸的健康规划。
第三类是看重保障持续性,追求高赔付与高实用性的家庭。
如果家长不满足于基础的单次赔付重疾险,希望孩子的保障能持续有效,小青龙7号就十分合适。重疾多次递增赔付、轻中症不分组多次赔,
重疾赔付后轻中症依然有效,这样的设计在同类产品中优势明显,能给孩子最全面、最持久的保障,不会因为一次理赔就失去全部防护。
四、奶爸总结
小青龙7号在2月13日零点就会正式停售,
如果您正想给孩子配置一份终身、全面、实用的重疾险,
这款产品就是不可错过的优质选择。
不妨抓住最后的投保窗口,
为孩子锁定一份踏实长久的健康保障,
让孩子在成长的每一个阶段,都能拥有安心的守护。
奶爸也给大家推荐几款优质的重疾险产品:
1、君龙人寿超级玛丽15号
第一,结节保障超全面
自带保障在原有肺结节基础上,拓展到乳腺/甲状腺结节,范围更广了。
可以说是目前市场上,少有的三大高发结节都有保障的产品。
第二,癌症保障丰富
超玛15号的癌症保障,从早期到晚期,都安排得妥妥的。
本身自带癌症拓展金,
首次确诊原位癌/轻度癌症后,确诊恶性肿瘤—重度,额外赔50%。
如果觉得不够,还可以附加以下保障:
癌症津贴或癌症多次赔(二选一):间隔一定周期后,可以赔一笔钱用于癌症持续治疗,癌症津贴有次数限制,多次赔则不限次数。
癌症重度特药治疗金:确诊癌症后需要吃高价特药,做过相关手术可以赔50%保额。

第三,重疾多次赔灵活选
重疾多次赔可以按需选择:
65周岁版,要求是65岁前确诊,额外赔2次,每次赔120%保额;
另一版则是不限年龄,额外赔2次,每次赔120%保额。

同种不同种都赔,且同种间隔周期短,只要2年
像心脏病术后复发了也能保,不用怕赔过一次就没保障了。
【适合人群】
看中结节、癌症保障,预算不多的朋友。
2、复星联合达尔文12号
第一,自带意外重疾额外赔和住院津贴。
前者因为意外导致首次重疾,可多赔35%基本保额。
等于一张保单覆盖重疾+意外,且是保至终身的双重保障!
后者在60周岁前未发生重疾,60岁后确诊,每天给付0.1%基本保额作为住院津贴。
人一辈子不一定会得重疾,但60岁后难免因小病小痛住院,
达尔文12号这个保障,可以让不确定的赔付变得更确定。
不过,这里需要注意的是,如果后续重疾/身故/全残,
会扣掉累计已给付的住院津贴金额后,再赔付。
第二,可选责任丰富
达尔文12号多重附加保障:
重疾多次赔:分65周岁版和终身版(二选一),满足多种人群需要;
重疾保费补偿:缴费期内发生重疾返还保费,实现“重疾免单”;
疾病关爱金/顶梁柱关爱保险金:家庭责任最重阶段赔更多;
癌症津贴:癌症间隔一定周期就能获得一笔理赔金。
第三,理赔门槛更低
5种特定重疾(如严重心肌炎)、原位癌、癌症津贴赔付,都比同类产品更宽松。
【适合人群】
看重理赔门槛、重疾返还保费的朋友
3、复星联合医联有盟
第一,轻中症保障灵活
必选保障是重疾,像轻中症保障、身故保障,可以加钱获得。
如果预算有限,也可以只买个重疾,先把大病保障做好;
如果预算多一点,建议大家还是要附加轻中症保障。
第二,自带一般医疗金
医联有盟自带医疗金,非常实用:
保单前5年,每年提供报销额度=0.5%*保额,100%报销,
未用完可累计,终身有效,身故/全残一次性赔剩余额度!

像买药、体检、看牙等日常开支,都能用上。
可以说是实打实把钱返还给客户使用!
第三,健康告知非常宽松
健康告知只有4条:
比如过去1年内的检查异常、是否有被医生建议住院或手术;
过去2年内的手术情况以及过去5年内的疾病情况。
针对非常高发的甲状腺/乳腺/肺结节,没有问询是否有进行手术,也没有问询是否多发,
只要结节等级在3级以内,结节直径符合要求,就有机会标体承保!
就连癌症,如果5年前已经治愈,没有复发和转移,
同时不涉及其他健康告知,也有机会投保!
【适合人群】
有健康异常的、注重就医资源和健康管理,看中产品实用性的朋友。
4、瑞华健康华佗1号康泰版
第一,基础保障扎实
轻中重疾保障都涵盖了,且轻症+中症赔付次数共7次,
目前市场上赔付次数算比较高的。
且重疾赔完,轻中症不分组还能继续赔,
不分组的好处就在于,赔付规则更宽松。
第二,性价比高
同样50万保额,保终身,基础保障,分30年交,
30岁人群投保华佗1号康泰版,比超级玛丽和达尔文便宜100元/年!
30年下来立省3000块!
第三,可选保障丰富
如果预算比较多,还可以附加:
重疾多次赔、疾病关爱金、癌症津贴、重疾保费补偿金和身故保障。
都是目前市场上热门可选保障内容,实用性强。
【适合人群】
追求高性价比、看中基础保障全面的朋友。
微信扫一扫
微信扫一扫
关注微信
客服热线
奶爸保

