随着我国人口老龄化程度不断加深,老年人的健康保障需求日益受到关注,癌症作为高发重疾,对家庭财务的冲击尤为显著。
德华安顾人寿推出的孝亲宝中老年防癌险(2025 版),正是针对这一痛点设计的专项保障产品,为 45-75 岁的中老年人提供了针对性的癌症风险解决方案。
一、孝亲宝中老年防癌险有用吗?老年人有必要买防癌险吗?

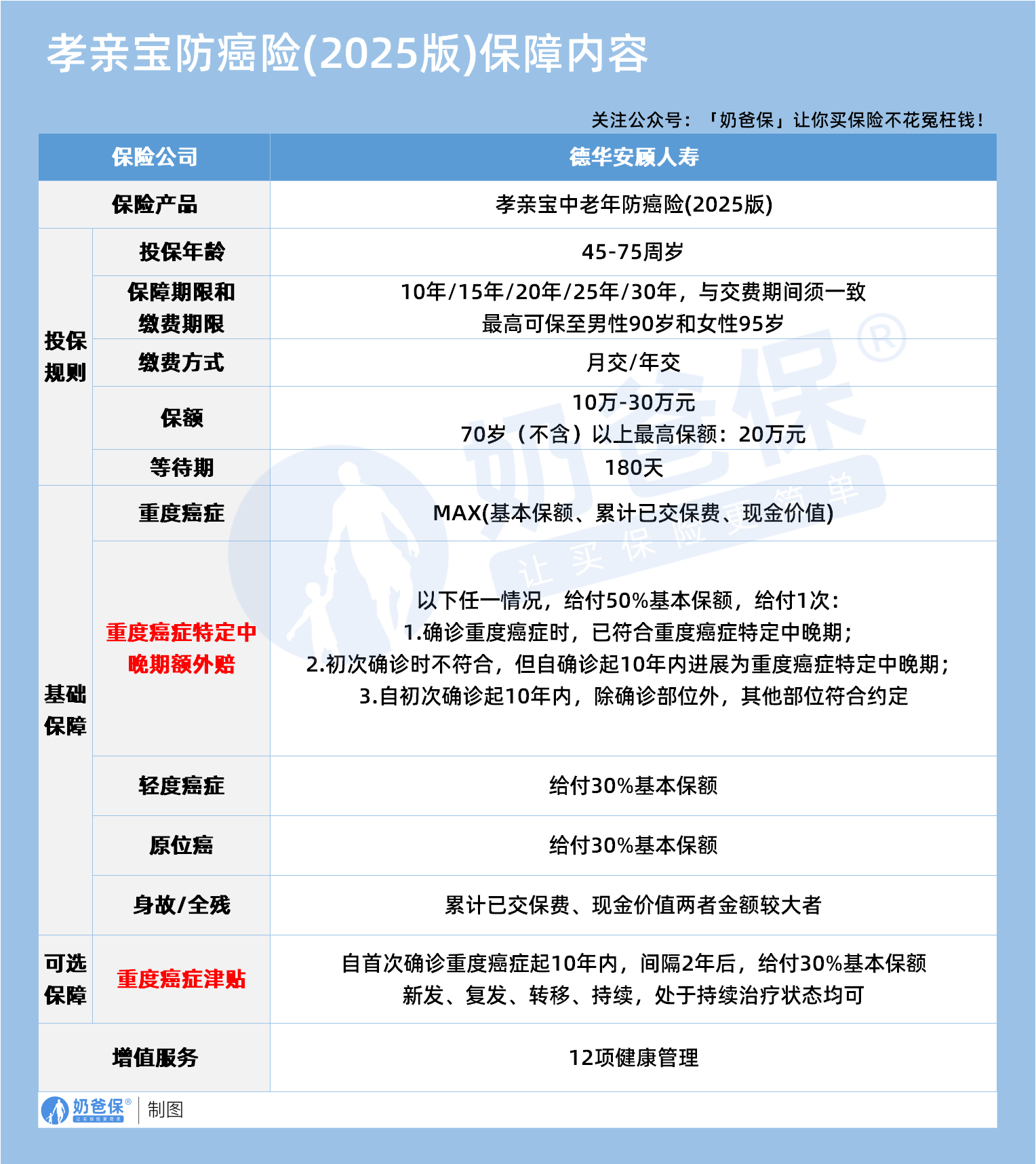
孝亲宝中老年防癌险的投保年龄覆盖 45-75 周岁,这一年龄段的人群往往难以通过常规重疾险的健康告知,防癌险的出现填补了这一保障空白。
产品的保障期限与缴费期间保持一致,可选择 10 年、15 年、20 年、25 年或 30 年,最高可保至男性 90 岁和女性 95 岁,有效覆盖了癌症高发的关键年龄段。
保额设置为 10 万 - 30 万元,70 岁以上人群最高保额为 20 万元,既满足了基础保障需求,也控制了保费支出。
等待期为 180 天,符合行业常规标准,等待期后确诊合同约定的癌症相关疾病,即可获得相应的保险金赔付。
在基础保障方面,产品对重度癌症的赔付较为全面,赔付金额为基本保额、累计已交保费、现金价值三者中的最大值,确保被保险人在确诊重疾时能获得充足的资金支持。
针对重度癌症特定中晚期情况,产品还提供 50% 基本保额的额外赔付,覆盖了确诊即中晚期、10 年内进展为中晚期以及其他部位新发中晚期等三种情况,进一步强化了对高风险癌症阶段的保障。
此外,轻度癌症和原位癌也纳入保障范围,各赔付 30% 基本保额,实现了对癌症不同发展阶段的全面覆盖。
身故 / 全残保障则赔付累计已交保费与现金价值的较大者,为投保人的资金安全提供了兜底。
可选保障中的重度癌症津贴颇具实用性,自首次确诊重度癌症起 10 年内,间隔 2 年后,被保险人若处于持续治疗状态,即可获得 30% 基本保额的津贴,且新发、复发、转移、持续的情况均在保障范围内,有效缓解了癌症长期治疗带来的经济压力。
同时,产品还附带 12 项健康管理服务,涵盖就医咨询、慢病管理、康复指导等内容,为被保险人提供了从预防到治疗再到康复的全周期健康支持。
对于老年人而言,购买防癌险具有重要的现实意义。
首先,从健康风险来看,随着年龄增长,人体机能逐渐衰退,癌症的发病率显著上升,60 岁以上人群的癌症发病率远高于其他年龄段,一旦确诊,治疗周期长、费用高昂,对家庭财务将造成巨大冲击。
其次,从保险产品的可及性来看,常规重疾险对老年人的投保限制较多,
不仅年龄上限较低,健康告知也更为严格,高血压、糖尿病等常见老年病往往会导致投保被拒或加费承保,而防癌险的健康告知相对宽松,仅针对癌症相关风险进行核保,为老年人提供了更易获得的保障选择。
从经济角度分析,癌症治疗的平均费用在 30-50 万元,部分靶向药和免疫治疗的费用更是高昂,且很多费用不在医保报销范围内,个人自付比例较高。
对于大多数家庭而言,一次性承担如此巨额的医疗费用并不现实,而防癌险的保险金可以直接用于支付治疗费用、康复费用以及弥补因患病导致的收入损失,有效减轻家庭的经济负担。
此外,防癌险的保费相对重疾险更为亲民,尤其是对于年龄较大的投保人,防癌险的性价比优势更为明显,能够以较低的成本获得针对性的保障。
从家庭责任的角度来看,老年人虽然不再是家庭的主要经济支柱,但他们的健康状况直接关系到整个家庭的生活质量。
一旦老年人罹患癌症,不仅需要支付高额的医疗费用,还需要家人投入大量的时间和精力进行照顾,可能导致家庭成员无法正常工作,进一步加剧家庭的经济压力。
购买防癌险可以在风险发生时提供经济支持,让老年人能够得到更好的治疗,也让家人能够更从容地应对突发状况,维护家庭的稳定与和谐。
在投保孝亲宝中老年防癌险时,需要注意以下几个方面的问题。
首先,要如实进行健康告知,防癌险的健康告知虽相对宽松,但仍需如实告知被保险人的既往病史、家族病史以及当前的健康状况,避免因隐瞒信息导致后续理赔纠纷。
对于有高血压、糖尿病等慢性病史的人群,应提前咨询保险公司,了解是否可以投保以及是否需要加费承保。
其次,要合理选择保额和保障期限,保额的选择应结合当地的医疗费用水平以及家庭的经济状况进行综合考虑,确保保险金能够覆盖基本的治疗费用。
保障期限则应根据被保险人的年龄和健康状况进行选择,对于年龄较大的投保人,可优先选择较长的保障期限,以确保在癌症高发的关键年龄段得到持续保障。
此外,要明确保险责任和免责条款,仔细阅读合同中的保险责任条款,了解不同癌症类型的赔付标准、赔付比例以及赔付条件,同时注意免责条款中规定的不予赔付的情况,避免因对条款理解不清导致理赔受阻。
对于可选保障中的重度癌症津贴,要清楚其赔付的触发条件和限制,以便在需要时能够顺利申请理赔。
最后,要结合自身情况进行综合规划,防癌险虽然针对性强,但并非万能的,对于有条件的家庭,可以考虑将防癌险与医疗险、意外险等险种搭配购买,构建更全面的保障体系。
同时,要理性看待保险产品,不要盲目追求高保额或长保障期限,应根据自身的经济能力和实际需求进行选择,确保保险支出不会对家庭生活造成过大压力。
二、奶爸总结
孝亲宝中老年防癌险作为一款针对性的保险产品,为中老年人提供了有效的癌症风险保障,在老年人难以获得常规重疾险保障的背景下,具有重要的现实意义。
老年人购买防癌险,不仅是对自身健康的负责,也是对家庭的关爱和守护。
在投保时,应充分了解产品的保障内容和注意事项,结合自身情况做出理性选择,让保险真正成为老年生活的坚实后盾,为幸福晚年保驾护航。
奶爸也给大家推荐几款优质的重疾险产品:
1、君龙人寿超级玛丽15号
第一,结节保障超全面
自带保障在原有肺结节基础上,拓展到乳腺/甲状腺结节,范围更广了。
可以说是目前市场上,少有的三大高发结节都有保障的产品。
第二,癌症保障丰富
超玛15号的癌症保障,从早期到晚期,都安排得妥妥的。
本身自带癌症拓展金,
首次确诊原位癌/轻度癌症后,确诊恶性肿瘤—重度,额外赔50%。
如果觉得不够,还可以附加以下保障:
癌症津贴或癌症多次赔(二选一):间隔一定周期后,可以赔一笔钱用于癌症持续治疗,癌症津贴有次数限制,多次赔则不限次数。
癌症重度特药治疗金:确诊癌症后需要吃高价特药,做过相关手术可以赔50%保额。

第三,重疾多次赔灵活选
重疾多次赔可以按需选择:
65周岁版,要求是65岁前确诊,额外赔2次,每次赔120%保额;
另一版则是不限年龄,额外赔2次,每次赔120%保额。

同种不同种都赔,且同种间隔周期短,只要2年
像心脏病术后复发了也能保,不用怕赔过一次就没保障了。
【适合人群】
看中结节、癌症保障,预算不多的朋友。
2、复星联合达尔文12号
第一,自带意外重疾额外赔和住院津贴。
前者因为意外导致首次重疾,可多赔35%基本保额。
等于一张保单覆盖重疾+意外,且是保至终身的双重保障!
后者在60周岁前未发生重疾,60岁后确诊,每天给付0.1%基本保额作为住院津贴。
人一辈子不一定会得重疾,但60岁后难免因小病小痛住院,
达尔文12号这个保障,可以让不确定的赔付变得更确定。
不过,这里需要注意的是,如果后续重疾/身故/全残,
会扣掉累计已给付的住院津贴金额后,再赔付。
第二,可选责任丰富
达尔文12号多重附加保障:
重疾多次赔:分65周岁版和终身版(二选一),满足多种人群需要;
重疾保费补偿:缴费期内发生重疾返还保费,实现“重疾免单”;
疾病关爱金/顶梁柱关爱保险金:家庭责任最重阶段赔更多;
癌症津贴:癌症间隔一定周期就能获得一笔理赔金。
第三,理赔门槛更低
5种特定重疾(如严重心肌炎)、原位癌、癌症津贴赔付,都比同类产品更宽松。
【适合人群】
看重理赔门槛、重疾返还保费的朋友
3、复星联合医联有盟
第一,轻中症保障灵活
必选保障是重疾,像轻中症保障、身故保障,可以加钱获得。
如果预算有限,也可以只买个重疾,先把大病保障做好;
如果预算多一点,建议大家还是要附加轻中症保障。
第二,自带一般医疗金
医联有盟自带医疗金,非常实用:
保单前5年,每年提供报销额度=0.5%*保额,100%报销,
未用完可累计,终身有效,身故/全残一次性赔剩余额度!

像买药、体检、看牙等日常开支,都能用上。
可以说是实打实把钱返还给客户使用!
第三,健康告知非常宽松
健康告知只有4条:
比如过去1年内的检查异常、是否有被医生建议住院或手术;
过去2年内的手术情况以及过去5年内的疾病情况。
针对非常高发的甲状腺/乳腺/肺结节,没有问询是否有进行手术,也没有问询是否多发,
只要结节等级在3级以内,结节直径符合要求,就有机会标体承保!
就连癌症,如果5年前已经治愈,没有复发和转移,
同时不涉及其他健康告知,也有机会投保!
【适合人群】
有健康异常的、注重就医资源和健康管理,看中产品实用性的朋友。
4、瑞华健康华佗1号康泰版
第一,基础保障扎实
轻中重疾保障都涵盖了,且轻症+中症赔付次数共7次,
目前市场上赔付次数算比较高的。
且重疾赔完,轻中症不分组还能继续赔,
不分组的好处就在于,赔付规则更宽松。
第二,性价比高
同样50万保额,保终身,基础保障,分30年交,
30岁人群投保华佗1号康泰版,比超级玛丽和达尔文便宜100元/年!
30年下来立省3000块!
第三,可选保障丰富
如果预算比较多,还可以附加:
重疾多次赔、疾病关爱金、癌症津贴、重疾保费补偿金和身故保障。
都是目前市场上热门可选保障内容,实用性强。
【适合人群】
追求高性价比、看中基础保障全面的朋友。
微信扫一扫
微信扫一扫
关注微信
客服热线
奶爸保

