人到中年之后,身体机能下滑,患病风险攀升,
如何配置合适的保险成为很多家庭关心的话题。
尤其是45岁以上的人群,想要买一份重疾险往往面临保费倒挂、健康告知通不过的困境,这时防癌险就成了不少人的备选方案。
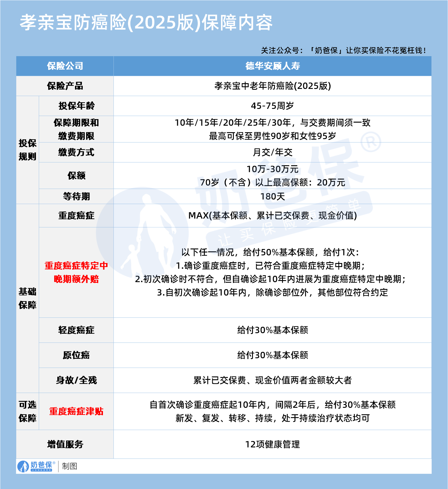
德华安顾孝亲宝中老年防癌险2025版,正是瞄准这一市场需求推出的产品,
我们不妨从重疾险平替的角度,来拆解这款产品是否值得入手,
再聊聊防癌险和百万医疗险的核心区别,以及如何通过组合配置筑牢保障防线。
一、德华安顾孝亲宝中老年防癌险(2025版)值得买吗?

首先看孝亲宝2025版作为重疾险平替的可行性。
重疾险的核心作用是确诊约定重疾后一次性赔付保险金,用于弥补收入中断带来的家庭经济损失,同时覆盖康复期的营养、护理等支出。
但对于45到75岁的中老年群体来说,重疾险的投保门槛明显偏高。
一方面,年龄增长导致重疾险保费大幅上涨,很多人会遇到保费总额接近甚至超过保额的倒挂情况;
另一方面,中老年人群多少存在高血压糖尿病等基础疾病,很难通过重疾险严格的健康告知。
而孝亲宝2025版的出现,恰好填补了这一空白。
它的投保年龄覆盖45到75周岁,这个年龄段正是重疾险最难投保的区间。
保障期限支持10年到30年灵活选择,最高可保至男性90岁女性95岁,能够匹配不同家庭的保障周期需求。
从保障责任来看,这款产品的重度癌症赔付为基本保额、累计已交保费、现金价值三者取大,这意味着即使是投保较晚的人群,也不用担心保费倒挂的问题。
针对重度癌症特定中晚期,它还设置了额外赔付,确诊时符合中晚期条件,或者确诊后10年内进展为中晚期,甚至其他部位新发符合条件的癌症,都能拿到50%基本保额的额外赔付,这一点在同类防癌险中颇具竞争力。
此外,产品还覆盖轻度癌症和原位癌,各赔付30%基本保额,身故或全残则赔付累计已交保费和现金价值的较大者,保障责任的完整性已经接近部分重疾险的癌症保障维度。
不过,我们也要清醒认识到,防癌险无法完全替代重疾险。
重疾险覆盖的重疾种类多达上百种,而防癌险仅针对癌症相关病症,对于心脑血管疾病、中风等高发重疾没有保障。如果家庭经济条件允许,重疾险依然是更全面的选择;
但对于预算有限或无法投保重疾险的中老年人群,孝亲宝2025版可以作为重疾险的部分替代,把最高发的癌症风险先转移出去。
从保费来看,孝亲宝2025版的定价相对亲民,月交年交的灵活方式也降低了投保压力,对于想要给父母配置保障的子女来说,这款产品的性价比值得考量。
二、防癌险和百万医疗险有什么区别?
接下来聊聊防癌险和百万医疗险的区别,这也是很多消费者容易混淆的两类险种。

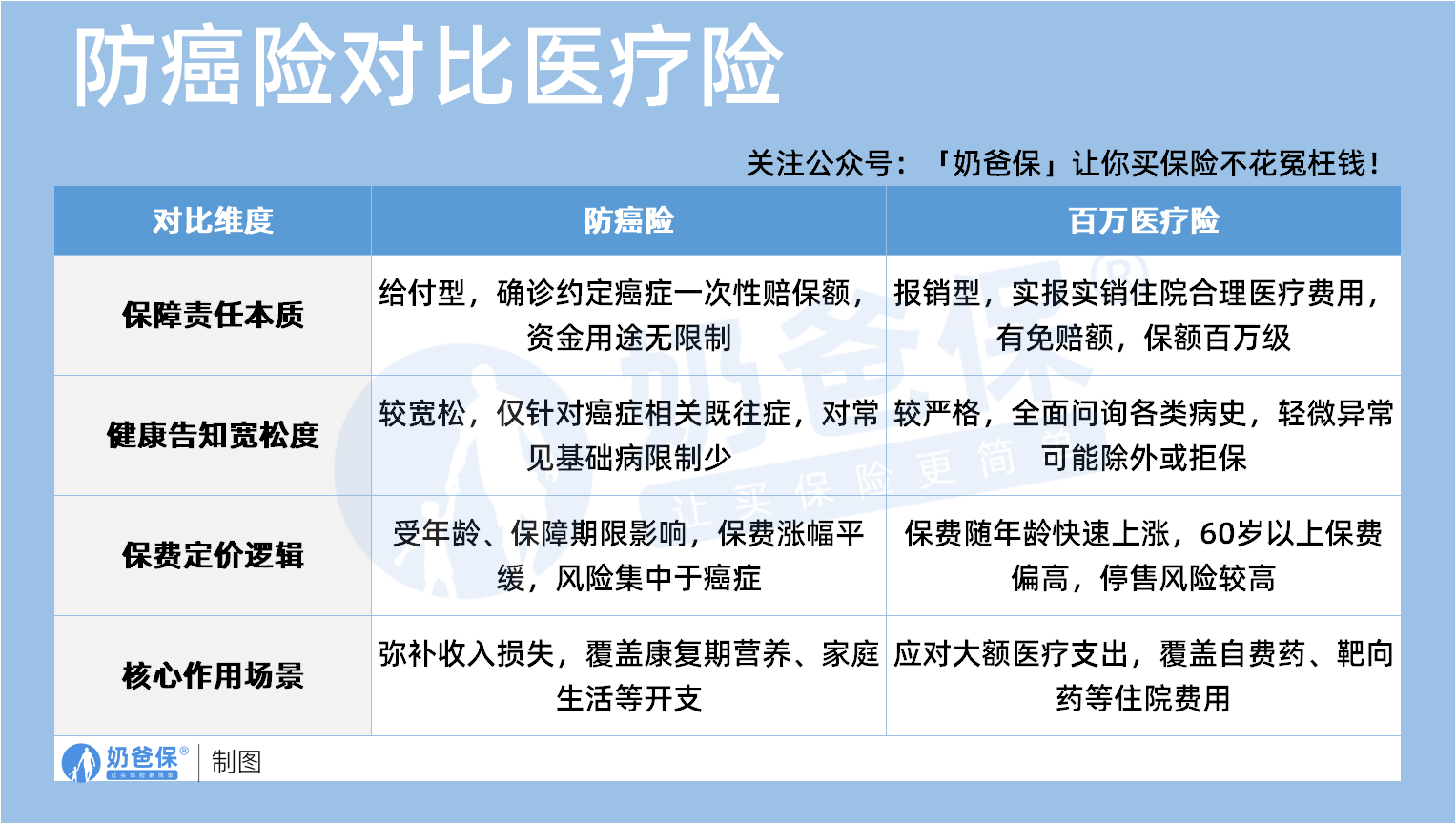
首先是保障责任的本质不同。
防癌险属于给付型保险,只要确诊合同约定的癌症相关病症,就会一次性赔付约定保额,这笔钱的使用没有限制,既可以用来支付手术化疗等医疗费用,也能覆盖康复期的营养支出、家庭生活开支。
而百万医疗险属于报销型保险,是对住院期间产生的合理医疗费用进行报销,报销范围包括住院费、手术费、药品费等,最高报销额度通常能达到百万级别,但报销需要以实际花费为前提,且有免赔额的限制。
其次是健康告知的宽松程度不同。
防癌险的健康告知仅针对癌症相关的既往症和风险因素,比如是否有结节息肉、是否长期吸烟酗酒等,对于高血压糖尿病等常见基础疾病的限制较少,适合身体状况一般的人群投保。
而百万医疗险的健康告知则严格得多,会全面问询各类疾病史,包括心脑血管疾病、呼吸系统疾病等,即使是轻微的异常也可能被除外责任或拒保。
然后是保费定价的逻辑不同。防癌险的保费主要受年龄和保障期限影响,由于只保癌症,风险相对集中,年龄增长带来的保费涨幅相对平缓。
而百万医疗险的保费会随着年龄增长快速上升,尤其是60岁以上人群,每年的保费可能突破千元,且产品停售风险较高,续保稳定性需要重点关注。
最后是作用场景的不同。
防癌险更侧重弥补收入损失和长期康复支出,比如癌症患者在治疗期间无法工作,家庭收入中断,这笔赔付金可以维持家庭正常运转;
而百万医疗险则是为了应对大额医疗支出,避免因一场重病掏空积蓄,尤其是在面对自费药、靶向药等高费用项目时,百万医疗险的报销作用更为直接。
正是因为防癌险和百万医疗险的作用不同,我们更建议两者组合配置,让保障更全面。
比如,当被保险人确诊癌症时,防癌险可以一次性赔付一笔资金,解决家庭收入中断和康复费用的问题;而百万医疗险则可以报销住院期间的医疗费用,包括社保外的自费项目,
大大减轻医疗支出压力。
对于中老年人群来说,这种组合方式既能转移癌症带来的经济风险,又能覆盖其他疾病的住院医疗需求,是更稳妥的保障方案。
三、奶爸总结
回到德华安顾孝亲宝中老年防癌险2025版,这款产品在防癌险赛道中属于保障扎实、定价合理的选择。如果你的父母年龄在45到75岁之间,无法投保重疾险或预算有限,
这款产品可以作为重疾险的平替方案,先把癌症风险覆盖到位;
同时搭配一份百万医疗险,就能构建起更为完善的健康保障体系。
在配置保险的过程中,我们不需要追求一步到位,而是要根据家庭实际情况逐步完善。
无论是防癌险还是百万医疗险,核心都是用合理的预算转移未知的风险,
让我们在面对疾病时更有底气。
希望每一位中老年人都能拥有适合自己的保障,安享从容的晚年生活。
奶爸也给大家推荐几款优质的重疾险产品:
1、君龙人寿超级玛丽15号
第一,结节保障超全面
自带保障在原有肺结节基础上,拓展到乳腺/甲状腺结节,范围更广了。
可以说是目前市场上,少有的三大高发结节都有保障的产品。
第二,癌症保障丰富
超玛15号的癌症保障,从早期到晚期,都安排得妥妥的。
本身自带癌症拓展金,
首次确诊原位癌/轻度癌症后,确诊恶性肿瘤—重度,额外赔50%。
如果觉得不够,还可以附加以下保障:
癌症津贴或癌症多次赔(二选一):间隔一定周期后,可以赔一笔钱用于癌症持续治疗,癌症津贴有次数限制,多次赔则不限次数。
癌症重度特药治疗金:确诊癌症后需要吃高价特药,做过相关手术可以赔50%保额。

第三,重疾多次赔灵活选
重疾多次赔可以按需选择:
65周岁版,要求是65岁前确诊,额外赔2次,每次赔120%保额;
另一版则是不限年龄,额外赔2次,每次赔120%保额。

同种不同种都赔,且同种间隔周期短,只要2年
像心脏病术后复发了也能保,不用怕赔过一次就没保障了。
【适合人群】
看中结节、癌症保障,预算不多的朋友。
2、复星联合达尔文12号
第一,自带意外重疾额外赔和住院津贴。
前者因为意外导致首次重疾,可多赔35%基本保额。
等于一张保单覆盖重疾+意外,且是保至终身的双重保障!
后者在60周岁前未发生重疾,60岁后确诊,每天给付0.1%基本保额作为住院津贴。
人一辈子不一定会得重疾,但60岁后难免因小病小痛住院,
达尔文12号这个保障,可以让不确定的赔付变得更确定。
不过,这里需要注意的是,如果后续重疾/身故/全残,
会扣掉累计已给付的住院津贴金额后,再赔付。
第二,可选责任丰富
达尔文12号多重附加保障:
重疾多次赔:分65周岁版和终身版(二选一),满足多种人群需要;
重疾保费补偿:缴费期内发生重疾返还保费,实现“重疾免单”;
疾病关爱金/顶梁柱关爱保险金:家庭责任最重阶段赔更多;
癌症津贴:癌症间隔一定周期就能获得一笔理赔金。
第三,理赔门槛更低
5种特定重疾(如严重心肌炎)、原位癌、癌症津贴赔付,都比同类产品更宽松。
【适合人群】
看重理赔门槛、重疾返还保费的朋友
3、复星联合医联有盟
第一,轻中症保障灵活
必选保障是重疾,像轻中症保障、身故保障,可以加钱获得。
如果预算有限,也可以只买个重疾,先把大病保障做好;
如果预算多一点,建议大家还是要附加轻中症保障。
第二,自带一般医疗金
医联有盟自带医疗金,非常实用:
保单前5年,每年提供报销额度=0.5%*保额,100%报销,
未用完可累计,终身有效,身故/全残一次性赔剩余额度!

像买药、体检、看牙等日常开支,都能用上。
可以说是实打实把钱返还给客户使用!
第三,健康告知非常宽松
健康告知只有4条:
比如过去1年内的检查异常、是否有被医生建议住院或手术;
过去2年内的手术情况以及过去5年内的疾病情况。
针对非常高发的甲状腺/乳腺/肺结节,没有问询是否有进行手术,也没有问询是否多发,
只要结节等级在3级以内,结节直径符合要求,就有机会标体承保!
就连癌症,如果5年前已经治愈,没有复发和转移,
同时不涉及其他健康告知,也有机会投保!
【适合人群】
有健康异常的、注重就医资源和健康管理,看中产品实用性的朋友。
4、瑞华健康华佗1号康泰版
第一,基础保障扎实
轻中重疾保障都涵盖了,且轻症+中症赔付次数共7次,
目前市场上赔付次数算比较高的。
且重疾赔完,轻中症不分组还能继续赔,
不分组的好处就在于,赔付规则更宽松。
第二,性价比高
同样50万保额,保终身,基础保障,分30年交,
30岁人群投保华佗1号康泰版,比超级玛丽和达尔文便宜100元/年!
30年下来立省3000块!
第三,可选保障丰富
如果预算比较多,还可以附加:
重疾多次赔、疾病关爱金、癌症津贴、重疾保费补偿金和身故保障。
都是目前市场上热门可选保障内容,实用性强。
【适合人群】
追求高性价比、看中基础保障全面的朋友。
微信扫一扫
微信扫一扫
关注微信
客服热线
奶爸保

