这位朋友你好,关于擎天柱8号定期寿险怎么样、性价比如何的问题,奶爸在这里整理了有关擎天柱8号定期寿险的相关内容,希望对你有帮助:
一、擎天柱8号定期寿险怎么样?性价比如何?
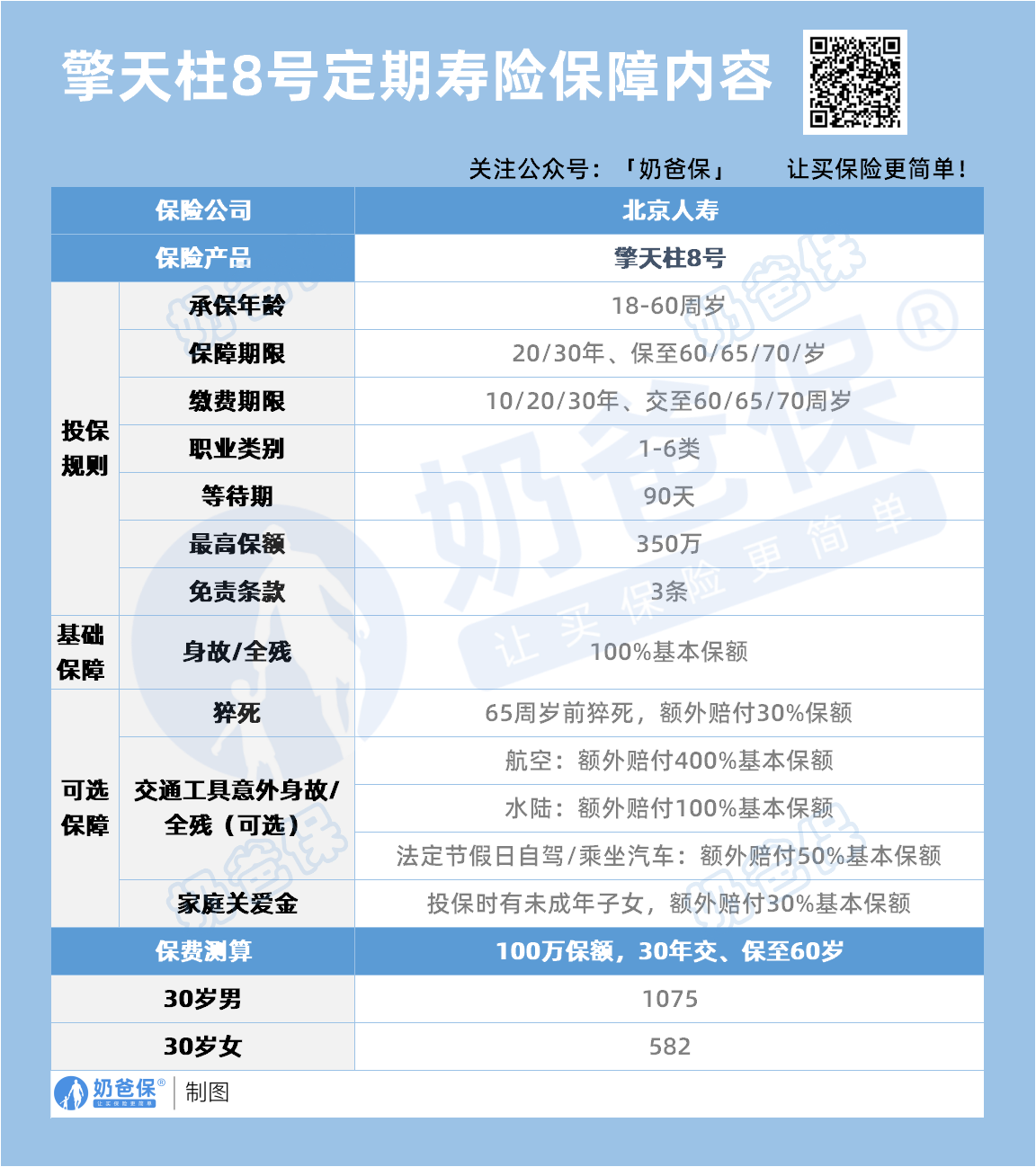
奶爸已经将擎天柱8号定期寿险的保障内容整理出来供大家参考:
擎天柱8号由北京人寿承保,是一款定期寿险产品。
该产品的核心在于身故保障上,同事可选猝死核交通工具意外责任,体现了一定的灵活性。
投保方面,擎天柱8号定期寿险毕竟宽松,可以为18-60岁的人提供相对应的保障。
职业限制方面,支持1-6类职业投保,涵盖了一定的高危职业。
同时,这款产品的等待期只有90天,变相增加了我们保障的时间,性价比不错。
二、奶爸总结
以上就是关于擎天柱8号定期寿险的介绍。
这款产品的保障比较简单明确,对防范极端风险还是非常有效的。
关于更多定期寿险产品,感兴趣的朋友可以阅读奶爸的定期寿险榜单:
如果大家挑选保险有什么困难,可以扫码关注:奶爸保公众号 进行1对1咨询,现在关注“奶爸保”公众号,回复“官网”,还可以免费领取价值199元的保障大礼包哦,让您买保险变得更简单。
擎天柱8号定期寿险怎么样?性价比如何?
这位朋友你好,关于擎天柱8号定期寿险怎么样、性价比如何的问题,奶爸在这里整理了有关擎天柱8号定期寿险的相关内容,希望对你有帮助:
一、擎天柱8号定期寿险怎么样?性价比如何?
奶爸已经将擎天柱8号定期寿险的保障内容整理出来供大家参考:
擎天柱8号由北京人寿承保,是一款定期寿险产品。
该产品的核心在于身故保障上,同事可选猝死核交通工具意外责任,体现了一定的灵活性。
投保方面,擎天柱8号定期寿险毕竟宽松,可以为18-60岁的人提供相对应的保障。
职业限制方面,支持1-6类职业投保,涵盖了一定的高危职业。
同时,这款产品的等待期只有90天,变相增加了我们保障的时间,性价比不错。
二、奶爸总结
以上就是关于擎天柱8号定期寿险的介绍。
这款产品的保障比较简单明确,对防范极端风险还是非常有效的。
关于更多定期寿险产品,感兴趣的朋友可以阅读奶爸的定期寿险榜单:
如果大家挑选保险有什么困难,可以扫码关注:奶爸保公众号 进行1对1咨询,现在关注“奶爸保”公众号,回复“官网”,还可以免费领取价值199元的保障大礼包哦,让您买保险变得更简单。
-
一生中意终身寿险好不好?保障+收益+灵活度全解析
2025-11-12 18:00:17
-
复星保德信星颐(分红型)养老年金保险,适合哪些人买?
2025-11-12 16:00:32
-
中国人寿2026开门红年金险值得买吗?一文深度解析
2025-11-12 14:07:56
-
福有余2025是哪个公司的?给孩子买好不好?
2025-11-12 09:28:10
-
2025年快返型年金险合集:存本取息+终身领,灵活减保超省心
2025-11-10 10:50:13
查看更多所用,不泄露任何第三方
或用于其他用途