这位朋友你好,关于大黄蜂16号值得买吗的问题,奶爸在这里整理了相关内容,希望对你有帮助:
一、大黄蜂16号值得买吗?
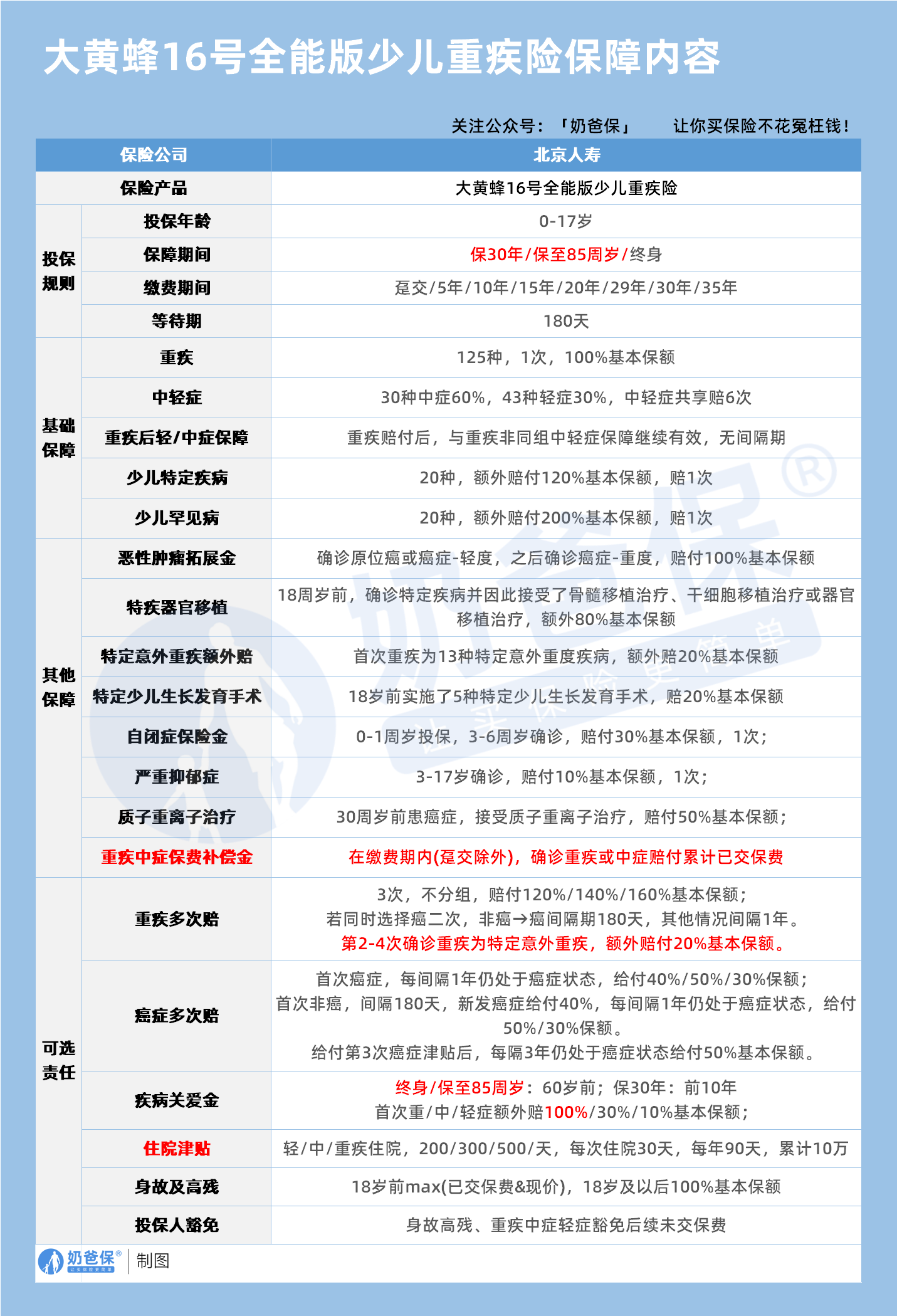
大黄蜂 16 号全能版少儿重疾险是一款保障维度全、少儿适配性强的产品,是否值得买需结合需求来看,核心分析如下:
它的核心优势很突出,是少儿重疾险里的 “全能型选手”
少儿风险覆盖够精准包含 20 种少儿特定病(额外赔 120% 保额)、20 种少儿罕见病(额外赔 200% 保额),赔付比例处于市场较高水平;还针对 18 岁前的 “特定生长发育手术”“特定器官移植” 额外赔 20%-80% 保额,连自闭症、严重抑郁症这类少儿心理 / 发育问题也有保障,精准匹配孩子成长中的特有风险。
保障细节很实用基础责任里,重疾赔付后非同组的中轻症保障仍有效;自带 “恶性肿瘤拓展金”(原位癌 / 轻症癌发展为重度癌可赔)、“质子重离子治疗金”(30 岁前患癌额外赔 50%);甚至有 “重疾中症保费补偿金”(缴费期内确诊,赔付累计已交保费),相当于间接降低了投保成本。
可选责任按需升级,灵活性高预算充足可附加:重疾多次赔(3 次不分组,间隔期合理,特定意外重疾还能额外赔)、癌症多次赔(覆盖新发 / 复发 / 转移)、疾病关爱金(终身版 60 岁前首次重疾额外赔 100%)、住院津贴(按轻 / 中 / 重疾每天赔 200-500 元)—— 从多次重疾到日常住院补偿,能全方位补全保障。
这类家庭买它更 “值”
想给孩子配 “全风险覆盖” 重疾险的家长:不管是基础重疾、少儿特疾 / 罕见病,还是生长发育、心理疾病、住院补偿,它都能覆盖,适合追求 “一份险保全风险” 的家庭;
预算弹性大的家庭:预算有限可只选基础责任(少儿特疾 + 核心重疾保障),预算充足可附加多次赔、住院津贴等,适配不同经济条件;
关注 “保障延续性” 的家长:重疾赔付后中轻症仍有效,加上可选的重疾多次赔,能覆盖孩子长期的重疾复发 / 新发风险。
需要注意的小细节
它的等待期是 180 天(部分少儿重疾险是 90 天),若追求更短等待期需留意;住院津贴有 “每次 30 天、每年 90 天” 的限制,但日常住院基本够用。
二、奶爸总结
大黄蜂 16 号全能版的 “少儿适配性” 和 “保障全面性” 都很能打,尤其适合看重少儿特疾 / 罕见病保障、需要多维度风险覆盖的家长,是当前少儿重疾险里的优质选择之一。
如果大家挑选保险有什么困难,可以扫码关注:奶爸保公众号 进行1对1咨询,现在关注“奶爸保”公众号,回复“官网”,还可以免费领取价值199元的保障大礼包哦,让您买保险变得更简单。
大黄蜂16号值得买吗?
这位朋友你好,关于大黄蜂16号值得买吗的问题,奶爸在这里整理了相关内容,希望对你有帮助:
一、大黄蜂16号值得买吗?
大黄蜂 16 号全能版少儿重疾险是一款保障维度全、少儿适配性强的产品,是否值得买需结合需求来看,核心分析如下:
它的核心优势很突出,是少儿重疾险里的 “全能型选手”
少儿风险覆盖够精准包含 20 种少儿特定病(额外赔 120% 保额)、20 种少儿罕见病(额外赔 200% 保额),赔付比例处于市场较高水平;还针对 18 岁前的 “特定生长发育手术”“特定器官移植” 额外赔 20%-80% 保额,连自闭症、严重抑郁症这类少儿心理 / 发育问题也有保障,精准匹配孩子成长中的特有风险。
保障细节很实用基础责任里,重疾赔付后非同组的中轻症保障仍有效;自带 “恶性肿瘤拓展金”(原位癌 / 轻症癌发展为重度癌可赔)、“质子重离子治疗金”(30 岁前患癌额外赔 50%);甚至有 “重疾中症保费补偿金”(缴费期内确诊,赔付累计已交保费),相当于间接降低了投保成本。
可选责任按需升级,灵活性高预算充足可附加:重疾多次赔(3 次不分组,间隔期合理,特定意外重疾还能额外赔)、癌症多次赔(覆盖新发 / 复发 / 转移)、疾病关爱金(终身版 60 岁前首次重疾额外赔 100%)、住院津贴(按轻 / 中 / 重疾每天赔 200-500 元)—— 从多次重疾到日常住院补偿,能全方位补全保障。
这类家庭买它更 “值”
想给孩子配 “全风险覆盖” 重疾险的家长:不管是基础重疾、少儿特疾 / 罕见病,还是生长发育、心理疾病、住院补偿,它都能覆盖,适合追求 “一份险保全风险” 的家庭;
预算弹性大的家庭:预算有限可只选基础责任(少儿特疾 + 核心重疾保障),预算充足可附加多次赔、住院津贴等,适配不同经济条件;
关注 “保障延续性” 的家长:重疾赔付后中轻症仍有效,加上可选的重疾多次赔,能覆盖孩子长期的重疾复发 / 新发风险。
需要注意的小细节
它的等待期是 180 天(部分少儿重疾险是 90 天),若追求更短等待期需留意;住院津贴有 “每次 30 天、每年 90 天” 的限制,但日常住院基本够用。
二、奶爸总结
大黄蜂 16 号全能版的 “少儿适配性” 和 “保障全面性” 都很能打,尤其适合看重少儿特疾 / 罕见病保障、需要多维度风险覆盖的家长,是当前少儿重疾险里的优质选择之一。
如果大家挑选保险有什么困难,可以扫码关注:奶爸保公众号 进行1对1咨询,现在关注“奶爸保”公众号,回复“官网”,还可以免费领取价值199元的保障大礼包哦,让您买保险变得更简单。
如果大家挑选保险有什么困难,可以扫码关注:奶爸保公众号 进行1对1咨询,现在关注“奶爸保”公众号,回复“官网”,还可以免费领取价值199元的保障大礼包哦,让您买保险变得更简单。
-
一生中意终身寿险好不好?保障+收益+灵活度全解析
2025-11-12 18:00:17
-
复星保德信星颐(分红型)养老年金保险,适合哪些人买?
2025-11-12 16:00:32
-
中国人寿2026开门红年金险值得买吗?一文深度解析
2025-11-12 14:07:56
-
福有余2025是哪个公司的?给孩子买好不好?
2025-11-12 09:28:10
-
2025年快返型年金险合集:存本取息+终身领,灵活减保超省心
2025-11-10 10:50:13
查看更多所用,不泄露任何第三方
或用于其他用途