中国人向来追求稳定,像年金险这种收益长期稳定的储蓄险,也成为不少人投资理财的选择。
但年金险回本时间较慢,多数产品需要持有十几年才回本。
对于年纪偏大的人来说,比如45岁的中年人,要不要买年金险,心中还是存有疑惑的。
下面奶爸来和大家说说这个话题。
一、45岁年金险到底有没有买的必要?
年金险是一种在年轻时投入资金,以期在退休后获得定期养老金的保险产品。
它具备以下显著特点:
稳健增值:
年金险的收益是事先在合同中明确约定的,确保了资金的安全性和稳定性。
此外,由于资金享受复利效应,投资时间越长,累积的收益也越丰厚。
专款专用:
年金险的缴费计划和领取条件在投保时就已确定,包括缴费时间、金额以及领取时间和金额。
这种预先设定的计划有助于投保人合理规划养老金,避免不必要的挥霍。
一些年金险产品还提供养老社区的入住权益。
只要保费达到一定条件,就有机会入住养老社区,享受包括饮食、医疗等在内的全面照顾服务。
此外,年金险也有不少隐藏的功能:

结合了年金险的特点,我们来看看45岁买年金险要考虑哪些问题:
1、保障型保险配置齐全
买保险的一大原则是:先保障后理财。
年金险保障的是未来几十年后的养老风险,如果大家连基本的健康保障都没有,何谈养老。
毕竟意外和疾病带来的风险足以摧毁一个家庭。
所以,奶爸也建议大家配置齐全保障型保险后,再考虑年金险这类储蓄险。
关于健康类保险怎么配置?可以看看奶爸的文章:2024年买保险要怎么买?(附买保险的详细介绍)
2、有一笔长期不用的闲钱
年金险的最大缺点是流动性差,一般前几年都是在缴费。
如果中途需要着急用钱,想要将保单里的钱取出来,可能会亏损本金。
因此,大家可以将自己长期不用的钱购买年金险,不影响基本的生活。
3、追求资金稳健、安全增值
有人喜欢炒股票这种高风险、高收益的理财方式,以此获得高回报。
也有人就喜欢稳定的、低风险的投资,不想亏损本金。
年金险就属于偏保守的理财方式,投保后也不用操作保单,静静地等待保单增值就行,省力又省心。
二、哪个保险公司的年金险好?
养老年金险产品比较复杂,包括年金、祝寿金、身故金,以及现金价值、保证领取和万能账户等。
面对这些选择,首先需要明确你的养老资金使用目标:
养老金是个人需求,还是要考虑家人。
个人需求:
如果你的养老资金主要为自己使用,可以选择年金收益较高的产品。
不必过分关注保证领取和现金价值,甚至要牺牲这些以换取更高的年金收益。
考虑家人:
需要考虑保证领取的时间和现金价值的持续性。
同时,要考虑到不同年龄段现金价值的变化情况。
但较高的现金价值可能会降低每年领取的年金金额。
下面奶爸也给大家介绍几款优秀的年金险产品:

1、年金领取
从年金起领时间来看,
富年年1号和快享福2号领取时间比较快,
最快保单满5年就能开始领取养老金。
其余几款最早55岁(仅限女性)起才能领取,
年龄偏大、临近退休,想要早点领钱出来花的,可以重点关注富年年1号和快享福2号。
年金领取金额设计上,
大多数产品都是固定每年领多少钱,只有两款产品的设计有点【与众不同】——越老越值钱:
鑫禧年年锦鲤版方案2、递增型:领取后每5年递增5%,
龙抬头龙行版A款:70岁前基本保额*100%;70-79岁基本保额*200%;80-89岁基本保额*500%;90岁后基本保额*800%。
这类型的年金领取设计,更适合家族本身有长寿基因、自身身体条件也比较健康的人群,
保证领取上,
鑫禧年年锦鲤版、福裕未来和龙抬头龙行版A款,这3款产品有保证领取,
前面两款保证领取已交保费/保证领取10年,最后一款保证领取20年,
有保证领取相对来说,更适合想要有稳定保底利益的人群选择。
年金领取后,这几款产品依然有现金价值,且现金价值持续时间都非常长:
龙抬头龙行版A款:现金价值持续到90岁;
鑫享久久双子星A:现金价值持续到98岁;
其余4款:现金价值持续终身。
总体来说现金价值持续时间差别不算很大。
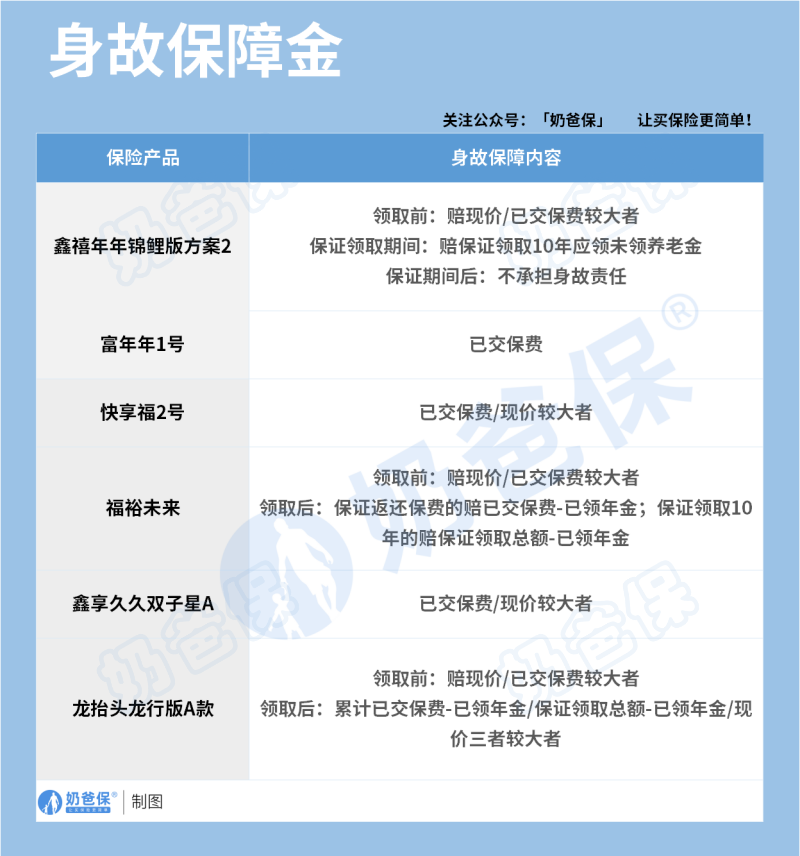
2、身故保障金

有保证领取的,比如鑫禧年年锦鲤版、福裕未来和龙抬头龙行版A款,
领取前赔现金价值或已交保费较大者,领取后是赔保证领取年金金额-已领年金。
可以解决万一领取年金没几年就身故,却只能拿回几十年前保费的尴尬。
没有保证领取的,要么赔已交保费,要么赔现金价值或已交保费较大者。
不管怎样你所交的保费最低都是可以拿回来的。
3、其他保障及保单权益

保单贷款和减保几乎是所有产品都有。
其中,快享福2号服务内容是非常有特色的,
满足一定保费,有机会对接养老社区,享受VIP或者是系列护理服务。
对于追求品质生活的朋友来说还是不错的。
而鑫享久久双子星A和龙抬头龙行版A款还有祝寿金和满期金,不过领取年龄都比较高,
前者要到99岁才能领取,后者在106岁才能领。
能领到的人,不算多,所以这个保障几乎可以忽略不计了。
三、奶爸总结
如果你有养老的需求且追求安全稳妥的养老方式,已经配齐了保障型保险,手里还有闲钱的话,
年金险是值得买的,可以趁自己年轻,提前规划一笔养老金,让老年的生活更加安稳且体面。
如果大家挑选保险有什么困难,可以扫码关注:奶爸保公众号进行1对1咨询。
现在关注“奶爸保”公众号,回复“官网”,还可以免费领取价值199元的保障大礼包哦,让您买保险变得更简单。
微信扫一扫
微信扫一扫
关注微信
客服热线
奶爸保

