现在的孩子成长环境复杂,重疾发病率呈上升趋势,给孩子配置重疾险成了很多家长的必修课。
复星联合健康推出的妈咪爱在儿童重疾险,凭借全面的保障和灵活的责任,受到不少关注。
这款产品到底怎么样,是否适合给孩子投保,我们从三个维度来详细分析。
一、复星联合妈咪保贝重疾险怎么样?适合给孩子投保吗?

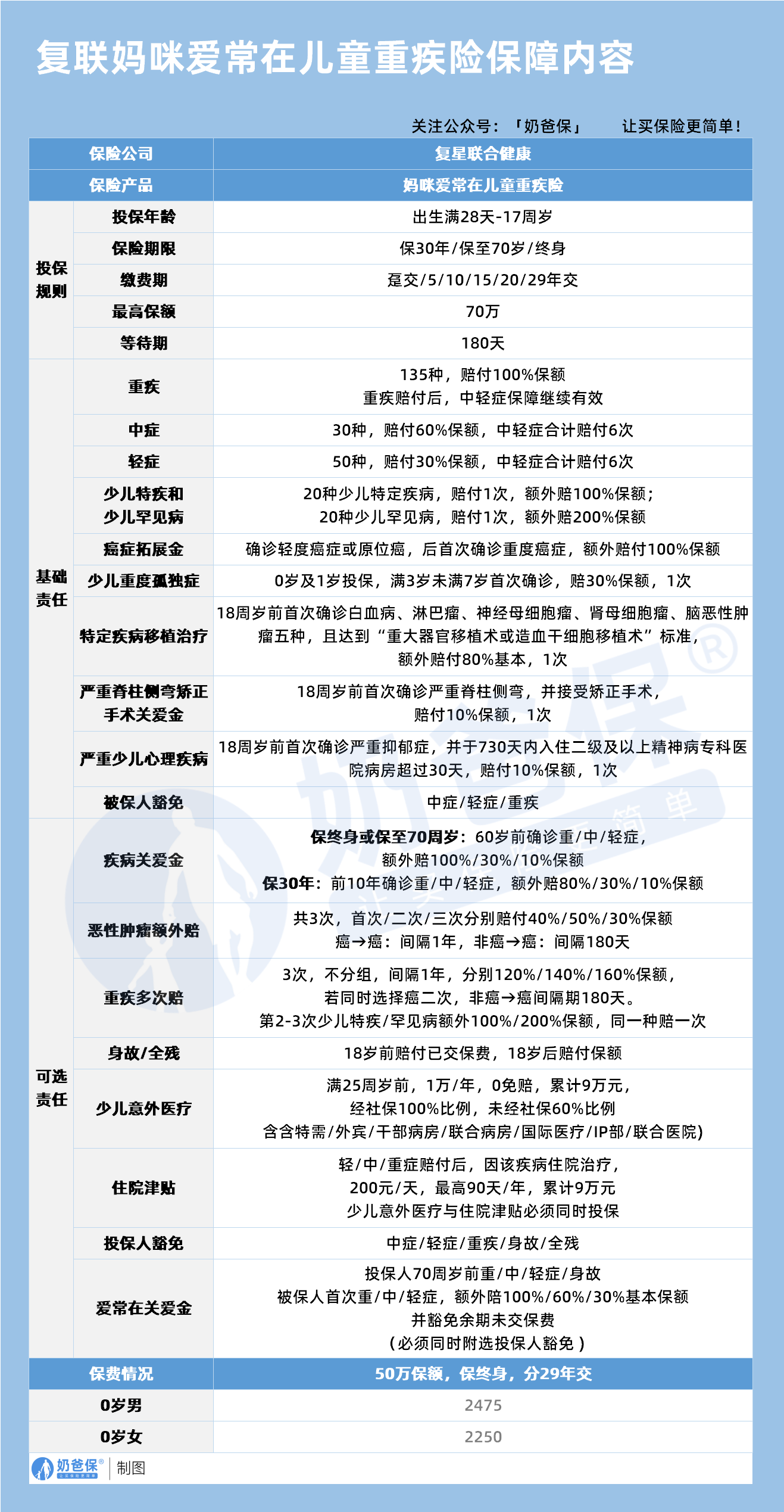
妈咪爱在的投保年龄覆盖出生满 28 天到 17 周岁,保险期限可选择保 30 年、保至 70 岁或终身。
缴费期有趸交、5 年、10 年、15 年、20 年、29 年多种选择,能匹配不同家庭的财务规划。
最高保额可达 70 万,等待期 180 天,在同类产品中属于常规设置,保障力度充足。
重疾保障包含 135 种疾病,赔付 100% 保额,重疾赔付后中症保障继续有效,这点很实用。
中症有 30 种,赔付 60% 保额,中轻症合计可赔付 6 次,多次赔付的设计能应对复发风险。
轻症有 50 种,赔付 30% 保额,同样纳入多次赔付范围,覆盖了常见的轻度疾病场景。
少儿特疾和罕见病是这款产品的亮点,20 种少儿特定疾病额外赔 100% 保额。
20 种罕见病额外赔 200% 保额,这些都是儿童阶段高发的类型,比如白血病、神经母细胞瘤等。
癌症拓展金针对轻度癌症或原位癌,首次确诊重度癌症时额外赔付 100% 保额,强化了癌症保障。
少儿重度孤独症的保障也很贴心,0 岁及 1 岁投保,3 岁未满 7 岁首次确诊赔 30% 保额。
特定疾病移植治疗金针对白血病等五种疾病,达到移植标准额外赔 80% 保额,覆盖高额治疗费用。
严重脊柱侧弯矫正手术关爱金,18 岁前确诊并手术赔 10% 保额,关注儿童骨骼发育相关重疾。
严重少儿心理疾病保障,18 岁前确诊严重抑郁症并满足住院条件,赔 10% 保额,重视儿童心理健康。
被保人豁免包含中症、轻症、重疾,确诊后可豁免后续保费,减轻家庭经济压力。
疾病关爱金的设计分两种情况,保终身或保至 70 岁,60 岁前确诊重中轻症额外赔。
保 30 年的话,前 10 年确诊重中轻症额外赔,进一步提升了关键年龄段的保障力度。
妈咪爱在的可选责任丰富,能根据家庭需求灵活搭配,提升保障的针对性。
重疾多次赔可选,3 次不分组,间隔 1 年,分别赔付 120%、140%、160% 保额,提升多次重疾保障。
若同时选癌二次,非癌到癌间隔 180 天,癌到癌间隔 1 年,第 2-3 次少儿特疾 / 罕见病额外赔。
恶性肿瘤额外赔共 3 次,首次、二次、三次分别赔付 40%、50%、30% 保额,强化癌症持续治疗保障。
身故 / 全残责任可选,18 岁前赔付已交保费,18 岁后赔付保额,兼顾保障与储蓄属性。
少儿意外医疗责任,满 25 周岁前每年 1 万保额,0 免赔,累计 9 万元,经社保 100% 比例赔付。
未经社保按 60% 比例赔付,还含特需、国际医疗等高端病房,满足不同就医需求。
住院津贴责任,轻中重症赔付后,因该疾病住院每天 200 元,最高 90 天 / 年,累计 9 万元。
少儿意外医疗与住院津贴必须同时投保,适合希望覆盖医疗和住院成本的家庭。
投保人豁免责任可选,包含中症、轻症、重疾、身故 / 全残,投保人出险后豁免被保人保费。
爱常在关爱金需要同时附投保人豁免,被保人首次确诊重中轻症,额外赔并豁免保费。
这些可选责任让产品既能做基础保障,也能升级为全面的终身保障,适配不同预算。
以 50 万保额、保终身、分 29 年交为例,0 岁男宝保费 2475 元 / 年,0 岁女宝 2250 元 / 年。
这个保费水平在同类儿童重疾险中处于中等偏下,性价比优势明显,适合工薪家庭。
投保规则灵活,缴费期长的选择能摊平每年保费压力,同时充分利用豁免条款的优势。
对于预算有限的家庭,可以选择保 30 年,搭配基础责任,用较低保费获得关键年龄段保障。
预算充足的家庭,可附加重疾多次赔、恶性肿瘤额外赔等可选责任,构建更全面的保障网。
产品的等待期 180 天,虽然不算最短,但在合理范围内,不影响核心保障的有效性。
需要注意的是,少儿意外医疗和住院津贴必须同时投保,投保人豁免和爱常在关爱金也需绑定。
这些绑定条款在选择时需要结合家庭需求,避免不必要的保费支出,优先核心保障。
二、奶爸总结
综合来看,复星联合妈咪爱在儿童重疾险的核心保障全面,特色责任突出,可选责任灵活。
保费性价比高,能适配不同预算的家庭,是给孩子投保重疾险的优质选择之一。
家长在选择时,可根据孩子的年龄、家庭预算和保障需求,合理搭配责任,构建专属保障。
给孩子配置重疾险,本质是为未来的健康风险托底,妈咪爱在能成为这份托底的可靠选择。
奶爸也给大家推荐几款优质的重疾险产品:
1、君龙人寿超级玛丽15号
第一,结节保障超全面
自带保障在原有肺结节基础上,拓展到乳腺/甲状腺结节,范围更广了。
可以说是目前市场上,少有的三大高发结节都有保障的产品。
第二,癌症保障丰富
超玛15号的癌症保障,从早期到晚期,都安排得妥妥的。
本身自带癌症拓展金,
首次确诊原位癌/轻度癌症后,确诊恶性肿瘤—重度,额外赔50%。
如果觉得不够,还可以附加以下保障:
癌症津贴或癌症多次赔(二选一):间隔一定周期后,可以赔一笔钱用于癌症持续治疗,癌症津贴有次数限制,多次赔则不限次数。
癌症重度特药治疗金:确诊癌症后需要吃高价特药,做过相关手术可以赔50%保额。

第三,重疾多次赔灵活选
重疾多次赔可以按需选择:
65周岁版,要求是65岁前确诊,额外赔2次,每次赔120%保额;
另一版则是不限年龄,额外赔2次,每次赔120%保额。

同种不同种都赔,且同种间隔周期短,只要2年
像心脏病术后复发了也能保,不用怕赔过一次就没保障了。
【适合人群】
看中结节、癌症保障,预算不多的朋友。
2、复星联合达尔文12号
第一,自带意外重疾额外赔和住院津贴。
前者因为意外导致首次重疾,可多赔35%基本保额。
等于一张保单覆盖重疾+意外,且是保至终身的双重保障!
后者在60周岁前未发生重疾,60岁后确诊,每天给付0.1%基本保额作为住院津贴。
人一辈子不一定会得重疾,但60岁后难免因小病小痛住院,
达尔文12号这个保障,可以让不确定的赔付变得更确定。
不过,这里需要注意的是,如果后续重疾/身故/全残,
会扣掉累计已给付的住院津贴金额后,再赔付。
第二,可选责任丰富
达尔文12号多重附加保障:
重疾多次赔:分65周岁版和终身版(二选一),满足多种人群需要;
重疾保费补偿:缴费期内发生重疾返还保费,实现“重疾免单”;
疾病关爱金/顶梁柱关爱保险金:家庭责任最重阶段赔更多;
癌症津贴:癌症间隔一定周期就能获得一笔理赔金。
第三,理赔门槛更低
5种特定重疾(如严重心肌炎)、原位癌、癌症津贴赔付,都比同类产品更宽松。
【适合人群】
看重理赔门槛、重疾返还保费的朋友
3、复星联合医联有盟
第一,轻中症保障灵活
必选保障是重疾,像轻中症保障、身故保障,可以加钱获得。
如果预算有限,也可以只买个重疾,先把大病保障做好;
如果预算多一点,建议大家还是要附加轻中症保障。
第二,自带一般医疗金
医联有盟自带医疗金,非常实用:
保单前5年,每年提供报销额度=0.5%*保额,100%报销,
未用完可累计,终身有效,身故/全残一次性赔剩余额度!

像买药、体检、看牙等日常开支,都能用上。
可以说是实打实把钱返还给客户使用!
第三,健康告知非常宽松
健康告知只有4条:
比如过去1年内的检查异常、是否有被医生建议住院或手术;
过去2年内的手术情况以及过去5年内的疾病情况。
针对非常高发的甲状腺/乳腺/肺结节,没有问询是否有进行手术,也没有问询是否多发,
只要结节等级在3级以内,结节直径符合要求,就有机会标体承保!
就连癌症,如果5年前已经治愈,没有复发和转移,
同时不涉及其他健康告知,也有机会投保!
【适合人群】
有健康异常的、注重就医资源和健康管理,看中产品实用性的朋友。
4、瑞华健康华佗1号康泰版
第一,基础保障扎实
轻中重疾保障都涵盖了,且轻症+中症赔付次数共7次,
目前市场上赔付次数算比较高的。
且重疾赔完,轻中症不分组还能继续赔,
不分组的好处就在于,赔付规则更宽松。
第二,性价比高
同样50万保额,保终身,基础保障,分30年交,
30岁人群投保华佗1号康泰版,比超级玛丽和达尔文便宜100元/年!
30年下来立省3000块!
第三,可选保障丰富
如果预算比较多,还可以附加:
重疾多次赔、疾病关爱金、癌症津贴、重疾保费补偿金和身故保障。
都是目前市场上热门可选保障内容,实用性强。
【适合人群】
追求高性价比、看中基础保障全面的朋友。
微信扫一扫
微信扫一扫
关注微信
客服热线
奶爸保

