超级玛丽重疾险系列,几乎都是每年的网红爆款产品,
今年最新版本是——超级玛丽13号重疾险,一如既往的出色!
很多人在做功课或实际投保的时候,可能会有这样或那样的问题想了解。
我汇总了一下大家咨询频率最高的10条问题:
包括超级玛丽13号在哪里可以买、缴费期怎么选?
又或者超级玛丽13号重疾险有没有哪些缺点等等。
一起来了解一下吧!
一、超级玛丽13号重疾险基础保障内容有哪些?
超级玛丽13号重疾险的基础保障内容有这些:

超级玛丽13号重疾险的必选责任包括有:
轻症+中症+重疾+肺癌关爱金+癌症拓展金。
重疾和大多数产品保障差不多,来简单说说以下几点:
1、轻中症保障灵活
轻中症累计赔6次,赔付非常灵活,
且重疾赔付之后,0间隔期可以继续赔轻中症,非常优秀!
2、癌症保障非常全面
自带肺癌关爱金和癌症拓展金,
比如肺结节切除术后病理检查为非恶性或原位癌赔5%保额,术后间隔1年,确诊肺癌额外赔30%保额。

要知道,这几年有不少肺结节患者,
虽然说大多数肺结节可能是良性疾病,
但也有小部分可能进展为肺癌,而肺癌也是我国发病率非常高的癌症之一。
超级玛丽13号重疾险这个自带保障还是非常实用的。
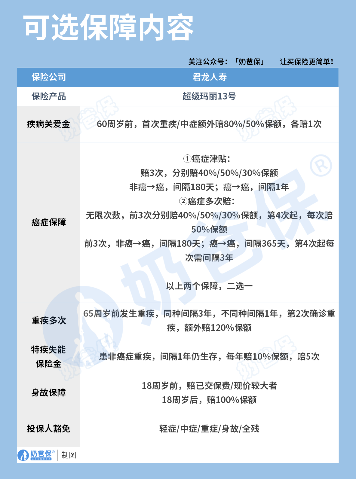
二、超级玛丽13号重疾险可选保障要怎么选?
超级玛丽13号重疾险可选保障内容如下:

常见的身故保障、投保人豁免这些就不多说了,
重点给大家介绍以下几点:
1、关键年龄段额外赔,保额更高更安心
为了加强关键年龄段的保障,这款产品提供了疾病关爱金和重疾二次赔的可选责任。
附加上疾病关爱金,在60岁前发生重疾和中症,可以分别额外赔付80%和50%,
假设基础保额是50万,重疾最多能赔到90万,中症最多能赔到55万。
附加上重疾二次赔,在65岁前首次确诊重疾,间隔3年后,再次确诊同种重大疾病,
或间隔1年确诊与首次重疾不同的其他重疾,赔付120%基本保额。
2、癌症保障非常全面
可选的癌症保障中,有两种方式可选:
癌症津贴,
首次确诊重疾为癌症,间隔1年后,如果癌症有新发、复发、持续、转移状态中的一种,都可以再次进行赔付,依次赔付40%/50%/30%,累计赔付120%;
如果首次重疾为非癌症,那间隔180天后,就能进行再次赔付。
癌症多次赔,
在癌症津贴的基础上增加了无限次赔,也就是说依次赔付40%/50%/30%后,
间隔3年,如果癌症仍然有新发、复发、持续、转移状态,可以再赔50%,不限次数。
三、超级玛丽13号重疾险增值服务有哪些?
除了常规7项健康管理服务,如健康咨询、重疾门诊绿通等等。

超级玛丽13号重疾险针对投保的肺结节患者推出了全国首例,专属肺结节健康管理服务。
由责任类服务、权益类服务这两大模块组成。
该服务贯穿结节(随访)→癌症(手术)→术后(恢复)整个环境,无论处于哪个病程都安心守护。
想要了解更多增值服务内容,可以点这里咨询规划师帮您讲解。
四、超级玛丽13号重疾险有哪些不足?
不过超级玛丽13号重疾险也存在一点点不足:
相比市场上一些等待期较短的同类产品,等待期仅为90天。
但考虑到保险公司需要控制风险,这一设置也属合理范畴。
五、超级玛丽13号重疾险核保严格吗?
超级玛丽13号重疾险核保尺度非常宽松,像三高、甲状腺类疾病、乳腺类疾病、乙肝、肺结节等常见疾病,
智能核保的时候,提供加费承保机会。

针对复杂一点点,又略严重一些的疾病,
3月31日前,放宽人工核保尺度:

就拿宫颈原位癌来说,大多数重疾险,都是拒保的,
但只要手术治疗6个月后,近期半年内且最近复查TCT及HPV正常,
无身故责任时,超级玛丽13号重疾险可以除外承保。
对于买不到保险来说,除外承保,起码其他疾病等问题,都能保上。
这个核保已经非常宽松了!
有需要进行健康告知,又拿捏不清楚怎么做的朋友,
六、超级玛丽13号重疾险适合哪些人群投保?
总的来说,超级玛丽13号重疾险适合以下人群投保:
1、健康异常人群
正如前面提的,超级玛丽13号重疾险核保方式友好:
智能核保加费承保+人工核保限时放宽尺度。
非常适合健康异常人群投保。
2、预算不多或加保人群
超级玛丽13号重疾险缴费期最长可选35年,保障期限可选保终身或保定期,且不捆绑身故保障。
相对来说,投保门槛已经非常低了,预算有限或想要加保都是不错的选择。
3、追求保障全面、高性价比人群
超级玛丽13号重疾险,基础保障全面,自带肺癌关爱金和癌症拓展金,
同时还有超实用可选保障,预算足的随时可以附加更多心仪保障。
不管是追求性价比还是全面保障人群,超级玛丽13号重疾险都能选出适配方案。
七、超级玛丽13号重疾险怎么投保更好?
超级玛丽13号重疾险怎么买比较好呢?
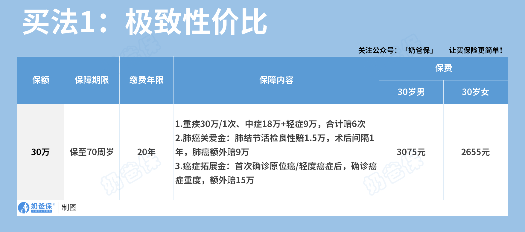
方案1:预算有限、追求极致性价比
手里的预算不是很多,但又想先把保障做好,
可以优先考虑保额,其次才是保障期限。
超级玛丽13号保障期限可选保至70周岁or保终身,
在预算不足的情况下,就暂时选择【保至70周岁】,
降低保费压力,等后续有钱再补充。
具体方案参考如下:
以30岁人群,买30万保额,分20年交为例子。

男性每年保费在3000+元左右,月均250+元;
女性就更便宜了,一年只要2600+,月均210+。
方案2:基础保障
不过方案1仅能保至70周岁,如果你想要保终身,
预算再多一点点,可以考虑第二种买法:

同样的保障内容、同样的人,保终身保费每年贵了这么多:
30岁男=3525-3075=450元
30岁女=3237-2655=582元
也就是每天多个一两块钱,保障时间更充足了。
另外,如果手里还有预算的话,
建议可以附加一项重疾多次赔,不用担心重疾赔完一次就没有保障。
价格也只是涨了 200 块左右。
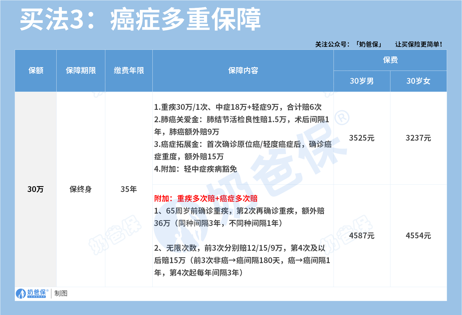
方案3:癌症多重保障
我们都知道,癌症的治疗周期长,且费用高,每年的家庭经济压力不可谓不大。
虽然超级玛丽13号癌症保障还是不错的,
但如果家族有癌症病史、又或者非常看中癌症保障的朋友,预算比较充裕。
可以考虑第3种买法:

方案4:高保额全面保障型
对于预算比较充裕、追求全方位、无死角保障的朋友来说,
可以在保额、以及附加保障内容上,进行优化。
比如保额可以买到50万,除了附加重疾多次赔外,
还可以考虑附加癌症保障或身故保障等等。
这里我们以30岁人群,买50万保额,分35年交为例子,
来看买法4:

八、超级玛丽13号重疾险在哪里可以买?
在各大正规代理渠道均可购买!
也可以直接点这里,联系我们给您发送投保链接,
可以帮您详细厘清需求、分析产品、及定制专属个人投保方案!
九、超级玛丽13号重疾险缴费期怎么选?
有几种交费方式可以选,分别是:
10年交、15年交、20年交、30年交和35年交。
那这么多缴费期怎么选呢?
我以30岁男性,投保30万,保终身为例子,来看看不同缴费期的保费情况:

可以直观地看到:
缴费期越长,年交保费越少,但总保费越多;
缴费期越短,年交保费越多,但总保费越低。
我更建议大家选缴费期长的,
一来可以减轻每年的缴费压力,一年3千多和一年8千多,压力骤减不少。
二来,加大保费豁免几率,充分发挥杠杆作用,
超级玛丽13号可附加被保人豁免责任,即缴费期内出险有机会豁免剩余保费,保障继续有效。
三来,其实考虑通货膨胀,将来的钱价值没有现在高,
所以看起来是有点吃亏了,但拉长远来看,也还好。
十、君龙人寿保险靠谱吗?
君龙人寿成立于2008年,现注册资本21亿元,总部位于厦门,
由厦门建发集团有限公司和台湾人寿保险股份有限公司共同发起成立。
先说一下厦门建发集团有限公司,
它是厦门市属国有独资企业,创立于1980年。
现主要业务涵盖供应链运营、城市建设与运营、旅游会展、医疗健康以及新兴产业投资等领域,已连续多年登榜“《财富》世界500强”。

再来看看台湾人寿保险股份有限公司,
这是台湾地区第一家寿险公司,成立于1947年,2015年正式成为中信金控100%持股之子公司。
同时也是全球品牌100大寿险公司,及台湾地区获利前5大寿险公司。
现资产总额高达 4969亿元!
两家企业可谓是强强联合了。
奶爸也给大家汇总了近年来君龙人寿的偿付能力情况:

综合偿付能力和核心偿付能力都远超监管要求,风险综合评级稳定维持在B或BB级。
经营非常稳健!
十一、奶爸总结
关于超级玛丽13号重疾险的高频问题汇总,我们就分享到这里,
总的来说,这款产品保司整体实力不错,偿付能力也是非常给力的,
基础保障内容全面,核保宽松,适合大多数人投保。
奶爸也给大家推荐几款优质的重疾险产品:
1、君龙人寿超级玛丽15号
第一,结节保障超全面
自带保障在原有肺结节基础上,拓展到乳腺/甲状腺结节,范围更广了。
可以说是目前市场上,少有的三大高发结节都有保障的产品。
第二,癌症保障丰富
超玛15号的癌症保障,从早期到晚期,都安排得妥妥的。
本身自带癌症拓展金,
首次确诊原位癌/轻度癌症后,确诊恶性肿瘤—重度,额外赔50%。
如果觉得不够,还可以附加以下保障:
癌症津贴或癌症多次赔(二选一):间隔一定周期后,可以赔一笔钱用于癌症持续治疗,癌症津贴有次数限制,多次赔则不限次数。
癌症重度特药治疗金:确诊癌症后需要吃高价特药,做过相关手术可以赔50%保额。

第三,重疾多次赔灵活选
重疾多次赔可以按需选择:
65周岁版,要求是65岁前确诊,额外赔2次,每次赔120%保额;
另一版则是不限年龄,额外赔2次,每次赔120%保额。

同种不同种都赔,且同种间隔周期短,只要2年
像心脏病术后复发了也能保,不用怕赔过一次就没保障了。
【适合人群】
看中结节、癌症保障,预算不多的朋友。
2、复星联合达尔文12号
第一,自带意外重疾额外赔和住院津贴。
前者因为意外导致首次重疾,可多赔35%基本保额。
等于一张保单覆盖重疾+意外,且是保至终身的双重保障!
后者在60周岁前未发生重疾,60岁后确诊,每天给付0.1%基本保额作为住院津贴。
人一辈子不一定会得重疾,但60岁后难免因小病小痛住院,
达尔文12号这个保障,可以让不确定的赔付变得更确定。
不过,这里需要注意的是,如果后续重疾/身故/全残,
会扣掉累计已给付的住院津贴金额后,再赔付。
第二,可选责任丰富
达尔文12号多重附加保障:
重疾多次赔:分65周岁版和终身版(二选一),满足多种人群需要;
重疾保费补偿:缴费期内发生重疾返还保费,实现“重疾免单”;
疾病关爱金/顶梁柱关爱保险金:家庭责任最重阶段赔更多;
癌症津贴:癌症间隔一定周期就能获得一笔理赔金。
第三,理赔门槛更低
5种特定重疾(如严重心肌炎)、原位癌、癌症津贴赔付,都比同类产品更宽松。
【适合人群】
看重理赔门槛、重疾返还保费的朋友
3、复星联合医联有盟
第一,轻中症保障灵活
必选保障是重疾,像轻中症保障、身故保障,可以加钱获得。
如果预算有限,也可以只买个重疾,先把大病保障做好;
如果预算多一点,建议大家还是要附加轻中症保障。
第二,自带一般医疗金
医联有盟自带医疗金,非常实用:
保单前5年,每年提供报销额度=0.5%*保额,100%报销,
未用完可累计,终身有效,身故/全残一次性赔剩余额度!

像买药、体检、看牙等日常开支,都能用上。
可以说是实打实把钱返还给客户使用!
第三,健康告知非常宽松
健康告知只有4条:
比如过去1年内的检查异常、是否有被医生建议住院或手术;
过去2年内的手术情况以及过去5年内的疾病情况。
针对非常高发的甲状腺/乳腺/肺结节,没有问询是否有进行手术,也没有问询是否多发,
只要结节等级在3级以内,结节直径符合要求,就有机会标体承保!
就连癌症,如果5年前已经治愈,没有复发和转移,
同时不涉及其他健康告知,也有机会投保!
【适合人群】
有健康异常的、注重就医资源和健康管理,看中产品实用性的朋友。
4、瑞华健康华佗1号康泰版
第一,基础保障扎实
轻中重疾保障都涵盖了,且轻症+中症赔付次数共7次,
目前市场上赔付次数算比较高的。
且重疾赔完,轻中症不分组还能继续赔,
不分组的好处就在于,赔付规则更宽松。
第二,性价比高
同样50万保额,保终身,基础保障,分30年交,
30岁人群投保华佗1号康泰版,比超级玛丽和达尔文便宜100元/年!
30年下来立省3000块!
第三,可选保障丰富
如果预算比较多,还可以附加:
重疾多次赔、疾病关爱金、癌症津贴、重疾保费补偿金和身故保障。
都是目前市场上热门可选保障内容,实用性强。
【适合人群】
追求高性价比、看中基础保障全面的朋友。
微信扫一扫
微信扫一扫
关注微信
客服热线
奶爸保

