在为孩子规划健康保障时,家长们往往在众多少儿重疾险产品中反复权衡。
复星联合妈咪保贝爱常在重疾险备受关注,其中身故保障更是大家热议的焦点。
这款产品的身故保障究竟好不好?少儿重疾险到底有没有必要附加身故责任?
这些问题不仅关系到孩子未来的保障力度,还与家庭的经济规划紧密相连。
接下来,奶爸就给大家进行详细介绍。
一、复星联合妈咪保贝爱常在重疾险身故保障好吗?
复星联合妈咪保贝爱常是包含身故保障的,不过属于可选保障,可以自由附加。

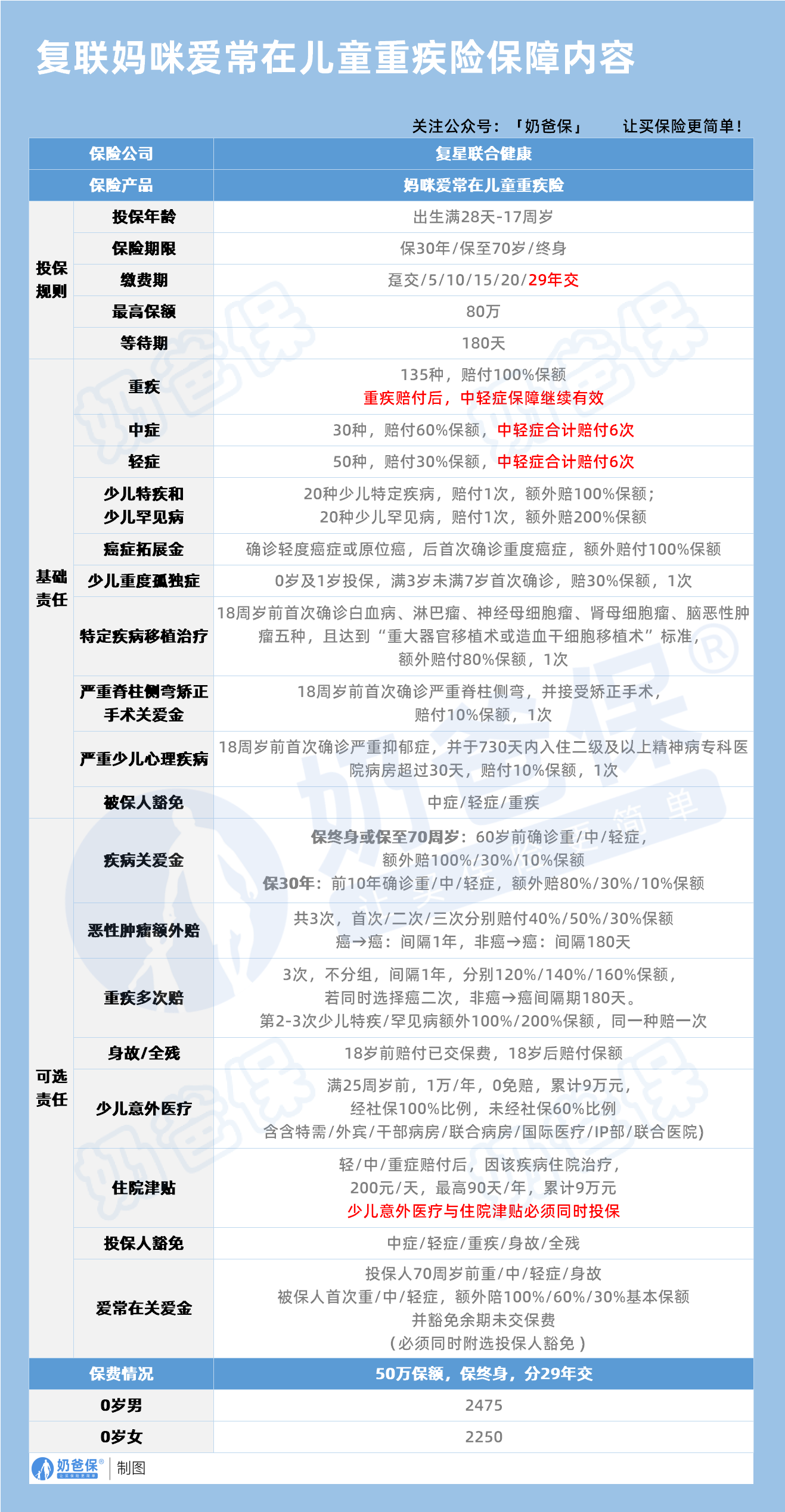
复星联合妈咪保贝爱常在重疾险的保障非常扎实:
重疾保障:
保障135种重疾,赔付 100% 保额,仅赔付 1 次,重疾赔付后中症和轻症继续有效。
中轻症保障:
包含 30 种中症疾病、50 种轻症疾病,中症赔付比例为 60% 保额,轻症赔付比例为 30% 保额,二者共计赔付 6 次。
少儿特疾与罕见疾病保障:
设有 20 种少儿特定疾病保障,20 种罕见疾病。
特疾额外赔付 100% 保额,罕见疾病额外赔付 200% 保额。
癌症拓展金:
若先确诊轻度癌症和原位癌,之后患重度癌症,可额外多赔 100% 保额。
重度孤独保险金(0 - 1 岁被保人专属):
若孩子在 3 至 7 岁期间确诊患有孤独症,将直接获得 30% 保额赔付。这为孤独症儿童家庭提供了专项经济支持。
特定疾病器官移植保险金:
孩子 18 岁前患白血病、淋巴瘤、神经母细胞瘤、肾母细胞瘤和脑恶性肿瘤这 5 种疾病,并需要做移植手术,可额外赔 80% 保额。为特定重大疾病移植手术提供资金补充,助力孩子更好地接受治疗。
严重脊柱侧弯保险金:
孩子未成年之前,因脊柱侧弯需要做手术,赔付 10% 保额。为孩子可能面临的脊柱侧弯手术提供经济保障。
严重少儿心理疾病保障:
孩子 18 岁前,因重度抑郁症在730天内在精神科住院超过 30 天,赔付 10% 保额。
可选保障方面,
复星联合妈咪保贝爱常在重疾险提供关爱金、恶性肿瘤额外赔、身故/全残、少儿意外医疗、住院津贴等保障,非常丰富,极大地拓展了产品的保障面。
总的来说,
复星联合妈咪保贝爱常在重疾险专为少儿定制,无论是尚在婴幼儿期的孩子,还是已经步入青少年阶段的少年,都能从中获得全面保障。
在保障内容上,这款产品不仅充分考虑了少儿高发重疾的保障需求,像白血病、重症手足口病等;
还兼顾了少儿时期可能面临的特殊疾病风险,例如孤独症、抑郁症等,填补了市场上部分保障空白。
对于注重全面保障的家庭而言,在孩子成长过程中,无论是重大疾病、特定疾病,还是一些特殊健康问题,都希望能获得经济支持。
二、少儿重疾险需要身故责任吗?
少儿重疾险的核心功能是为孩子在罹患重大疾病时提供经济支持,用以支付高昂的医疗费、弥补家长照顾孩子导致的收入损失和后续康复护理费用等。
从这个角度出发,身故责任并非少儿重疾险的首要关注点。
毕竟,孩子不幸身故后,家庭后续因孩子重疾产生的医疗、康复等费用需求便不复存在。
尽管孩子身故风险相对较低,但当悲剧发生时,身故责任赔付的资金可在一定程度上缓解家庭的经济困境。
对于一些家庭而言,这部分赔付可以用于处理丧葬事宜,或者在心理创伤之外,给予家庭一定经济缓冲,帮助家庭渡过艰难时期。
然而,这种经济补偿更多是一种事后的安慰,并非解决少儿健康风险的核心手段。
在孩子的保障体系中,除了重疾险,还可通过购买定期寿险来获取身故保障。
定期寿险保费相对较低,能以较少的费用为孩子提供一定额度的身故保障。
这使得家庭在不依赖重疾险身故责任的情况下,也能满足对孩子身故保障的需求,且不会因在重疾险中附加身故责任而大幅增加保费支出。
奶爸的建议是:少儿重疾险是否需要身故责任,需根据家庭实际情况判断。
对于经济条件较好、希望在一份保险中涵盖多种保障的家庭,可考虑带有身故责任的少儿重疾险;而对于预算有限、更关注重疾保障的家庭,不选择身故责任,
将重疾险专注于重疾保障,定期寿险负责身故保障,这样的搭配既能确保在孩子面临不同风险时都有相应的经济支持,又能避免因在一个险种中过度追求全面保障而导致保费过高。
三、奶爸总结
复星联合妈咪保贝爱常在重疾险保障全面,也不捆绑身故保障,还是很值得家长给孩子买的。
至于少儿重疾险是否需要身故责任,
经济宽裕且追求一站式全面保障的家庭,可将身故责任纳入少儿重疾险考量;
而预算有限、着重于重疾保障力度的家庭,通过搭配定期寿险等其他险种,能更高效地利用保险资源。
奶爸也给大家推荐几款优质的重疾险产品:
1、君龙人寿超级玛丽15号
第一,结节保障超全面
自带保障在原有肺结节基础上,拓展到乳腺/甲状腺结节,范围更广了。
可以说是目前市场上,少有的三大高发结节都有保障的产品。
第二,癌症保障丰富
超玛15号的癌症保障,从早期到晚期,都安排得妥妥的。
本身自带癌症拓展金,
首次确诊原位癌/轻度癌症后,确诊恶性肿瘤—重度,额外赔50%。
如果觉得不够,还可以附加以下保障:
癌症津贴或癌症多次赔(二选一):间隔一定周期后,可以赔一笔钱用于癌症持续治疗,癌症津贴有次数限制,多次赔则不限次数。
癌症重度特药治疗金:确诊癌症后需要吃高价特药,做过相关手术可以赔50%保额。

第三,重疾多次赔灵活选
重疾多次赔可以按需选择:
65周岁版,要求是65岁前确诊,额外赔2次,每次赔120%保额;
另一版则是不限年龄,额外赔2次,每次赔120%保额。

同种不同种都赔,且同种间隔周期短,只要2年
像心脏病术后复发了也能保,不用怕赔过一次就没保障了。
【适合人群】
看中结节、癌症保障,预算不多的朋友。
2、复星联合达尔文12号
第一,自带意外重疾额外赔和住院津贴。
前者因为意外导致首次重疾,可多赔35%基本保额。
等于一张保单覆盖重疾+意外,且是保至终身的双重保障!
后者在60周岁前未发生重疾,60岁后确诊,每天给付0.1%基本保额作为住院津贴。
人一辈子不一定会得重疾,但60岁后难免因小病小痛住院,
达尔文12号这个保障,可以让不确定的赔付变得更确定。
不过,这里需要注意的是,如果后续重疾/身故/全残,
会扣掉累计已给付的住院津贴金额后,再赔付。
第二,可选责任丰富
达尔文12号多重附加保障:
重疾多次赔:分65周岁版和终身版(二选一),满足多种人群需要;
重疾保费补偿:缴费期内发生重疾返还保费,实现“重疾免单”;
疾病关爱金/顶梁柱关爱保险金:家庭责任最重阶段赔更多;
癌症津贴:癌症间隔一定周期就能获得一笔理赔金。
第三,理赔门槛更低
5种特定重疾(如严重心肌炎)、原位癌、癌症津贴赔付,都比同类产品更宽松。
【适合人群】
看重理赔门槛、重疾返还保费的朋友
3、复星联合医联有盟
第一,轻中症保障灵活
必选保障是重疾,像轻中症保障、身故保障,可以加钱获得。
如果预算有限,也可以只买个重疾,先把大病保障做好;
如果预算多一点,建议大家还是要附加轻中症保障。
第二,自带一般医疗金
医联有盟自带医疗金,非常实用:
保单前5年,每年提供报销额度=0.5%*保额,100%报销,
未用完可累计,终身有效,身故/全残一次性赔剩余额度!

像买药、体检、看牙等日常开支,都能用上。
可以说是实打实把钱返还给客户使用!
第三,健康告知非常宽松
健康告知只有4条:
比如过去1年内的检查异常、是否有被医生建议住院或手术;
过去2年内的手术情况以及过去5年内的疾病情况。
针对非常高发的甲状腺/乳腺/肺结节,没有问询是否有进行手术,也没有问询是否多发,
只要结节等级在3级以内,结节直径符合要求,就有机会标体承保!
就连癌症,如果5年前已经治愈,没有复发和转移,
同时不涉及其他健康告知,也有机会投保!
【适合人群】
有健康异常的、注重就医资源和健康管理,看中产品实用性的朋友。
4、瑞华健康华佗1号康泰版
第一,基础保障扎实
轻中重疾保障都涵盖了,且轻症+中症赔付次数共7次,
目前市场上赔付次数算比较高的。
且重疾赔完,轻中症不分组还能继续赔,
不分组的好处就在于,赔付规则更宽松。
第二,性价比高
同样50万保额,保终身,基础保障,分30年交,
30岁人群投保华佗1号康泰版,比超级玛丽和达尔文便宜100元/年!
30年下来立省3000块!
第三,可选保障丰富
如果预算比较多,还可以附加:
重疾多次赔、疾病关爱金、癌症津贴、重疾保费补偿金和身故保障。
都是目前市场上热门可选保障内容,实用性强。
【适合人群】
追求高性价比、看中基础保障全面的朋友。
微信扫一扫
微信扫一扫
关注微信
客服热线
奶爸保

