在癌症发病率逐年攀升的今天(2022年中国新发癌症病例高达482.47万例),

重疾险早已不是保险公司的营销话术,而是成年人必备的生存智慧。
今天奶爸就来聊聊这款被称作“健康守护3.0代”的中英人寿爱守护3.0重疾险,
它不仅能让你的钱包少流血,关键时刻还能变身救命战甲。
一、中英人寿爱守护3.0重疾险基础保障好吗?

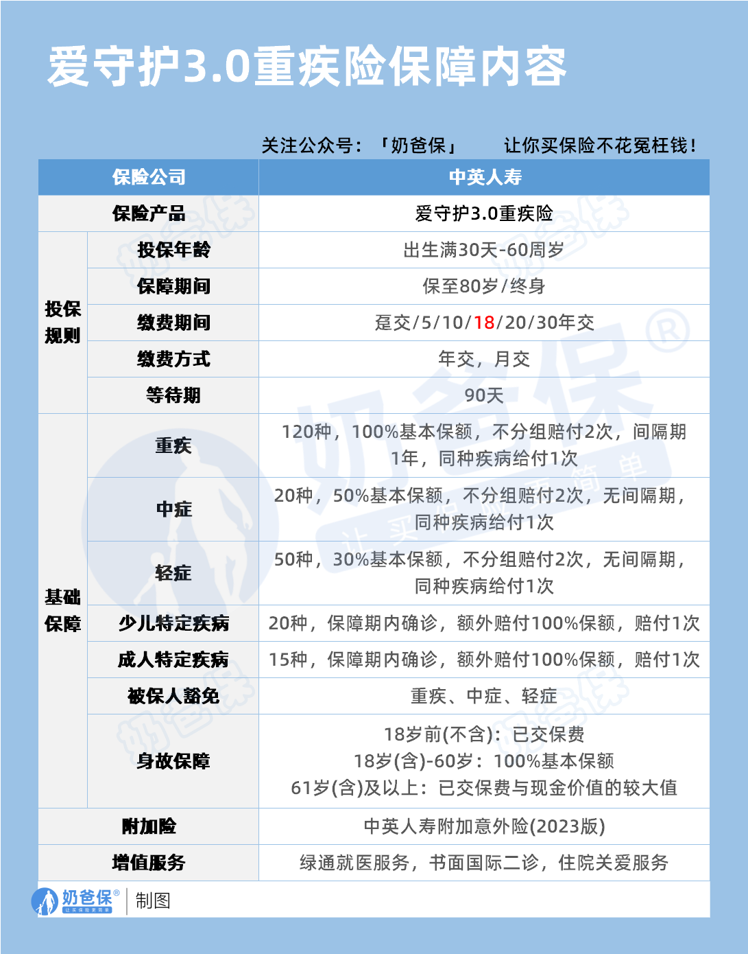
1. 核心保障
这款产品把疾病保障拆解成"轻症→中症→重疾"三级火箭:
轻症50种:像冠状动脉介入手术这类高发疾病,每次赔付30%保额,最多两次发射机会
中症20种:赔付比例提升到50%,相当于自带医疗费打折卡
重疾120种:癌症、心脑血管疾病等全包圆,不分组赔付2次,每次100%保额,间隔期仅1年
特别提醒:这里的"不分组"可不是超市货架分类,而是说两次理赔可以是不同系统的疾病,比如先赔肺癌再赔脑中风,保险公司照样认账。
2. 特定疾病
中英人寿爱守护3.0重疾险设计了双重机制:
少儿特疾20种:18岁前确诊白血病等,额外赔付100%保额
成人特疾15种:覆盖严重原发性心肌病、严重溃疡性结肠炎等"职场杀手",赔付直接翻倍
最良心的是,这些额外赔付不要求首次确诊必须是特疾。就像吃自助餐时,刺身和牛排可以同时拿,不用分先后顺序。
二、中英人寿爱守护3.0重疾险投保规则和增值服务
1. 投保规则
投保年龄:出生满30天到60岁,覆盖了大部分人群
保障期限:可灵活选择保至80岁(消费型)或终身(储蓄型)
缴费方式:最长30年分期,月交年缴任君选择,打工人也能轻松上车
2. 身故责任
保险公司把身故赔付划成三个年龄段进行赔付:
18岁前身故,退还已交保费;
18-60岁身故,赔付100%保额;
61岁后身故,取现金价值/保费较大值;
这种设计就像智能空调——年轻时保额撑起家庭责任,老年时现价跑赢通胀,怎么算都不亏。
3.豁免条款
只要确诊轻/中/重症,后续保费全免,保障继续有效。相当于生病后保险公司还给你发"医疗补贴"。
4.增值服务
包含绿通就医服务,书面国际二诊,住院关爱服务,
这些服务就像给保险插上了翅膀,从经济补偿升级到全流程医疗支持。
5.附加险与增值服务
中英人寿爱守护3.0重疾险还提供中英人寿附加意外,
不管是意外身故、伤残还是医疗费用,都能得到赔付。
三、中英人寿爱守护3.0重疾险适合谁买?
职场新人:
初入职场,预算有限?25岁的您,每年只需缴纳3000多元,就能拥有60万的重疾保障,以小投入撬动大保障,轻松迈出风险防护第一步。
家庭顶梁柱:面临中年危机,责任重大。这款保险提供双重赔付与特定疾病加成保障,精准对冲健康风险,为家庭经济筑牢防线。
非标体人群:
身体处于亚健康状态也无需担忧。该保险核保政策宽松,给予非标体人群更多投保机会,守护您的健康权益。
看中保险公司品牌的人群:
由中粮集团与英国英杰华合资打造,品牌实力雄厚。且偿付能力连续31个季度获AAA评级,稳健可靠,让您投保无忧。
若您是追求极致性价比的极简主义者,纯消费型产品或许更契合您的需求;
若您已是“保险海王”,配置了充足的多次赔付重疾险,可能需审慎评估是否再选此产品。
四、奶爸总结
在癌症年轻化的今天(男性肺癌、结直肠癌,女性肺癌、乳腺癌分别位居发病前两位),

中英人寿爱守护3.0重疾险就像给健康上的双保险:既防医疗费黑洞,又保收入断流。
与其说它是保险产品,不如说是成年人的风险对冲工具——用确定的小额支出,锁定不确定的重大风险。
毕竟在健康这场战役里,我们都需要一件随时待命的钢铁战衣。
奶爸也给大家推荐几款优质的重疾险产品:
1、君龙人寿超级玛丽15号
第一,结节保障超全面
自带保障在原有肺结节基础上,拓展到乳腺/甲状腺结节,范围更广了。
可以说是目前市场上,少有的三大高发结节都有保障的产品。
第二,癌症保障丰富
超玛15号的癌症保障,从早期到晚期,都安排得妥妥的。
本身自带癌症拓展金,
首次确诊原位癌/轻度癌症后,确诊恶性肿瘤—重度,额外赔50%。
如果觉得不够,还可以附加以下保障:
癌症津贴或癌症多次赔(二选一):间隔一定周期后,可以赔一笔钱用于癌症持续治疗,癌症津贴有次数限制,多次赔则不限次数。
癌症重度特药治疗金:确诊癌症后需要吃高价特药,做过相关手术可以赔50%保额。

第三,重疾多次赔灵活选
重疾多次赔可以按需选择:
65周岁版,要求是65岁前确诊,额外赔2次,每次赔120%保额;
另一版则是不限年龄,额外赔2次,每次赔120%保额。

同种不同种都赔,且同种间隔周期短,只要2年
像心脏病术后复发了也能保,不用怕赔过一次就没保障了。
【适合人群】
看中结节、癌症保障,预算不多的朋友。
2、复星联合达尔文12号
第一,自带意外重疾额外赔和住院津贴。
前者因为意外导致首次重疾,可多赔35%基本保额。
等于一张保单覆盖重疾+意外,且是保至终身的双重保障!
后者在60周岁前未发生重疾,60岁后确诊,每天给付0.1%基本保额作为住院津贴。
人一辈子不一定会得重疾,但60岁后难免因小病小痛住院,
达尔文12号这个保障,可以让不确定的赔付变得更确定。
不过,这里需要注意的是,如果后续重疾/身故/全残,
会扣掉累计已给付的住院津贴金额后,再赔付。
第二,可选责任丰富
达尔文12号多重附加保障:
重疾多次赔:分65周岁版和终身版(二选一),满足多种人群需要;
重疾保费补偿:缴费期内发生重疾返还保费,实现“重疾免单”;
疾病关爱金/顶梁柱关爱保险金:家庭责任最重阶段赔更多;
癌症津贴:癌症间隔一定周期就能获得一笔理赔金。
第三,理赔门槛更低
5种特定重疾(如严重心肌炎)、原位癌、癌症津贴赔付,都比同类产品更宽松。
【适合人群】
看重理赔门槛、重疾返还保费的朋友
3、复星联合医联有盟
第一,轻中症保障灵活
必选保障是重疾,像轻中症保障、身故保障,可以加钱获得。
如果预算有限,也可以只买个重疾,先把大病保障做好;
如果预算多一点,建议大家还是要附加轻中症保障。
第二,自带一般医疗金
医联有盟自带医疗金,非常实用:
保单前5年,每年提供报销额度=0.5%*保额,100%报销,
未用完可累计,终身有效,身故/全残一次性赔剩余额度!

像买药、体检、看牙等日常开支,都能用上。
可以说是实打实把钱返还给客户使用!
第三,健康告知非常宽松
健康告知只有4条:
比如过去1年内的检查异常、是否有被医生建议住院或手术;
过去2年内的手术情况以及过去5年内的疾病情况。
针对非常高发的甲状腺/乳腺/肺结节,没有问询是否有进行手术,也没有问询是否多发,
只要结节等级在3级以内,结节直径符合要求,就有机会标体承保!
就连癌症,如果5年前已经治愈,没有复发和转移,
同时不涉及其他健康告知,也有机会投保!
【适合人群】
有健康异常的、注重就医资源和健康管理,看中产品实用性的朋友。
4、瑞华健康华佗1号康泰版
第一,基础保障扎实
轻中重疾保障都涵盖了,且轻症+中症赔付次数共7次,
目前市场上赔付次数算比较高的。
且重疾赔完,轻中症不分组还能继续赔,
不分组的好处就在于,赔付规则更宽松。
第二,性价比高
同样50万保额,保终身,基础保障,分30年交,
30岁人群投保华佗1号康泰版,比超级玛丽和达尔文便宜100元/年!
30年下来立省3000块!
第三,可选保障丰富
如果预算比较多,还可以附加:
重疾多次赔、疾病关爱金、癌症津贴、重疾保费补偿金和身故保障。
都是目前市场上热门可选保障内容,实用性强。
【适合人群】
追求高性价比、看中基础保障全面的朋友。
微信扫一扫
微信扫一扫
关注微信
客服热线
奶爸保

