“年轻时拼命存钱,老了却怕钱不够花”——这或许是当代人最真实的养老焦虑。
根据国家统计局数据,2024年我国60岁以上人口占比22%,迈入深度老龄化社会,而个人养老金账户覆盖率不足,养老资金缺口巨大。
在这样的背景下,兼具保障与储蓄功能的增额终身寿险成为热门选择。
中意人寿推出的一生中意尊享版分红型终身寿险,以“保额递增+保额分红”的双重增长机制,试图为消费者提供一份兼顾养老规划与财富传承的解决方案。
下面奶爸将从产品设计、养老适配性、收益等角度深度解析这款产品。
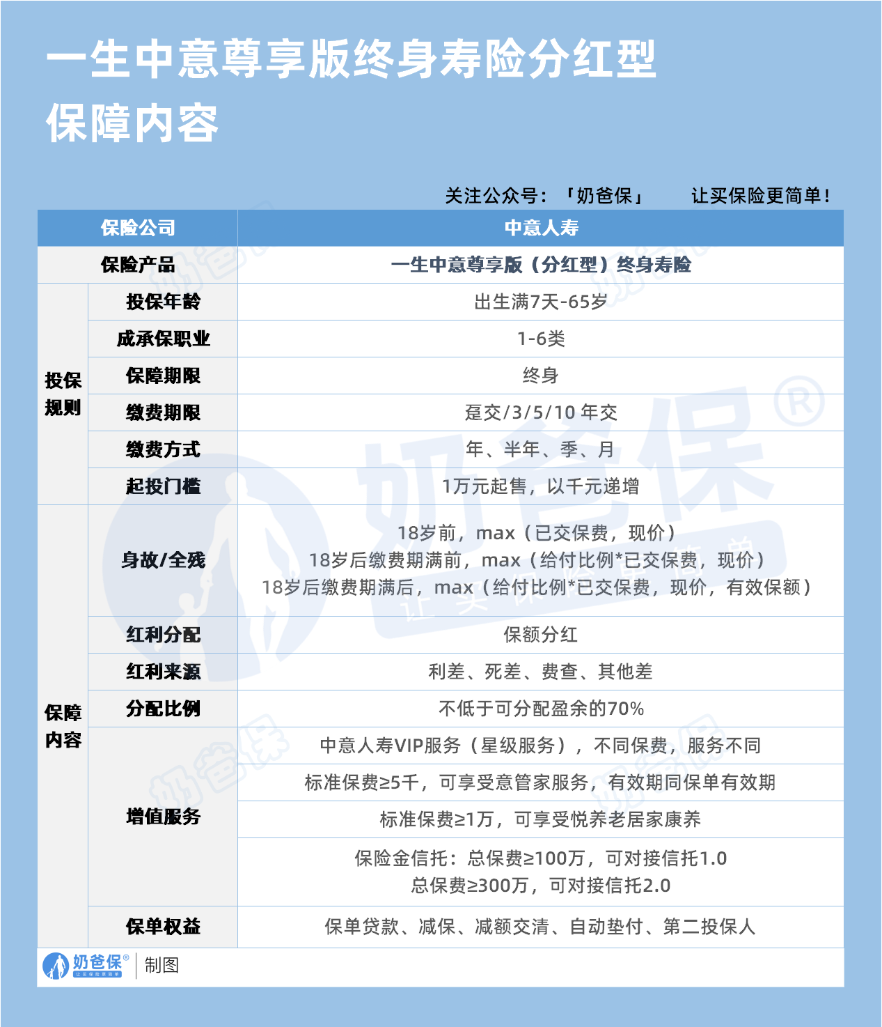
一、中意一生中意尊享版分红型终身寿险保障
先来看看保障内容表格:

1. 基础保障
作为一款终身寿险,其核心责任是身故/全残保障,赔付规则根据年龄和缴费阶段动态调整:
18岁前:赔付已交保费或现金价值的较大者;
18岁后缴费期内:按已交保费×给付比例(18-40岁160%、41-60岁140%、61岁以上120%)与现金价值取高;
缴费期满后:进一步引入年度有效保额(年复利2.0%递增),形成“保费杠杆+现金价值+保额增长”的三重保障机制。
这一设计既覆盖了家庭责任高峰期的风险(如房贷、子女教育),又通过保额递增抵御通胀对保障力的侵蚀,尤其适合长寿风险加剧的养老场景。
2. 分红机制
作为分红型产品,其红利以增加保额的形式分配,使身故保障和现金价值同步提升。
保底收益:有效保额每年2.0%复利增长(写入合同,刚性兑付);
浮动收益:根据中意人寿投资表现分配红利,历史数据显示其2013-2022年分红实现率均超100%,2024年行业平均仅49.6%时仍达83.3%。
这种“保底+分红”模式,既提供确定性,又预留增值空间,契合养老资金“稳中求进”的需求。
二、中意一生中意尊享版分红型终身寿险养老适配性
1. 对抗长寿风险
传统养老储备工具(如存款、国债)面临两大难题:
期限错配:存款到期后需重新配置,利率下行趋势下收益持续缩水;
本金消耗:若寿命超出预期,可能面临“人活着,钱没了”的困境。
而中意一生中意尊享版分红型终身寿险通过终身保障+灵活减保设计,持有越久,现价越高:
以30岁男性年交20万、5年交为例,

第七年实现回本,70岁时现金价值可达309.4万(含分红),约为保费的3倍;
减保取现:支持按需提取现金价值补充养老开支,且规则宽松(年度减保不超过初始保额20%),避免一次性耗尽本金。
2. 抵御通胀
有效保额年增2.0%+分红,叠加现金价值复利增值,可抵御通过膨胀。
3. 衔接养老社区
产品提供中意人寿VIP服务,涵盖高端体检、重疾绿通、养老社区入住权益等。
例如,保费达标可享受“悦养老”居家康养服务,将保险与医疗、照护资源整合,解决养老“最后一公里”痛点。
三、中意一生中意尊享版分红型终身寿险适合人群
1、“稳健派”养老规划者
寻求安全、稳定、长期的资金增值,不愿承受股市波动;
适合将部分资产配置为“养老底仓”,与年金险、商业养老社区组合使用。
2、家庭责任重的人群
40-50岁人群,需同时承担子女教育、父母赡养、自身养老三重压力;
高杠杆身故保障(如50岁男性100万保额年缴约3万)可对冲突发风险,满期后现价增值转为养老储备。
3、高净值人群
通过指定受益人、保单贷款、年金转换等功能,实现资产隔离与代际传承;
增额寿险的现价增长和税务优势,比房产、存款更适配遗产规划。
四、中意一生中意尊享版分红型终身寿险投保建议
1、“分红必赚”误区
分红受保险公司投资能力影响,需关注其历史表现(如中意人寿近3年平均分红实现率超120%),但不宜盲目乐观。
2、“短期退保”风险
前期现金价值低,趸交保本需4年(含分红)或6年(保底),10年交则需13年,适合用闲钱长期持有。
3、“替代社保”幻想
该产品侧重资金储备而非医疗支出覆盖,需搭配重疾险、医疗险构建完整养老保障体系。
五、奶爸总结
面对老龄化、利率下行、养老金替代率不足的三重压力,
中意一生中意尊享版分红型终身寿险通过“终身保障+复利增值”的组合,为消费者提供了穿越周期的选择。
奶爸也给大家推荐几款目前值得选择的终身寿险产品:
1、一生中意福享版(分红型)
中意人寿经典款——一生中意系列!
虽然保底收益都在1.3%左右,但演示利率是目前少有的4.25%产品。
叠加分红收益后,封闭期只有7年,
10年预期红利IRR达1.8%以上,最高红利IRR有机会超过3.2%,目前5款产品最高。
保单权益丰富、增值服务又多,资金周转更方便。
【适用人群】
能接受较低的确定性,来换取更高的分红预期的朋友。
2、一生中意鑫享版(分红型)
同样也出自中意人寿热门IP,但和福享版优点不一样的是,
鑫享版的保底收益更高一点,演示红利就下调了些。
30岁女性,5年交,年交10万,叠加红利收益,
封闭期只有7年,而持有10年预期IRR就超过1.5%,
最高无限接近3%!
【适用人群】
追求更稳定收益、看重保司综合实力、产品保单权益的朋友。
3、鸿利鑫享3.0(分红型)
陆家嘴国泰人寿出品,和中意人寿一样,有着20多年的分红险运营经验。
保司实力出众,产品也很优秀:
30岁女性,5年交,年交10万,单保证收益最高也超过1.5%,
如果叠加红利收益,最高超过3.1%!
可以说两者都兼得。
【适用人群】
看中保司综合实力,兼顾保底+分红的朋友。
4、悦享盈佳福享版(分红型)
中邮人寿出品,妥妥的大保司系分红险。
且投保门槛超低的,年交5000元起就能买了,普通工薪阶层都能拥有!
30岁女性,5年交,年交10万,
单看保证收益,比鸿利鑫享3.0还略高一点点。
附加红利收益后,封闭期只有6年,
持有10年,预期红利超过1.7%,最高有机会超过3.1%!
【适用人群】
看中大品牌产品、预算不多,兼顾保底+分红收益的朋友。
5、光明至尊乐享版(分红型)
光大永明人寿的爆款系列——光明至尊,一直以来好评都非常不错。
新上的光明至尊乐享版,前期现价增长非常快,
单看保证收益,回本只要8年;叠加分红只要6年。
而且,保证收益是这里面最高的:
30岁女性,5年交,年交10万,最高超过1.6%!
如果叠加红利收益,
保单第10年,预期红利IRR>2%,市场少有,
最高预期红利IRR>3%
【适用人群】
看中前期回本速度快、保证收益高,有养老社区需求朋友。
想要了解产品详细信息的朋友,也可以私聊奶爸~
微信扫一扫
微信扫一扫
关注微信
客服热线
奶爸保

