近年来,少儿重疾险市场竞争激烈,复星保德信推出的大黄蜂13号旗舰版少儿重疾险凭借“高赔付比例+先天性疾病保障”成为焦点。
但不少家长仍存疑虑:这款产品是正品吗?投保入口在哪里?
下面奶爸也将从产品真实性、投保渠道展开分析,帮助家长安心投保。
一、复保大黄蜂13号旗舰版少儿重疾是正品吗?
为孩子挑选重疾险,产品的合规性与可靠性是关键。
下面我们将从多维度看看其是否是正规的产品:
1、承保公司资质合规
复星保德信人寿由复星集团与美国保德信金融集团合资成立。
复星集团在健康、金融领域布局广泛,美国保德信金融集团是全球知名金融服务机构,双强联合赋予公司强大实力。
2024年4季度,其核心偿付能力充足率达179.67%,综合偿付能力231.98%,

数据均远超监管要求,意味着公司有充足资金应对理赔,财务稳定性极强。
此外,公司总部位于上海,业务覆盖全国主要城市,2023年投资收益率5.2%,稳健的投资表现为产品长期运营奠定基础。
2、备案信息可查
复保大黄蜂13号旗舰版少儿重疾严格遵守监管规则,在银保监会完成备案,备案名称为“星未来”。
消费者可登录银保监会官网,输入条款编号核实产品备案详情,也可拨打客服电话查询。

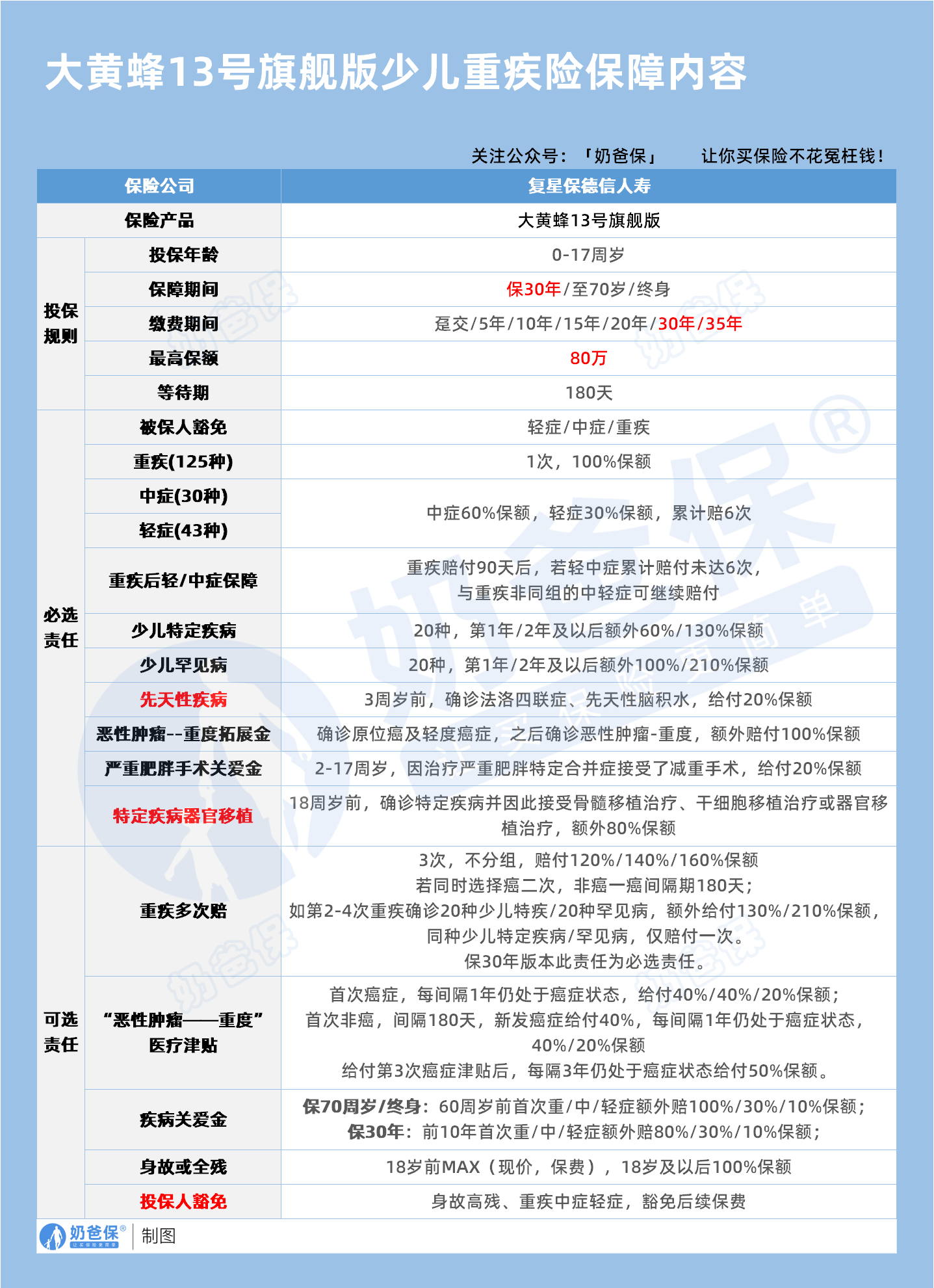
3、保障内容透明
基础责任覆盖125种重疾(赔1次,100%保额)、30种中症(赔6次,每次60%保额)、43种轻症(赔6次,每次30%保额)。
特色保障更具针对性:20种少儿特疾(如白血病)最高赔330%保额,为患儿治疗提供强力支持;
先天性疾病(如法洛四联症)额外赔20%保额,拓宽保障边界;
严重肥胖手术关爱金等创新责任,贴合少儿健康需求。
横向对比同类产品(如青云卫5号),其高发疾病赔付比例位居市场前列,保障力度突出。
4、线上销售合法性
依据《互联网保险业务监管办法》,复保大黄蜂13号旗舰版少儿重疾作为互联网专属产品,仅在线上销售。
投保需实名认证,签署电子合同,全程受法律保护。
这一模式既符合监管要求,又通过数字化手段提供便捷投保体验,确保交易合法合规。
从公司资质、备案查询,到保障设计、销售流程,复保大黄蜂13号旗舰版少儿重疾严格遵循合规原则,是守护孩子健康的可靠之选。
二、复保大黄蜂13号旗舰版少儿重疾投保入口在哪?
复保大黄蜂13号旗舰版少儿重疾,可通过以下正规渠道投保:
1、复星保德信官方渠道
官网投保:
登录复星保德信人寿保险公司官网,进入“少儿重疾险”板块,找到大黄蜂13号旗舰版,
按页面指引填写投保人、被保人信息,完成健康告知,选择保额、保障期限等,提交订单并缴费。
官方APP投保:
下载复星保德信官方APP,注册登录后,搜索“大黄蜂13号旗舰版”,根据系统提示录入信息,确认保障方案,完成投保流程。
2、合作保险经纪平台
如“奶爸保”等专业保险经纪平台,与复星保德信合作推广该产品。
进入平台官网或APP,搜索“大黄蜂13号旗舰版”,通过专属投保链接,在客服协助下填写信息、确认保障计划,完成投保。
奶爸也提醒大家,
无论选择哪种入口,务必如实进行健康告知,仔细核对保额、缴费方式等细节。
三、奶爸总结
复保大黄蜂13号旗舰版少儿重疾由正规险企承保,备案信息透明,是值得信赖的产品。
其核心优势在于高发疾病赔付比例、终身现金价值增长及癌症无限次赔付,尤其适合预算充足、注重长期保障的家庭。
奶爸也给大家推荐几款优质的重疾险产品:
1、君龙人寿超级玛丽15号
第一,结节保障超全面
自带保障在原有肺结节基础上,拓展到乳腺/甲状腺结节,范围更广了。
可以说是目前市场上,少有的三大高发结节都有保障的产品。
第二,癌症保障丰富
超玛15号的癌症保障,从早期到晚期,都安排得妥妥的。
本身自带癌症拓展金,
首次确诊原位癌/轻度癌症后,确诊恶性肿瘤—重度,额外赔50%。
如果觉得不够,还可以附加以下保障:
癌症津贴或癌症多次赔(二选一):间隔一定周期后,可以赔一笔钱用于癌症持续治疗,癌症津贴有次数限制,多次赔则不限次数。
癌症重度特药治疗金:确诊癌症后需要吃高价特药,做过相关手术可以赔50%保额。

第三,重疾多次赔灵活选
重疾多次赔可以按需选择:
65周岁版,要求是65岁前确诊,额外赔2次,每次赔120%保额;
另一版则是不限年龄,额外赔2次,每次赔120%保额。

同种不同种都赔,且同种间隔周期短,只要2年
像心脏病术后复发了也能保,不用怕赔过一次就没保障了。
【适合人群】
看中结节、癌症保障,预算不多的朋友。
2、复星联合达尔文12号
第一,自带意外重疾额外赔和住院津贴。
前者因为意外导致首次重疾,可多赔35%基本保额。
等于一张保单覆盖重疾+意外,且是保至终身的双重保障!
后者在60周岁前未发生重疾,60岁后确诊,每天给付0.1%基本保额作为住院津贴。
人一辈子不一定会得重疾,但60岁后难免因小病小痛住院,
达尔文12号这个保障,可以让不确定的赔付变得更确定。
不过,这里需要注意的是,如果后续重疾/身故/全残,
会扣掉累计已给付的住院津贴金额后,再赔付。
第二,可选责任丰富
达尔文12号多重附加保障:
重疾多次赔:分65周岁版和终身版(二选一),满足多种人群需要;
重疾保费补偿:缴费期内发生重疾返还保费,实现“重疾免单”;
疾病关爱金/顶梁柱关爱保险金:家庭责任最重阶段赔更多;
癌症津贴:癌症间隔一定周期就能获得一笔理赔金。
第三,理赔门槛更低
5种特定重疾(如严重心肌炎)、原位癌、癌症津贴赔付,都比同类产品更宽松。
【适合人群】
看重理赔门槛、重疾返还保费的朋友
3、复星联合医联有盟
第一,轻中症保障灵活
必选保障是重疾,像轻中症保障、身故保障,可以加钱获得。
如果预算有限,也可以只买个重疾,先把大病保障做好;
如果预算多一点,建议大家还是要附加轻中症保障。
第二,自带一般医疗金
医联有盟自带医疗金,非常实用:
保单前5年,每年提供报销额度=0.5%*保额,100%报销,
未用完可累计,终身有效,身故/全残一次性赔剩余额度!

像买药、体检、看牙等日常开支,都能用上。
可以说是实打实把钱返还给客户使用!
第三,健康告知非常宽松
健康告知只有4条:
比如过去1年内的检查异常、是否有被医生建议住院或手术;
过去2年内的手术情况以及过去5年内的疾病情况。
针对非常高发的甲状腺/乳腺/肺结节,没有问询是否有进行手术,也没有问询是否多发,
只要结节等级在3级以内,结节直径符合要求,就有机会标体承保!
就连癌症,如果5年前已经治愈,没有复发和转移,
同时不涉及其他健康告知,也有机会投保!
【适合人群】
有健康异常的、注重就医资源和健康管理,看中产品实用性的朋友。
4、瑞华健康华佗1号康泰版
第一,基础保障扎实
轻中重疾保障都涵盖了,且轻症+中症赔付次数共7次,
目前市场上赔付次数算比较高的。
且重疾赔完,轻中症不分组还能继续赔,
不分组的好处就在于,赔付规则更宽松。
第二,性价比高
同样50万保额,保终身,基础保障,分30年交,
30岁人群投保华佗1号康泰版,比超级玛丽和达尔文便宜100元/年!
30年下来立省3000块!
第三,可选保障丰富
如果预算比较多,还可以附加:
重疾多次赔、疾病关爱金、癌症津贴、重疾保费补偿金和身故保障。
都是目前市场上热门可选保障内容,实用性强。
【适合人群】
追求高性价比、看中基础保障全面的朋友。
微信扫一扫
微信扫一扫
关注微信
客服热线
奶爸保

