数据显示,我国少儿白血病发病率高达32.89%,
而招商仁和青云卫5号针对白血病移植最高可赔660%保额。
此外,缴费期内确诊重疾或中症可返还已交保费,还提供了丰富的附加险。
下面奶爸也给家长介绍其附加险的选择逻辑和返本机制,大家可以参考一下。
一、招商仁和青云卫5号附加险哪些值得选?
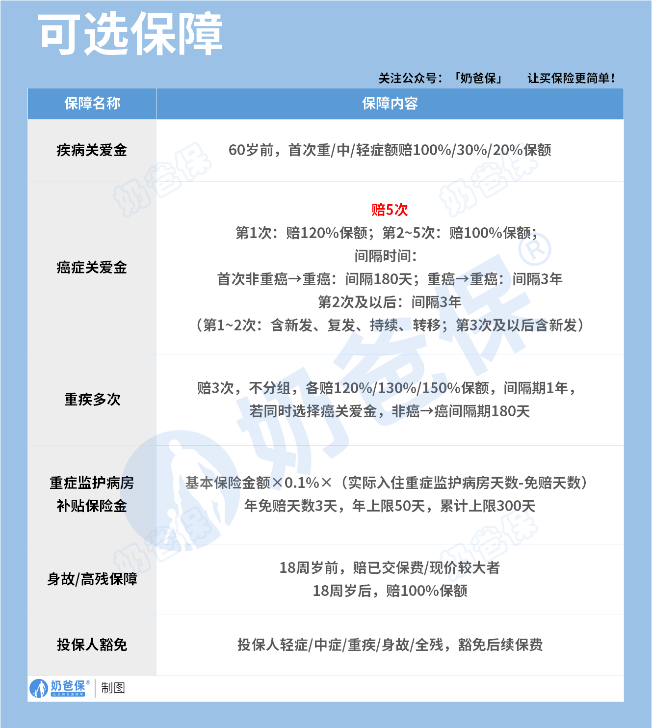
招商仁和青云卫5号提供6项可选附加险,需结合家庭预算、健康风险及保障目标综合选择。

以下是按照优先级给出的推荐:
1、癌症关爱金
因为癌症的复发、转移等情况较为常见,多次赔付能为孩子提供更长久的保障。
首次确诊癌症,间隔3年(癌症复发、转移或持续状态)或180天(新发癌症)后,可再次获得赔付。
首次癌症赔付后,第二次赔付120%保额,后续每间隔3年赔付100%保额,最多赔5次。
附加该责任后,年保费会增加约15%-20%
适合有癌症家族史的家庭,或者非常关注癌症长期风险的家长。
以0岁男孩投保50万保额为例,若首次患癌后出现复发情况,
将获得50万(首次重疾赔付)+60万(少儿特疾额外赔)+50万(骨髓移植赔)+60万(癌症二次赔)=220万。
2、疾病关爱金
选择保至70岁或终身,60岁前首次确诊重疾、中症、轻症,将分别额外赔100%、30%、20%保额;
若选择保30年,则在前15年首次确诊相应疾病,额外赔付比例相同。
附加后保费增幅约10%,却能在60岁前确诊获得更多赔付,大大提升了保障的杠杆率。
适合预算有限但又希望孩子在关键成长阶段拥有高额保障的家庭。
3、重疾多次赔
重疾不分组最多赔付3次。
首次确诊重疾后,后续再确诊,依次赔付120%、130%、150%保额,每次间隔期为1年。
此外,它与癌症关爱金可以叠加赔付。
若首次患的是非癌重疾,后续再患上癌症,就可获得“重疾多次赔付+癌症多次赔付”的双重保障。
适合预算较为充足,且关注孩子面临多重疾病风险的家庭。
4、ICU津贴
入住ICU满3天,每天可获得0.1%保额(若保额为50万,即每天赔付500元)。
年度内限制赔付50天,累计赔付300天。
这一附加险能覆盖非重疾但需要在ICU救治的高额费用情况,像严重肺炎、术后感染等情况。
而且增加的保费成本较低,日均成本低至保费仅增加约3%
5、身故/全残责任
18岁前身故或全残,将返还已交保费或现金价值的较大值;
18岁后,赔付100%保额。
如果家长已经为孩子配置了定期寿险或教育金,可以不附加。
因为附加后保费上涨幅度较大,约60%
比如50万保额,年保费会从2465元增至4100元。
二、招商仁和青云卫5号后期会返本吗?
与储蓄险不同,招商仁和青云卫5号的返本并非满期就返还,而是需要疾病触发才能实现。
可以通过“保费补偿金”来实现的,但需要注意以下规则:
缴费期内,确诊重疾或中症才能触发返本赔付机制,将返还已交保费,且保障继续有效。
以0岁男孩,投保50万保额,30年缴费,年保费2800元为例。
若在第5年确诊白血病,那么孩子将获赔50万(重疾赔付)+60万(特疾赔付)+50万(骨髓移植赔付)=160万,
还会返还已交的5年保费1.4万元,后续25年保费也将被豁免。
三、奶爸总结
招商仁和青云卫5号少儿重疾险通过灵活的附加险和创新的返本机制,在保障孩子健康的同时,兼顾了家庭的成本控制。
从附加险选择来看,不同的组合能满足家庭的多样化需求。
基础组合:基础责任+癌症多次+疾病关爱金;
高配组合:叠加重疾多次+ICU津贴,全面覆盖重疾、癌症及ICU风险。
而其返本机制也有条件限制,家长们投保前也要仔细了解清楚。
奶爸也给大家推荐几款优质的重疾险产品:
1、君龙人寿超级玛丽15号
第一,结节保障超全面
自带保障在原有肺结节基础上,拓展到乳腺/甲状腺结节,范围更广了。
可以说是目前市场上,少有的三大高发结节都有保障的产品。
第二,癌症保障丰富
超玛15号的癌症保障,从早期到晚期,都安排得妥妥的。
本身自带癌症拓展金,
首次确诊原位癌/轻度癌症后,确诊恶性肿瘤—重度,额外赔50%。
如果觉得不够,还可以附加以下保障:
癌症津贴或癌症多次赔(二选一):间隔一定周期后,可以赔一笔钱用于癌症持续治疗,癌症津贴有次数限制,多次赔则不限次数。
癌症重度特药治疗金:确诊癌症后需要吃高价特药,做过相关手术可以赔50%保额。

第三,重疾多次赔灵活选
重疾多次赔可以按需选择:
65周岁版,要求是65岁前确诊,额外赔2次,每次赔120%保额;
另一版则是不限年龄,额外赔2次,每次赔120%保额。

同种不同种都赔,且同种间隔周期短,只要2年
像心脏病术后复发了也能保,不用怕赔过一次就没保障了。
【适合人群】
看中结节、癌症保障,预算不多的朋友。
2、复星联合达尔文12号
第一,自带意外重疾额外赔和住院津贴。
前者因为意外导致首次重疾,可多赔35%基本保额。
等于一张保单覆盖重疾+意外,且是保至终身的双重保障!
后者在60周岁前未发生重疾,60岁后确诊,每天给付0.1%基本保额作为住院津贴。
人一辈子不一定会得重疾,但60岁后难免因小病小痛住院,
达尔文12号这个保障,可以让不确定的赔付变得更确定。
不过,这里需要注意的是,如果后续重疾/身故/全残,
会扣掉累计已给付的住院津贴金额后,再赔付。
第二,可选责任丰富
达尔文12号多重附加保障:
重疾多次赔:分65周岁版和终身版(二选一),满足多种人群需要;
重疾保费补偿:缴费期内发生重疾返还保费,实现“重疾免单”;
疾病关爱金/顶梁柱关爱保险金:家庭责任最重阶段赔更多;
癌症津贴:癌症间隔一定周期就能获得一笔理赔金。
第三,理赔门槛更低
5种特定重疾(如严重心肌炎)、原位癌、癌症津贴赔付,都比同类产品更宽松。
【适合人群】
看重理赔门槛、重疾返还保费的朋友
3、复星联合医联有盟
第一,轻中症保障灵活
必选保障是重疾,像轻中症保障、身故保障,可以加钱获得。
如果预算有限,也可以只买个重疾,先把大病保障做好;
如果预算多一点,建议大家还是要附加轻中症保障。
第二,自带一般医疗金
医联有盟自带医疗金,非常实用:
保单前5年,每年提供报销额度=0.5%*保额,100%报销,
未用完可累计,终身有效,身故/全残一次性赔剩余额度!

像买药、体检、看牙等日常开支,都能用上。
可以说是实打实把钱返还给客户使用!
第三,健康告知非常宽松
健康告知只有4条:
比如过去1年内的检查异常、是否有被医生建议住院或手术;
过去2年内的手术情况以及过去5年内的疾病情况。
针对非常高发的甲状腺/乳腺/肺结节,没有问询是否有进行手术,也没有问询是否多发,
只要结节等级在3级以内,结节直径符合要求,就有机会标体承保!
就连癌症,如果5年前已经治愈,没有复发和转移,
同时不涉及其他健康告知,也有机会投保!
【适合人群】
有健康异常的、注重就医资源和健康管理,看中产品实用性的朋友。
4、瑞华健康华佗1号康泰版
第一,基础保障扎实
轻中重疾保障都涵盖了,且轻症+中症赔付次数共7次,
目前市场上赔付次数算比较高的。
且重疾赔完,轻中症不分组还能继续赔,
不分组的好处就在于,赔付规则更宽松。
第二,性价比高
同样50万保额,保终身,基础保障,分30年交,
30岁人群投保华佗1号康泰版,比超级玛丽和达尔文便宜100元/年!
30年下来立省3000块!
第三,可选保障丰富
如果预算比较多,还可以附加:
重疾多次赔、疾病关爱金、癌症津贴、重疾保费补偿金和身故保障。
都是目前市场上热门可选保障内容,实用性强。
【适合人群】
追求高性价比、看中基础保障全面的朋友。
微信扫一扫
微信扫一扫
关注微信
客服热线
奶爸保

