在利率下行和经济波动的背景下,分红型终身寿险因其“保底收益+浮动分红”的模式,成为稳健理财的热门选择。
中意人寿推出的“一生中意尊享版”正是这类产品的代表。
作为中石油与意大利忠利集团合资的老牌险企,中意人寿凭借雄厚的资金实力和成熟的投资经验,让这款产品在市场上备受关注。
本文将从产品设计、收益表现、公司实力等维度展开分析,为您解答“这款产品是否值得买”的疑问。
一、中意一生中意尊享版终身寿险分红型好不好?
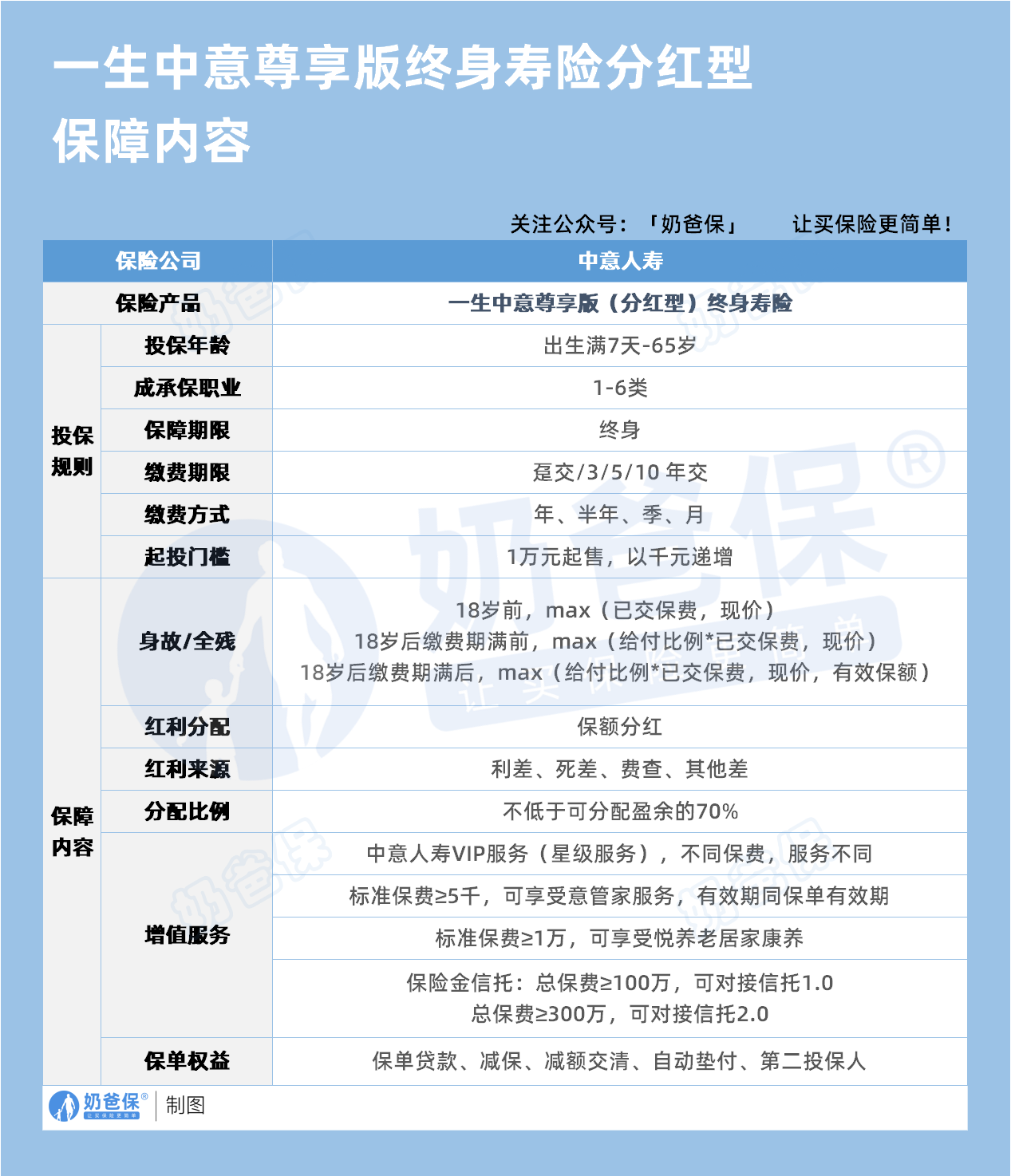
先来看看保障内容表格:

中意一生中意尊享版支持出生满7天至65周岁的人群投保,且覆盖了全生命周期。
缴费方式包括趸交、3年、5年、10年交,最低1万元起投,
既能满足高净值人群的大额资金规划,也降低了普通家庭的参与门槛。
保障期限为终身,身故/全残保险金随时间递增,具体赔付规则根据年龄和缴费阶段有所不同:
18周岁前赔付已交保费或现金价值(取大);
18周岁后缴费期内赔付已交保费比例(160%-120%)或现金价值(取大);
缴费期满后则在已交保费比例、现金价值、年度有效保额三者中取最大值。
这种设计确保了保障与财富增长的双重功能。
再来看看收益表现,
1、保底收益:长期锁定安全垫
保单的保证利益明确写入合同,现金价值也会随时间累积不断增长。
以0岁男宝趸交50万为例,

第6个保单年度保证利益超过已交保费,第40年保证利益超2倍保费(约104万),第90年保证现金价值达264万,IRR约1.87%
即使在分红未达预期的情况下,这笔资金仍能实现长期保值。
2、分红收益:历史表现支撑预期
中意一生中意尊享版终身寿险分红型采用增额红利分配方式,红利以增加保额的形式累积,实现“复利增值”。
根据中意人寿2013-2022年数据,全部分红产品的分红实现率均超100%,分红有保障。
2023年受行业“限高令”影响,市场平均分红实现率降至49.6%,而中意人寿仍以83.3%的表现位居市场前列,彰显了其投资能力与分红意愿。
以同样0岁男宝趸交50万为例,
若分红实现率100%,第25年含红利总利益IRR达3%,第60年IRR升至3.23%,第90年总利益高达901万,为保费的18倍。
即使分红实现率降至60%,第35年IRR仍可突破2.5%,优于多数的固收型终身寿险。
保单的灵活性与权益也挺不错的,
1、减保功能
保单满5年后可申请减保,每年累计减保金额不超过基本保额的20%。
以30岁男性年交10万、5年交为例,
若在孩子18岁时减保20%,可提取约32万作为教育金;
60岁后每年减保部分资金,可补充养老开支,
设计兼顾了长期增值与阶段性的资金需求。
2、保单贷款
最高可贷现金价值的80%,贷款期限最长6个月,且利率随市场下行可能进一步降低。
例如,持有保单10年后现金价值达82万,可贷款65.6万用于短期投资或医疗支出,既不影响保单收益,又能解决燃眉之急。
最后看看承保公司实力,
中意人寿由中石油集团(世界500强第4位)与意大利忠利集团(世界500强第63位)合资成立,
注册资本37亿元,总资产超1700亿元,经营网络覆盖全国16个省市。
忠利集团拥有160年保险运营经验,投资团队管理资产规模超7000亿欧元,
其“全差分红”机制(涵盖死差、利差、费差等)为红利分配提供了坚实基础。
二、适合人群
奶爸总结了中意一生中意尊享版终身寿险分红型适合人群
高净值家庭:
借助长期复利增值,实现财富代际传递与税务优化,保单还可精准规划传承路径,避免资产缩水。
子女教育规划者:
通过灵活减保锁定专属教育金,强制储蓄的特性也可以杜绝中途挪用的风险,护航升学、留学等关键开支。
养老补充需求者:
将保单作为社保“增强剂”,与养老金形成互补,覆盖医疗、品质生活等弹性支出,防止退休后收入断层。
稳健理财偏好者:
在低利率时代,依托“保底收益+分红”双驱动模式,
既规避市场波动风险,又通过长期持有平滑收益曲线,实现安全与增值的平衡。
两类险种以“确定性”对抗未来不确定性,成为家庭财务的“稳定锚”。
三、奶爸总结
中意一生中意尊享版终身寿险分红型的核心优势在于“保底收益安全、分红潜力突出、公司实力雄厚”。
对于能接受红利波动、追求长期稳健增值的投资者,其3%以上的预期IRR在当前市场极具吸引力。
尤其是中意人寿过往优秀的分红实现率和“全差分红”机制,为投资者提供了较高的收益确定性。
然而,若您需要短期资金灵活周转,或对分红波动风险承受能力较低,可以看看其他产品。
奶爸也给大家推荐几款目前值得选择的终身寿险产品:
1、一生中意福享版(分红型)
中意人寿经典款——一生中意系列!
虽然保底收益都在1.3%左右,但演示利率是目前少有的4.25%产品。
叠加分红收益后,封闭期只有7年,
10年预期红利IRR达1.8%以上,最高红利IRR有机会超过3.2%,目前5款产品最高。
保单权益丰富、增值服务又多,资金周转更方便。
【适用人群】
能接受较低的确定性,来换取更高的分红预期的朋友。
2、一生中意鑫享版(分红型)
同样也出自中意人寿热门IP,但和福享版优点不一样的是,
鑫享版的保底收益更高一点,演示红利就下调了些。
30岁女性,5年交,年交10万,叠加红利收益,
封闭期只有7年,而持有10年预期IRR就超过1.5%,
最高无限接近3%!
【适用人群】
追求更稳定收益、看重保司综合实力、产品保单权益的朋友。
3、鸿利鑫享3.0(分红型)
陆家嘴国泰人寿出品,和中意人寿一样,有着20多年的分红险运营经验。
保司实力出众,产品也很优秀:
30岁女性,5年交,年交10万,单保证收益最高也超过1.5%,
如果叠加红利收益,最高超过3.1%!
可以说两者都兼得。
【适用人群】
看中保司综合实力,兼顾保底+分红的朋友。
4、悦享盈佳福享版(分红型)
中邮人寿出品,妥妥的大保司系分红险。
且投保门槛超低的,年交5000元起就能买了,普通工薪阶层都能拥有!
30岁女性,5年交,年交10万,
单看保证收益,比鸿利鑫享3.0还略高一点点。
附加红利收益后,封闭期只有6年,
持有10年,预期红利超过1.7%,最高有机会超过3.1%!
【适用人群】
看中大品牌产品、预算不多,兼顾保底+分红收益的朋友。
5、光明至尊乐享版(分红型)
光大永明人寿的爆款系列——光明至尊,一直以来好评都非常不错。
新上的光明至尊乐享版,前期现价增长非常快,
单看保证收益,回本只要8年;叠加分红只要6年。
而且,保证收益是这里面最高的:
30岁女性,5年交,年交10万,最高超过1.6%!
如果叠加红利收益,
保单第10年,预期红利IRR>2%,市场少有,
最高预期红利IRR>3%
【适用人群】
看中前期回本速度快、保证收益高,有养老社区需求朋友。
想要了解产品详细信息的朋友,也可以私聊奶爸~
微信扫一扫
微信扫一扫
关注微信
客服热线
奶爸保

