在医疗成本不断攀升、重大疾病发病率逐年上升的今天,一份可靠的重疾保障,是守护健康与家庭经济安全的重要防线。
人保健康福终身重疾险升级版凭借丰富保障、灵活配置和强大品牌,备受关注。
下面奶爸就来详细解析,帮大家深入了解。
一、健康福终身重疾险升级版怎么样?
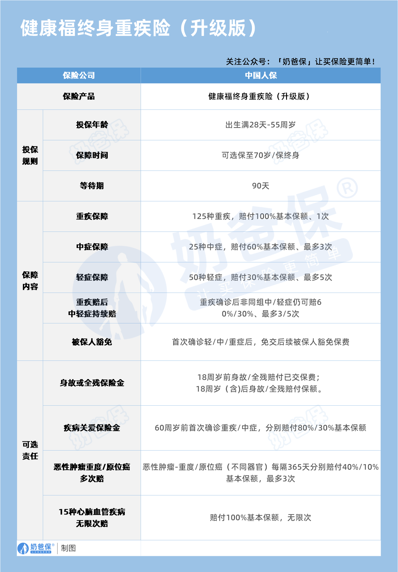
先来看看保障内容表格:

1、投保规则
健康福终身重疾险升级版由人保健康承保,投保年龄为出生满28天(不含)至55周岁(含)。
保障期间可选保至70岁或保终身,满足不同人群需求。
等待期90天,在长期重疾险里算短的,能让被保人更快获得全面保障。
2、基础保障
覆盖125种,确诊赔付100%基本保额,赔1次。
中症保障25种,赔付60%基本保额,最多赔3次;
轻症保障50种,赔付30%基本保额,最多赔5次。
中轻症是重疾前期阶段,保障它们能在疾病初期给予经济补偿,助力及时治疗,防止病情恶化。
确诊重疾90天后,初次确诊非同组中症/轻症,分别赔付60%/30%基本保额,且中症最多赔3次、轻症最多赔5次。
即便先患重疾获赔,后续患不同组中轻症,仍能得到赔付,保障持续。
此外,
首次确诊轻/中/重症后,免交后续保费,保障依旧有效,确保保障不中断。
3、可选保障
健康福终身重疾险升级版提供丰富可选责任,重点看这三项:
疾病关爱金:
60周岁前首次确诊重疾/中症,分别赔付80%/30%基本保额。
人生奋斗阶段患重疾或中症,对家庭经济和个人发展影响大,
而疾病关爱金在关键时期额外赔付,助力应对疾病、安心康复。
恶性肿瘤-重度/原位癌多次赔:
恶性肿瘤-重度每隔365天,仍处于患癌状态,赔付40%基本保额,最多3次;
原位癌(不同器官)每隔365天,赔付10%基本保额,最多3次。
癌症不仅高发,且易复发和转移,
这项保障对癌症患者至关重要,多次赔付提供长期经济支持,用于持续治疗、康复护理等。
心脑血管疾病保障:
保障15种心脑血管疾病,赔付100%基本保额,无限次赔付。
心脑血管疾病高发且易复发,无限次赔能有效应对复发风险,持续为患者提供经济支持,助力治疗康复。
二、健康福终身重疾险升级版优势有哪些?
1、保障全面且灵活
基础保障涵盖重疾、中症、轻症,还有重疾赔后中轻症持续赔、被保人豁免等保障。
可选保障丰富,可自由选择身故/全残、疾病关爱金等保障,实现个性化定制。
2、大品牌实力背书
人保健康是国内首家专业健康险公司,经营和偿付能力行业领先。
大品牌承保,消费者买得放心,理赔等服务也更有保障,专业团队能提供优质高效服务。
3、癌症及心脑血管疾病保障突出
癌症保障有恶性肿瘤-重度和原位癌多次赔,间隔期合理,应对复发转移;
心脑血管疾病保障15种无限次赔,优势明显,给高发人群有力保障。
比如有家族心脑血管病史的人,无限次赔能让其更安心。
4、增值服务贴心
提供CAR-T服务、重疾专家门诊、重疾住院加速等增值服务。
CAR-T疗法费用高,该服务减轻费用压力;
专家门诊和住院加速,解决“看病难”,让患者及时获得优质医疗资源。
三、奶爸总结
健康福终身重疾险升级版,是为大众提供全面、长期且个性化重疾保障的产品。
大家可根据家庭经济责任和风险状况,合理搭配可选保障,为健康和家庭经济稳定保驾护航,
在重疾风险面前,筑起坚固防线,让保障更贴合自身需求,安心应对生活挑战。
奶爸也给大家推荐几款优质的重疾险产品:
1、君龙人寿超级玛丽15号
第一,结节保障超全面
自带保障在原有肺结节基础上,拓展到乳腺/甲状腺结节,范围更广了。
可以说是目前市场上,少有的三大高发结节都有保障的产品。
第二,癌症保障丰富
超玛15号的癌症保障,从早期到晚期,都安排得妥妥的。
本身自带癌症拓展金,
首次确诊原位癌/轻度癌症后,确诊恶性肿瘤—重度,额外赔50%。
如果觉得不够,还可以附加以下保障:
癌症津贴或癌症多次赔(二选一):间隔一定周期后,可以赔一笔钱用于癌症持续治疗,癌症津贴有次数限制,多次赔则不限次数。
癌症重度特药治疗金:确诊癌症后需要吃高价特药,做过相关手术可以赔50%保额。

第三,重疾多次赔灵活选
重疾多次赔可以按需选择:
65周岁版,要求是65岁前确诊,额外赔2次,每次赔120%保额;
另一版则是不限年龄,额外赔2次,每次赔120%保额。

同种不同种都赔,且同种间隔周期短,只要2年
像心脏病术后复发了也能保,不用怕赔过一次就没保障了。
【适合人群】
看中结节、癌症保障,预算不多的朋友。
2、复星联合达尔文12号
第一,自带意外重疾额外赔和住院津贴。
前者因为意外导致首次重疾,可多赔35%基本保额。
等于一张保单覆盖重疾+意外,且是保至终身的双重保障!
后者在60周岁前未发生重疾,60岁后确诊,每天给付0.1%基本保额作为住院津贴。
人一辈子不一定会得重疾,但60岁后难免因小病小痛住院,
达尔文12号这个保障,可以让不确定的赔付变得更确定。
不过,这里需要注意的是,如果后续重疾/身故/全残,
会扣掉累计已给付的住院津贴金额后,再赔付。
第二,可选责任丰富
达尔文12号多重附加保障:
重疾多次赔:分65周岁版和终身版(二选一),满足多种人群需要;
重疾保费补偿:缴费期内发生重疾返还保费,实现“重疾免单”;
疾病关爱金/顶梁柱关爱保险金:家庭责任最重阶段赔更多;
癌症津贴:癌症间隔一定周期就能获得一笔理赔金。
第三,理赔门槛更低
5种特定重疾(如严重心肌炎)、原位癌、癌症津贴赔付,都比同类产品更宽松。
【适合人群】
看重理赔门槛、重疾返还保费的朋友
3、复星联合医联有盟
第一,轻中症保障灵活
必选保障是重疾,像轻中症保障、身故保障,可以加钱获得。
如果预算有限,也可以只买个重疾,先把大病保障做好;
如果预算多一点,建议大家还是要附加轻中症保障。
第二,自带一般医疗金
医联有盟自带医疗金,非常实用:
保单前5年,每年提供报销额度=0.5%*保额,100%报销,
未用完可累计,终身有效,身故/全残一次性赔剩余额度!

像买药、体检、看牙等日常开支,都能用上。
可以说是实打实把钱返还给客户使用!
第三,健康告知非常宽松
健康告知只有4条:
比如过去1年内的检查异常、是否有被医生建议住院或手术;
过去2年内的手术情况以及过去5年内的疾病情况。
针对非常高发的甲状腺/乳腺/肺结节,没有问询是否有进行手术,也没有问询是否多发,
只要结节等级在3级以内,结节直径符合要求,就有机会标体承保!
就连癌症,如果5年前已经治愈,没有复发和转移,
同时不涉及其他健康告知,也有机会投保!
【适合人群】
有健康异常的、注重就医资源和健康管理,看中产品实用性的朋友。
4、瑞华健康华佗1号康泰版
第一,基础保障扎实
轻中重疾保障都涵盖了,且轻症+中症赔付次数共7次,
目前市场上赔付次数算比较高的。
且重疾赔完,轻中症不分组还能继续赔,
不分组的好处就在于,赔付规则更宽松。
第二,性价比高
同样50万保额,保终身,基础保障,分30年交,
30岁人群投保华佗1号康泰版,比超级玛丽和达尔文便宜100元/年!
30年下来立省3000块!
第三,可选保障丰富
如果预算比较多,还可以附加:
重疾多次赔、疾病关爱金、癌症津贴、重疾保费补偿金和身故保障。
都是目前市场上热门可选保障内容,实用性强。
【适合人群】
追求高性价比、看中基础保障全面的朋友。
微信扫一扫
微信扫一扫
关注微信
客服热线
奶爸保

