据官方消息,长城人寿山海关龙腾版终身寿险(分红型)将于 2025 年 6 月 30 日 24 时停止录入,这一消息引发众多投保人关注。
产品下架背后有着复杂原因,也反映了保险市场的趋势变化。
接下来,奶爸将深入分析这款产品下架的背景,以及它的亮点,帮助大家更好地做出投保决策。
一、长城人寿山海关龙腾版终身寿险(分红型)为何下架?
产品下架并非保险公司的随意决定,主要受市场竞争和监管政策两方面因素影响。
一方面,
保险市场竞争激烈,新产品不断推出,保障内容和收益模式持续创新。
为保持竞争力,保险公司需优化产品组合,淘汰部分旧产品,推出更贴合消费者需求的新产品。
另一方面,
保险行业监管日益严格,对产品设计、定价、销售等环节都提出了更高要求。
长城人寿可能为响应监管政策,对产品进行优化升级,从而导致这款产品下架。
在产品下架倒计时不到一个月的时间里,
若已充分了解产品且认为其符合自身保障和财务规划需求,
建议尽快通过保险代理人或官方渠道完成投保,避免错失机会。
二、预定利率下调预期与储蓄险下架趋势
当前,保险行业预定利率下调预期明显。
预定利率是保险公司设计产品时预计给予消费者的收益率,直接影响产品吸引力。
受宏观经济环境影响,
保险公司投资收益不确定性增加,为保证稳健运营,下调预定利率成为必然选择。
在此背景下,现有高预定利率储蓄险产品显得尤为珍贵。
长城人寿山海关龙腾版终身寿险(分红型)增额比例为 2.00%,能提供相对稳定的收益,且兼具终身身故或全残保障与分红收益。
随着预定利率下调,未来同类产品的收益可能降低,这也是该产品下架的重要原因。
从行业趋势看,
众多保险公司正陆续下架高预定利率储蓄险产品,转而推出预定利率更低、保障功能更强的产品,体现了保险行业回归保障本源的监管导向。
对消费者而言,
未来储蓄险产品收益率可能下降,但有望获得更个性化、更全面的保障服务。
三、长城人寿山海关龙腾版终身寿险(分红型)亮点

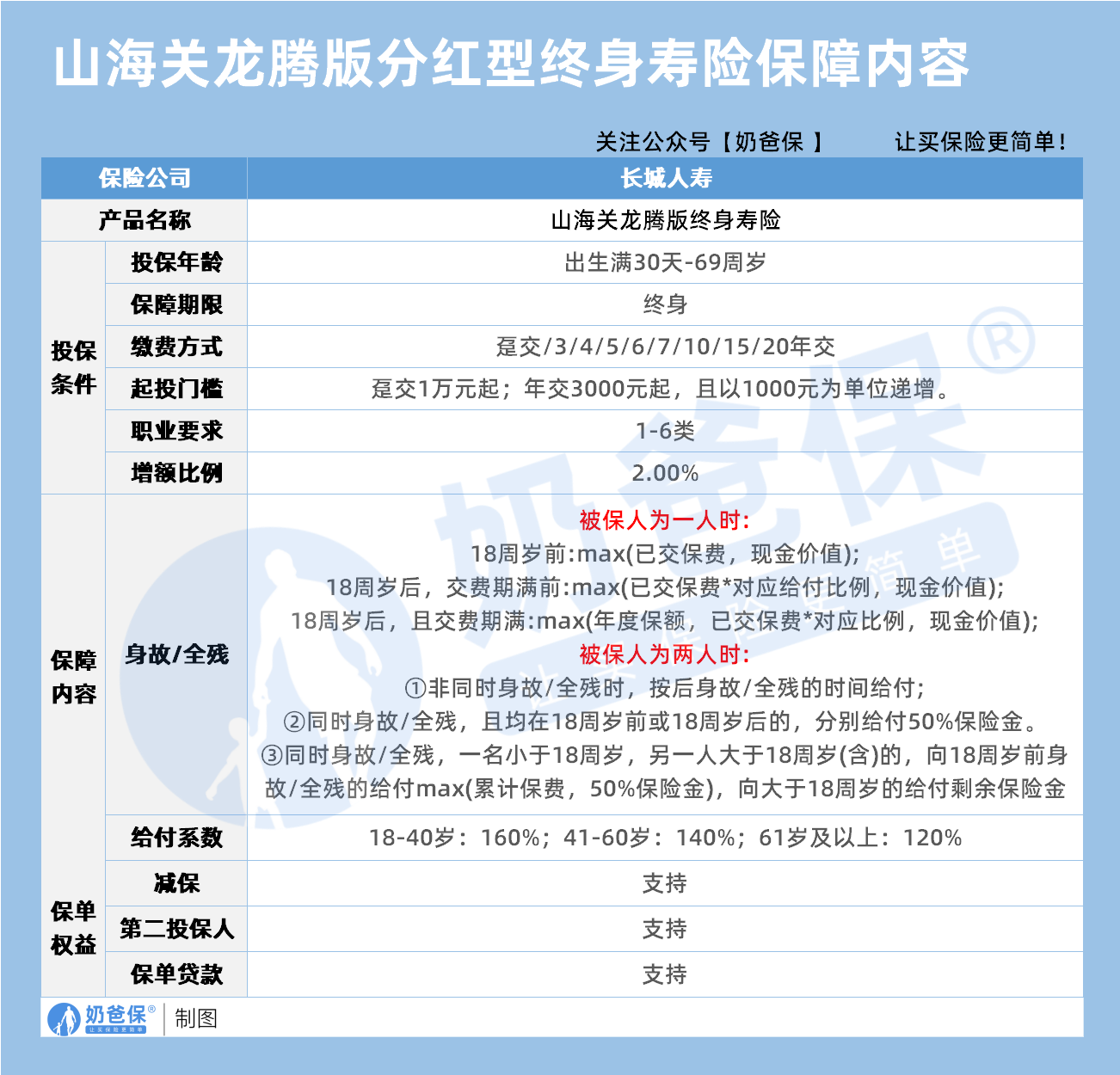
1、投保条件宽松
年龄范围广:出生满 30 天至 69 周岁人群均可投保,满足新生儿到中老年人不同阶段的保障需求。
缴费灵活:提供趸交、3 - 20 年交等多种缴费方式,投保人可根据现金流和财务规划自由选择。
门槛低:趸交 1 万元起,年交 3000 元起,且以 1000 元为单位递增,降低了投保门槛。
职业限制少:1 - 6 类职业均可投保,覆盖大多数行业从业者。
2、保障内容丰富
身故 / 全残保障全面:单人投保时,18 周岁前取已交保费与现金价值最大值;
18 周岁后交费期满前,取已交保费对应比例与现金价值最大值;交费期满后,取年度保额、已交保费对应比例与现金价值最大值。
双人投保也有明确给付规则。
给付系数较高:
18 - 40 岁给付比例 160%,41 - 60 岁为 140%,61 岁及以上为 120%,年轻时提供更高保障额度。
还支持减保和保单贷款,满足资金的应急需求;
可设置第二投保人,保障保单持续有效;具备保单贷款功能,解决资金燃眉之急 。
四、奶爸总结
长城人寿山海关龙腾版终身寿险(分红型)的下架,是保险市场在预定利率下调和产品变革趋势下的必然结果。
该产品凭借宽松的投保条件、丰富的保障内容和稳定的收益预期,为投保人提供了不错的保障与理财选择。
在产品即将下架之际,有意向的消费者可结合自身需求,把握最后的投保机会;
暂时不考虑的消费者,也可借此机会了解保险市场趋势,为未来的保险规划做好准备。
奶爸也给大家推荐几款目前值得选择的终身寿险产品:
1、一生中意福享版(分红型)
中意人寿经典款——一生中意系列!
虽然保底收益都在1.3%左右,但演示利率是目前少有的4.25%产品。
叠加分红收益后,封闭期只有7年,
10年预期红利IRR达1.8%以上,最高红利IRR有机会超过3.2%,目前5款产品最高。
保单权益丰富、增值服务又多,资金周转更方便。
【适用人群】
能接受较低的确定性,来换取更高的分红预期的朋友。
2、一生中意鑫享版(分红型)
同样也出自中意人寿热门IP,但和福享版优点不一样的是,
鑫享版的保底收益更高一点,演示红利就下调了些。
30岁女性,5年交,年交10万,叠加红利收益,
封闭期只有7年,而持有10年预期IRR就超过1.5%,
最高无限接近3%!
【适用人群】
追求更稳定收益、看重保司综合实力、产品保单权益的朋友。
3、鸿利鑫享3.0(分红型)
陆家嘴国泰人寿出品,和中意人寿一样,有着20多年的分红险运营经验。
保司实力出众,产品也很优秀:
30岁女性,5年交,年交10万,单保证收益最高也超过1.5%,
如果叠加红利收益,最高超过3.1%!
可以说两者都兼得。
【适用人群】
看中保司综合实力,兼顾保底+分红的朋友。
4、悦享盈佳福享版(分红型)
中邮人寿出品,妥妥的大保司系分红险。
且投保门槛超低的,年交5000元起就能买了,普通工薪阶层都能拥有!
30岁女性,5年交,年交10万,
单看保证收益,比鸿利鑫享3.0还略高一点点。
附加红利收益后,封闭期只有6年,
持有10年,预期红利超过1.7%,最高有机会超过3.1%!
【适用人群】
看中大品牌产品、预算不多,兼顾保底+分红收益的朋友。
5、光明至尊乐享版(分红型)
光大永明人寿的爆款系列——光明至尊,一直以来好评都非常不错。
新上的光明至尊乐享版,前期现价增长非常快,
单看保证收益,回本只要8年;叠加分红只要6年。
而且,保证收益是这里面最高的:
30岁女性,5年交,年交10万,最高超过1.6%!
如果叠加红利收益,
保单第10年,预期红利IRR>2%,市场少有,
最高预期红利IRR>3%
【适用人群】
看中前期回本速度快、保证收益高,有养老社区需求朋友。
想要了解产品详细信息的朋友,也可以私聊奶爸~
微信扫一扫
微信扫一扫
关注微信
客服热线
奶爸保

