现在大家对医疗开支越来越担心,2025年数据显示,60岁后医疗开支年均增长12%,
而复星增多多7号增额终身寿算是个“特色选手”,
它“增额终身寿+医疗账户”双形态,能提供终身门诊报销+护理金赔付,且最高70岁可投。
下面奶爸就把它的核心条款拆一拆,用真实例子算算收益,再说说哪些人适合买。
一、保障解析:三类责任解决医疗+传承痛点

1、核心保障:终身现价增长+高杠杆赔付
买增额终身寿险,身故、全残保障肯定得关注。
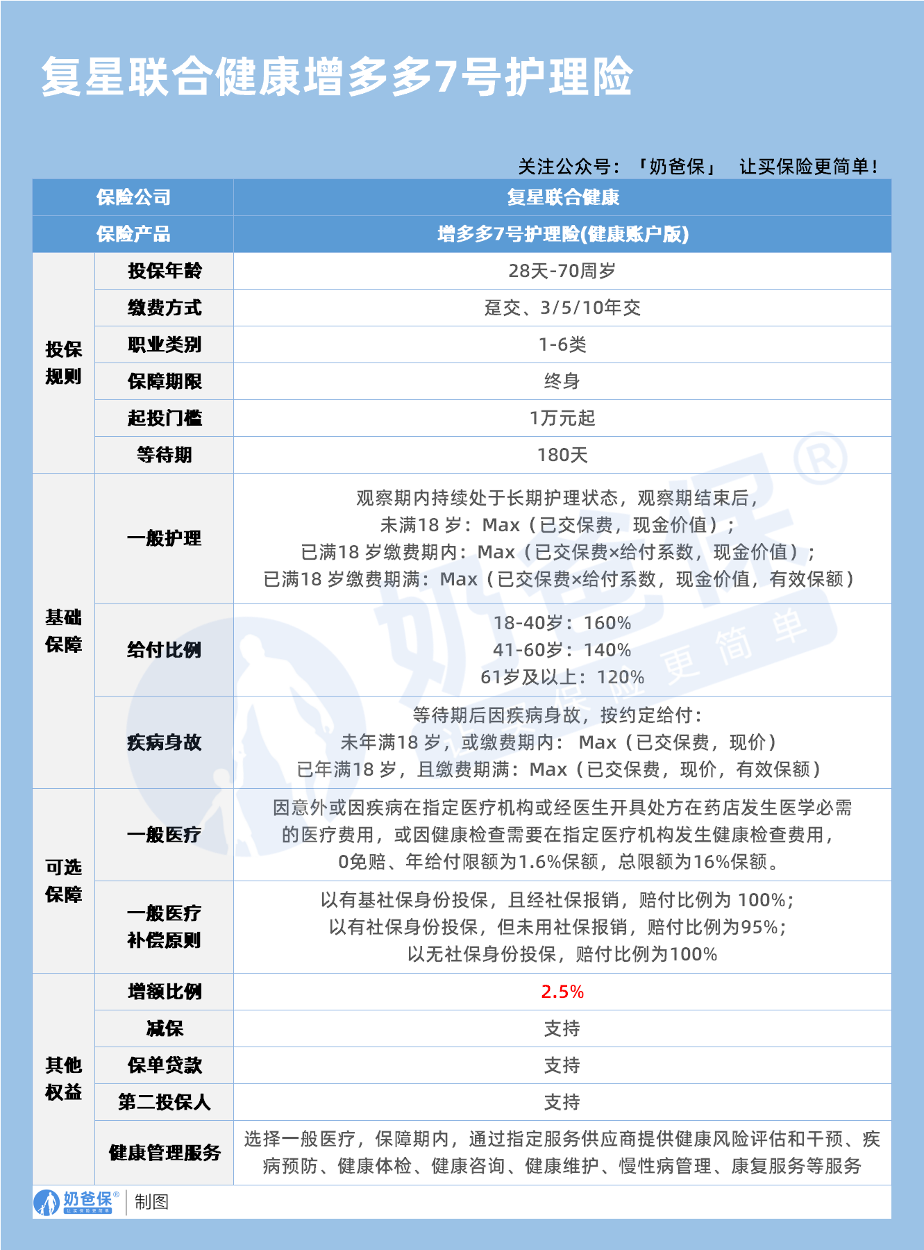
身故/全残保障:
要是被保人18岁前遭遇不幸,保险公司会赔已交保费和现金价值的较大值;
18岁后,缴费期内身故/全残,赔已交保费×给付系数,现金价值的较大值。
18岁后,缴费期满后,赔已交保费×给付系数,现金价值,有效保额的较大值。
护理保障(核心差异):
被保人因为脑中风后遗症这类情况,丧失自主生活能力,
赔付标准和身故一样,能提前把资金拿出来应付照护的开支,这对家里有老人或者担心自己失能的人来说,还挺实用。
2、医疗账户(创新设计)
这是很有特点的地方,相当于给增额终身寿险配上了医疗报销功能。
年报销上限是保额的1.6%,比如50万保额,一年最多报8000元;
终身总额度是保额的16%,累计能报8万元;
覆盖范围:
社保内外的门急诊、住院费用都能报(得是二级以上公立医院);
指定药店买处方药也能报销;
健康检查费用,像CT、胃镜这些也包含在内。
简单说,有社保的人,经社保报完剩下的能全报,没经社保报的也能报95%;
没社保的,不管经没经社保,都能按对应情况100%报销。
3、增值服务(隐藏福利)
复星增多多7号增额终身寿除了保障,还提供了实用的增值服务。

健康管理:能图文问诊,帮你预约三甲医院门诊,出院时还能安排护工(一次价值2000元左右);
体检套餐:有给中青年的爱康国宾体检,市场价格大概600元;
中医理疗:一年能享受4次艾灸、推拿这类服务。
这些服务虽然不是“硬保障”,但日常也用得上,能省不少心和钱。
二、收益演示
奶爸以30岁男性,年交10万×5年为例,附加医疗账户附加险。

保单第7年,即被保人37岁时,现金价值达到50.9万,超过了已交保费,也就是说,这时候退保,不会亏本;
被保人40岁时,现金价值有53.8万,要是急用钱,能保单贷款,最多能贷43万(是现金价值的80%);
60岁时,保单的现金价值达到89.3万,这时候IRR是2.09%;
要是有医疗需求,累计能报销7.1万,像化疗的自费药费用,就能用这个来抵;
80岁时,现金价值来到了149.2万,身故时受益人能赔同等金额,是总保费的3倍左右;
100岁时,保单的现金价值达到了248.9万,复利IRR有2.39%,且医疗账户累计也能报销7.1万。
市场上优秀的增额终身寿险产品,
80岁时IRR大概是2.35%,这款和它收益差不多,但多了医疗报销的功能。
比如有糖尿病患者,每年开药要花6000元,
10年下来,复星增多多7号增额终身寿50万保额能报销6万,这是纯增额终身寿险比不了的。
三、适合谁买?
1、健康异常难投保者
复星增多多7号增额终身寿没有健康告知!
像有三高、糖尿病、结节这些问题的人,买重疾险、医疗险可能被拒保,但买它能正常承保,补上保障的空白。
比如45岁的糖尿病患者,买重疾险被拒了,
后来投保复星增多多7号增额终身寿50万保额,既能有终身身故保障,每年买胰岛素的费用(大概5000元)还能报销。
2、担忧长期医疗开支者
2025年高血压患者年均药费大概4200元,复星增多多7号增额终身寿投保50万保额,能覆盖11年的药费支出。
而医疗账户终身报销额度能达到16%保额,家里有慢性病患者的家庭,选它挺合适。
3、养老储备+医疗打包需求者
现金价值终身复利增长,60岁后,想补充养老就退保取钱,不想退保也能保留门诊报销。
比如每年交5万,交10年,60岁时现金价值大概68万,每月领3000元当养老金,每年还能报销8000元医疗费用。
四、奶爸总结
复星增多多7号增额终身寿为健康有异常的人敞开了大门;
为担心医疗开支的人,终身报销缓解巨额的医药费压力;
为想规划资产的人,通过现金价值增长+债务隔离能实现资产稳健传承。
要是你符合上面这些需求里的一种,这款产品值得考虑;
但要是单纯追求高收益,建议再搭配养老年金险。
如果大家挑选保险有什么困难,可以扫码关注:奶爸保公众号 进行1对1咨询,
现在关注“奶爸保”公众号,回复“官网”,还可以免费领取价值199元的保障大礼包哦,让您买保险变得更简单。
微信扫一扫
微信扫一扫
关注微信
客服热线
奶爸保

