“交10万保100万,每年还能分5%的红!”面对这类宣传,不少人既心动又疑惑:
保险+理财的组合,真能“鱼和熊掌兼得”?
现实却很残酷——
2023年银保监会抽查显示,超三成分红险实际分红低于演示中档水平,部分产品连续多年零分红。
分红险到底是“稳健保障”还是“画饼陷阱”?
下面奶爸从法律底线、适合人群和挑选技巧进行介绍,帮你看透这份“浮动收益”的保险。
一、人寿保险分红险可靠吗?
分红险首先是一份保险,其次才是“理财”。
它的可靠性,从你投保那一刻起就有法律层层保护。
1、本金安全
保险公司每收一笔保费,需按监管要求提取“责任准备金”,这笔钱独立于公司运营资金,专款专用保障理赔。
即便保险公司破产,保单由监管指定机构接管,客户的现金价值、保底收益不受影响,合同继续履行。
而且保底收益写入合同,
目前约定2%%的保底利率,这部分收益“刚性兑付”,无论公司盈利与否,必须支付。
2、分红不保证
分红来自保险公司的“三差盈余”:

死差:实际死亡率比预计低,比如预计100人中有5人去世,实际只有3人,省下来的钱就是死差益;
利差:投资收益比预期高,比如定价时假设利率3%,实际做到5%,多出的2%就是利差益;
费差:运营成本比预计低,比如预计卖这份保险要花10%的费用,实际只花了8%,省的2%就是费差益。
但这部分收益不保证,具体分多少、有没有盈余,全看公司经营。
二、分红险适合哪些人群?
分红险更适合以下几类人群投保:
1、已配足健康险的中产家庭
如果重疾险、医疗险、意外险已经买齐,家庭每年还有一笔长期不用的闲钱,不妨考虑分红险,
可将40%配置分红险,60%投资股票和基金。
股市大涨时,基金赚大钱;
行情不好时,分红险的“保底+分红”能托底,避免资产“坐过山车”。
2、规划养老/教育的长期储蓄者
为子女存教育金(15年后用)、为自身存养老金(20年后用),分红险的“强制储蓄”属性可对抗“花钱冲动”。
15年后,无论分红多少,至少能拿回本金+保底收益,避免资金被任意挪用。
3、保守型投资者:求稳>求高
若厌恶风险,买股票怕亏、买基金嫌麻烦,分红险的“保本+浮动分红”模式更适配。
对比银行存款(5年期利率1.55%左右)、国债(3年期2%左右),分红险长期IRR可达2.5%-3.5%
且急用钱时,能通过保单贷款借出现金价值的80%,既保住了本金,又解决了流动性需求。
三、分红险如何选对公司和产品?
分红险的核心矛盾是“保底收益固定,但分红浮动变化大”。
因此,投保前选对公司和产品,才能让“浮动分红”更稳定:
1、看偿付能力:越高越安全
偿付能力充足率,是保险公司“还钱能力”的重要指标:
核心偿付率≥100%、综合偿付率≥100%才达标。
如2025年第一季度,恒安标准人寿核心偿付率211%、中英人寿199%,因资本充足、主打长期分红险,负债端更稳定。

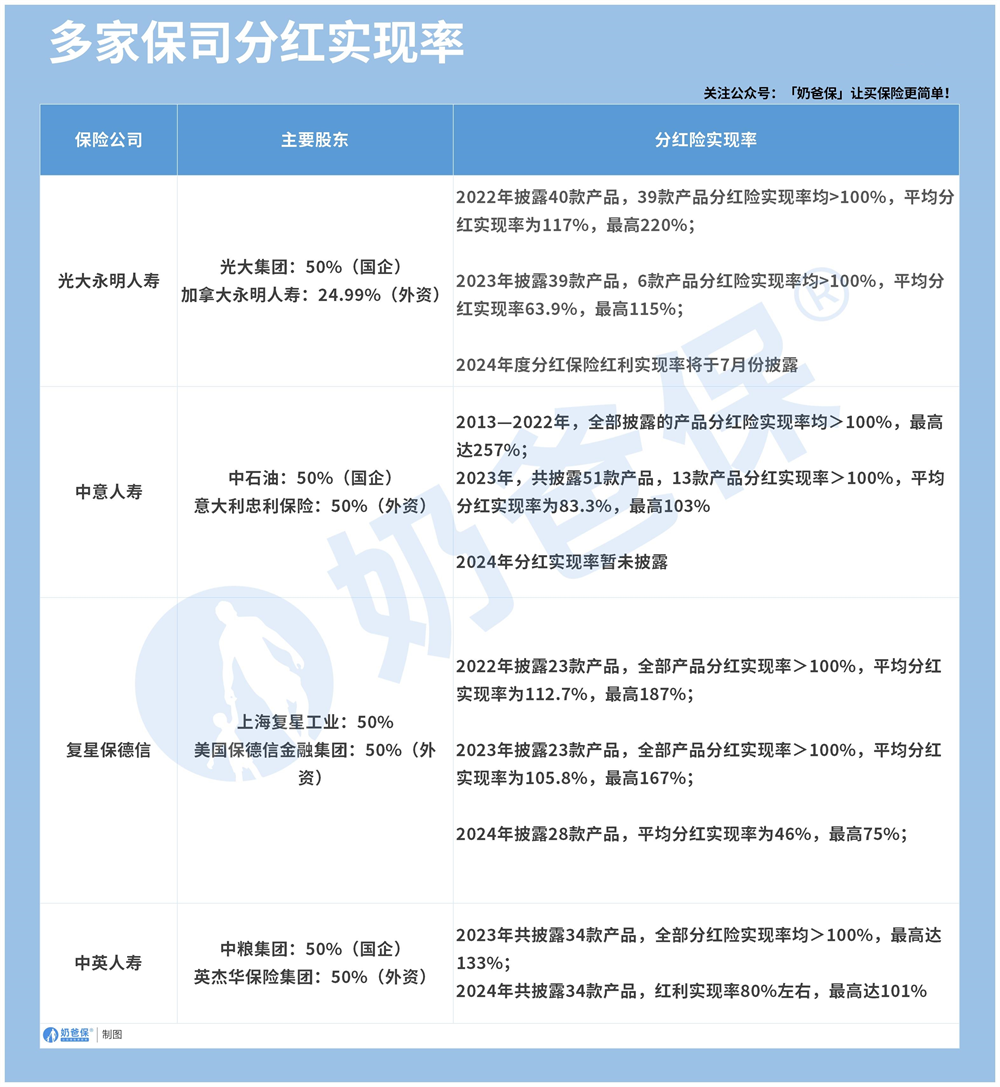
2、看分红实现率:长期稳定比短期高光更重要
分红实现率=实际分红÷演示分红,越高说明公司越“守信”。
奶爸也梳理了四家险企的表现:

比如中意人寿,2013-2022年所有披露产品都超100%,2023年也有83.3%,分红实现率表现是不错的。
投保前,大家也可以查查保司近5年的分红实现率,可用“奶爸保”等第三方平台查历史数据。
3、看保底利率:能选高的就别选低的
虽然分红不保证,但保底利率是写进合同的。
目前市场上产品保底利率普遍在2%左右,但市场上仍有少数产品能到2.2%甚至2.5%
且合同里的保底利率越高,未来“最差情况”的收益也越高。
四、奶爸总结
分红险的“可靠”在于本金安全和保底收益,但分红受公司经营、经济周期影响,存在波动甚至归零风险。
它适合两类人:
一是已配齐重疾险、医疗险,想给资产加一层保障的中高净值家庭;
二是能接受15年以上持有期,理解分红波动性,追求长期保本的投资者。
买的时候记住:
优先选分红实现率高(>90%)、偿付能力充足(核心>100%)、保底利率≥2.2%的产品;
一定要用闲钱投保,且持有保单要超过15年;
勿被演示利率误导,明确“保本>增值”的核心诉求。
如果大家挑选保险有什么困难,可以扫码关注:奶爸保公众号进行1对1咨询。
现在关注“奶爸保”公众号,回复“官网”,还可以免费领取价值199元的保障大礼包哦,让您买保险变得更简单。
微信扫一扫
微信扫一扫
关注微信
客服热线
奶爸保

