在孩子的成长过程中,健康是父母最关心的头等大事。
从感冒发烧到意外受伤,再到可能遭遇的重大疾病,每一次生病都让家长揪心不已。
而如今,金医保3号这款少儿中高端医疗险,带着“人核功能上线”这一创新举措,为家长们带来了全新的保障选择。
今天,就让我们一起深入了解这款产品,看看它如何为孩子的健康保驾护航。
一、金医保3号少儿中高端医疗险人核功能上线
在保险行业,核保一直是投保过程中的关键环节。
传统的核保方式往往依赖于机器,虽然效率高,但对复杂情况的判断却不够精准。

金医保3号少儿中高端医疗险此次上线的人核功能,正是为了解决这一问题。
人核,即人工核保,是指由专业的核保人员对投保人的健康状况、病史等信息进行详细评估,从而给出更精准的承保结论。
比如孩子曾经患过某种疾病但已经治愈,或者有一些轻微的健康问题但不影响生活,都可以通过人工核保的方式获得更合理的承保方案。
数据统计,
传统机器核保的拒保率可能高达30%左右,而人核功能的引入,有望将这一比例大幅降低。
对于有既往病史或特殊健康状况的孩子来说,是个福音。
二、金医保3号少儿中高端医疗险的三点亮点

1、0免赔、100%赔付
购买医疗险,免赔额是消费者关注的焦点。
而金医保3号少儿中高端医疗险针对重大疾病医疗、意外门急诊,还是质子重离子医疗都是0免赔,都能100%报销。
一般医疗费用,5000元(含)以下报销80%,超过部分100%报销,保障力度在同类产品中表现突出。
以一个家庭为例,孩子因意外受伤住院治疗,总共花费了3万元。
如果购买了普通医疗险,需要扣除免赔额后再按比例报销,实际获赔可能只有1万元。
如果是金医保3号少儿中高端医疗险,
5000元以下部分报销80%,即4000元,剩余2.5万元全额报销,总共可报销2.9万元。
还保证续保至19周岁,提供了长期稳定的保障。
2、大病小病都能报
金医保3号少儿中高端医疗险保障范围非常广,无论是大病还是小病,都可以得到有效的保障。
重大疾病方面,
金医保3号不仅涵盖了常见的重疾种类,还针对少儿高发重疾提供了额外保障。
例如,白血病、恶性肿瘤等严重威胁孩子生命的疾病,都可以得到100%的报销。
此外,对于罕见病治疗费用也有保障。
对于小病小痛也没有忽视。
无论是感冒发烧、肠胃炎等常见疾病,还是意外受伤导致的门急诊费用,都可以得到报销。
而且就医范围非常广,
不仅包括二级或二级以上的公立医院普通部,还扩展到了特需部、国际部、VIP部以及约定的私立医院。
孩子治疗时可以享受更优质的医疗资源,比如更快的就诊速度、更舒适的病房环境,享受到更舒适的就医体验。
3、外购药械也能报销
现代医疗中,外购药械的使用越来越普遍。
一些先进药品和医疗器械不在医保范围内,但对疾病治疗却有重要作用。
金医保3号少儿中高端医疗险新增了外购药械责任,0免赔,最高100%报销。

例如,恶性肿瘤治疗需要用到的进口靶向药价格昂贵,且不在医保报销范围内。
但金医保3号少儿中高端医疗险可支持销,让孩子能够用得起先进的药品和器械,提高治疗效果和生存率。
三、奶爸总结
金医保3号少儿中高端医疗险通过人核功能,为有特殊健康状况的孩子提供了更精准的保障;
通过0免赔、高比例赔付的设置,让保障力度大幅提升;凭借广泛的保障范围和外购药械报销责任,进一步完善了保障体系。
对于重视孩子健康、希望获得优质医疗资源的家长来说,这款产品值得考虑。
不过,具体是否适合,还需结合家庭预算和实际需求来判断,毕竟合适的保障才是最好的。
奶爸也给大家推荐几款可长期续保的医疗险产品:

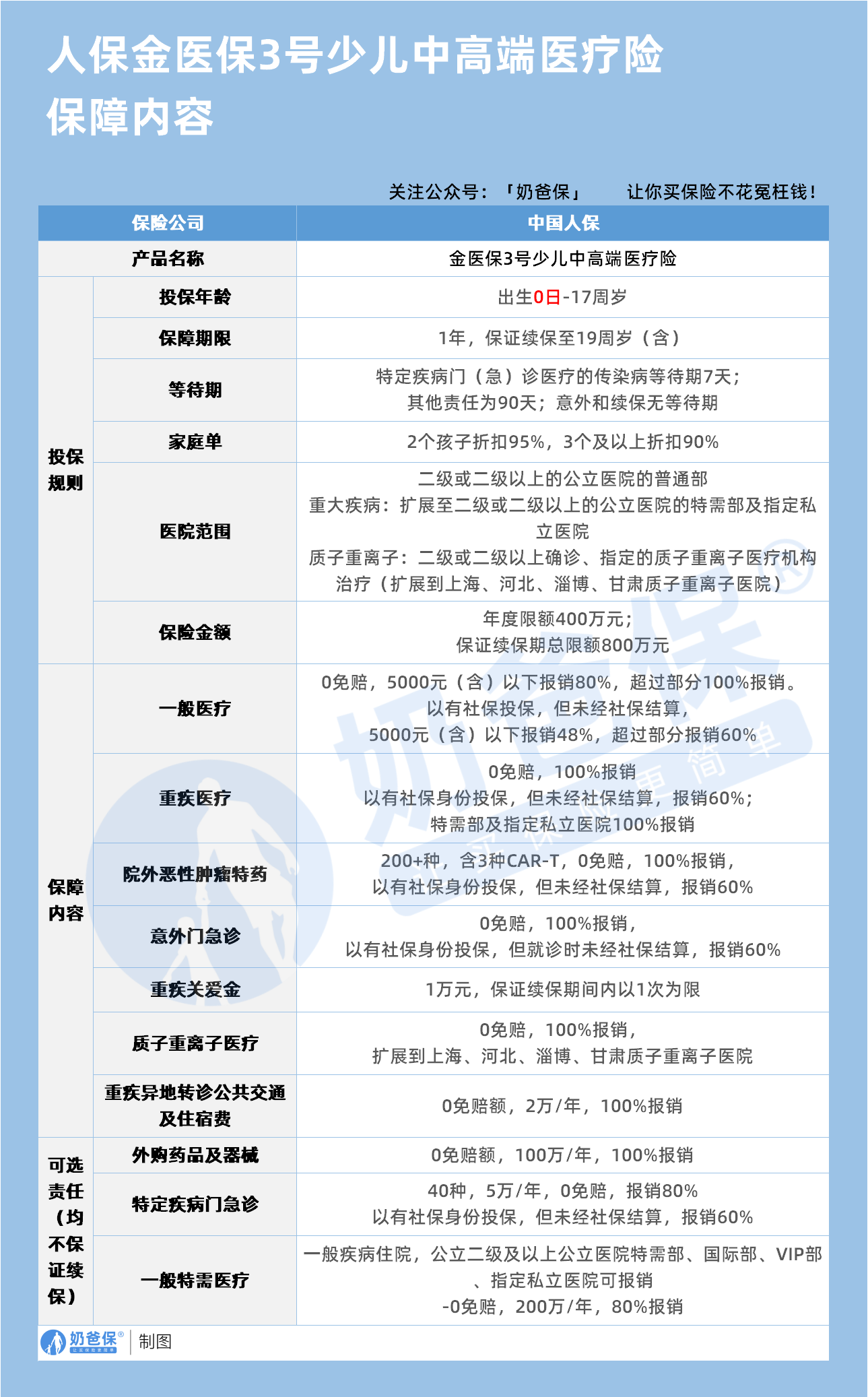
1、人保金医保3号
✅【特点】
保证续保20年:续保条件优秀,保证续保期间,无论产品停售还是身体变差都不影响续保
理赔门槛低:核心主险年免赔额支持无理赔递减至7000元,同时,还支持附加0元免赔医疗保险金,即便感冒、发烧住院治疗,也可以报销
保障力度更全:除基础保障外,还能附加院外特药医疗、外购药械,重疾住院津贴、轻中症关爱金、特定疾病及意外失能和恶性肿瘤失能保障等,非常全面。
增值服务全,就医体验更好:有重疾住院绿色通道、手术安排、住院垫付、院内照护、居家护理和特药服务等,都非常实用。
✅【不足】
部分责任不保证续保,比如外购药械费用医疗保险金,目前是1年期。
✅【适合人群】
追求长期医疗保障、更全面保障,注重院外特药保障的人群
2、金医保少儿长期医疗险
✅【特点】
保证续保时间长:保证续保至18周岁,最长保证续保18年
基础保障扎实、增值服务丰富:一般+重疾医疗保额高达800万,包含就医绿通、住院垫付、线上问诊等多种增值服务
提供院外恶性肿瘤特定药品费用医疗保障:包含157种特药(含2种CAR-T用药疗法),保额高达400万
支持多孩投保,最高享9折:为两位子女投保享95折、为三位及以上子女投保享9折
✅【不足】
可附加的特定疾病门(急)诊医疗责任不保证续保
✅【适合人群】
少儿群体,费率优势明显,追求免赔额低的人群
3、蓝医保长期医疗
蓝医保和另一款产品医享无忧的保障内容差不多,这里只介绍蓝医保:
✅【特点】
保证续保20年:稳定性强,适合老年人、免疫力低的人群投保
健康服务升级:可选特定药品保障,特药清单拓展至162种,34项健康管理服务全新升级
保障内容丰富:除一般、重疾医疗,还保障55种中轻症特定疾病,给付1万元重大疾病关爱保险金
可选保障升级:除原来的特定疾病特需医疗、个人重大疾病保险两项可选责任外,新增了附加住院津贴以及附加失能收入损失保险金,都是保证续保20年
保费可优惠:2位及以上同时投保即可享受家庭保单的95折优惠
免赔额低:三项医疗保障共享免赔额,赔付概率更高
✅【不足】
重疾医疗有免赔额,对重大疾病理赔不够友好
✅【适合人群】
追求保障全面、高性价比,或者追求长期医疗保障的中老年群体
4、蓝医保(好医好药版)长期医疗
✅【特点】
投保、理赔门槛低:最高支持70周岁投保,无理赔免赔额可最低减至5000元
保障全面:包含一般医疗、55种特定疾病、120种重疾、质子重离子治疗等
外购药及器械全面开放,不限清单:必选责任还多了外购药械、特需医疗,可报销的范围和就医体验也更高一些
可选保障丰富:新增120种重疾保险金、住院补偿金、门诊保险金、重疾特需保险金四大附加保障
家庭单优势明显:家庭单最高可享85折优惠
✅【适合人群】
追求长期医疗保障的中老年群体,以及追求癌症特药保障的人群
5、星相守长期医疗险
✅【特点】
保证续保20年:不管是计划一,还是计划二(特需医疗),都保证续保20年,尤其是计划二,在市场来看还是非常稀缺的
保障全面:包含一般医疗、轻中症、120种重疾、多种增值服务等,且支持住院前后45天门急诊,比同类产品时间更长
免赔额可选:两个计划都可以根据实际情况,选择0免赔或1/1.5/2万免赔额,且连续多年无理赔,免赔额最高下调5000元,更容易得到赔付
外购药不限清单:符合一般医疗、轻中症医疗和重疾医疗责任下的外购药,没有具体清单限制,且可报手术机器人费
可选保障丰富:可附加门急诊、重疾补充关爱金、重疾住院/监护病房津贴等,非常实用
✅【不足】
50岁后保费上涨幅度较大。
✅【适合人群】
追求高性价比、看中免赔额低,注重外购药械保障和就医体验的人群
6、好医保-长期医疗(标准版)
✅【特点】
保证续保20年:保证续保期内,续保无需审核,身体变差或理赔过都能续保
保障全面:基础的医疗保障都有,还有实用的增值服务,包括就医绿通、垫付服务等
疾病保障好:提供了1万元的重疾津贴和200万的特药保障,特药清单拓展至197种,还可附加癌症赴日医疗
健康告知宽松:没有问询到2年内体检异常情况
✅【不足】
一般医疗和重疾医疗共享保额和免赔额,特药保障有1万免赔额,且只能报销90%
需要在支付宝平台上自助投保,要仔细阅读健康告知要求
✅【适合人群】
追求更长保证续保时间,更全面的增值服务,身体状况一般的中年群体
7、平安长相安2号长期医疗
✅【特点】
投保、理赔门槛低:最高支持70周岁投保,支持给配偶父母投保,无理赔免赔额可最低减至5000元
基础保障全面:外购药、质子重离子、特殊门诊费用等皆可保障,还新增了指定疾病康复医疗责任、基因检测责任;
另外,特药从157种扩展至188种,含3种Cat-T
可选保障丰富:新增院外重疾药品(不限药品清单)、重大疾病确诊、特定疾病特需医疗三大附加保障
家庭单优势明显:2人即可成家庭单,最高可享85折优惠,家庭单可共享免赔额
增值服务强大:支持“9+1”健康服务权益
包括门诊/住院协助、暖心陪诊、院内护工看护、出院交通安排及陪同等,帮助患者更好地应对疾病带来的困扰
✅【适合人群】
追求长期医疗保障的中老年群体,家庭共同投保,注重投保、理赔门槛低的人群
8、全医保免健告医疗险(保证续保)
✅【特点】
投保、理赔门槛低:没有健康告知,带病也能买,且社保内免赔额为5000元,比一般产品还要低
保证续保5年:市面上少有的免健告,还有保证续保的产品,投保后不管身体变差还是理赔过,5年内不用担心保障中断
保障全面:除一般住院、重疾住院保障外,还有特药、质子重离子及特定外购药械保障
可扩展私立医院:就医范围除二级公立医院普通部外,还支持特定私立医院专科就诊
✅【适合人群】
带病投保、看中保证续保且保障全面的人群
微信扫一扫
微信扫一扫
关注微信
客服热线
奶爸保

