当一张ICU住院单上的每日费用突破万元,当重疾在0岁至60岁人群中的发生率持续攀升,一份充足的重疾保障已成为现代家庭风险管理的刚需。
君龙人寿推出的守卫者7号重疾险,凭借多次赔付的全面防护、宽松的核保政策以及灵活的保障配置,成为市场上备受关注的明星产品。
下面奶爸就来深入解析这款产品的核心优势与适配人群,看看它是否值得投保。
一、君龙守卫者7号保障特色
作为一款定位多次赔付的重疾险,君龙守卫者7号在保障设计上展现出鲜明的创新意识和人文关怀。
首先,基础保障扎实,重疾赔付次数多。
其基础责任涵盖120种重大疾病,不无分最多赔付6次,
并且取消了限制赔付的“三同条款”(同一疾病、同一医疗行为、同一意外伤害事故)。
这意味着,即便被保人因同一病因引发多种重疾,每种重疾都能获得独立赔付,提升了多次赔付的实用性。
其次,首创ICU关爱金。
这是最具创新性的保障,自带ICU住院关爱金。
当被保人因非合同约定的重、中、轻症原因连续入住ICU病房满7天时,可一次性获得30%基本保额。

这一责任突破了传统重疾险的赔付边界,
对于突发重症感染、意外创伤等紧急情况能提供关键的资金支持,
能有效缓解ICU治疗带来的高额费用压力,让被保人更安心接受治疗。
再者,保障灵活性高,可自由搭配。
采用“基础责任+可选责任”的模块化设计,
基础责任已包含重疾和ICU关爱金。
中轻症保障放到了可选保障中,可加费附加。
其中,中症最多可赔付6次,每次赔付60%保额;
轻症最多可赔付6次,每次赔付30%保额。
值得注意的是,
即使在重疾赔付后,非同组的轻、中症保障依然有效,解决了传统产品中重疾赔后轻、中症责任终止的痛点。
保费豁免机制也很人性化,被保险人一旦确诊轻、中症,即可豁免后续保费,而保障继续有效。
可选保障方面,
疾病关爱金约定,60周岁保单周年日前首次确诊重疾,额外赔付180%基本保额。
针对高发的恶性肿瘤和心脑血管疾病,产品也设计了专项可选保障:
恶性肿瘤-重度医疗津贴分3次给付,分别赔付50%、40%、30%基本保额;
特定心脑血管疾病二次赔付120%基本保额,充分考虑了这类疾病的复发特性,能为被保险人提供更全面的保障。
二、哪些人适合投保守卫者7号?
第一类是注重重疾赔付次数的人群。
守卫者7号最核心亮点是重疾赔付6次,
对于希望获得多次重疾保障的年轻家庭来说,展现出极高的性价比。
年轻人未来的人生道路还很长,面临的健康风险也更多,
多次赔付的重疾保障能为他们的长远健康保驾护航,即便不幸多次患上重疾,也能有相应的经济支持。
第二类是亚健康人群。
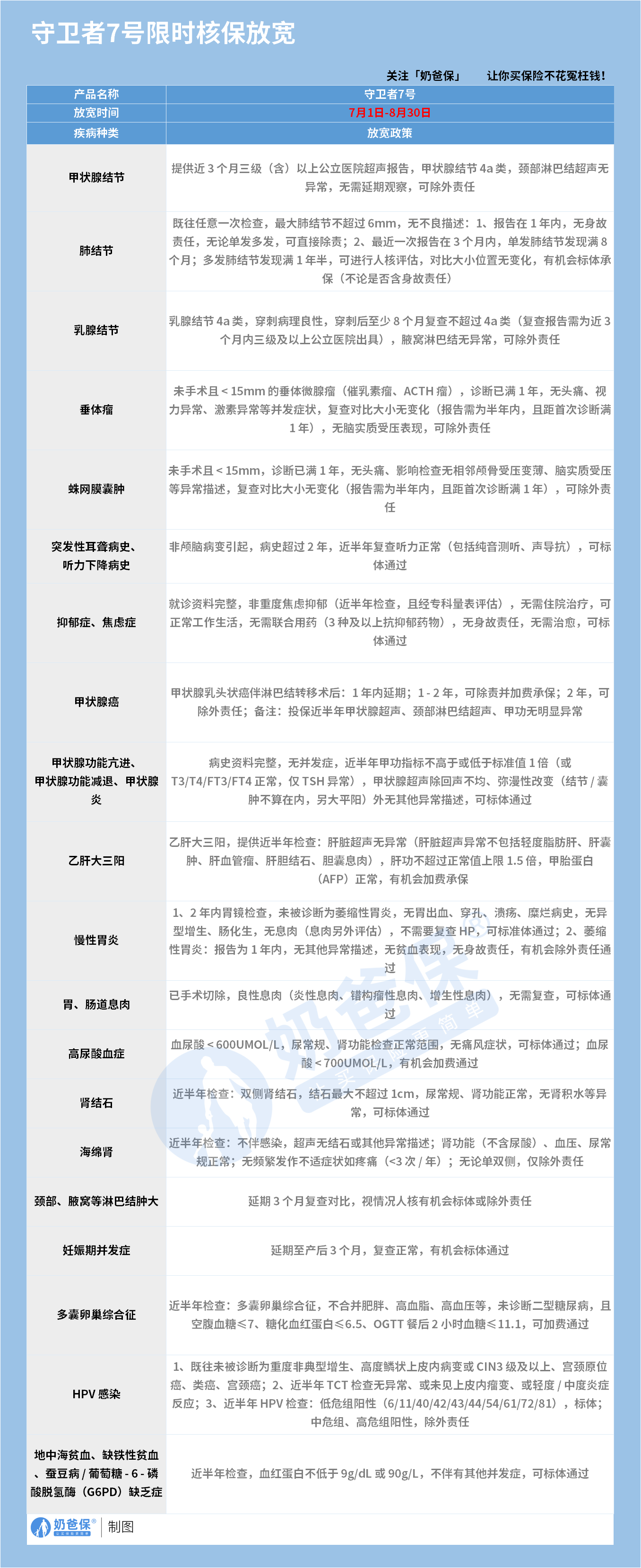
君龙守卫者7号针对亚健康人群限时放宽核保,时间为7月1日-8月31日。

举一些例子方便大家理解:
甲状腺结节患者,
若能提供近3个月三级公立医院超声报告,且结节为4a类且颈部淋巴结超声无异常,可“除外责任”投保,即甲状腺结节相关责任不赔,其他保障有效;
肺结节患者,
若既往检查最大结节≤6mm、无不良描述,或单发结节发现满8个月等情况,可直接“除外责任”“人核评估”甚至“标体承保”;
乳腺结节4a类且穿刺病理良性,穿刺后至少8个月复查仍≤4a类,可“除外责任”;
甲状腺癌术后患者,
若为乳头状癌伴淋巴结转移,术后1年“延期”,1-2年可“除外责任+加费”,满2年有机会“标体通过”;
乙肝大三阳患者,
肝脏超声无严重异常(如轻度脂肪肝等可接受)、肝功不超正常值1.5倍等,有机会“加费承保”;
HPV感染中,低危型阳性(如6/11型等)有机会投保,中/高危型则“除外责任”。
上述这些疾病,很多产品是直接拒保的,而守卫者7号有条件放宽核保,身体亚健康人群一定要重视起来,这是获得重疾保障的好机会。
第三类是有癌症或心脑血管疾病家族史的人群。
这部分人群可通过责任定制强化专项防护。
附加恶性肿瘤医疗津贴后,不仅首次确诊癌症可获赔,3年内的复发、转移、持续治疗均可按比例获得后续赔付;
特定心脑血管二次赔则针对急性心梗、脑中风等高发疾病提供额外保障,特别适合有家族病史、长期高压工作或存在抽烟等不良习惯的人群。
而且,60岁前80%的额外赔付责任,更让事业上升期的家庭经济支柱能在责任最重的阶段获得超高保额支撑,为家庭经济稳定增添一份保障。
三、奶爸总结
保险预定利率正在经历重大调整,这将直接影响消费者的投保成本,成人重疾险新品相较于上一代产品,预计涨价20%以上。
在这样的背景下,君龙守卫者7号凭借重疾6次赔付、首创ICU关爱金、灵活的保障搭配以及限时放宽的核保政策,展现出显著的优势。
无论是注重多次赔付的年轻家庭、亚健康人群,还是有特定疾病家族史的人,都能从中找到适合自己的保障方案。
对于有投保需求的人来说,不妨抓住当下的机会,为自己和家庭增添一份坚实的健康保障。
奶爸也给大家推荐几款优质的重疾险产品:
1、君龙人寿超级玛丽15号
第一,结节保障超全面
自带保障在原有肺结节基础上,拓展到乳腺/甲状腺结节,范围更广了。
可以说是目前市场上,少有的三大高发结节都有保障的产品。
第二,癌症保障丰富
超玛15号的癌症保障,从早期到晚期,都安排得妥妥的。
本身自带癌症拓展金,
首次确诊原位癌/轻度癌症后,确诊恶性肿瘤—重度,额外赔50%。
如果觉得不够,还可以附加以下保障:
癌症津贴或癌症多次赔(二选一):间隔一定周期后,可以赔一笔钱用于癌症持续治疗,癌症津贴有次数限制,多次赔则不限次数。
癌症重度特药治疗金:确诊癌症后需要吃高价特药,做过相关手术可以赔50%保额。

第三,重疾多次赔灵活选
重疾多次赔可以按需选择:
65周岁版,要求是65岁前确诊,额外赔2次,每次赔120%保额;
另一版则是不限年龄,额外赔2次,每次赔120%保额。

同种不同种都赔,且同种间隔周期短,只要2年
像心脏病术后复发了也能保,不用怕赔过一次就没保障了。
【适合人群】
看中结节、癌症保障,预算不多的朋友。
2、复星联合达尔文12号
第一,自带意外重疾额外赔和住院津贴。
前者因为意外导致首次重疾,可多赔35%基本保额。
等于一张保单覆盖重疾+意外,且是保至终身的双重保障!
后者在60周岁前未发生重疾,60岁后确诊,每天给付0.1%基本保额作为住院津贴。
人一辈子不一定会得重疾,但60岁后难免因小病小痛住院,
达尔文12号这个保障,可以让不确定的赔付变得更确定。
不过,这里需要注意的是,如果后续重疾/身故/全残,
会扣掉累计已给付的住院津贴金额后,再赔付。
第二,可选责任丰富
达尔文12号多重附加保障:
重疾多次赔:分65周岁版和终身版(二选一),满足多种人群需要;
重疾保费补偿:缴费期内发生重疾返还保费,实现“重疾免单”;
疾病关爱金/顶梁柱关爱保险金:家庭责任最重阶段赔更多;
癌症津贴:癌症间隔一定周期就能获得一笔理赔金。
第三,理赔门槛更低
5种特定重疾(如严重心肌炎)、原位癌、癌症津贴赔付,都比同类产品更宽松。
【适合人群】
看重理赔门槛、重疾返还保费的朋友
3、复星联合医联有盟
第一,轻中症保障灵活
必选保障是重疾,像轻中症保障、身故保障,可以加钱获得。
如果预算有限,也可以只买个重疾,先把大病保障做好;
如果预算多一点,建议大家还是要附加轻中症保障。
第二,自带一般医疗金
医联有盟自带医疗金,非常实用:
保单前5年,每年提供报销额度=0.5%*保额,100%报销,
未用完可累计,终身有效,身故/全残一次性赔剩余额度!

像买药、体检、看牙等日常开支,都能用上。
可以说是实打实把钱返还给客户使用!
第三,健康告知非常宽松
健康告知只有4条:
比如过去1年内的检查异常、是否有被医生建议住院或手术;
过去2年内的手术情况以及过去5年内的疾病情况。
针对非常高发的甲状腺/乳腺/肺结节,没有问询是否有进行手术,也没有问询是否多发,
只要结节等级在3级以内,结节直径符合要求,就有机会标体承保!
就连癌症,如果5年前已经治愈,没有复发和转移,
同时不涉及其他健康告知,也有机会投保!
【适合人群】
有健康异常的、注重就医资源和健康管理,看中产品实用性的朋友。
4、瑞华健康华佗1号康泰版
第一,基础保障扎实
轻中重疾保障都涵盖了,且轻症+中症赔付次数共7次,
目前市场上赔付次数算比较高的。
且重疾赔完,轻中症不分组还能继续赔,
不分组的好处就在于,赔付规则更宽松。
第二,性价比高
同样50万保额,保终身,基础保障,分30年交,
30岁人群投保华佗1号康泰版,比超级玛丽和达尔文便宜100元/年!
30年下来立省3000块!
第三,可选保障丰富
如果预算比较多,还可以附加:
重疾多次赔、疾病关爱金、癌症津贴、重疾保费补偿金和身故保障。
都是目前市场上热门可选保障内容,实用性强。
【适合人群】
追求高性价比、看中基础保障全面的朋友。
微信扫一扫
微信扫一扫
关注微信
客服热线
奶爸保

