对于普通家庭来说,定期寿险就像一把“家庭保护伞”,
尤其是作为经济支柱的朋友,万一遇到意外,
能给家人留下一笔保障,帮着还房贷、养孩子、赡养父母,
让生活不至于一下子垮掉。
今天,奶爸好好聊聊以华贵大麦2026为例,给大家介绍一下定期寿险的保费问题,
再推荐其他几款靠谱的定期寿险,帮大家选到适合自己的那一款。
一、100万定期寿险一年交多少钱?
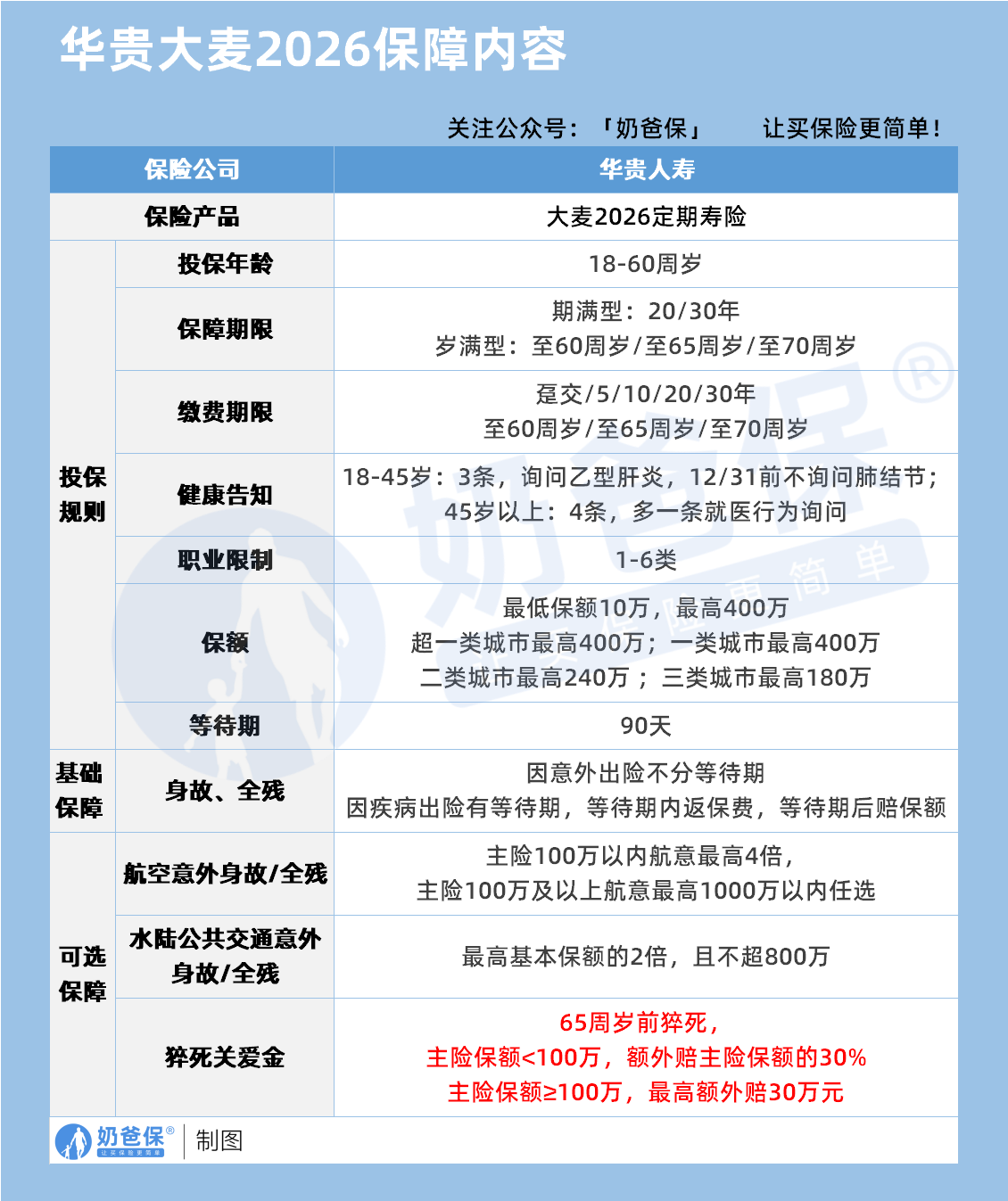
华贵人寿的大麦系列一直口碑不错,
2026这款更是延续了高性价比的优势,
奶爸以这款产品测算保费,比较具有代表性:

100万保额的一年保费是多少?根据测算,
30岁男性选30年缴费、保30年,一年只要1132元;
30岁女性更划算,一年才618元。
如果选交20年、保20年,30岁男性一年735元,女性357元,相当于每天花2块钱不到,就能换来100万的保障,性价比真的很高。
要是年龄大一点,比如选交至70岁、保至70岁,30岁男性一年2075元,女性1244元,虽然保费高一些,但能保障到70岁,覆盖整个家庭责任最重的阶段。
可以看到定期寿险的保费会受到保障时间和缴费时间的影响,
但整体保费在千元左右,不会很高。
千元保费锁定百万保额,性价比还是很高的。
聊完产品的保费,再说说产品的保障:

华贵大麦2026基础保障很扎实,身故和全残都能赔100%保额,
100万保额就能一次性拿到100万理赔金,足够覆盖大部分家庭的短期负债。
如果经常出差或者出行多,
还能加选交通意外额外赔付,航空意外最高能额外赔1000万,
水陆公共交通最高额外赔800万,这个额度在同类产品里算是很高的了。
还有猝死关爱金,65岁前猝死能额外赔30万,对于经常熬夜加班的职场人来说,多了一份安心。
投保规则也很宽松,18到60周岁都能投,不管是刚毕业的年轻人还是快退休的长辈,
只要是家庭经济支柱,都能覆盖到。
保障期限可选20年、30年,也能选保到60岁、65岁或70岁,
大家可以根据自己的房贷年限、孩子成年时间来选。
缴费期限更灵活,一次性交清或者分5年、10年、20年、30年交都可以,还能选交至60岁、65岁或70岁,拉长缴费期限能减轻每年的压力,比如选30年交,每年保费会划算很多。
二、热门定期寿险推荐,这几款也值得看看
市面上的定期寿险不止一款,不同产品有不同的亮点,
大家可以根据自己的情况挑选,下面这几款都是表格里口碑不错的产品。

1.华贵大麦甜蜜蜜2026
这款也是华贵人寿的产品,投保年龄稍微严格一点,女性20到50周岁、男性22到50周岁才能投,最高保额300万。
基础保障同样是身故和全残赔100%保额,亮点在于必选保障里有同一意外事故双倍赔,还有身故或全残豁免保险费,要是不幸发生约定的意外,后续保费就不用交了,保障还能继续。
不过它没有猝死关爱金和交通意外额外赔付的可选责任,保费相对高一些,30岁男性选30年缴费、保30年,一年1670元。
适合夫妻互保,或者经常面临意外风险、看重保费豁免功能的朋友,比如从事户外工作的人群,双倍意外赔付能带来更充足的保障。
2.国富人寿定海柱7号
定海柱7号的投保年龄是18到60周岁,最高保额350万,
保障期限可选10年、20年、30年,也能选保至60岁、65岁或70岁,
缴费期限选择也很灵活。基础保障扎实,必选责任里还有增值服务,能提供更多实用的权益。
可选责任特别丰富,65岁前猝死能额外赔30%保额,100万保额就能多赔30万。
交通意外额外赔付涵盖的场景很全,水陆公共交通额外赔200%保额,航空意外额外赔500%保额,法定节假日自驾车额外赔150%保额,
经常出差、自驾出行的朋友选这款会很合适。
还有一个亮点是45岁前身故或全残能额外赔50%保额,年轻的家庭经济支柱买这款,保障力度会更强。
保费也很有竞争力,30岁男性选30年缴费、保30年,一年1125元,比华贵大麦2026还稍微便宜一点;30岁女性一年614元,性价比很高。
适合年龄在45岁以下、经常出行、希望获得高额额外赔付的朋友,不管是通勤还是出差,都能多一份安心。
3.中意人寿擎天柱11号一生中意版
这款产品投保年龄18到60周岁,最高保额350万,
职业限制是除高风险职业外都能投,适用人群比较广。
必选责任里有家庭守护保障和增值服务,能给家人带来更全面的关怀,比如可能会有就医绿通、咨询服务等,实用性很强。
可选责任方面,65岁前猝死额外赔30%保额,交通意外额外赔付涵盖航空、水陆公共交通和法定节假日驾乘车,分别额外赔400%、100%和50%保额,
虽然额度不如定海柱7号高,但覆盖了主要出行场景。
最突出的是它的免责条款只有3条,是所有产品里最少的,理赔门槛更低,后续发生纠纷的概率也更小。
保费方面,30岁男性选30年缴费、保30年,一年1204元;
30岁女性一年647元,价格稍高但胜在保障全面、免责宽松。
适合家庭责任较重、希望获得家庭守护服务,
或者担心理赔麻烦、看重免责条款宽松度的朋友,比如上有老下有小、经常需要协调家庭事务的人群。
4.同方全球臻爱2026
这款产品比较特别,既是定期寿险也是两全险,投保年龄18到60周岁,
最高保额200万,保障期限选择最多,
能选保至55岁、60岁、65岁、70岁甚至80岁,缴费期限也能灵活匹配保障期限。
基础保障是身故和全残赔100%保额,可选责任很有特色:
一是癌症重度身故金,确诊癌症重度5年内且65岁前身故,能额外赔50%保额,适合担心癌症风险的朋友;
二是满期金,如果保险期间内没发生理赔,到期能返还累计已交保费,相当于多了一份储蓄功能,适合既想要保障又不想保费“白花”的人群。
交通意外额外赔付也不错,水陆公共交通额外赔100%保额,民航班机额外赔400%保额,能满足日常出行保障需求。
保费方面,30岁男性选30年缴费、保30年,一年1168元;
30岁女性一年637元,价格适中。
适合健康状况良好、希望兼顾保障和储蓄,或者有癌症保障需求的朋友,比如家族有癌症病史、注重长期保障的人群。
三、奶爸总结
选定期寿险不用盲目追求高保额,也不用纠结于某一个产品的细节,关键是贴合自己的需求。
如果是普通家庭,追求高性价比和宽松投保条件,
华贵大麦2026绝对是首选,保费低、保障全、限制少;
如果经常出差出行,定海柱7号的高额交通意外赔付更合适;
如果看重家庭服务和免责宽松,擎天柱11号值得考虑;
如果想要储蓄功能和癌症保障,臻爱2026是不错的选择。
投保时还要注意,保额尽量覆盖家庭的刚性负债,
比如房贷、车贷、孩子教育费和父母赡养费的总和;
保障期限可以选到家庭责任减轻的时候,比如孩子成年、房贷还清;缴费期限尽量拉长,减轻每年的缴费压力,同时也能更好地发挥保险的杠杆作用。
希望这篇文章能帮大家理清思路,选到适合自己的定期寿险,给家人一份稳稳的保障。
大家也可以看看奶爸推荐的优质定期寿险产品:

1、投保规则
这3款产品的投保年龄、等待期都是一样的,
保障期和缴费期略有不同,但也几乎差别不是很大。
我们重点来说两点:
一个是健康告知,
大多数会从以下几个方面进行询问:
投保经历、高风险运动和既往病史。
只有大麦2026针对45岁以上人群,还多了就医行为问询,
内容涉及近两年内的手术或住院情况,以及检查异常需要进一步治疗等。

从投保经历来看,三款产品都会问到:
最近两年的投保异常经历→3款产品差不多;
重疾理赔经历→定海柱7号额外问询了轻中症理赔;
累计投保保额→擎天柱11号一生中意版更宽松,只问的是最近1年的保额。
从高风险运动来看,三款产品都差不多,
只有定海柱7号问询是否有长期从事。
从既往病史来看,定期寿险问的都是一些重大疾病,
比如癌症、冠心病、心肌梗死等。
常见的肺结节、甲状腺结节和乳腺结节都没有问。
像擎天柱11号一生中意版对先天性心脏病比较友好,心超复查已自行闭合的不在问询范围。
拿捏不准的,可以点这里协助核保。
另一个是最高保额,
单从保额上限来看,大麦2026是最高的,上限是400万。
但不同地区、年龄、职业可能略有不同。
以大麦2026为例子:

只有超一类和一类地区,18-45岁以内人群,且符合BMI要求,
才能买到400万保额。
超一类和一类地区如:
北京、上海、重庆、广州、深圳、杭州、南京、成都、宁波、苏州、武汉、厦门、佛山。
2、必选保障
作为定期寿险,其实必选保障,
都是差不多的,即都含身故和全残保障。
不过这里需要提醒大家的是,
身故和全残,只能二赔一。
擎天柱11号一生中意版还额外多了一项——家庭守护保障:
被保人及法定配偶因同一意外事故身故或全残,额外赔付100%基本保额。

作为家里的双顶梁柱,如果同时出险,对家中双亲和孩子来说,打击真的太大了。
这个双倍保额保障,至少可以让父母孩子在经济上有足够多的补偿和支持。
而且,这里说的是【出险时】存在法定配偶,
即买的时候不管是否结婚,婚后都会额外获得这个保障。
所以,如果是夫妻双方投保,擎天柱11号一生中意版有机会赔得更多。
3、可选保障
3款产品都含猝死关爱金+交通意外身故或全残。
只是赔付力度略有不同。
定海柱7号还多了个身故或全残特别关爱金:
45周岁后,身故或全残额外赔50%保额。

如果比较看重特殊年龄赔付比例的,可以重点考虑。
如果你想详细了解上述几款定期寿险测评,也可以联系奶爸~
微信扫一扫
微信扫一扫
关注微信
客服热线
奶爸保

