最近,很多朋友都在问:“太平国威一号终身寿险分红型,到底值不值得买?”
这个问题背后,其实藏着大家对财富安全、家庭责任和未来规划的多重思考。
毕竟,一份终身寿险,一买就是一辈子的事。
今天,我们就来彻底拆解这款产品,从保障内容到公司实力,给你一次讲明白。
国威一号保障怎么样?
太平人寿靠不靠谱?
奶爸总结
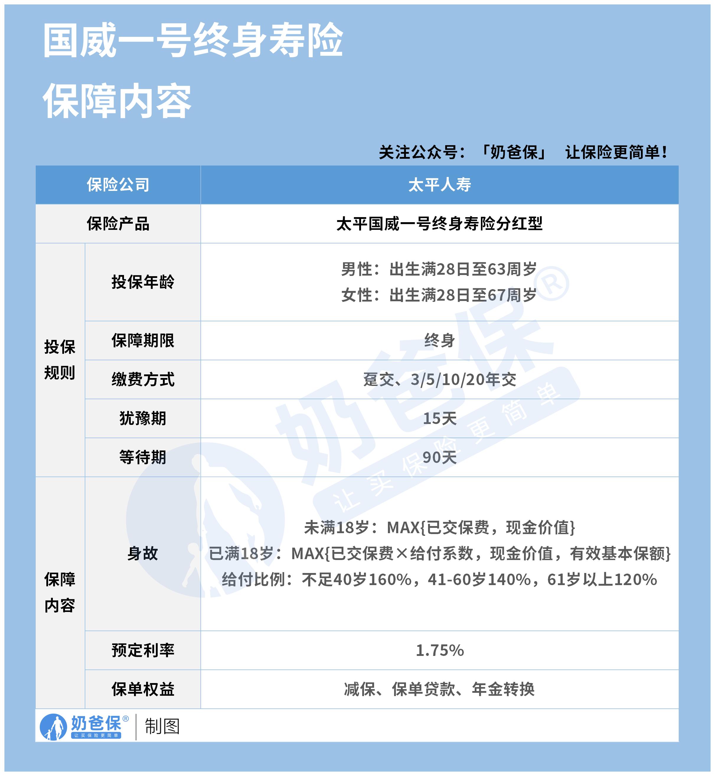
一、国威一号保障怎么样?
很多人一听“终身寿险”,第一反应是:“死了才能赔,那我用不上怎么办?”
这种想法非常普遍,但太平国威一号的设计,其实比你想象的要“灵活”得多。
它不仅仅是一份身故保障,更像一个长期的、有增值潜力的财务规划工具。
1. 核心保障:身故保险金,体现家庭责任
这是它的根本。我们直接看条款:
如果被保人身故时未满18岁:保险公司会赔付 【已交保费】和【现金价值】两者中较大的那个。
这是对未成年人的保护,确保家庭投入不会损失。
如果被满18岁后身故:赔付就复杂一些,取以下三项的最大值:
【已交保费 × 给付系数】:这个系数是年龄杠杆。18-40岁赔160%,41-60岁赔140%,61岁以上赔120%。
这设计很人性化,正是家庭责任最重、收入最高的黄金年龄,赔付比例最高,保障力度最大。
【保单的现金价值】:这是保单账户里实实在在的价值。
【有效基本保额】:这是随着时间会增长的一个数额(后面分红会讲到)。
简单说,就是“哪个数字大,就按哪个赔”,确保了任何时候,你的家人拿到的都不会少于你的总投入,并且在关键年龄段有可观的杠杆。
2. 分红潜能:1.75%预定利率之上的“想象空间”
这是“分红型”三个字的精髓,也是大家最关心又最迷惑的地方。
首先,它有 1.75%的预定利率。这个利率是写进合同保证的,决定了保单现金价值增长的底线。
在当前市场利率下行的大环境下,这个保证的、终身的、复利增长的底线,其实很有价值。
但重点是“分红”。分红来源于保险公司经营这款产品的实际收益,超过预定利率的部分,保险公司会拿出一部分(通常不低于70%)分给客户。
注意:分红是不保证的,可能为0。 这也是所有分红险必须说清楚的一点。
那太平的分红历史怎么样呢?我们来看数据:
根据太平人寿近年来的分红实现率公告,其多数分红险产品的分红实现率长期稳定在90%-110%之间。
这是一个非常稳健的成绩单,说明其投资能力和分红政策是可靠、可持续的。
所以,太平国威一号的长期价值 = 保证的现金价值增长(1.75%预定利率托底)+ 非保证但历史稳健的分红预期。 它追求的不是短期暴利,而是穿越经济周期的长期稳健增值。
3. 资金灵活性:急用钱时,它就是“备用金库”
这是它最大的亮点之一,打破“寿险死钱”的刻板印象。
减保:合同生效满一定年限后,你可以部分减少保额,直接领取对应的现金价值。比如孩子上大学、自己退休养老,可以分批取钱用,非常灵活。
保单贷款:急需资金周转时,可以最高贷出现金价值80% 的钱,手续简单,利率通常低于市场消费贷,而且保单保障继续有效。
年金转换:未来某一天,你可以选择将这份寿险的现金价值,一次性转换成一份养老年金,为退休生活提供持续稳定的现金流。
这些功能意味着,这份保单在你生前就能发挥作用,是一个不断增值的“金融资产”,而不仅仅是身后的一份补偿。
二、太平人寿靠不靠谱?实力才是硬道理
买保险,尤其是长期险,公司稳不稳,绝对是必须考虑的。毕竟我们要和它打交道几十年。
太平人寿,四个字总结: “国家队”+“百年老店”+“大到不能倒”。
1. 显赫出身与超强实力
“中管金融企业”:太平人寿隶属于中国太平保险集团,而中国太平是唯一一家总部设在香港的中央金融企业,属于名副其实的“国家队”。这重身份意味着极强的政策敏感性、规范性和稳健经营的基因。
百年品牌:中国太平的历史可追溯到1929年,是中国现存历史最悠久的民族保险品牌之一,历经近百年风雨,底蕴深厚。
市场规模:太平人寿是国内头部寿险公司之一。总资产已突破1万亿元人民币,服务客户数量超过6000万。这样的体量,本身就是安全感的保证。
2. 监管指标全优,“安全垫”足够厚
判断保险公司稳不稳,要看监管的“体检报告”——偿付能力充足率。这是保险公司偿还债务能力的核心指标。
根据国家金融监督管理总局发布的最新数据(以2023年第四季度为例):
太平人寿的核心偿付能力充足率和综合偿付能力充足率,均大幅超过监管红线(监管要求分别为50%和100%)。
同时,其风险综合评级持续保持最高的 “AAA”级别。
这意味着什么? 意味着太平人寿有远超标准的资本来应对极端风险,即便发生重大理赔,也有十倍甚至数十倍的财力覆盖,破产可能性极低。
3. 投资能力强,分红才可能稳
分红不是凭空来的,要靠保险公司投资赚出来。
太平集团作为综合金融巨头,投资渠道广、团队专业,
尤其在稳健型、长期资产配置(如国家重大项目、优质不动产、债券等)上具有独特优势。
三、奶爸总结
分析了这么多,太平国威一号终身寿险分红型的画像就清晰了:
它是一款侧重于长期储蓄增值、兼具终身身故保障,且资金运用非常灵活的理财型寿险。
它可能非常适合以下人群:
有中长期财务规划的家庭顶梁柱:希望在承担家庭责任期间拥有高额保障,同时为未来(教育、养老)强制储蓄一笔钱。
寻求资产稳健增值的投资者:厌倦了市场波动,想寻找一个安全、长期、收益有想象空间的“压舱石”资产。
注重资金灵活性的人:既想锁定长期利益,又担心未来用钱不便,它的减保、贷款功能提供了很好的解决方案。
奶爸也给大家推荐几款目前值得选择的终身寿险产品:
1、一生中意福享版(分红型)
中意人寿经典款——一生中意系列!
虽然保底收益都在1.3%左右,但演示利率是目前少有的4.25%产品。
叠加分红收益后,封闭期只有7年,
10年预期红利IRR达1.8%以上,最高红利IRR有机会超过3.2%,目前5款产品最高。
保单权益丰富、增值服务又多,资金周转更方便。
【适用人群】
能接受较低的确定性,来换取更高的分红预期的朋友。
2、一生中意鑫享版(分红型)
同样也出自中意人寿热门IP,但和福享版优点不一样的是,
鑫享版的保底收益更高一点,演示红利就下调了些。
30岁女性,5年交,年交10万,叠加红利收益,
封闭期只有7年,而持有10年预期IRR就超过1.5%,
最高无限接近3%!
【适用人群】
追求更稳定收益、看重保司综合实力、产品保单权益的朋友。
3、鸿利鑫享3.0(分红型)
陆家嘴国泰人寿出品,和中意人寿一样,有着20多年的分红险运营经验。
保司实力出众,产品也很优秀:
30岁女性,5年交,年交10万,单保证收益最高也超过1.5%,
如果叠加红利收益,最高超过3.1%!
可以说两者都兼得。
【适用人群】
看中保司综合实力,兼顾保底+分红的朋友。
4、悦享盈佳福享版(分红型)
中邮人寿出品,妥妥的大保司系分红险。
且投保门槛超低的,年交5000元起就能买了,普通工薪阶层都能拥有!
30岁女性,5年交,年交10万,
单看保证收益,比鸿利鑫享3.0还略高一点点。
附加红利收益后,封闭期只有6年,
持有10年,预期红利超过1.7%,最高有机会超过3.1%!
【适用人群】
看中大品牌产品、预算不多,兼顾保底+分红收益的朋友。
5、光明至尊乐享版(分红型)
光大永明人寿的爆款系列——光明至尊,一直以来好评都非常不错。
新上的光明至尊乐享版,前期现价增长非常快,
单看保证收益,回本只要8年;叠加分红只要6年。
而且,保证收益是这里面最高的:
30岁女性,5年交,年交10万,最高超过1.6%!
如果叠加红利收益,
保单第10年,预期红利IRR>2%,市场少有,
最高预期红利IRR>3%
【适用人群】
看中前期回本速度快、保证收益高,有养老社区需求朋友。
想要了解产品详细信息的朋友,也可以私聊奶爸~
微信扫一扫
微信扫一扫
关注微信
客服热线
奶爸保

