在长期资金规划工具中,终身寿险因兼具身故保障与现金价值增值属性,逐渐成为家庭资产配置的选项之一。
新华人寿推出的 E 增福优享版终身寿险,凭借较低的起投门槛与灵活的交费方式,受到部分用户关注。
这款产品的保障责任有哪些特点?实际收益表现如何?又适合哪些人群配置?本文将从保障内容、收益测算、适配人群三个维度展开分析。
一、新华E增福优享版终身寿险收益怎么样?适合哪些人买?

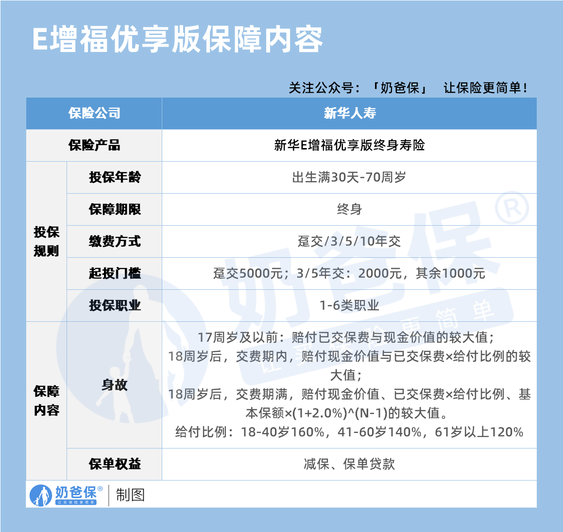
新华 E 增福优享版终身寿险的投保年龄覆盖出生满 30 天至 70 周岁,保障期限为终身,可满足不同年龄段人群的长期规划需求。
其交费方式包含趸交、3 年交、5 年交、10 年交,起投门槛根据交费方式有所区分,趸交 5000 元起,3 年交或 5 年交 2000 元起,其余交费方式 1000 元起,适配不同资金预算的用户。
投保职业支持 1-6 类,覆盖多数常见职业类型,职业限制相对宽松。
保障内容以身故责任为主,不同阶段的赔付规则有所差异:17 周岁及以前,赔付已交保费与现金价值的较大值;18 周岁后交费期内,赔付现金价值与已交保费 × 给付比例的较大值;18 周岁后交费期满,赔付现金价值、已交保费 × 给付比例、基本保额 ×(1+2.0%)^(N-1) 的较大值。
其中给付比例按年龄划分,18-40 岁为 160%,41-60 岁为 140%,61 岁以上为 120%,能在不同人生阶段提供相对匹配的身故保障力度。
保单权益方面,支持减保与保单贷款,可在资金需求时灵活调整,提升了产品的实用性。

以 30 岁女性、年交 10 万、分 3 年交的投保条件为例,该产品的收益核心体现为现金价值的长期增值,需结合不同保单年度的现金价值变化来评估。
第 1 年末,累计保费 10 万,现金价值为 2.27 万,此时现金价值低于已交保费,前期资金锁定性较强。
第 3 年末交费完成,累计保费 30 万,现金价值达 23.55 万,仍未覆盖累计保费,处于资金积累阶段。
第 4 年末,现金价值升至 30.13 万,首次超过累计保费,实现资金 “回本”,此时身故金为 4.8 万。
从第 5 年开始,现金价值逐年稳步增长,第 10 年末现金价值为 33.88 万,较累计保费增值约 12.9%;第 20 年末现金价值达 41.25 万,增值约 37.5%。
长期来看,第 40 年末现金价值为 61.3 万,是累计保费的 2.04 倍;第 75 年末现金价值升至 122.6 万,是累计保费的 4.09 倍,整体呈现 “前期缓慢、后期稳健” 的增值节奏。
需注意的是,该产品的现金价值增值是保证利益,不存在浮动风险,适合偏好确定收益的用户。
新华 E 增福优享版终身寿险的适配人群,需结合产品特点与自身需求来判断。
对于有长期资金规划需求,且能接受前期资金锁定的用户,比如规划养老储备、子女长期教育金的家庭,可借助其现金价值的终身增值属性,实现资金的稳健积累。
若用户希望在获得身故保障的同时,兼顾资产的安全增值,且资金使用节奏较为灵活,该产品的减保、保单贷款功能可满足阶段性资金需求,适配这类人群的配置需求。
此外,其较低的起投门槛与宽松的职业限制,也适合预算有限、或从事非 1-3 类职业的用户,作为基础资产配置的补充工具。
但需注意,若用户短期内有大额资金需求,该产品前期现金价值较低,流动性不足,不建议作为短期理财工具;若追求高收益,其稳健增值的特点也无法满足高风险高回报的需求,需结合其他理财工具搭配使用。
二、奶爸总结
综上,新华 E 增福优享版终身寿险是一款保障责任明确、现金价值增值稳定的终身寿险产品,适配有长期资金规划、偏好确定收益的用户。
在配置时,需结合自身资金周期与风险偏好,理性评估其在资产组合中的定位。
奶爸也给大家推荐几款目前值得选择的终身寿险产品:
1、如意尊(泰来2026)
出自信泰人寿,妥妥的【快速收益黑马】。
30岁女性,5年交,年交10万,
缴费期刚结束,就已经回本了!
保单第10年,复利IRR>1.6%,就跟存个国债差不多的感觉。
如果后续没有更好的选择,还可以继续存着复利增值,最高达1.95%!
【适用人群】
看中回本速度,打算当国债来用,又或者是工薪族想存钱的朋友。
2、福有余2025
太平洋人寿承保的大品牌产品,老七家出品,保司实力不用多说。
合同期内就可以减保,而这款产品封闭期也短:
30岁女性,5年交,年交10万,回本只要5年,
搭配减保规则来看,资金使用超级灵活!
收益也在线:
长期复利IRR最高达1.91%。
【适用人群】
看中品牌实力、偏好短期回本、预算有限的月光族。
3、守护神5.0尊享版
这款产品出自爱心人寿,产品收益和如意尊(泰来2026)差不多。
30岁女性,5年交,年交10万,也是保单第5年回本,
保单第1年复利IRR接近1.6%,最高复利IRR接近1.95%
【适用人群】
看中回本速度快、整体收益还不错的朋友。
4、岁岁享3.0
出自中荷人寿,和前面几款有点不同,
这款是税优产品,最高可抵扣个税2400元/年。
还提供护理保障,确诊合同约定特疾,可以获得一笔护理金。
真的就是节税+保障+增值三合一!
收益也不错的:
30岁女生,年交2400元交10年,按3级(20%税率)来算:
每年可节税480元,累计节税4800元,
保单第10年,复利IRR(含节税)达4.251%,非常高!
【适用人群】
准备即将年底了,有节税需求的朋友,可以着手安排一波!
想要了解产品详细信息的朋友,也可以私聊奶爸~
微信扫一扫
微信扫一扫
关注微信
客服热线
奶爸保

