这位朋友你好,关于新华E增福优享版是哪个公司的?靠谱吗?的问题,奶爸在这里整理了相关内容,希望对你有帮助:
一、新华E增福优享版是哪个公司的?靠谱吗?
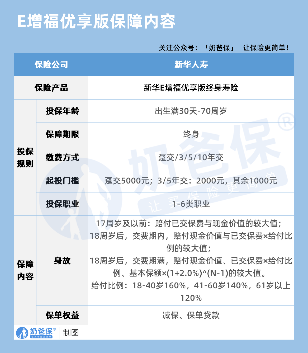
新华 E 增福优享版终身寿险是由新华人寿保险股份有限公司推出的一款增额终身寿险产品。
要判断它是否靠谱,我们可以从公司背景、产品设计、监管合规等多个维度来分析。
新华人寿成立于 1996 年,是国内知名的大型寿险公司,总部位于北京,2011 年在香港联交所和上海证券交易所同步上市。
作为国内寿险行业的头部企业之一,新华人寿在全国拥有广泛的分支机构和服务网络,注册资本超 300 亿元,
偿付能力充足率长期保持在监管要求之上,2024 年综合偿付能力充足率约为 180%,核心偿付能力充足率约为 120%,整体财务状况稳健,能够为保单履约提供坚实保障。
从产品本身来看,新华 E 增福优享版终身寿险的保障内容清晰,投保规则透明:
投保年龄覆盖广,从出生满 30 天到 70 周岁均可投保,满足不同年龄段人群的需求;
保障期限为终身,缴费方式灵活,可选趸交或 3/5/10 年交,起投门槛低,适合不同预算的消费者;
身故保障设计分层,17 周岁及以前赔付已交保费与现金价值的较大值,18 周岁后根据交费期和年龄区分赔付规则,给付比例明确(18-40 岁 160%,41-60 岁 140%,61 岁以上 120%),避免了模糊条款带来的纠纷;
保单权益包含减保和保单贷款,提升了资金的灵活性,满足消费者在不同人生阶段的资金需求。
从合规性来看,新华人寿作为持牌金融机构,其所有保险产品均需经过银保监会的备案和监管,产品条款、费率设计、销售行为等都受到严格规范。增额终身寿险作为储蓄型保险,其现金价值增长和身故赔付均写入合同,具有法律约束力,只要消费者按时缴费,保险公司就需按照合同约定履行赔付义务。
不过,需要注意的是,增额终身寿险的 “靠谱” 是相对的,它更适合作为长期储蓄和财富传承工具,而非短期理财。产品的现金价值增长需要时间积累,前期退保可能会有损失,且收益是基于合同约定的增长比例,而非浮动收益,消费者需要根据自身的财务规划和风险承受能力来选择。
二、奶爸总结
总结来说,新华 E 增福优享版终身寿险由实力雄厚的新华人寿推出,产品条款清晰,监管合规,整体是靠谱的。但在投保前,消费者仍需仔细阅读保险条款,明确保障责任和免责条款,结合自身需求理性选择,避免盲目跟风。
如果大家挑选保险有什么困难,可以扫码关注:奶爸保公众号 进行1对1咨询,现在关注“奶爸保”公众号,回复“官网”,还可以免费领取价值199元的保障大礼包哦,让您买保险变得更简单。
新华E增福优享版是哪个公司的?靠谱吗?
这位朋友你好,关于新华E增福优享版是哪个公司的?靠谱吗?的问题,奶爸在这里整理了相关内容,希望对你有帮助:
一、新华E增福优享版是哪个公司的?靠谱吗?
新华 E 增福优享版终身寿险是由新华人寿保险股份有限公司推出的一款增额终身寿险产品。
要判断它是否靠谱,我们可以从公司背景、产品设计、监管合规等多个维度来分析。
新华人寿成立于 1996 年,是国内知名的大型寿险公司,总部位于北京,2011 年在香港联交所和上海证券交易所同步上市。
作为国内寿险行业的头部企业之一,新华人寿在全国拥有广泛的分支机构和服务网络,注册资本超 300 亿元,
偿付能力充足率长期保持在监管要求之上,2024 年综合偿付能力充足率约为 180%,核心偿付能力充足率约为 120%,整体财务状况稳健,能够为保单履约提供坚实保障。
从产品本身来看,新华 E 增福优享版终身寿险的保障内容清晰,投保规则透明:
投保年龄覆盖广,从出生满 30 天到 70 周岁均可投保,满足不同年龄段人群的需求;
保障期限为终身,缴费方式灵活,可选趸交或 3/5/10 年交,起投门槛低,适合不同预算的消费者;
身故保障设计分层,17 周岁及以前赔付已交保费与现金价值的较大值,18 周岁后根据交费期和年龄区分赔付规则,给付比例明确(18-40 岁 160%,41-60 岁 140%,61 岁以上 120%),避免了模糊条款带来的纠纷;
保单权益包含减保和保单贷款,提升了资金的灵活性,满足消费者在不同人生阶段的资金需求。
从合规性来看,新华人寿作为持牌金融机构,其所有保险产品均需经过银保监会的备案和监管,产品条款、费率设计、销售行为等都受到严格规范。增额终身寿险作为储蓄型保险,其现金价值增长和身故赔付均写入合同,具有法律约束力,只要消费者按时缴费,保险公司就需按照合同约定履行赔付义务。
不过,需要注意的是,增额终身寿险的 “靠谱” 是相对的,它更适合作为长期储蓄和财富传承工具,而非短期理财。产品的现金价值增长需要时间积累,前期退保可能会有损失,且收益是基于合同约定的增长比例,而非浮动收益,消费者需要根据自身的财务规划和风险承受能力来选择。
二、奶爸总结
总结来说,新华 E 增福优享版终身寿险由实力雄厚的新华人寿推出,产品条款清晰,监管合规,整体是靠谱的。但在投保前,消费者仍需仔细阅读保险条款,明确保障责任和免责条款,结合自身需求理性选择,避免盲目跟风。
如果大家挑选保险有什么困难,可以扫码关注:奶爸保公众号 进行1对1咨询,现在关注“奶爸保”公众号,回复“官网”,还可以免费领取价值199元的保障大礼包哦,让您买保险变得更简单。
如果大家挑选保险有什么困难,可以扫码关注:奶爸保公众号 进行1对1咨询,现在关注“奶爸保”公众号,回复“官网”,还可以免费领取价值199元的保障大礼包哦,让您买保险变得更简单。
-
一生中意终身寿险好不好?保障+收益+灵活度全解析
2025-11-12 18:00:17
-
复星保德信星颐(分红型)养老年金保险,适合哪些人买?
2025-11-12 16:00:32
-
中国人寿2026开门红年金险值得买吗?一文深度解析
2025-11-12 14:07:56
-
福有余2025是哪个公司的?给孩子买好不好?
2025-11-12 09:28:10
-
2025年快返型年金险合集:存本取息+终身领,灵活减保超省心
2025-11-10 10:50:13
查看更多所用,不泄露任何第三方
或用于其他用途