随着人口老龄化程度加深,个人养老规划逐渐成为家庭财务配置的重要议题。
中国人寿鑫鸿福养老年金保险(分红型)作为大公司旗下产品,常被纳入消费者考量范围。
本文将从产品优势、潜在局限与适配人群三个维度,客观分析其是否值得入手。
一、人寿鑫鸿福年金保险怎么样值得买吗?

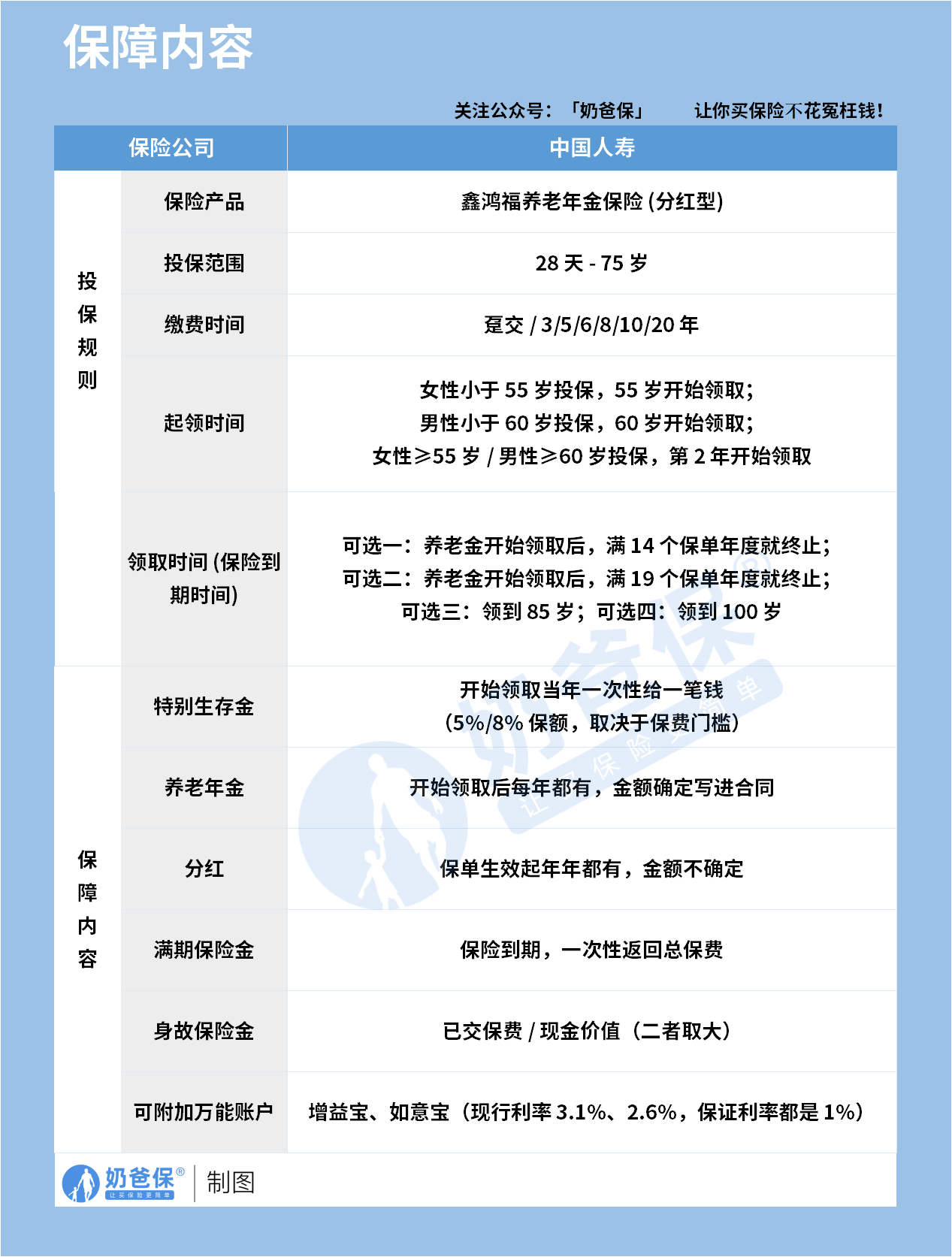
这款产品的投保范围较为宽泛,覆盖 28 天到 75 岁人群,高龄老人也可参与养老规划。
缴费时间灵活度较高,支持趸交、3/5/6/8/10/20 年交,能适配不同收入节奏的家庭。
起领时间的设计兼顾了不同年龄层需求,未达退休年龄投保可按性别对应年龄起领。
若投保时已超退休年龄,第 2 年即可开始领取,满足临近退休人群的快速领钱需求。
领取期限提供四种可选方案,从 14 个保单年度到领至 100 岁,可匹配不同养老周期预期。
特别生存金在领取首年一次性给付,按保额比例发放,能提升初期养老资金充裕度。
养老年金金额写入合同,每年稳定给付,为退休生活提供确定的现金流支撑。
满期保险金可一次性返还总保费,在保障周期结束时实现资金本金的安全回流。
身故保障取已交保费与现金价值的较大者,在一定程度上降低了投保的资金风险。
还可附加万能账户,将闲置资金二次增值,虽保底利率不高但增加了资金灵活性。
分红收益是不确定的,每年分红金额依赖保险公司经营状况,无法给出稳定预期。
万能账户的保底利率仅为 1%,在当前市场同类产品中处于偏低水平,增值力度有限。
领取期限的可选方案里,部分选项仅保障 14 或 19 个保单年度,并非终身领取模式。
对于希望获得终身养老现金流的人群而言,这种期限限制可能无法满足长期需求。
前期现金价值增长速度偏慢,若投保后短期内退保,可能面临较大的资金损失。
养老年金的给付金额相对保守,对比一些高预定利率的产品,收益优势并不明显。
附加万能账户的现行利率虽高于保底,但未来存在下行风险,实际收益存在波动。
产品的健康告知虽宽松,但并未包含额外的健康保障责任,功能较为单一。
这款产品更适合预算充足、追求稳健且能接受分红不确定性的中老年人群。
如果您看重中国人寿的品牌实力,且希望养老资金有确定部分 + 浮动部分搭配,可考虑。
对于临近退休、需要快速启动养老现金流的人群,超龄投保后次年领取的设计较为友好。
但不适合追求高收益、需要灵活支取资金的年轻人,或对养老现金流有终身需求的家庭。
选购前建议先梳理自身养老目标、资金预算与风险承受能力,再对比同类产品。
若更在意收益确定性,可优先选择纯养老年金险;若想兼顾灵活,可搭配其他理财工具。
同时要留意万能账户的追加规则与费用,避免因附加账户的隐性成本影响整体收益。
投保时需结合家庭现有保障配置,确保重疾、医疗等基础保障已完善,再规划年金险。
二、奶爸总结
整体而言,中国人寿鑫鸿福养老年金保险(分红型)是一款偏稳健的养老规划工具。
它既有品牌背书与确定的养老现金流,也存在收益保守、分红不确定等局限。
是否值得买,最终取决于您的个人需求、风险偏好与对养老规划的具体期待。
建议在充分了解产品细节后,结合自身实际情况做出理性选择,让养老规划更贴合生活需求。
奶爸也汇总了几款优质的年金险产品:

1、固收型年金险
推荐大富翁6.0,出自富德生命人寿。
目前市场少有有保证领取的年金险,安全感十足:
方案一保证领取25年;方案二保证领取已交保费。
到80岁还有一笔祝寿金到账,领100%保费,基本不少朋友以后都有机会拿到。
活多久领多久,提供细水长流的现金流:
30岁女性,5年交,年交10万,投保方案二,55岁每年都能领18930元。
【适用人群】
有养老补充需求、看中保证领取的朋友。
2、快返型年金险
推荐3款产品:蛮好的人生2025、星颐朱雀版分红型和悦活人生B款分红型。
前面一款是固收型,后面两款是分红型。
这3款产品,最快第5年起就可以开始领钱了。
以30岁女性,5年交,年交10万为例子:
蛮好的人生2025计划一:第5年领10500元;第6年~74年领9690元;
星颐朱雀版分红型:保证最低可领7992元/年;叠加分红有机会领7992~50311元/年;
悦活人生B款分红型:第5~9年保证领4290元;第10~74年则是8580元;叠加分红有机会领4290~83824元。
可以说,
蛮好的人生2025领取是非常稳定的,收益IRR在1.8%左右。
星颐朱雀版分红型保证领取高,且前期现价增长非常快!
保单第10年,收益IRR为2.129%,最高有机会超过3%!
悦活人生B款分红型,前面9年领取不高,第9年后是翻倍领取,先低后高,
且产品分红也很大方。
保单第10年,收益IRR为2.136%,最高接近3%!
【适用人群】
这3款产品可以这么选:
看中大保司、追求稳定领取,推荐蛮好的人生2025;
看中总体领取水平较高,推荐星颐朱雀版分红型;
看中养老社区、希望后面可以多领一些的朋友,推荐悦活人生B款分红型。
想要了解产品详细信息的朋友,也可以私聊奶爸~
微信扫一扫
微信扫一扫
关注微信
客服热线
奶爸保

