站在家庭经济支柱的位置上,我们总会在某个时刻直面风险。
定期寿险作为转移身故风险的核心工具,
在配置时往往会陷入两个关键纠结:
要不要选择返还保费的版本,
保障期限买到60岁还是65岁更合适。
这两个问题没有标准答案,
却需要我们穿透产品表象,结合自身需求做出理性判断。
一、定期寿险要不要选择返还保费?

返还型定期寿险的核心是满期生存时返还累计保费,
这类产品常常被包装成“没出险也不亏”的选项,戳中了很多人“不想白花钱”的心理。
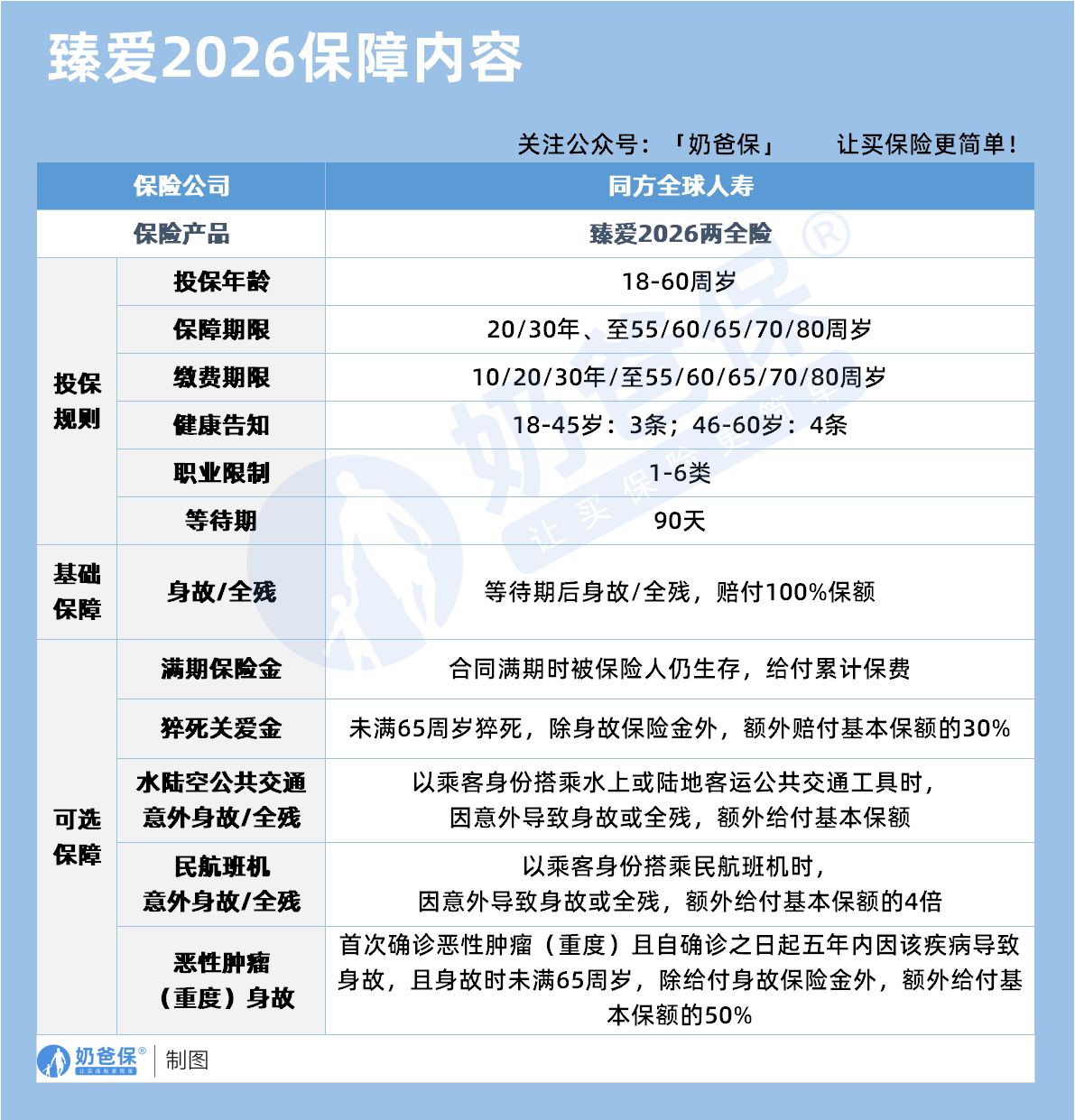
比如臻爱2026定期寿险,就支持返还功能的满期保险金,
如果合同期满时被保险人仍然生存,可以给付累计保费。
从功能上看,它确实融合了保障与储蓄两种属性,
对于风险偏好极低、又希望通过强制储蓄积累资金的人来说,有一定吸引力。
比如预算充足的中年人群,既想覆盖家庭责任期的身故风险,
又希望在保障结束后拿回一笔资金用于养老补充,返还型产品似乎能一举两得。
但我们需要拆解返还保费的本质。
返还型寿险的保费由两部分构成,一部分是纯保障成本,另一部分是储蓄成本。
保险公司会将储蓄部分的资金进行投资运作,多年后再返还给投保人。
这意味着,你需要为这份“储蓄承诺”支付更高的保费。

以30岁男性投保100万保额为例,保30年,分30年缴费为例,
如果不附加满期选项,保费是1168元,如果附加了满期选项,保费是4645元,
后者是前者的三倍多,保费的压力还是比较大的。
更关键的是,定期寿险的核心使命是用最低成本撬动最高保额,
覆盖家庭经济支柱的责任风险,对于预算有限的年轻人来说,
优先选择高杠杆的消费型产品,把钱用在刀刃上,才是更务实的选择。
二、定期寿险买到60岁还是65岁好?
再来看保障期限的选择:60岁还是65岁。
这本质上是对家庭责任周期的判断。
传统认知里,60岁是法定退休年龄,意味着子女独立、房贷结清,家庭经济责任大幅减轻。如果你的家庭规划恰好贴合这一节奏,
比如子女在你60岁前完成学业、房贷在退休前还清,那么保到60岁是合理的选择。
此时定期寿险的使命已经完成,无需再为超出责任期的保障支付成本。
但当下的家庭结构正在发生变化。延迟退休政策的推进,
让很多人在60岁后仍有稳定收入,也意味着需要继续承担家庭责任。
比如子女结婚较晚,60岁时仍需支持子女的婚房首付;
或者父母健在且需要长期赡养,医疗和生活开支持续存在;
甚至部分人群在60岁后仍背负房贷。这些情况下,60岁的保障期限就显得不足。
选择保到65岁,能更好地覆盖延迟退休后的责任期,避免在风险最可能发生的阶段失去保障。
从保费角度看,保到65岁的保费会比60岁高出约20%到30%,这需要结合预算来权衡。
如果预算允许,延长保障期限能带来更全面的风险覆盖;
如果预算紧张,优先确保60岁前的高保额更为重要。
此外,年龄越大,健康告知的门槛越高,
60岁后再投保定期寿险可能因健康问题被拒保或加费,
选择保到65岁可以避免这一风险,让保障延续到更晚的阶段。
三、奶爸总结
说到底,定期寿险的选择没有绝对的优劣,只有是否适配自身需求的区别。
返还保费不是“薅羊毛”,而是用当下的成本换未来的确定性;
保障期限的选择也不是数字游戏,而是对家庭责任周期的精准匹配。
在做决策时,我们需要先梳理清楚自己的家庭责任、预算能力和理财习惯:
如果预算有限,优先选择消费型产品保到60岁,把保额做足;
如果预算充足且希望兼顾储蓄,再考虑返还型产品保到65岁。
回归保障的本质,定期寿险的核心是为家人托底。
无论是返还保费还是选择保障期限,都不应让形式掩盖了功能。
唯有理性分析自身需求,
才能让这份保障真正成为家庭的“隐形铠甲”,在风险来临时撑起一片安稳的天空。
如果大家挑选保险有什么困难,可以扫码关注:奶爸保公众号进行1对1咨询。
现在关注“奶爸保”公众号,回复“官网”,还可以免费领取价值199元的保障大礼包哦,让您买保险变得更简单。
微信扫一扫
微信扫一扫
关注微信
客服热线
奶爸保

