中英福满佳 C 款是中英人寿推出的分红型终身寿险产品,兼具增额终身寿的确定性与分红险的收益弹性,主要面向有长期储蓄、财富传承及养老规划需求的人群。
一、中英福满佳C款分红保险怎么样?收益是确定吗?

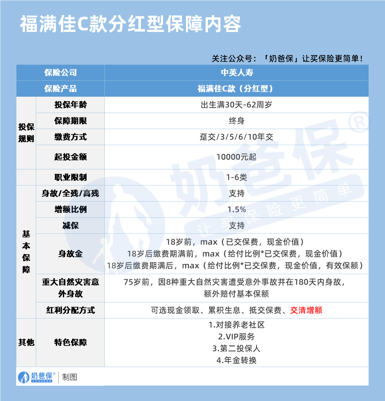
这款产品的投保年龄范围覆盖出生满 30 天至 62 周岁,保障期限为终身,缴费方式可选择趸交或 3/5/6/10 年交,起投金额为 10000 元,职业限制为 1-6 类,适配多数人群。
其基本保障包含 1.5% 的年度增额比例,增额部分写入合同,支持减保操作,满足投保人在特定阶段的资金灵活需求。
身故保障分阶段设计,18 岁前赔付已交保费与现金价值的较大值,18 岁后缴费期满前,按给付比例与已交保费乘积或现金价值赔付,缴费期满后,还会纳入有效保额作为赔付参考项。
针对 75 岁前因 8 种重大自然灾害身故的情况,产品额外赔付基本保额,强化了特定场景下的保障力度。
红利分配方式有四种可选,包括现金领取、累积生息、抵交保费,以及交清增额,其中交清增额可提升保额,放大长期收益潜力。
此外,产品还提供对接养老社区、VIP 服务、第二投保人、年金转换等特色保障,进一步丰富了其财富管理与传承的功能。

从收益演示来看,以 30 岁女性年交 5 万、交 3 年、100% 分红实现率为例,产品前 3 年为封闭期,第 4 年开始出现固定收益与预期收益现价。
固定收益部分由增额部分构成,IRR 从第 7 年的 0.07% 逐步增长,到 75 岁时稳定在 1.37%,这部分收益写入合同,具有确定性。
预期收益则包含分红部分,演示中 IRR 从第 5 年的 1.25% 逐步提升,到 75 岁时稳定在 3.29%,但这一收益依赖保险公司的经营业绩。
需要明确的是,分红险的红利分配并非保证,演示中的 100% 实现率,仅为基于历史数据的假设,实际分红可能高于或低于演示水平。
从流动性来看,产品前 3 年无现金价值,早期退保会面临较大损失,第 4 年起现金价值逐步增长,减保虽支持但需谨慎操作,避免影响长期收益。
固定收益的确定性为产品提供了基础保障,而分红部分则带来收益弹性,但投资者需理性看待预期收益,避免将演示数据当作实际收益承诺。
中英福满佳 C 款更适合有 10 年以上长期资金规划的人群,如为子女教育、自身养老或财富传承做准备的家庭。
对于追求稳健增值、能接受收益波动的投资者,这款产品的固定收益与分红弹性组合具有一定吸引力。
需要注意的是,分红的不确定性是产品的核心风险点,投资者不应将其视为高收益理财工具,而应定位为长期储蓄工具。
封闭期较长的特点,要求投保人在投保前做好资金规划,避免因短期资金需求提前退保,导致收益受损。
红利分配方式的选择也至关重要,交清增额适合长期持有,而现金领取则更适合需要定期现金流的人群,需根据自身需求选择。
与同类增额终身寿相比,这款产品的固定收益 IRR 偏低,但分红部分的潜在收益空间,使其在长期维度下具备一定竞争力,投资者需结合自身风险偏好与资金周期,综合评估产品适配性。
二、奶爸总结
中英福满佳 C 款作为一款分红型终身寿险,以固定增额为基础,以分红收益为补充,兼顾保障与储蓄功能。
其收益并非完全确定,固定部分写入合同,分红部分依赖公司经营,适合有长期规划、能接受收益波动的人群。
在选择时,建议结合自身资金需求、风险偏好与专业顾问的建议,理性评估产品的适配性,避免盲目追求预期收益,让保险产品真正服务于个人及家庭的财富管理目标。
奶爸也给大家推荐几款目前值得选择的终身寿险产品:
1、一生中意福享版(分红型)
中意人寿经典款——一生中意系列!
虽然保底收益都在1.3%左右,但演示利率是目前少有的4.25%产品。
叠加分红收益后,封闭期只有7年,
10年预期红利IRR达1.8%以上,最高红利IRR有机会超过3.2%,目前5款产品最高。
保单权益丰富、增值服务又多,资金周转更方便。
【适用人群】
能接受较低的确定性,来换取更高的分红预期的朋友。
2、一生中意鑫享版(分红型)
同样也出自中意人寿热门IP,但和福享版优点不一样的是,
鑫享版的保底收益更高一点,演示红利就下调了些。
30岁女性,5年交,年交10万,叠加红利收益,
封闭期只有7年,而持有10年预期IRR就超过1.5%,
最高无限接近3%!
【适用人群】
追求更稳定收益、看重保司综合实力、产品保单权益的朋友。
3、鸿利鑫享3.0(分红型)
陆家嘴国泰人寿出品,和中意人寿一样,有着20多年的分红险运营经验。
保司实力出众,产品也很优秀:
30岁女性,5年交,年交10万,单保证收益最高也超过1.5%,
如果叠加红利收益,最高超过3.1%!
可以说两者都兼得。
【适用人群】
看中保司综合实力,兼顾保底+分红的朋友。
4、悦享盈佳福享版(分红型)
中邮人寿出品,妥妥的大保司系分红险。
且投保门槛超低的,年交5000元起就能买了,普通工薪阶层都能拥有!
30岁女性,5年交,年交10万,
单看保证收益,比鸿利鑫享3.0还略高一点点。
附加红利收益后,封闭期只有6年,
持有10年,预期红利超过1.7%,最高有机会超过3.1%!
【适用人群】
看中大品牌产品、预算不多,兼顾保底+分红收益的朋友。
5、光明至尊乐享版(分红型)
光大永明人寿的爆款系列——光明至尊,一直以来好评都非常不错。
新上的光明至尊乐享版,前期现价增长非常快,
单看保证收益,回本只要8年;叠加分红只要6年。
而且,保证收益是这里面最高的:
30岁女性,5年交,年交10万,最高超过1.6%!
如果叠加红利收益,
保单第10年,预期红利IRR>2%,市场少有,
最高预期红利IRR>3%
【适用人群】
看中前期回本速度快、保证收益高,有养老社区需求朋友。
想要了解产品详细信息的朋友,也可以私聊奶爸~
微信扫一扫
微信扫一扫
关注微信
客服热线
奶爸保

