在重疾险市场竞争日益激烈的当下,瑞华健康推出的达尔文超越版凭借差异化设计引发关注。
这款产品以“意外重疾额外赔付”“特定良性肿瘤手术保障”等创新功能吸引消费者,
不过其也因等待期较长、附加责任成本较高等问题引发讨论。
下面将从产品实际表现出发,客观分析其优缺点及适配人群,为大家提供投保建议。
一、达尔文超越版重疾险优缺点有哪些?
先来看看优点,
1、创新保障直击高频场景
因车祸、高空坠物等意外导致重疾,可获得额外赔付。

突破了传统意外险“高风险运动免责”限制,为户外运动爱好者提供了更全面的保障。
数据显示,我国女性乳腺癌发病率年均增长3%,孕期女性因激素变化风险更高。
而达尔文超越版重疾险有妊娠期重疾关爱金,
针对20-50岁女性,孕期确诊乳腺癌、宫颈癌等特定疾病,额外赔付50%保额,年附加成本仅20元。
达尔文超越版重疾险独创了良性肿瘤保障,
甲状腺、乳腺、肺等部位良性结节或息肉切除手术,可获10%保额赔付。
2、核保宽松
对于甲状腺结节3级可除外承保,肺结节直径≤4mm且无恶性特征可标体承保,
乳腺结节4A级可通过人工核保争取除外承保,优于多数竞品对4级结节直接拒保的政策。
且覆盖了1-6类职业,包括消防员、建筑工人、飞行员等高危职业,解决了传统重疾险对高危职业“一刀切”的问题。
3、灵活组合与性价比优势
可选责任丰富,提供癌症津贴、重疾多次赔、60岁前疾病关爱金等选项,可根据年龄、健康状况定制方案。

且仅选择基础时,30岁男性投保50万保额、35年缴费,年保费约5690元,
较同类产品低15%-26%,适合预算有限的年轻家庭。
再来看看缺点,
1、等待期与赔付规则限制
180天等待期远超市场主流的90天,投保后半年内若因非意外原因确诊重疾,保险公司不承担责任,增加了短期风险敞口。
此外,重疾多次赔付仅限65岁前首次确诊,且同种重疾需间隔3年才能再次赔付,
而部分竞品无“三同条款”,对多次患病更友好。
2、附加责任成本较高
附加身故责任后,30岁男性年保费增加约1200元,
而单独购买定期寿险(如华贵大麦2024,保至60岁、保额100万,年保费仅400元)成本更低,建议分开配置。
此外,癌症津贴仅赔付新发、复发、转移或持续状态的癌症,
而部分产品提供不限原因的癌症多次赔付,长期保障更全面。
二、达尔文超越版重疾险适合哪些人群买?
1、适合人群
女性及备孕/孕期人群
我国女性重疾发病率比男性高23%,且孕期乳腺癌误诊率达15%
还对HPV阳性、乳腺结节4A级可除外承保,孕期额外赔50%保额,适合25-45岁女性作为首份重疾险。
高危职业与健康异常人群
1-6类职业从业者、甲状腺/肺结节患者、乙肝病毒携带者,可通过智能核保快速获得承保。
年轻家庭与预算有限人群
最长35年缴费期,可降低年保费压力。
30岁夫妻双职工家庭年保费控制在1.2万元内,即可覆盖两人50万保额的基础保障,优先解决核心风险。
关注癌症长期治疗人群
癌症津贴间隔期短,适合担心靶向药、免疫治疗等长期费用的人群,首次确诊后每年可获40%保额赔付,缓解现金流压力。
2、投保策略建议
女性专项方案:
基础责任+妊娠期关爱金+癌症津贴,30岁女性年保费约5200元,覆盖孕期重疾、癌症持续治疗等风险。
高危职业方案:
基础责任+意外额外赔付,重点强化了意外导致的重疾保障,40岁消防员年保费约6800元,较同类产品低10%
非标体投保技巧:
提交近半年内完整体检报告,若智能核保未通过,可申请人工核保补充病历,争取更优结论。
不附加身故责任,单独购买定期寿险,可获得更高杠杆身故保障。
三、奶爸总结
达尔文超越版重疾险以创新责任和核保宽松为亮点,精准解决女性、高危职业、非标体等人群的投保痛点,基础方案性价比在市场中也很有竞争力。
然而,180天等待期和附加责任成本问题,使其在长期保障灵活性上稍逊于头部产品。
若追求重疾多次赔付,可对比守卫者7号、超级玛丽13号等产品。
奶爸也给大家推荐几款优质的重疾险产品:
1、君龙人寿超级玛丽15号
第一,结节保障超全面
自带保障在原有肺结节基础上,拓展到乳腺/甲状腺结节,范围更广了。
可以说是目前市场上,少有的三大高发结节都有保障的产品。
第二,癌症保障丰富
超玛15号的癌症保障,从早期到晚期,都安排得妥妥的。
本身自带癌症拓展金,
首次确诊原位癌/轻度癌症后,确诊恶性肿瘤—重度,额外赔50%。
如果觉得不够,还可以附加以下保障:
癌症津贴或癌症多次赔(二选一):间隔一定周期后,可以赔一笔钱用于癌症持续治疗,癌症津贴有次数限制,多次赔则不限次数。
癌症重度特药治疗金:确诊癌症后需要吃高价特药,做过相关手术可以赔50%保额。

第三,重疾多次赔灵活选
重疾多次赔可以按需选择:
65周岁版,要求是65岁前确诊,额外赔2次,每次赔120%保额;
另一版则是不限年龄,额外赔2次,每次赔120%保额。

同种不同种都赔,且同种间隔周期短,只要2年
像心脏病术后复发了也能保,不用怕赔过一次就没保障了。
【适合人群】
看中结节、癌症保障,预算不多的朋友。
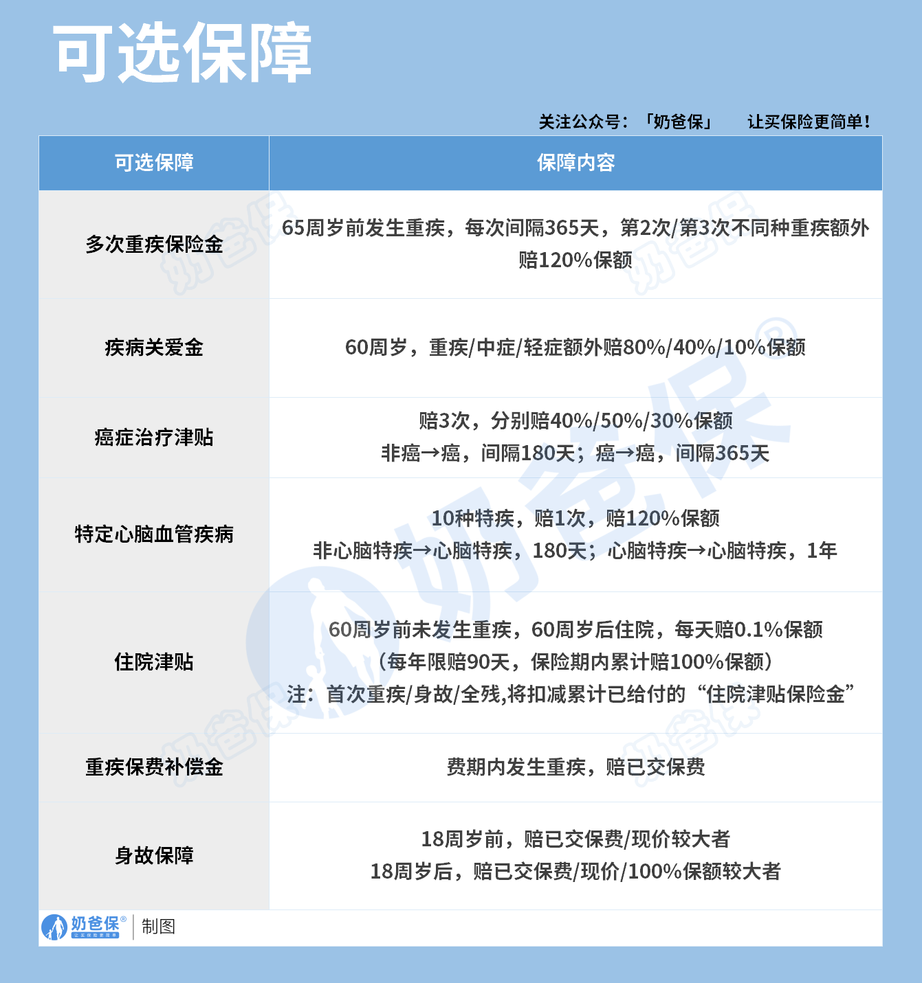
2、复星联合达尔文12号
第一,自带意外重疾额外赔和住院津贴。
前者因为意外导致首次重疾,可多赔35%基本保额。
等于一张保单覆盖重疾+意外,且是保至终身的双重保障!
后者在60周岁前未发生重疾,60岁后确诊,每天给付0.1%基本保额作为住院津贴。
人一辈子不一定会得重疾,但60岁后难免因小病小痛住院,
达尔文12号这个保障,可以让不确定的赔付变得更确定。
不过,这里需要注意的是,如果后续重疾/身故/全残,
会扣掉累计已给付的住院津贴金额后,再赔付。
第二,可选责任丰富
达尔文12号多重附加保障:
重疾多次赔:分65周岁版和终身版(二选一),满足多种人群需要;
重疾保费补偿:缴费期内发生重疾返还保费,实现“重疾免单”;
疾病关爱金/顶梁柱关爱保险金:家庭责任最重阶段赔更多;
癌症津贴:癌症间隔一定周期就能获得一笔理赔金。
第三,理赔门槛更低
5种特定重疾(如严重心肌炎)、原位癌、癌症津贴赔付,都比同类产品更宽松。
【适合人群】
看重理赔门槛、重疾返还保费的朋友
3、复星联合医联有盟
第一,轻中症保障灵活
必选保障是重疾,像轻中症保障、身故保障,可以加钱获得。
如果预算有限,也可以只买个重疾,先把大病保障做好;
如果预算多一点,建议大家还是要附加轻中症保障。
第二,自带一般医疗金
医联有盟自带医疗金,非常实用:
保单前5年,每年提供报销额度=0.5%*保额,100%报销,
未用完可累计,终身有效,身故/全残一次性赔剩余额度!

像买药、体检、看牙等日常开支,都能用上。
可以说是实打实把钱返还给客户使用!
第三,健康告知非常宽松
健康告知只有4条:
比如过去1年内的检查异常、是否有被医生建议住院或手术;
过去2年内的手术情况以及过去5年内的疾病情况。
针对非常高发的甲状腺/乳腺/肺结节,没有问询是否有进行手术,也没有问询是否多发,
只要结节等级在3级以内,结节直径符合要求,就有机会标体承保!
就连癌症,如果5年前已经治愈,没有复发和转移,
同时不涉及其他健康告知,也有机会投保!
【适合人群】
有健康异常的、注重就医资源和健康管理,看中产品实用性的朋友。
4、瑞华健康华佗1号康泰版
第一,基础保障扎实
轻中重疾保障都涵盖了,且轻症+中症赔付次数共7次,
目前市场上赔付次数算比较高的。
且重疾赔完,轻中症不分组还能继续赔,
不分组的好处就在于,赔付规则更宽松。
第二,性价比高
同样50万保额,保终身,基础保障,分30年交,
30岁人群投保华佗1号康泰版,比超级玛丽和达尔文便宜100元/年!
30年下来立省3000块!
第三,可选保障丰富
如果预算比较多,还可以附加:
重疾多次赔、疾病关爱金、癌症津贴、重疾保费补偿金和身故保障。
都是目前市场上热门可选保障内容,实用性强。
【适合人群】
追求高性价比、看中基础保障全面的朋友。
微信扫一扫
微信扫一扫
关注微信
客服热线
奶爸保

