这位朋友你好,关于国富人寿海绵保宝重疾险优缺点有哪些的问题,奶爸在这里整理了相关内容,希望对你有帮助:
一、国富人寿海绵保宝重疾险优缺点有哪些?
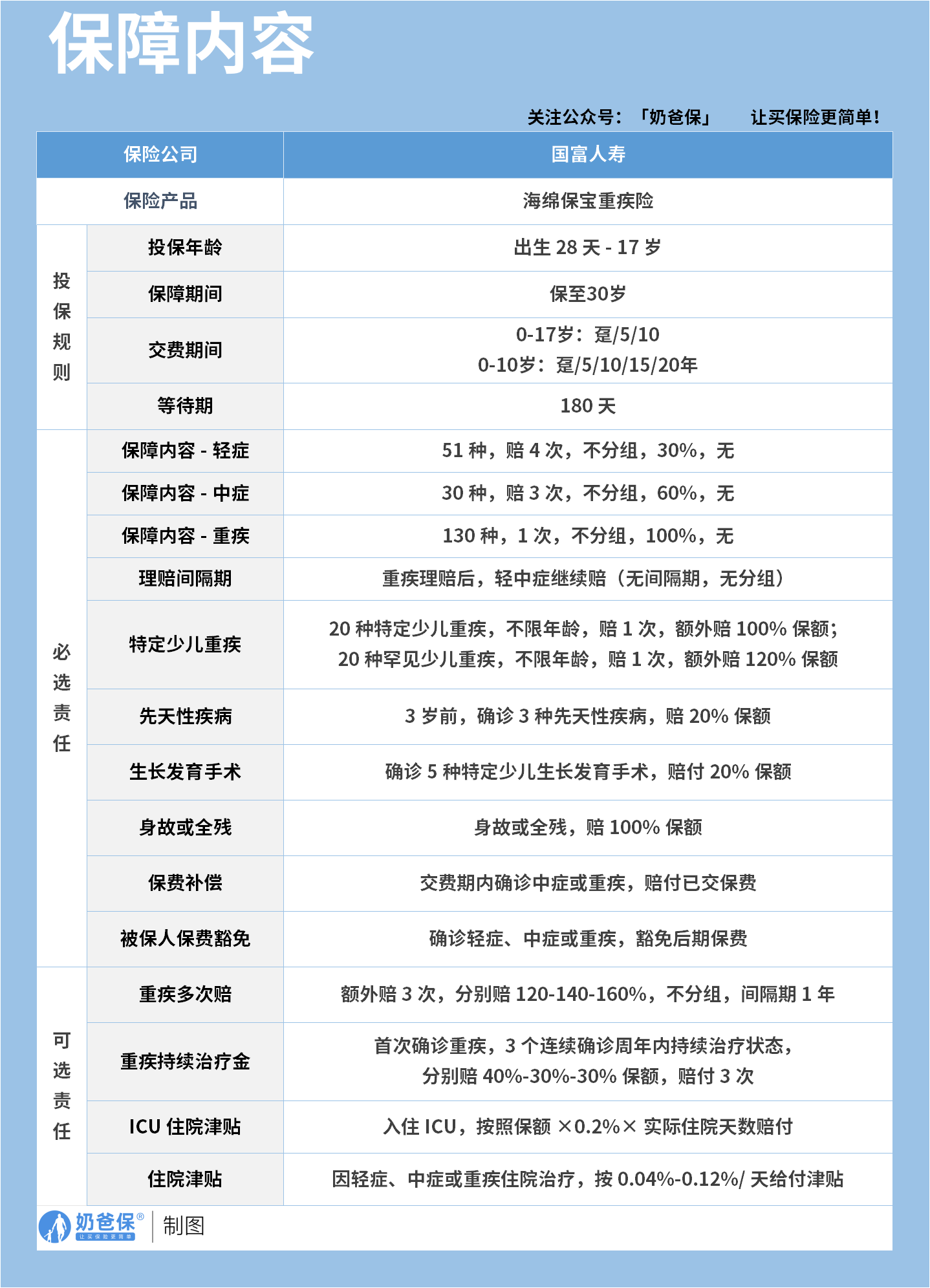
国富人寿海绵保宝重疾险是一款针对少儿群体的定期重疾险,保障至 30 岁的定位使其在少儿短期保障市场中具备独特的适配性,同时也存在明显的局限。
从优势来看,这款产品的少儿专属保障设计尤为亮眼。
必选责任包含 20 种特定少儿重疾额外赔 100% 保额、20 种罕见少儿重疾额外赔 120% 保额,且不限年龄赔付,覆盖了白血病等高发少儿重疾的核心风险;
还额外纳入 3 种先天性疾病、5 种生长发育手术保障,填补了多数同类产品在少儿特殊风险保障上的空白。
其次,基础保障责任扎实,51 种轻症赔 4 次(每次 30% 保额)、30 种中症赔 3 次(每次 60% 保额),且重疾理赔后轻中症仍可继续赔付,无间隔期限制,能为孩子提供持续的健康保障。
此外,产品灵活度较高,可选责任涵盖重疾多次赔、ICU 住院津贴、住院津贴等,可根据家庭预算和需求个性化搭配;
同时自带被保人保费豁免,交费期内确诊轻中症或重疾即可豁免后期保费,还能获得已交保费补偿,有效减轻家庭经济压力。
不过,海绵保宝的短板也较为突出。
最核心的局限是保障期限仅至 30 岁,孩子成年后需重新配置保险,若届时健康状况发生变化,可能面临投保困难或保费上涨的风险。
其次,必选责任中重疾仅赔付 1 次,若孩子在保障期内多次罹患重疾,基础责任无法覆盖,需额外附加重疾多次赔责任才能补足,增加了投保成本。
此外,180 天的等待期长于部分同类产品的 90 天,等待期内出险无法获赔,一定程度上降低了保障效率;
投保规则也存在限制,10 岁以上儿童最长仅支持 10 年交费,相较于 10 岁以下可选择的 20 年交费,短期交费压力更大。
二、奶爸总结
整体而言,国富人寿海绵保宝重疾险适合预算有限、仅需为孩子配置阶段性保障的家庭,但需提前规划成年后的保障衔接。
如果大家挑选保险有什么困难,可以扫码关注:奶爸保公众号 进行1对1咨询,现在关注“奶爸保”公众号,回复“官网”,还可以免费领取价值199元的保障大礼包哦,让您买保险变得更简单。
国富人寿海绵保宝重疾险优缺点有哪些?
这位朋友你好,关于国富人寿海绵保宝重疾险优缺点有哪些的问题,奶爸在这里整理了相关内容,希望对你有帮助:
一、国富人寿海绵保宝重疾险优缺点有哪些?
国富人寿海绵保宝重疾险是一款针对少儿群体的定期重疾险,保障至 30 岁的定位使其在少儿短期保障市场中具备独特的适配性,同时也存在明显的局限。
从优势来看,这款产品的少儿专属保障设计尤为亮眼。
必选责任包含 20 种特定少儿重疾额外赔 100% 保额、20 种罕见少儿重疾额外赔 120% 保额,且不限年龄赔付,覆盖了白血病等高发少儿重疾的核心风险;
还额外纳入 3 种先天性疾病、5 种生长发育手术保障,填补了多数同类产品在少儿特殊风险保障上的空白。
其次,基础保障责任扎实,51 种轻症赔 4 次(每次 30% 保额)、30 种中症赔 3 次(每次 60% 保额),且重疾理赔后轻中症仍可继续赔付,无间隔期限制,能为孩子提供持续的健康保障。
此外,产品灵活度较高,可选责任涵盖重疾多次赔、ICU 住院津贴、住院津贴等,可根据家庭预算和需求个性化搭配;
同时自带被保人保费豁免,交费期内确诊轻中症或重疾即可豁免后期保费,还能获得已交保费补偿,有效减轻家庭经济压力。
不过,海绵保宝的短板也较为突出。
最核心的局限是保障期限仅至 30 岁,孩子成年后需重新配置保险,若届时健康状况发生变化,可能面临投保困难或保费上涨的风险。
其次,必选责任中重疾仅赔付 1 次,若孩子在保障期内多次罹患重疾,基础责任无法覆盖,需额外附加重疾多次赔责任才能补足,增加了投保成本。
此外,180 天的等待期长于部分同类产品的 90 天,等待期内出险无法获赔,一定程度上降低了保障效率;
投保规则也存在限制,10 岁以上儿童最长仅支持 10 年交费,相较于 10 岁以下可选择的 20 年交费,短期交费压力更大。
二、奶爸总结
整体而言,国富人寿海绵保宝重疾险适合预算有限、仅需为孩子配置阶段性保障的家庭,但需提前规划成年后的保障衔接。
如果大家挑选保险有什么困难,可以扫码关注:奶爸保公众号 进行1对1咨询,现在关注“奶爸保”公众号,回复“官网”,还可以免费领取价值199元的保障大礼包哦,让您买保险变得更简单。
如果大家挑选保险有什么困难,可以扫码关注:奶爸保公众号 进行1对1咨询,现在关注“奶爸保”公众号,回复“官网”,还可以免费领取价值199元的保障大礼包哦,让您买保险变得更简单。
-
一生中意终身寿险好不好?保障+收益+灵活度全解析
2025-11-12 18:00:17
-
复星保德信星颐(分红型)养老年金保险,适合哪些人买?
2025-11-12 16:00:32
-
中国人寿2026开门红年金险值得买吗?一文深度解析
2025-11-12 14:07:56
-
福有余2025是哪个公司的?给孩子买好不好?
2025-11-12 09:28:10
-
2025年快返型年金险合集:存本取息+终身领,灵活减保超省心
2025-11-10 10:50:13
查看更多所用,不泄露任何第三方
或用于其他用途