重疾险市场上,泰康乐享健康(庆典版)是一款颇具关注度的产品。
它的保障设计、投保规则有不少亮点,但也存在一些值得探讨的地方。
接下来我们就从优缺点、值不值得买以及总结三个方面,来好好剖析一下这款产品。
一、泰康乐享健康(庆典版)重疾险优缺点

先来看看优点,
投保规则宽松友好:
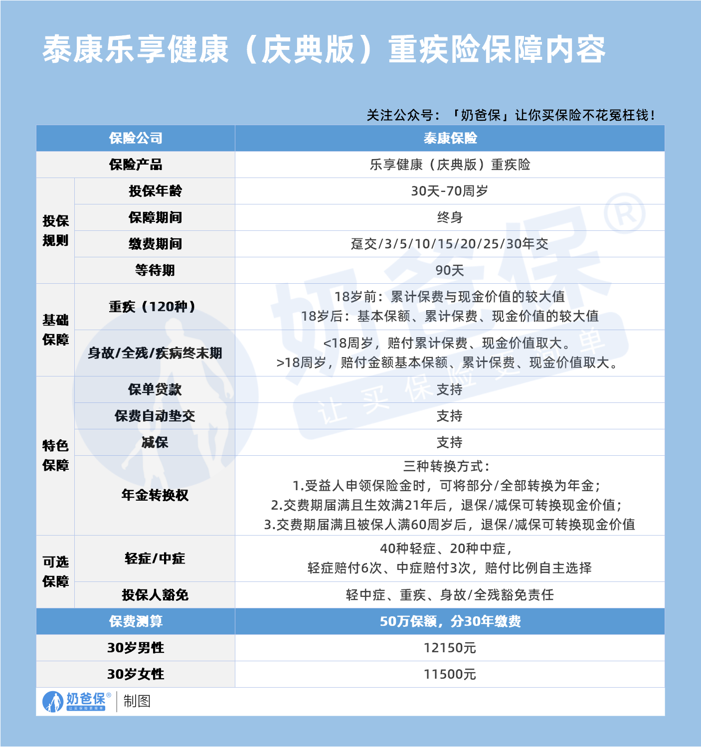
覆盖30天-70周岁的人群,从新生儿到老年人都有机会投保,在重疾险里算是比较宽泛的。
缴费期间选择也很丰富,
有趸交、3/5/10/15/20/25/30年交多种方式,
不管是想一次性交清保费的,还是想通过长期缴费分摊压力的,都能找到适合自己的方式。
基础保障扎实:
重疾保障涵盖120种重疾,在重疾种类上能覆盖绝大多数高发重疾。
身故/全残/疾病终末期的赔付规则也很实在,
18周岁前赔付累计保费与现金价值的较大值;
18周岁后赔付基本保额、累计保费、现金价值的较大值,
能根据被保人不同人生阶段的风险情况提供合理保障。
特色保障灵活实用:
支持保单贷款,在急需资金周转时,能通过保单贷款缓解压力;
保费自动垫交功能可以在忘记交保费时,暂时用保单现金价值垫交,避免保单失效;
减保功能则让保单有了一定的“灵活性”,可以根据需求部分领取现金价值。
尤其是年金转换权,有三种转换方式:
受益人申领保险金时可将部分或全部转换为年金;
交费期满且生效满21年后,退保/减保可转换现金价值;
交费期满且被保人满60周岁后,退保/减保可转换现金价值。
这对于想要规划养老、把保险金转化为稳定年金收入的人群来说,是个很贴心的设计。
可选保障针对性强:
可选的40种轻症、20种中症,轻症可赔付6次、中症可赔付3次,
而且赔付比例能自主选择,给了消费者根据自身需求定制保障的空间。
投保人豁免涵盖轻中症、重疾、身故/全残,
要是投保人不幸发生这些情况,后续保费就不用交了,保单依然有效,
这对给孩子、配偶投保的人群来说,是很实在的风险隔离手段。
再来看看缺点,
轻中症为可选保障:
虽然轻中症保障很实用,但它是可选的,
也就是说如果消费者不选择附加,就只能获得重疾、身故等基础保障。
对于一些希望轻中症保障是“标配”的人群来说,可能会觉得不够全面。
保费偏高:
以50万保额,分30年缴费为例,30岁男性每年要交12150元,30岁女性每年要交11500元。
这个保费在重疾险市场中属于中上等,对于预算有限的家庭来说,可能会觉得压力较大,
尤其是刚步入社会的年轻人,可能更倾向于选择保费更低的消费型重疾险。
等待期和重疾额外赔付不足:
等待期为90天,虽然不是很长,但市面上也有等待期60天的重疾险产品,在这方面没有优势。
另外,重疾险的核心竞争力之一是重疾额外赔付或多次赔付,
这款产品在重疾额外赔付、重疾多次赔付方面没有突出表现,对于追求这类保障的人群来说,吸引力不足。
二、泰康乐享健康(庆典版)重疾险值得买吗?
要判断这款产品值不值得买,得结合不同人群的需求来分析。
高龄人群。
因为很多重疾险对50岁以上人群投保限制多,要么保额低,要么直接不让投,
而这款产品70周岁都能投,给了高龄人群配置重疾保障的机会。
希望缴费方式灵活人群。
不管是想一次性趸交,还是想分30年慢慢交,都能满足,
可以根据自己的财务状况选择最适合的缴费周期。
看重保单灵活性和年金转换人群。
比如需要保单贷款应急、担心保费断交的人,
或者想要在未来把保险金转成年金用于养老的人,
这款产品的特色保障很契合这些需求。
想要给家人投保,看重投保人豁免人群。
比如家长给孩子投保,一旦发生轻中症、重疾或身故全残,后续保费就不用交了,孩子的保障依然在。
三、奶爸总结
泰康乐享健康(庆典版)重疾险有自己的优势,
比如投保年龄宽松、缴费方式灵活、特色保障实用,
适合高龄人群、看重保单灵活性和年金转换的人群,以及需要投保人豁免的家庭投保。
但它也存在轻中症为可选、保费偏高、重疾额外赔付不足等缺点,
不太适合预算有限、追求轻中症必选或重疾多次赔付的人群。
奶爸也给大家推荐几款优质的重疾险产品:
1、君龙人寿超级玛丽15号
第一,结节保障超全面
自带保障在原有肺结节基础上,拓展到乳腺/甲状腺结节,范围更广了。
可以说是目前市场上,少有的三大高发结节都有保障的产品。
第二,癌症保障丰富
超玛15号的癌症保障,从早期到晚期,都安排得妥妥的。
本身自带癌症拓展金,
首次确诊原位癌/轻度癌症后,确诊恶性肿瘤—重度,额外赔50%。
如果觉得不够,还可以附加以下保障:
癌症津贴或癌症多次赔(二选一):间隔一定周期后,可以赔一笔钱用于癌症持续治疗,癌症津贴有次数限制,多次赔则不限次数。
癌症重度特药治疗金:确诊癌症后需要吃高价特药,做过相关手术可以赔50%保额。

第三,重疾多次赔灵活选
重疾多次赔可以按需选择:
65周岁版,要求是65岁前确诊,额外赔2次,每次赔120%保额;
另一版则是不限年龄,额外赔2次,每次赔120%保额。

同种不同种都赔,且同种间隔周期短,只要2年
像心脏病术后复发了也能保,不用怕赔过一次就没保障了。
【适合人群】
看中结节、癌症保障,预算不多的朋友。
2、复星联合达尔文12号
第一,自带意外重疾额外赔和住院津贴。
前者因为意外导致首次重疾,可多赔35%基本保额。
等于一张保单覆盖重疾+意外,且是保至终身的双重保障!
后者在60周岁前未发生重疾,60岁后确诊,每天给付0.1%基本保额作为住院津贴。
人一辈子不一定会得重疾,但60岁后难免因小病小痛住院,
达尔文12号这个保障,可以让不确定的赔付变得更确定。
不过,这里需要注意的是,如果后续重疾/身故/全残,
会扣掉累计已给付的住院津贴金额后,再赔付。
第二,可选责任丰富
达尔文12号多重附加保障:
重疾多次赔:分65周岁版和终身版(二选一),满足多种人群需要;
重疾保费补偿:缴费期内发生重疾返还保费,实现“重疾免单”;
疾病关爱金/顶梁柱关爱保险金:家庭责任最重阶段赔更多;
癌症津贴:癌症间隔一定周期就能获得一笔理赔金。
第三,理赔门槛更低
5种特定重疾(如严重心肌炎)、原位癌、癌症津贴赔付,都比同类产品更宽松。
【适合人群】
看重理赔门槛、重疾返还保费的朋友
3、复星联合医联有盟
第一,轻中症保障灵活
必选保障是重疾,像轻中症保障、身故保障,可以加钱获得。
如果预算有限,也可以只买个重疾,先把大病保障做好;
如果预算多一点,建议大家还是要附加轻中症保障。
第二,自带一般医疗金
医联有盟自带医疗金,非常实用:
保单前5年,每年提供报销额度=0.5%*保额,100%报销,
未用完可累计,终身有效,身故/全残一次性赔剩余额度!

像买药、体检、看牙等日常开支,都能用上。
可以说是实打实把钱返还给客户使用!
第三,健康告知非常宽松
健康告知只有4条:
比如过去1年内的检查异常、是否有被医生建议住院或手术;
过去2年内的手术情况以及过去5年内的疾病情况。
针对非常高发的甲状腺/乳腺/肺结节,没有问询是否有进行手术,也没有问询是否多发,
只要结节等级在3级以内,结节直径符合要求,就有机会标体承保!
就连癌症,如果5年前已经治愈,没有复发和转移,
同时不涉及其他健康告知,也有机会投保!
【适合人群】
有健康异常的、注重就医资源和健康管理,看中产品实用性的朋友。
4、瑞华健康华佗1号康泰版
第一,基础保障扎实
轻中重疾保障都涵盖了,且轻症+中症赔付次数共7次,
目前市场上赔付次数算比较高的。
且重疾赔完,轻中症不分组还能继续赔,
不分组的好处就在于,赔付规则更宽松。
第二,性价比高
同样50万保额,保终身,基础保障,分30年交,
30岁人群投保华佗1号康泰版,比超级玛丽和达尔文便宜100元/年!
30年下来立省3000块!
第三,可选保障丰富
如果预算比较多,还可以附加:
重疾多次赔、疾病关爱金、癌症津贴、重疾保费补偿金和身故保障。
都是目前市场上热门可选保障内容,实用性强。
【适合人群】
追求高性价比、看中基础保障全面的朋友。
微信扫一扫
微信扫一扫
关注微信
客服热线
奶爸保

