时光飞逝,转眼2025年已经步入尾声。
每到年底,除了要总结一年的收获,更要提前为来年做好规划。
尤其在经济环境变化、政策调整频繁的当下,
有些事一旦错过,可能要多花不少钱、多跑很多路。
而最近确实有几件大事,建议大家务必在年底前关注并行动起来。
它们不仅关系到你的纳税、钱袋子、保障,更可能影响你未来几十年的养老生活。
不管是上班族、宝妈,还是临近退休的朋友,都建议认真看完,
对照检查,别让今年的疏忽变成明年的遗憾,
我们接下来马上逐个说说!
一、2026个税申报提醒,省钱方案用起来!
每年12月,都是个税专项附加扣除信息确认的关键期!
2026年度的申报确认从2025年12月1日就已经开始了,截止到12月31日结束。
可能有朋友觉得:去年已经填过了,今年不用管了吧?
但实际上,只要你的生活状态有变化,比如:
孩子上学、换了工作、父母年满60岁等。
不及时更新信息,要么会少拿税收优惠,
要么可能被税务部门预警,引起不必要的麻烦。
个税专项附加扣除是国家给的减税红包,包括有:
子女教育、继续教育、住房贷款利息、住房租金、赡养老人等项目。
符合条件的朋友填报后,来年缴税时可以直接扣除这部分金额,少缴一笔钱。
比如3岁以下婴幼儿照护每月能扣2000元,赡养老人每月最多扣2000元,
要是符合多个项目,一年能省不少税。
除了以上常规项目外,还有两大隐形退税项目:
一个是个人养老金:每年有1.2万额度不用交税,每年最多可以退税5400元;
另一个是税优健康险:每年有2400元额度不用交税,每年最多可以退税1080元。
两个项目加起来,最高可以节税6480元!

更关键的是,这类产品不仅可以节税,还能同时兼顾赚钱、保障或养老储蓄,
真的是一举多得!
就拿中荷岁岁享3.0来说,给0岁孩子存点零花钱,
每年交2400,交10年,如果父母一方在20%税率,
第10年单利有4.87%,完胜市面上大多数无风险产品!
同时还能享受专项护理保险金+身故保障。
二、第四套生命表即将启动,重疾险也该尽早配置
对于关注重疾险的的朋友来说,2026年1月1日是个重要的时间节点——
第四套《中国人身保险业经验生命表》将正式实施。
可能有朋友会问:
生命表是什么?和我买重疾险有什么关系?
简单来说,生命表是保险公司定价的核心参照物,
记录了不同年龄人群的死亡率和生存率数据,保险公司会根据这些数据预估未来的理赔支出,进而确定保费。

和第三套生命表相比,第四套有两个核心变化:
一个是死亡率下降了,
第四套生命表的CL1-3的死亡率,相较第三套平均下降20%左右!
另一个是预期寿命的提升。
死亡率有所下降,那相对应的,预期寿命就会更长了。
目前0岁男性预期寿命是85岁,0岁女性是89岁。
看似好消息,但对重疾险来说,
预期寿命变长,意味着人们活到重疾高发年龄的人数会更多,
重疾的发生概率也会相应提高,保险公司的理赔支出会大幅增加。
为了覆盖这部分成本,重疾险的保费必然会上涨。
业内人士预测:
不含身故责任的重疾险价格涨幅可能在10%-20%之间。
我们来算一笔账:
比如现在买50万保额重疾险,30岁男性每年只需6000元,分30年交。
如果明年涨价10%,年交保费就会变成6600元。
30年下来,总共多花了1.8万元!
而且重疾险采用的是恒定费率,即自投保之日起,保费每年都不会变。
现在入手,就能锁定当前的低价!
除了保费上涨,现在投保还有两个核心优势:
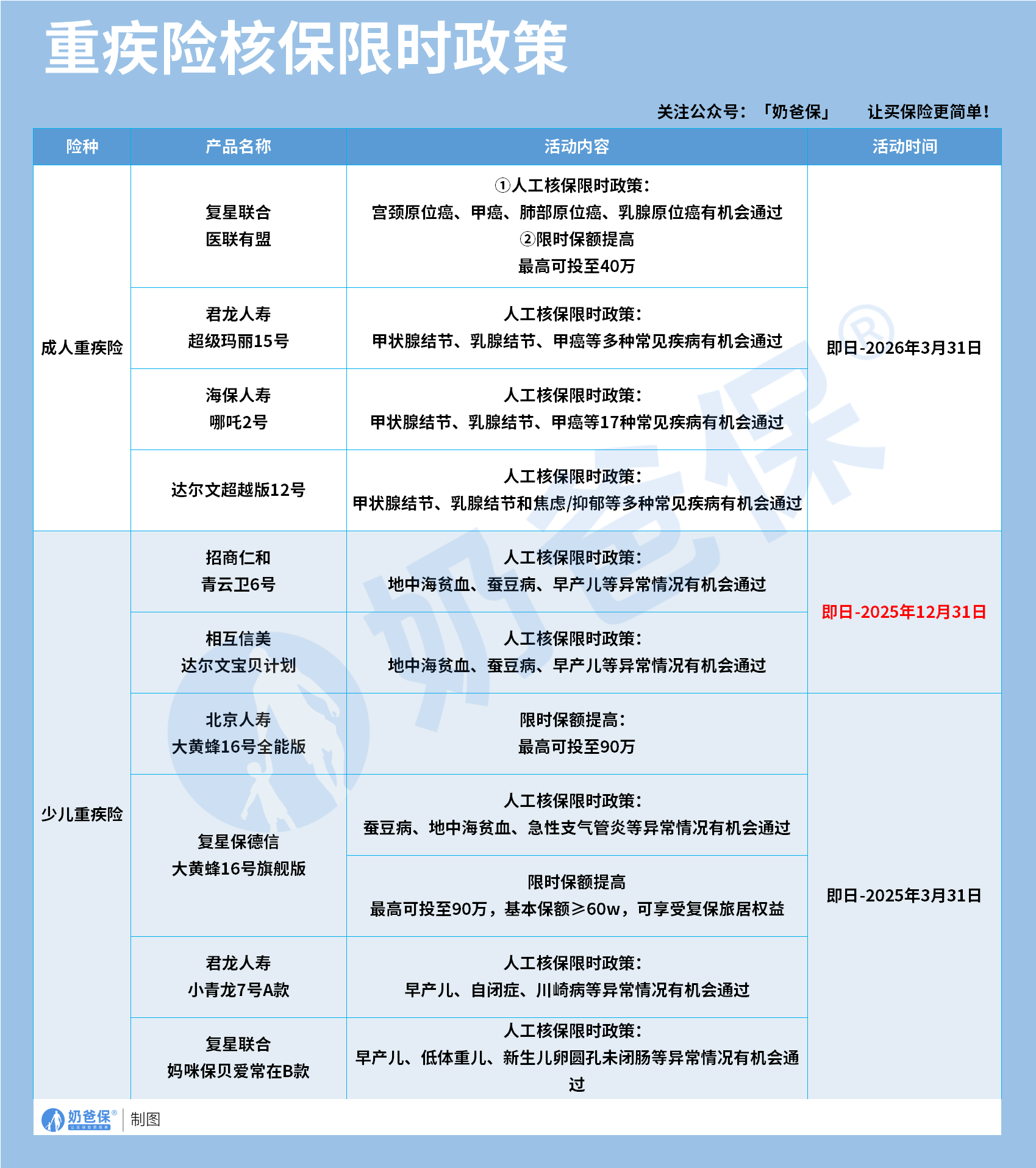
一个是目前处于保险开门红期间,不少重疾险限时放宽人工核保要求:

尤其是对于想要带病投保的朋友来说,现在有机会以标准体承保了。
另一个是早买早享受,避免空窗期,
重疾风险无处不在,谁也无法保证自己未来几年不会生病。
现在投保,过了等待期就能享受保障,
一旦确诊符合条件的重疾,就能拿到理赔金,缓解治疗压力。
如果等到2026年涨价后再买,不仅要多花钱,
还要重新计算等待期,中间可能会出现保障空窗期,风险极高。
三、第四套生命表即将启动,现在入手养老金更划算
和重疾险一样,养老年金险也会受第四套生命表的直接影响,
原因很简单:
保险公司要支付养老金的周期变长了——
原本可能只用支付到80岁,现在可能要到100岁。
为了保持产品长期稳定,养老年金产品的定价可能会调整:
要么同样保费领取金额减少,要么同样领取金额所需保费增加。
举个例子:
假设一款养老年金,30岁女性每年交10万交5年,60岁起每年领取。
按旧生命表定价:每年可领约6.8万元。
按新生命表定价(预测):每年可能只能领6.5万元或更低。
这也就意味着,现在是入手养老金的黄金窗口期——
目前市场上在售的养老年金产品,仍基于旧生命表设计。
在2025年底前投保,相当于锁定了一个对未来寿命“低估”的定价优势。
同样的投入,未来领到手的养老金金额可能更高。
如果你有养老规划、或者打算给自己做补充养老,有中长期储蓄需求的朋友,
别错过!
四、五年期存款陆续下架,锁利好产品用起来
最近去银行的朋友可能已经发现,五年期大额存单正在逐渐停售,
部分银行甚至取消三年期、五年期普通定期存款。
这背后是利率下行的大趋势,银行不希望锁定长期高成本负债。

对于我们普通人来说,过去的几十年,
我们不需要懂宏观经济或者看K线图,只要努力工作赚钱,
然后把钱存银行,也能获得一个保本保息且收益不错的避风港。
但如今这几年,从存款利率逐渐走低,
到利率倒挂,到如今5年期大额存单都要团灭。
我们必须要清醒地认识到:
这样低风险、高收益的理财产品,已经越来越稀缺了,
锁定收益的通道正在关闭,普通人资产将面临缩水。
而利率还在继续降。
既然银行在拼命「缩短」存款期限,我们就必须拼命「拉长」收益周期。
如果年底前想给自己存一笔钱,类似5年期银行定存,又比较安全稳健的产品,
可以考虑这些好工具:
一个是快返型年金险,
简单来说,你先给保险公司交一笔钱,
最快第5年起,保险公司每年给你返一笔钱,一直返到合同到期。
它的优点不少:
领取时间早:最快第5年起;
前期现价增长快:意味着回本时间短;
锁定终身复利:不用担心利率下行风险;
收益还不错:复利IRR超2%,跑赢定存;
本金还在:大多数年金险,后期本金≈现价。
另一个是分红型增额寿,
相当于一个由保险公司保管、固定利率、复利增长的“存钱罐”。
它兼具资金保值增值和身故保障杠杆功能,可终身锁定利率。
它的优点不少:
起投门槛较低:可按年支付,大部分工薪阶层都买得起。;
有保底收益:这部分是一定可以到手的,目前最高1.75%;
还有分红:可以博取更高收益,优质产品红利IRR>3%。
如果想要找到类似5年期存款的产品,可以考虑前期现价增长快的分红险。
很多人担心买了保险就取不出来,其实不少产品资金使用还是比较灵活的:
比如快返型年金险,每年都有一笔钱到账,相当于每年都能拿利息出来花;
而且,投保满一定年限后(通常是5年),可以通过减保取出部分现价使用,
剩下的钱继续在保单里增值,既能满足用钱需求,又不会影响长期收益。
五、写在最后
时代的车轮滚滚向前,我们无法改变政策调整、利率下行的趋势,
但我们可以在变化发生前,把该办的事办好,把该规避的风险提前规避。
税收优惠、养老储备、保障缺口、财富保值——
这四件事,本质上都在做同一件事:
在不确定性中,为自己和家庭锁定更多的确定性。
未来的保障成本会越来越高,稳健收益的机会会越来越少。
与其等到政策落地、产品涨价后再后悔,
不如现在就行动,用最小的成本锁定最大的保障和收益。
2025年剩下的时间已经不多了,真心建议大家:
抽出半天时间,对照上文梳理自家情况。
整理家庭保单、存款单据、税务资料,做到心中有数。
今天的小小行动,可能会在未来为你节省数万元税金,或多出几十万元养老收入。
最后祝大家都能把握2025年的尾巴,从容迈向2026年!
如果大家挑选保险有什么困难,可以扫码关注:奶爸保公众号进行1对1咨询。
现在关注“奶爸保”公众号,回复“官网”,还可以免费领取价值199元的保障大礼包哦,让您买保险变得更简单。
微信扫一扫
微信扫一扫
关注微信
客服热线
奶爸保

