这位朋友你好,关于养老年金保险分红型推荐,投保注意事项有哪些这个问题,奶爸在这里整理了有关分红险的相关内容,希望对你有帮助:
一、养老年金保险分红型推荐
随着人口老龄化的加剧,养老年金保险分红型产品因其既能提供稳定的养老金收入,
又能享受保险公司经营成果分红的特性,逐渐成为市场关注的焦点。
接下来奶爸将为您推荐两款优质的养老年金保险分红型产品:
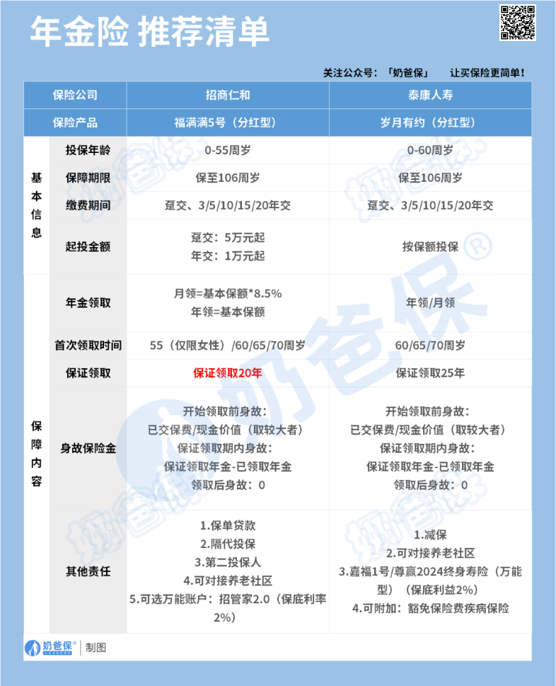
1、福满满5号(分红型)
保证领取20年:保证领取时间长、适合最多人的养老金产品形态;
叠加红利后,保单收益高:30岁女,年交10万*交10年,60岁起领,每年可领81290元,叠加分红后领到100岁,退保IRR有机会>3.9%;
保单权益丰富:支持隔代投保、第二投保人,还可附加万能账户,满足多种资产规划形式,还可对接养老社区;
适合追求高领取、高收益,又希望兼顾保单权益人群。
2、岁月有约(分红型)
保证领取25年:保证领取时间长,60岁开始领,可以保证领取到85岁!
年金领取收益多元化:总收益由年金+现金分红+万能账户增值构成,30岁男性,年交10万*交10年,60岁开始每年领取75556元,IRR有望达3.9%;
保单权益丰富:支持减保,且自带万能账户,满足多种资产规划形式,同时还可对接养老社区,提高养老品质;
适合追求大品牌、兼顾收益和养老品质人群。
二、投保注意事项有哪些?
在购买前,务必仔细阅读保险合同,明确保险责任、保险期限、保险费用、分红方式等信息。
分红型保险的分红并非固定收益,受市场波动、保险公司经营状况等多种因素影响。
因此,需对分红的不确定性有充分的认识,并做好风险管理。
养老年金保险分红型产品通常需要长期投入,应根据个人经济状况和财务规划合理规划保费,避免给生活带来过大经济压力。
三、奶爸总结
养老年金保险分红型产品为投资者提供了一种兼顾养老保障和投资收益的理财方式;
上述分红型年金险叠加上分红,预期收益能无限接近4%,可根据自己的资金使用计划、偏好来选择。
如果大家挑选保险有什么困难,可以扫码关注:奶爸保公众号 进行1对1咨询,现在关注“奶爸保”公众号,回复“官网”,还可以免费领取价值199元的保障大礼包哦,让您买保险变得更简单。
养老年金保险分红型推荐,投保注意事项有哪些?
这位朋友你好,关于养老年金保险分红型推荐,投保注意事项有哪些这个问题,奶爸在这里整理了有关分红险的相关内容,希望对你有帮助:
一、养老年金保险分红型推荐
随着人口老龄化的加剧,养老年金保险分红型产品因其既能提供稳定的养老金收入,
又能享受保险公司经营成果分红的特性,逐渐成为市场关注的焦点。
接下来奶爸将为您推荐两款优质的养老年金保险分红型产品:
1、福满满5号(分红型)
保证领取20年:保证领取时间长、适合最多人的养老金产品形态;
叠加红利后,保单收益高:30岁女,年交10万*交10年,60岁起领,每年可领81290元,叠加分红后领到100岁,退保IRR有机会>3.9%;
保单权益丰富:支持隔代投保、第二投保人,还可附加万能账户,满足多种资产规划形式,还可对接养老社区;
适合追求高领取、高收益,又希望兼顾保单权益人群。
2、岁月有约(分红型)
保证领取25年:保证领取时间长,60岁开始领,可以保证领取到85岁!
年金领取收益多元化:总收益由年金+现金分红+万能账户增值构成,30岁男性,年交10万*交10年,60岁开始每年领取75556元,IRR有望达3.9%;
保单权益丰富:支持减保,且自带万能账户,满足多种资产规划形式,同时还可对接养老社区,提高养老品质;
适合追求大品牌、兼顾收益和养老品质人群。
二、投保注意事项有哪些?
在购买前,务必仔细阅读保险合同,明确保险责任、保险期限、保险费用、分红方式等信息。
分红型保险的分红并非固定收益,受市场波动、保险公司经营状况等多种因素影响。
因此,需对分红的不确定性有充分的认识,并做好风险管理。
养老年金保险分红型产品通常需要长期投入,应根据个人经济状况和财务规划合理规划保费,避免给生活带来过大经济压力。
三、奶爸总结
养老年金保险分红型产品为投资者提供了一种兼顾养老保障和投资收益的理财方式;
上述分红型年金险叠加上分红,预期收益能无限接近4%,可根据自己的资金使用计划、偏好来选择。
如果大家挑选保险有什么困难,可以扫码关注:奶爸保公众号 进行1对1咨询,现在关注“奶爸保”公众号,回复“官网”,还可以免费领取价值199元的保障大礼包哦,让您买保险变得更简单。
-
一生中意终身寿险好不好?保障+收益+灵活度全解析
2025-11-12 18:00:17
-
复星保德信星颐(分红型)养老年金保险,适合哪些人买?
2025-11-12 16:00:32
-
中国人寿2026开门红年金险值得买吗?一文深度解析
2025-11-12 14:07:56
-
福有余2025是哪个公司的?给孩子买好不好?
2025-11-12 09:28:10
-
2025年快返型年金险合集:存本取息+终身领,灵活减保超省心
2025-11-10 10:50:13
查看更多所用,不泄露任何第三方
或用于其他用途