近年来,少儿重疾发病率呈逐年上升趋势。
数据显示,0-17岁儿童患重疾的概率约为0.15%,这一数字背后,是无数家庭面临的巨大经济与精神压力。
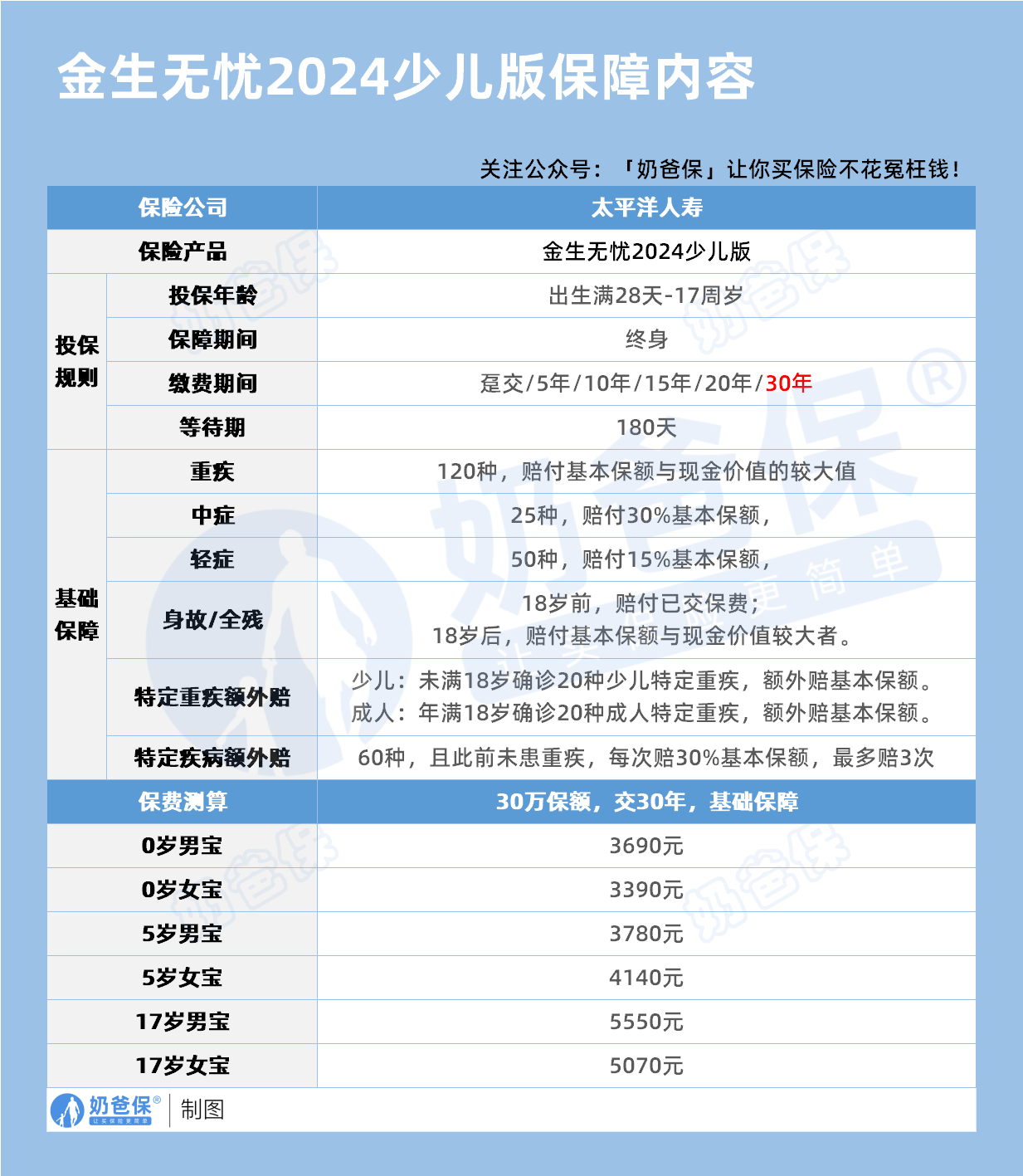
在这样的背景下,太平洋人寿推出的金生无忧2024少儿版,以“终身保障+特定疾病额外赔”为亮点,迅速成为众多家长关注的焦点。
这款产品基础责任扎实,还针对少儿与成年阶段的高发疾病提供额外赔付,但轻症赔付仅15%、保费较高等问题也引发了不少争议。
接下来,奶爸将深入解析其优缺点,为家长们提供投保参考。
一、太平洋金生无忧2024少儿版优缺点有哪些?
先通过保障内容表格了解产品框架,再具体分析其优劣。

先来看看优点:
1、终身锁定费率,全周期风险覆盖
太平洋金生无忧2024少儿版提供终身保障,避免了孩子成年后因健康状况变化而无法投保的风险,让保障伴随孩子一生。
这种终身保障的设计,也便于家庭进行长期财务规划,无需担忧未来保费上涨或保障缺失。
2、特定疾病双倍赔付,覆盖不同人生阶段
未满18岁确诊白血病、重症手足口病等20种少儿特定疾病,额外赔100%保额;
18岁后确诊肺癌、乳腺癌等20种成人特定疾病,同样额外赔100%保额。
此外,针对60种特定疾病,每次赔付30%保额,累计可赔3次。
这种分阶段、针对性的额外赔付设计,精准覆盖了少儿与成人阶段的高发疾病风险,大大增强了保障力度。
3、身故责任灵活,资金安全有保障
18岁前身故赔付已交保费,18岁后赔付保额或现金价值较大者。
以30万保额为例,
如果孩子30岁时身故,假设现金价值约18万元,赔付金额将高于保费总和(30年×3690元=11.07万),
既保障了风险,又在一定程度上实现了资金的增值与传承。
再来看看缺点:
1、轻症赔付比例偏低,保障力度不足
主流产品轻症赔付比例普遍为30%,而太平洋金生无忧2024少儿版仅15%,明显偏低。
以轻微脑中风为例,
治疗费用约5万元,30万保额仅能获赔4.5万,家庭需自行承担5000元,增加了经济负担。
此外,中症仅保障25种,低于同类产品大黄蜂13号保障30种,保障范围相对较窄。
2、等待期较长,过渡保障不足
180天的等待期较市场第一梯队的90天明显延长,且等待期内确诊轻/中症将直接终止合同(竞品通常仅免责对应疾病)。
这意味着在更长的时间内,被保险人面临保障真空,如果在此期间不幸确诊相关疾病,将失去保障,对投保人不利。
3、保费偏高,杠杆率较低
0岁男宝30万保额,年缴保费是3690元,对比大黄蜂13号旗舰版的2470元,价格差了约49%
较高的保费支出对普通家庭来说压力较大,尤其在预算有限的情况下,可能影响家庭整体保障规划的合理性。
二、太平洋金生无忧2024少儿版值得买吗?
这款产品是否值得入手,需结合家庭实际情况判断:
1、预算充足,追求终身保障与储蓄功能
对于年收入30万以上的家庭,希望保单兼具保障与储蓄功能,太平洋金生无忧2024少儿版是不错的选择。
家长可以选择30万保额+附加部分可选保障,
不仅能在孩子少儿阶段提供强力保障,更能利用成人阶段的额外赔对冲中年健康风险,实现保障的全周期覆盖。
2、家族有特定疾病史
目前,白血病占儿童癌症的30%,治疗费用约50-80万,30万保额+额外赔付可覆盖大部分支出,减轻家庭经济压力。
如果家族中有白血病、肺癌等涵盖在少儿/成人特疾中的病史,该产品针对性的额外赔也是非常有用的。
3、不建议入手的情况
如果家庭预算有限,优先考虑消费型重疾险+百万医疗险组合,年保费可控制在3000元内,以较低成本获得基础大病保障。
如果重视轻症保障,该产品15%的轻症赔付比例可能无法覆盖治疗缺口,需搭配高额医疗险补充,否则保障完整性不足。
三、奶爸总结
太平洋金生无忧2024少儿版的核心优势在于终身保障、特定疾病双倍赔及保单储蓄功能,
对于高收入家庭或有特定疾病家族史的人群,能精准满足需求,提供长期、全面的健康守护。
然而,其轻症赔付低、保费高昂的短板也不容忽视。
如果孩子健康且家庭预算有限,可以考虑“消费型重疾险+医疗险”的组合,
在控制成本的前提下,最大限度地保障孩子的大病风险,实现保障的最优性价比。
奶爸也给大家推荐几款优质的重疾险产品:
1、君龙人寿超级玛丽15号
第一,结节保障超全面
自带保障在原有肺结节基础上,拓展到乳腺/甲状腺结节,范围更广了。
可以说是目前市场上,少有的三大高发结节都有保障的产品。
第二,癌症保障丰富
超玛15号的癌症保障,从早期到晚期,都安排得妥妥的。
本身自带癌症拓展金,
首次确诊原位癌/轻度癌症后,确诊恶性肿瘤—重度,额外赔50%。
如果觉得不够,还可以附加以下保障:
癌症津贴或癌症多次赔(二选一):间隔一定周期后,可以赔一笔钱用于癌症持续治疗,癌症津贴有次数限制,多次赔则不限次数。
癌症重度特药治疗金:确诊癌症后需要吃高价特药,做过相关手术可以赔50%保额。

第三,重疾多次赔灵活选
重疾多次赔可以按需选择:
65周岁版,要求是65岁前确诊,额外赔2次,每次赔120%保额;
另一版则是不限年龄,额外赔2次,每次赔120%保额。

同种不同种都赔,且同种间隔周期短,只要2年
像心脏病术后复发了也能保,不用怕赔过一次就没保障了。
【适合人群】
看中结节、癌症保障,预算不多的朋友。
2、复星联合达尔文12号
第一,自带意外重疾额外赔和住院津贴。
前者因为意外导致首次重疾,可多赔35%基本保额。
等于一张保单覆盖重疾+意外,且是保至终身的双重保障!
后者在60周岁前未发生重疾,60岁后确诊,每天给付0.1%基本保额作为住院津贴。
人一辈子不一定会得重疾,但60岁后难免因小病小痛住院,
达尔文12号这个保障,可以让不确定的赔付变得更确定。
不过,这里需要注意的是,如果后续重疾/身故/全残,
会扣掉累计已给付的住院津贴金额后,再赔付。
第二,可选责任丰富
达尔文12号多重附加保障:
重疾多次赔:分65周岁版和终身版(二选一),满足多种人群需要;
重疾保费补偿:缴费期内发生重疾返还保费,实现“重疾免单”;
疾病关爱金/顶梁柱关爱保险金:家庭责任最重阶段赔更多;
癌症津贴:癌症间隔一定周期就能获得一笔理赔金。
第三,理赔门槛更低
5种特定重疾(如严重心肌炎)、原位癌、癌症津贴赔付,都比同类产品更宽松。
【适合人群】
看重理赔门槛、重疾返还保费的朋友
3、复星联合医联有盟
第一,轻中症保障灵活
必选保障是重疾,像轻中症保障、身故保障,可以加钱获得。
如果预算有限,也可以只买个重疾,先把大病保障做好;
如果预算多一点,建议大家还是要附加轻中症保障。
第二,自带一般医疗金
医联有盟自带医疗金,非常实用:
保单前5年,每年提供报销额度=0.5%*保额,100%报销,
未用完可累计,终身有效,身故/全残一次性赔剩余额度!

像买药、体检、看牙等日常开支,都能用上。
可以说是实打实把钱返还给客户使用!
第三,健康告知非常宽松
健康告知只有4条:
比如过去1年内的检查异常、是否有被医生建议住院或手术;
过去2年内的手术情况以及过去5年内的疾病情况。
针对非常高发的甲状腺/乳腺/肺结节,没有问询是否有进行手术,也没有问询是否多发,
只要结节等级在3级以内,结节直径符合要求,就有机会标体承保!
就连癌症,如果5年前已经治愈,没有复发和转移,
同时不涉及其他健康告知,也有机会投保!
【适合人群】
有健康异常的、注重就医资源和健康管理,看中产品实用性的朋友。
4、瑞华健康华佗1号康泰版
第一,基础保障扎实
轻中重疾保障都涵盖了,且轻症+中症赔付次数共7次,
目前市场上赔付次数算比较高的。
且重疾赔完,轻中症不分组还能继续赔,
不分组的好处就在于,赔付规则更宽松。
第二,性价比高
同样50万保额,保终身,基础保障,分30年交,
30岁人群投保华佗1号康泰版,比超级玛丽和达尔文便宜100元/年!
30年下来立省3000块!
第三,可选保障丰富
如果预算比较多,还可以附加:
重疾多次赔、疾病关爱金、癌症津贴、重疾保费补偿金和身故保障。
都是目前市场上热门可选保障内容,实用性强。
【适合人群】
追求高性价比、看中基础保障全面的朋友。
微信扫一扫
微信扫一扫
关注微信
客服热线
奶爸保

