在孩子的成长过程中,健康风险始终是家长们最为关注的问题之一。
为孩子配置一份合适的重疾险,是为他们的未来筑牢一道坚实的防线。
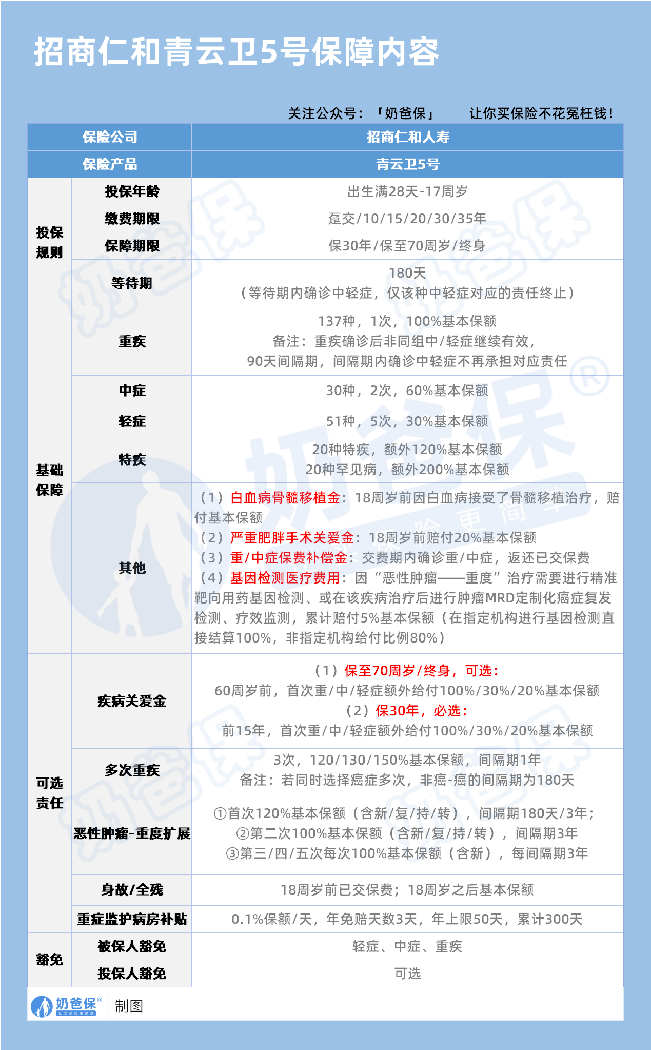
青云卫5号少儿重疾险作为市场上的热门产品,备受家长们的关注。
究竟青云卫5号少儿重疾险亮点有哪些?一年级的孩子适合买吗?
奶爸来为大家解读:
一、青云卫5号少儿重疾险亮点有哪些?

亮点一:基础保障扎实,全面呵护,细致入微
青云卫5号涵盖137种重疾,赔付1次,比例为100%基本保额。
虽然重疾赔付次数为单次,但赔付比例充足,能够在孩子不幸患上严重疾病时,
给予一笔可观的资金支持,用于支付高额的医疗费用、弥补家长因照顾孩子而产生的收入损失等。
同时,它包含30种中症,可赔2次,每次赔付60%基本保额;51种轻症,能赔5次,每次赔付30%基本保额。
轻中症的多次赔付,能够在疾病早期给予及时的治疗资金,有助于控制病情,避免其恶化发展成重疾。
而且,该产品具有一大显著优势,即重疾赔付后,非同组的中轻症保障依旧有效,且间隔期仅90天。
这意味着,即使孩子不幸先患上重疾,后续若再出现其他不同组的中轻症,依然可以获得相应赔付,大大提高了保障的实用性。
亮点二:少儿特疾和罕见病保障实用
青云卫5号针对20种少儿特疾,如白血病、重症手足口病等,额外赔付120%保额;
对于20种少儿罕见病,如肺淋巴管肌瘤病、视神经脊髓炎等,额外赔付200%保额。
如此高额的赔付,能够极大地减轻家庭在面对孩子罹患重大罕见疾病时的经济负担。
亮点三:特色保障贴心关怀,专属呵护
青云卫5号有以下特色保障:
白血病专项保障:
18岁前若孩子因白血病接受骨髓移植,可赔付100%保额。
白血病是少儿高发重疾,治疗费用高昂,骨髓移植更是一笔巨大的开支。
这一保障为白血病患儿家庭提供了强有力的经济支持,让孩子能够得到更好的治疗。
严重肥胖手术关爱:
考虑到现代生活中少儿肥胖问题日益凸显,青云卫5号设置了18岁前因严重肥胖进行手术,赔付20%保额的保障责任。
这一创新保障能够在孩子需要进行相关手术时,缓解家庭的经济压力。
重症监护病房补贴:
入住重症监护病房,每日补贴0.1%保额,每年上限50天。
重症监护病房的费用极高,这笔补贴能够在一定程度上减轻家庭的经济负担,使孩子能够安心接受治疗。
基因检测医疗费用保险金:
对于需要使用靶向药治疗的癌症患者,基因检测至关重要。
青云卫5号提供基因检测医疗费用保险金,
最高赔付5%基本保额,指定机构100%报销,
非指定机构80%报销,帮助孩子精准找到合适的治疗方案。
二、青云卫5号少儿重疾险适合一年级的孩子买吗?
从健康风险的角度来看,
对于一年级的孩子而言,正处于身体发育和成长的关键时期,
虽然整体身体素质相对较好,但仍面临着一些特定的健康风险。
如少儿高发的白血病、重症手足口病等,
一旦发病,对孩子的健康和家庭经济都会造成巨大冲击。
从经济角度来看,孩子年龄小,保费相对较低。
整体来看,青云卫5号少儿重疾险保障全面,赔付比例高,特色保障实用,可选责任丰富,
尤其是在少儿特疾和罕见病保障方面表现突出,可以为孩子的健康成长保驾护航。
同时,能够满足不同家庭对孩子重疾保障的多样化需求,
是一款优秀的少儿重疾险产品,比较适合孩子投保。
家长可以根据自身经济状况,灵活选择缴费期限和附加责任,合理规划家庭保险支出。
三、奶爸总结
综上所述,对于一年级孩子的家长来说,
如果希望为孩子提供一份全面、长期且具有针对性的重疾保障,
青云卫5号少儿重疾险是一个非常值得考虑的选择。
它能够在孩子成长的道路上,为他们抵御潜在的健康风险,让家长更加安心。
如果您对这款产品感兴趣,可以私信奶爸~
奶爸也给大家推荐几款优质的重疾险产品:
1、君龙人寿超级玛丽15号
第一,结节保障超全面
自带保障在原有肺结节基础上,拓展到乳腺/甲状腺结节,范围更广了。
可以说是目前市场上,少有的三大高发结节都有保障的产品。
第二,癌症保障丰富
超玛15号的癌症保障,从早期到晚期,都安排得妥妥的。
本身自带癌症拓展金,
首次确诊原位癌/轻度癌症后,确诊恶性肿瘤—重度,额外赔50%。
如果觉得不够,还可以附加以下保障:
癌症津贴或癌症多次赔(二选一):间隔一定周期后,可以赔一笔钱用于癌症持续治疗,癌症津贴有次数限制,多次赔则不限次数。
癌症重度特药治疗金:确诊癌症后需要吃高价特药,做过相关手术可以赔50%保额。

第三,重疾多次赔灵活选
重疾多次赔可以按需选择:
65周岁版,要求是65岁前确诊,额外赔2次,每次赔120%保额;
另一版则是不限年龄,额外赔2次,每次赔120%保额。

同种不同种都赔,且同种间隔周期短,只要2年
像心脏病术后复发了也能保,不用怕赔过一次就没保障了。
【适合人群】
看中结节、癌症保障,预算不多的朋友。
2、复星联合达尔文12号
第一,自带意外重疾额外赔和住院津贴。
前者因为意外导致首次重疾,可多赔35%基本保额。
等于一张保单覆盖重疾+意外,且是保至终身的双重保障!
后者在60周岁前未发生重疾,60岁后确诊,每天给付0.1%基本保额作为住院津贴。
人一辈子不一定会得重疾,但60岁后难免因小病小痛住院,
达尔文12号这个保障,可以让不确定的赔付变得更确定。
不过,这里需要注意的是,如果后续重疾/身故/全残,
会扣掉累计已给付的住院津贴金额后,再赔付。
第二,可选责任丰富
达尔文12号多重附加保障:
重疾多次赔:分65周岁版和终身版(二选一),满足多种人群需要;
重疾保费补偿:缴费期内发生重疾返还保费,实现“重疾免单”;
疾病关爱金/顶梁柱关爱保险金:家庭责任最重阶段赔更多;
癌症津贴:癌症间隔一定周期就能获得一笔理赔金。
第三,理赔门槛更低
5种特定重疾(如严重心肌炎)、原位癌、癌症津贴赔付,都比同类产品更宽松。
【适合人群】
看重理赔门槛、重疾返还保费的朋友
3、复星联合医联有盟
第一,轻中症保障灵活
必选保障是重疾,像轻中症保障、身故保障,可以加钱获得。
如果预算有限,也可以只买个重疾,先把大病保障做好;
如果预算多一点,建议大家还是要附加轻中症保障。
第二,自带一般医疗金
医联有盟自带医疗金,非常实用:
保单前5年,每年提供报销额度=0.5%*保额,100%报销,
未用完可累计,终身有效,身故/全残一次性赔剩余额度!

像买药、体检、看牙等日常开支,都能用上。
可以说是实打实把钱返还给客户使用!
第三,健康告知非常宽松
健康告知只有4条:
比如过去1年内的检查异常、是否有被医生建议住院或手术;
过去2年内的手术情况以及过去5年内的疾病情况。
针对非常高发的甲状腺/乳腺/肺结节,没有问询是否有进行手术,也没有问询是否多发,
只要结节等级在3级以内,结节直径符合要求,就有机会标体承保!
就连癌症,如果5年前已经治愈,没有复发和转移,
同时不涉及其他健康告知,也有机会投保!
【适合人群】
有健康异常的、注重就医资源和健康管理,看中产品实用性的朋友。
4、瑞华健康华佗1号康泰版
第一,基础保障扎实
轻中重疾保障都涵盖了,且轻症+中症赔付次数共7次,
目前市场上赔付次数算比较高的。
且重疾赔完,轻中症不分组还能继续赔,
不分组的好处就在于,赔付规则更宽松。
第二,性价比高
同样50万保额,保终身,基础保障,分30年交,
30岁人群投保华佗1号康泰版,比超级玛丽和达尔文便宜100元/年!
30年下来立省3000块!
第三,可选保障丰富
如果预算比较多,还可以附加:
重疾多次赔、疾病关爱金、癌症津贴、重疾保费补偿金和身故保障。
都是目前市场上热门可选保障内容,实用性强。
【适合人群】
追求高性价比、看中基础保障全面的朋友。
微信扫一扫
微信扫一扫
关注微信
客服热线
奶爸保

