在为孩子构筑健康保障防线时,妈咪保贝爱常在少儿重疾险常是家长关注焦点。
其中,最高保额设定及如何抉择合适保额,对守护孩子健康意义重大。
究竟妈咪保贝爱常在少儿重疾险最高保额是多少?保额越高越好吗?
奶爸来为大家解读:
一、妈咪保贝爱常在少儿重疾险的最高保额是多少?

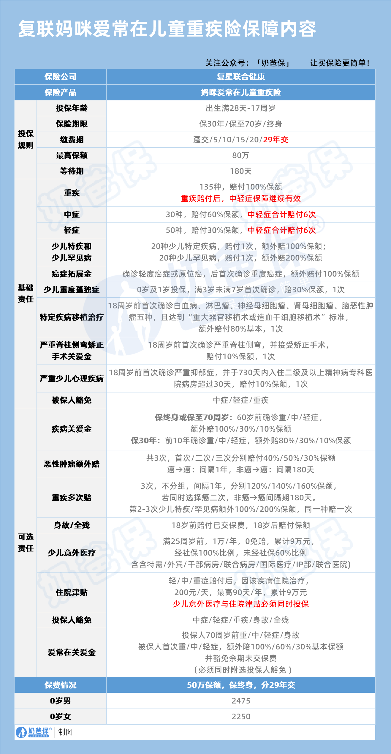
妈咪保贝爱常在少儿重疾险的最高保额可达80万,
但这并非统一标准,实际最高保额受地域因素影响。
像北京、上海、浙江、江苏、广东、福建、重庆、四川等经济发达的A类地区,累计重疾基本保额上限为80万;
除A类、C类外的B类地区,累计重疾基本保额上限为70万;
内蒙古、黑龙江、吉林、辽宁、河南这些C类地区,累计重疾基本保额上限为50万。
这是保险公司基于地区风险评估和自身经营策略做出的规定。
二、妈咪保贝爱常在少儿重疾险的保障怎么样?

1、基础保障
重疾保障涵盖135种疾病,赔付100%基本保额,持续为孩子健康护航。
中症有30种,每次赔付60%基本保额;
轻症50种,每次赔付30%基本保额,二者共享6次赔付机会,在疾病早期就能为家庭减轻经济负担。
对于少儿特定疾病,如白血病等20种,额外赔付100%保额;
20种少儿罕见疾病,额外赔付200%保额,针对性强,贴合少儿高发疾病情况。
2、特色保障
新增少儿重度孤独症关爱保险金,仅0周岁及1周岁投保可保障此责任,年满3周岁且未满7周岁,首次确诊少儿重度孤独症,赔付30%基本保额,给予孤独症儿童家庭有力支持。
严重少儿心理疾病保险金方面,满18周岁前确诊严重抑郁症并符合条件,赔付10%基本保额,关注到孩子心理健康问题。
此外,满18周岁前首次确诊严重脊柱侧弯,并接受脊柱侧弯矫正手术,赔付10%基本保额,考虑到少儿成长中可能出现的各类健康状况。
3、可选保障
投保人可按需附加保障,
如恶性肿瘤——重度拓展保险金,确诊原位癌或恶性肿瘤-轻度,之后确诊恶性肿瘤-重度,赔付100%基本保额;
还能附加疾病关爱金、恶性肿瘤-重度多次给付、重大疾病多次给付等保障,增强保单赔付力度与灵活性,满足不同家庭经济状况和风险偏好。
三、保额越高越好吗?
理论上,保额越高,一旦孩子罹患重疾,家庭能获得更多资金用于治疗、康复及弥补收入损失。但保额并非越高越好。
从经济角度看,保额越高保费越高。
若超出家庭经济承受能力,长期缴费会给家庭带来沉重负担,甚至可能导致中途断保,使孩子失去保障。
从实际风险需求出发,一般建议保额在30-50万。
这一区间能基本覆盖常见少儿重疾的治疗费用、康复费用以及家长因照顾孩子产生的收入损失。以白血病为例,治疗费用通常在30-80万不等,康复期也需持续投入。
若家庭预算较高,将保额做到80万也是不错选择,能更充分应对风险。
但如果一味追求高保额,忽视家庭实际经济状况,可能会得不偿失。
四、奶爸总结
妈咪保贝爱常在少儿重疾险最高保额受地区影响,不同地区可以投最高保额也不同。
保障方面,其保障全面,基础保障涵盖重疾、中症、轻症,对少儿特定和罕见疾病有高额赔付;
特色保障新增孤独症、心理疾病等关爱金;
可选保障灵活,可按需附加多种责任。
在保额选择上,并非越高越好,需结合家庭经济状况,避免因保费过高影响保障的可持续性。
如果您对这款产品感兴趣,可以私信奶爸~
奶爸也给大家推荐几款优质的重疾险产品:
1、君龙人寿超级玛丽15号
第一,结节保障超全面
自带保障在原有肺结节基础上,拓展到乳腺/甲状腺结节,范围更广了。
可以说是目前市场上,少有的三大高发结节都有保障的产品。
第二,癌症保障丰富
超玛15号的癌症保障,从早期到晚期,都安排得妥妥的。
本身自带癌症拓展金,
首次确诊原位癌/轻度癌症后,确诊恶性肿瘤—重度,额外赔50%。
如果觉得不够,还可以附加以下保障:
癌症津贴或癌症多次赔(二选一):间隔一定周期后,可以赔一笔钱用于癌症持续治疗,癌症津贴有次数限制,多次赔则不限次数。
癌症重度特药治疗金:确诊癌症后需要吃高价特药,做过相关手术可以赔50%保额。

第三,重疾多次赔灵活选
重疾多次赔可以按需选择:
65周岁版,要求是65岁前确诊,额外赔2次,每次赔120%保额;
另一版则是不限年龄,额外赔2次,每次赔120%保额。

同种不同种都赔,且同种间隔周期短,只要2年
像心脏病术后复发了也能保,不用怕赔过一次就没保障了。
【适合人群】
看中结节、癌症保障,预算不多的朋友。
2、复星联合达尔文12号
第一,自带意外重疾额外赔和住院津贴。
前者因为意外导致首次重疾,可多赔35%基本保额。
等于一张保单覆盖重疾+意外,且是保至终身的双重保障!
后者在60周岁前未发生重疾,60岁后确诊,每天给付0.1%基本保额作为住院津贴。
人一辈子不一定会得重疾,但60岁后难免因小病小痛住院,
达尔文12号这个保障,可以让不确定的赔付变得更确定。
不过,这里需要注意的是,如果后续重疾/身故/全残,
会扣掉累计已给付的住院津贴金额后,再赔付。
第二,可选责任丰富
达尔文12号多重附加保障:
重疾多次赔:分65周岁版和终身版(二选一),满足多种人群需要;
重疾保费补偿:缴费期内发生重疾返还保费,实现“重疾免单”;
疾病关爱金/顶梁柱关爱保险金:家庭责任最重阶段赔更多;
癌症津贴:癌症间隔一定周期就能获得一笔理赔金。
第三,理赔门槛更低
5种特定重疾(如严重心肌炎)、原位癌、癌症津贴赔付,都比同类产品更宽松。
【适合人群】
看重理赔门槛、重疾返还保费的朋友
3、复星联合医联有盟
第一,轻中症保障灵活
必选保障是重疾,像轻中症保障、身故保障,可以加钱获得。
如果预算有限,也可以只买个重疾,先把大病保障做好;
如果预算多一点,建议大家还是要附加轻中症保障。
第二,自带一般医疗金
医联有盟自带医疗金,非常实用:
保单前5年,每年提供报销额度=0.5%*保额,100%报销,
未用完可累计,终身有效,身故/全残一次性赔剩余额度!

像买药、体检、看牙等日常开支,都能用上。
可以说是实打实把钱返还给客户使用!
第三,健康告知非常宽松
健康告知只有4条:
比如过去1年内的检查异常、是否有被医生建议住院或手术;
过去2年内的手术情况以及过去5年内的疾病情况。
针对非常高发的甲状腺/乳腺/肺结节,没有问询是否有进行手术,也没有问询是否多发,
只要结节等级在3级以内,结节直径符合要求,就有机会标体承保!
就连癌症,如果5年前已经治愈,没有复发和转移,
同时不涉及其他健康告知,也有机会投保!
【适合人群】
有健康异常的、注重就医资源和健康管理,看中产品实用性的朋友。
4、瑞华健康华佗1号康泰版
第一,基础保障扎实
轻中重疾保障都涵盖了,且轻症+中症赔付次数共7次,
目前市场上赔付次数算比较高的。
且重疾赔完,轻中症不分组还能继续赔,
不分组的好处就在于,赔付规则更宽松。
第二,性价比高
同样50万保额,保终身,基础保障,分30年交,
30岁人群投保华佗1号康泰版,比超级玛丽和达尔文便宜100元/年!
30年下来立省3000块!
第三,可选保障丰富
如果预算比较多,还可以附加:
重疾多次赔、疾病关爱金、癌症津贴、重疾保费补偿金和身故保障。
都是目前市场上热门可选保障内容,实用性强。
【适合人群】
追求高性价比、看中基础保障全面的朋友。
微信扫一扫
微信扫一扫
关注微信
客服热线
奶爸保

