泰康乐享健康(庆典版)是泰康保险推出的重疾险产品,凭借较广的投保年龄覆盖与灵活的功能设计,
成为市场中较为细分的一款重疾险。
接下来从保障框架、优劣势、适配人群三个维度,分析它是否值得消费者配置。
一、泰康乐享健康(庆典版)的核心保障框架

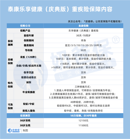
这款产品的投保年龄覆盖 30 天至 70 周岁,是当前重疾险中投保年龄上限较高的选项之一,能覆盖高龄人群的保障需求。
保障期间提供趸交、5/10/15/20/25/30 年等多种选择,缴费周期可根据自身年龄与预算灵活匹配,降低短期缴费压力。
等待期设置为 90 天,与行业多数重疾险保持一致,等待期内出险通常仅退还已交保费,需注意投保后的保障生效节点。
基础重疾保障覆盖 120 种疾病,赔付规则区分 18 周岁前后:18 岁前赔付累计保费、现金价值的较大值;
18 岁后赔付基本保额、累计保费、现金价值的较大值。这一设计兼顾了未成年人的保费返还属性与成年人的保额保障属性,避免了单一赔付规则的局限性。
身故、全残、疾病终末期责任的赔付规则与重疾一致,18 岁后同样以保额、保费、现金价值的较大值赔付,保障了极端风险下的经济补偿。
特色保障包含保费自动垫交功能,当投保人忘记缴费时,可通过保单现金价值抵扣保费,避免因短期资金紧张导致保障中断。减保功能则允许投保人在保单生效后,灵活提取部分现金价值,增加了产品的资金流动性,适配临时资金需求的场景。年金转换权是其核心特色之一,支持三种转换方式:
受益人申领保险金时可转部分或全部为年金;交费期满且生效满 20 年后,退保或减保可转现金价值;
交费期满且被保险人满 60 岁后,退保或减保可转现金价值。这一功能让重疾险不再是单纯的风险保障工具,
兼具了养老规划的属性,拓宽了产品的适用场景。可选保障包含轻症与中症责任:轻症覆盖 40 种,最多可赔付 6 次,每次赔付 30% 基本保额;
中症覆盖 20 种,最多可赔付 3 次,每次赔付 50% 基本保额。轻中症的多次赔付设计,能覆盖多次轻症或中症的理赔需求,适配体质较弱、易发生轻症疾病的人群。
同时可选投保人豁免责任,若投保人确诊轻症、中症、身故等约定情形,可豁免后续未交保费,保障继续有效,适合家庭互保的场景。
二、产品的优势与短板
这款产品的核心优势首先是投保年龄覆盖广,70 周岁的投保上限,填补了多数重疾险对 55 岁以上人群的投保限制,让高龄人群也能获得重疾保障。
其次是保障与资金规划的兼容性较强,减保、年金转换权等功能,让产品既具备重疾风险的防护力,又能在后期灵活转换为资金补充,适配多元需求。
轻中症的赔付次数充足,6 次轻症与 3 次中症的设计,能覆盖多次轻症或中症的发病风险,对于易患轻症的人群来说,保障的实用性较高。
但产品也存在较为明显的短板,其一的重疾仅支持单次赔付,在当前多次赔付重疾险逐渐成为主流的市场中,无法覆盖后续重疾的风险,尤其是高发重疾二次患病的场景。
其二是轻中症的赔付比例偏低,轻症 30%、中症 50% 的赔付比例,低于部分同类产品(如轻症 40%、中症 60%),保障力度在同类型产品中并不突出。
从保费测算数据来看,30 岁男性投保 50 万保额、分 30 年缴费,年交保费 12150 元;
30 岁女性年交 11500 元,在单次赔付重疾险中属于中等偏上的保费水平,预算有限的消费者会面临较大压力。
三、奶爸总结
这款产品更适合三类消费者,第一类是 55 至 70 周岁的高龄人群,多数重疾险对这一年龄段设置了严格的投保限制,而它的投保门槛能满足这类人群的基础重疾保障需求。
第二类是看重资金灵活性与养老规划的人群,比如希望重疾险既能提供风险保障,又能在退休后转换为年金补充养老收入的消费者,年金转换权的设计刚好匹配这一需求。
第三类是需要家庭互保的人群,比如父母为未成年子女投保,或夫妻双方互相作为投保人投保,投保人豁免功能能在投保人发生风险时,避免后续保费压力导致保障中断。
但它并不适合两类消费者,第一类是追求高保障力度的人群,比如想要重疾多次赔付、轻中症高比例赔付的消费者,这类需求下同类产品的保障会更充足。
第二类是预算有限的年轻人群,其保费水平对于刚进入职场、收入尚未稳定的年轻人来说压力较大,可优先选择保费更低的消费型重疾险搭建基础保障。
综合来看,泰康乐享健康(庆典版)是一款定位较为细分的重疾险产品,优势在于高龄投保与资金规划功能,短板是保障力度与保费性价比一般。
消费者在选择时,需结合自身年龄、预算与需求重点,判断是否匹配这款产品的核心特点。
奶爸也给大家推荐几款优质的重疾险产品:
1、君龙人寿超级玛丽15号
第一,结节保障超全面
自带保障在原有肺结节基础上,拓展到乳腺/甲状腺结节,范围更广了。
可以说是目前市场上,少有的三大高发结节都有保障的产品。
第二,癌症保障丰富
超玛15号的癌症保障,从早期到晚期,都安排得妥妥的。
本身自带癌症拓展金,
首次确诊原位癌/轻度癌症后,确诊恶性肿瘤—重度,额外赔50%。
如果觉得不够,还可以附加以下保障:
癌症津贴或癌症多次赔(二选一):间隔一定周期后,可以赔一笔钱用于癌症持续治疗,癌症津贴有次数限制,多次赔则不限次数。
癌症重度特药治疗金:确诊癌症后需要吃高价特药,做过相关手术可以赔50%保额。

第三,重疾多次赔灵活选
重疾多次赔可以按需选择:
65周岁版,要求是65岁前确诊,额外赔2次,每次赔120%保额;
另一版则是不限年龄,额外赔2次,每次赔120%保额。

同种不同种都赔,且同种间隔周期短,只要2年
像心脏病术后复发了也能保,不用怕赔过一次就没保障了。
【适合人群】
看中结节、癌症保障,预算不多的朋友。
2、复星联合达尔文12号
第一,自带意外重疾额外赔和住院津贴。
前者因为意外导致首次重疾,可多赔35%基本保额。
等于一张保单覆盖重疾+意外,且是保至终身的双重保障!
后者在60周岁前未发生重疾,60岁后确诊,每天给付0.1%基本保额作为住院津贴。
人一辈子不一定会得重疾,但60岁后难免因小病小痛住院,
达尔文12号这个保障,可以让不确定的赔付变得更确定。
不过,这里需要注意的是,如果后续重疾/身故/全残,
会扣掉累计已给付的住院津贴金额后,再赔付。
第二,可选责任丰富
达尔文12号多重附加保障:
重疾多次赔:分65周岁版和终身版(二选一),满足多种人群需要;
重疾保费补偿:缴费期内发生重疾返还保费,实现“重疾免单”;
疾病关爱金/顶梁柱关爱保险金:家庭责任最重阶段赔更多;
癌症津贴:癌症间隔一定周期就能获得一笔理赔金。
第三,理赔门槛更低
5种特定重疾(如严重心肌炎)、原位癌、癌症津贴赔付,都比同类产品更宽松。
【适合人群】
看重理赔门槛、重疾返还保费的朋友
3、复星联合医联有盟
第一,轻中症保障灵活
必选保障是重疾,像轻中症保障、身故保障,可以加钱获得。
如果预算有限,也可以只买个重疾,先把大病保障做好;
如果预算多一点,建议大家还是要附加轻中症保障。
第二,自带一般医疗金
医联有盟自带医疗金,非常实用:
保单前5年,每年提供报销额度=0.5%*保额,100%报销,
未用完可累计,终身有效,身故/全残一次性赔剩余额度!

像买药、体检、看牙等日常开支,都能用上。
可以说是实打实把钱返还给客户使用!
第三,健康告知非常宽松
健康告知只有4条:
比如过去1年内的检查异常、是否有被医生建议住院或手术;
过去2年内的手术情况以及过去5年内的疾病情况。
针对非常高发的甲状腺/乳腺/肺结节,没有问询是否有进行手术,也没有问询是否多发,
只要结节等级在3级以内,结节直径符合要求,就有机会标体承保!
就连癌症,如果5年前已经治愈,没有复发和转移,
同时不涉及其他健康告知,也有机会投保!
【适合人群】
有健康异常的、注重就医资源和健康管理,看中产品实用性的朋友。
4、瑞华健康华佗1号康泰版
第一,基础保障扎实
轻中重疾保障都涵盖了,且轻症+中症赔付次数共7次,
目前市场上赔付次数算比较高的。
且重疾赔完,轻中症不分组还能继续赔,
不分组的好处就在于,赔付规则更宽松。
第二,性价比高
同样50万保额,保终身,基础保障,分30年交,
30岁人群投保华佗1号康泰版,比超级玛丽和达尔文便宜100元/年!
30年下来立省3000块!
第三,可选保障丰富
如果预算比较多,还可以附加:
重疾多次赔、疾病关爱金、癌症津贴、重疾保费补偿金和身故保障。
都是目前市场上热门可选保障内容,实用性强。
【适合人群】
追求高性价比、看中基础保障全面的朋友。
微信扫一扫
微信扫一扫
关注微信
客服热线
奶爸保

