在互联网保险快速迭代的当下,一年期重疾险因灵活配置成为不少投保人的选择。
众安尊享 e 生重疾险作为该类产品中的一员,其表现与上市时间备受关注。
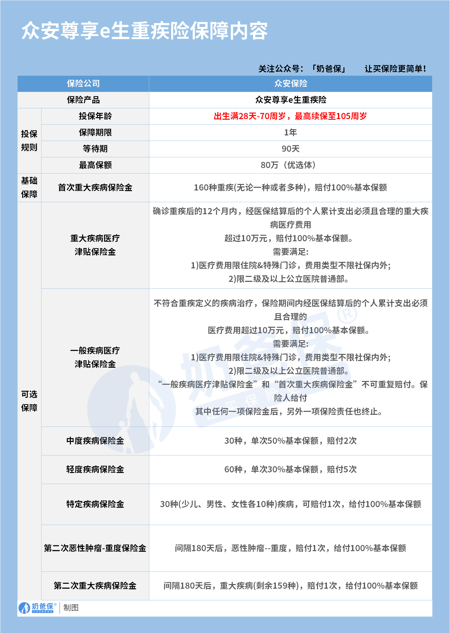
一、尊享e生重疾险怎么样?是哪一年上市的?

众安尊享 e 生系列最初以医疗险闻名,2016 年首款尊享 e 生医疗险上市后持续迭代。
在此基础上,众安保险推出尊享 e 生重疾险,该产品最早于 2021 年前后正式上线。
它是一款一年期重疾险,投保年龄覆盖出生满 28 天至 70 周岁,最高可续保至 105 岁。
基础保障包含 160 种重疾单次赔付,还可附加中症、轻症及特定疾病等责任。
这类一年期产品的保费低于长期重疾险,适合预算有限或需临时保障的人群。
产品还设置了重疾医疗津贴和一般疾病医疗津贴,可弥补高额医疗支出的压力。
优势方面,保障责任丰富,除基础重疾外,可附加中症、轻症及二次赔付责任。
医疗津贴是亮点,重疾或一般疾病医疗支出超 10 万均可获 100% 保额赔付。
投保年龄上限高,70 岁人群仍可投保,优选体最高保额可达 80 万。
一年期设计让投保人可按需调整保障,无需长期绑定,资金压力相对较小。
短板也较明显,一年期产品存在续保风险,产品停售或健康变化可能影响续保。
保障期限仅 1 年,无法提供长期稳定保障,不适合作为家庭核心保障配置。
可选责任与基础保障互斥,如一般疾病医疗津贴与首次重疾保险金不可重复赔付。
等待期 90 天虽属行业常规,但仍需度过观察期才能获得完整保障。
对于刚入社会、预算有限的年轻人,这款产品可作为过渡性重疾保障。
若已有长期重疾险,可将其作为补充,提升特定阶段的保额应对短期风险。
从事高风险职业或短期健康波动人群,可通过它获得灵活的临时保障。
但家庭经济支柱或需长期稳定保障的人群,更建议优先配置长期重疾险。
投保前需评估健康状况,一年期产品后续续保可能面临健康审核。
同时关注产品停售风险,避免依赖单一一年期产品作为长期核心保障。
可搭配百万医疗险和定期寿险,构建更全面的健康保障体系。
二、奶爸总结
众安尊享 e 生重疾险凭借灵活配置和高保额在一年期产品中具备竞争力。
但它并非适合所有人群,需结合自身需求、预算及风险承受能力理性选择。
无论是过渡补充还是临时保障,明确产品定位才能让它发挥最大价值。
奶爸也给大家推荐几款优质的重疾险产品:
1、君龙人寿超级玛丽15号
第一,结节保障超全面
自带保障在原有肺结节基础上,拓展到乳腺/甲状腺结节,范围更广了。
可以说是目前市场上,少有的三大高发结节都有保障的产品。
第二,癌症保障丰富
超玛15号的癌症保障,从早期到晚期,都安排得妥妥的。
本身自带癌症拓展金,
首次确诊原位癌/轻度癌症后,确诊恶性肿瘤—重度,额外赔50%。
如果觉得不够,还可以附加以下保障:
癌症津贴或癌症多次赔(二选一):间隔一定周期后,可以赔一笔钱用于癌症持续治疗,癌症津贴有次数限制,多次赔则不限次数。
癌症重度特药治疗金:确诊癌症后需要吃高价特药,做过相关手术可以赔50%保额。

第三,重疾多次赔灵活选
重疾多次赔可以按需选择:
65周岁版,要求是65岁前确诊,额外赔2次,每次赔120%保额;
另一版则是不限年龄,额外赔2次,每次赔120%保额。

同种不同种都赔,且同种间隔周期短,只要2年
像心脏病术后复发了也能保,不用怕赔过一次就没保障了。
【适合人群】
看中结节、癌症保障,预算不多的朋友。
2、复星联合达尔文12号
第一,自带意外重疾额外赔和住院津贴。
前者因为意外导致首次重疾,可多赔35%基本保额。
等于一张保单覆盖重疾+意外,且是保至终身的双重保障!
后者在60周岁前未发生重疾,60岁后确诊,每天给付0.1%基本保额作为住院津贴。
人一辈子不一定会得重疾,但60岁后难免因小病小痛住院,
达尔文12号这个保障,可以让不确定的赔付变得更确定。
不过,这里需要注意的是,如果后续重疾/身故/全残,
会扣掉累计已给付的住院津贴金额后,再赔付。
第二,可选责任丰富
达尔文12号多重附加保障:
重疾多次赔:分65周岁版和终身版(二选一),满足多种人群需要;
重疾保费补偿:缴费期内发生重疾返还保费,实现“重疾免单”;
疾病关爱金/顶梁柱关爱保险金:家庭责任最重阶段赔更多;
癌症津贴:癌症间隔一定周期就能获得一笔理赔金。
第三,理赔门槛更低
5种特定重疾(如严重心肌炎)、原位癌、癌症津贴赔付,都比同类产品更宽松。
【适合人群】
看重理赔门槛、重疾返还保费的朋友
3、复星联合医联有盟
第一,轻中症保障灵活
必选保障是重疾,像轻中症保障、身故保障,可以加钱获得。
如果预算有限,也可以只买个重疾,先把大病保障做好;
如果预算多一点,建议大家还是要附加轻中症保障。
第二,自带一般医疗金
医联有盟自带医疗金,非常实用:
保单前5年,每年提供报销额度=0.5%*保额,100%报销,
未用完可累计,终身有效,身故/全残一次性赔剩余额度!

像买药、体检、看牙等日常开支,都能用上。
可以说是实打实把钱返还给客户使用!
第三,健康告知非常宽松
健康告知只有4条:
比如过去1年内的检查异常、是否有被医生建议住院或手术;
过去2年内的手术情况以及过去5年内的疾病情况。
针对非常高发的甲状腺/乳腺/肺结节,没有问询是否有进行手术,也没有问询是否多发,
只要结节等级在3级以内,结节直径符合要求,就有机会标体承保!
就连癌症,如果5年前已经治愈,没有复发和转移,
同时不涉及其他健康告知,也有机会投保!
【适合人群】
有健康异常的、注重就医资源和健康管理,看中产品实用性的朋友。
4、瑞华健康华佗1号康泰版
第一,基础保障扎实
轻中重疾保障都涵盖了,且轻症+中症赔付次数共7次,
目前市场上赔付次数算比较高的。
且重疾赔完,轻中症不分组还能继续赔,
不分组的好处就在于,赔付规则更宽松。
第二,性价比高
同样50万保额,保终身,基础保障,分30年交,
30岁人群投保华佗1号康泰版,比超级玛丽和达尔文便宜100元/年!
30年下来立省3000块!
第三,可选保障丰富
如果预算比较多,还可以附加:
重疾多次赔、疾病关爱金、癌症津贴、重疾保费补偿金和身故保障。
都是目前市场上热门可选保障内容,实用性强。
【适合人群】
追求高性价比、看中基础保障全面的朋友。
微信扫一扫
微信扫一扫
关注微信
客服热线
奶爸保

